См. также: - Компоненты
1 Динамик 2 Электропневматический или гидравлический клапан, 1 управляющая обмотка 3 Электропневматический или гидравлический клапан, 2 внесоставных релейных клапана 4 Электропневматический или гидравлический клапан, 3 внесоставных релейных клапана 5 Диод 6 Биполярный диод 7 Светодиод 8 Светодиод с последовательным резистором 9 4-позиционный переключатель, управляемый ключом 10 3-позиционный переключатель с фиксированным центральным положением, 11 Двойной 3-позиционный переключатель с фиксированным центральным положение 12 Потенциометр с последовательным резистором 13 Потенциометр без последовательного резистора 14 Двойной переключатель; один двухпозиционный переключатель, с ручным управлением, с переключаемым контактом + один двухпозиционный переключатель с ручным управлением, нормально разомкнутый 15 Двойной переключатель; один двухпозиционный переключатель, с возвратной пружиной, нормально разомкнутый + один трехпозиционный переключатель, с фиксированным центральным контактом, возвратной пружиной, с переключаемым контактом 16 Двухпозиционный выключатель с фиксированным «0» положением, возвратной пружиной, нормально разомкнутый 17 Проходное соединение 18 Реле с переключаемым контактом 19 Реле с переключаемым контактом 20 Выключатель, управляемый давлением, с двойным размыканием, нормально замкнутый 21 Выключатель, управляемый давлением, с двойным размыканием, нормально разомкнутый 22 Выключатель, управляемый температурой, с одинарным размыканием, нормально замкнутый 23 Выключатель с механическим управлением, с двойным размыканием, нормально замкнутый 24 Выключатель с механическим управлением, с двойным размыканием, нормально разомкнутый 25 Преобразователь давление/напряжение 26 Преобразователь температура/напряжение 27 Преобразователь частота/импульс 28 Двухпозиционный переключатель, с одинарным размыканием, нормально разомкнутый, управляемый ножной педалью 29 Двухпозиционный переключатель, управляемый поплавком, с двойным размыканием, нормально замкнутый 30 Датчик, импеданс 31 Датчик, индукция 32 Мотор постоянного тока, управляемый ключом 33 Мотор постоянного тока 34 Двухскоростной мотор постоянного тока 35 Стартер 36 Лампа 37 Резистор 38 Предохранитель 39 Нагревательный элемент 40 Нагревательный элемент с терморегулятором 41 Розетка с двумя гнездами 42 Двухпозиционный переключатель с фиксированным центральным положением, с ручным управлением 43 Таймер 44 Тройной переключатель с с фиксированным центральным положением, нормально разомкнутый, с ручным управлением, с возвратной пружиной 45 Преобразователь уровень жидкости/напряжение 46 Скрутка проводов 47 Зуммер 48 Двухпозиционный переключатель с ручным управлением, с одинарным размыканием, нормально разомкнутый, в комбинации с трубчатой лампой 49 Двухпозиционный переключатель, управляемый ключом, с одинарным размыканием, нормально разомкнутый 50 Защищенный проводе соединением на массу 51 Выключатель, управляемый температурой, с одинарным размыканием, нормально замкнутый 52 Выключатель, управляемый давлением, с одинарным размыканием, нормально замкнутый 53 Двойной, двухпозиционный электромагнитный переключатель, с одинарным размыканием, нормально разомкнутый 54 Генератор 55 Датчик угла поворота рулевого колеса 56 Модуль VSC |

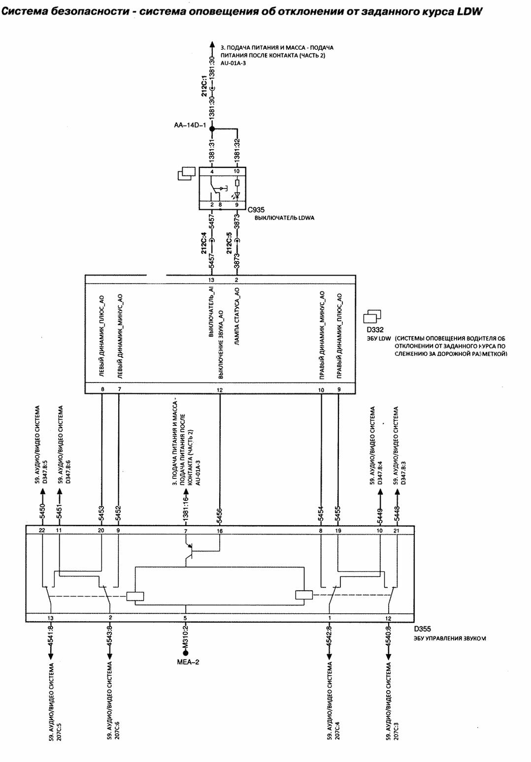
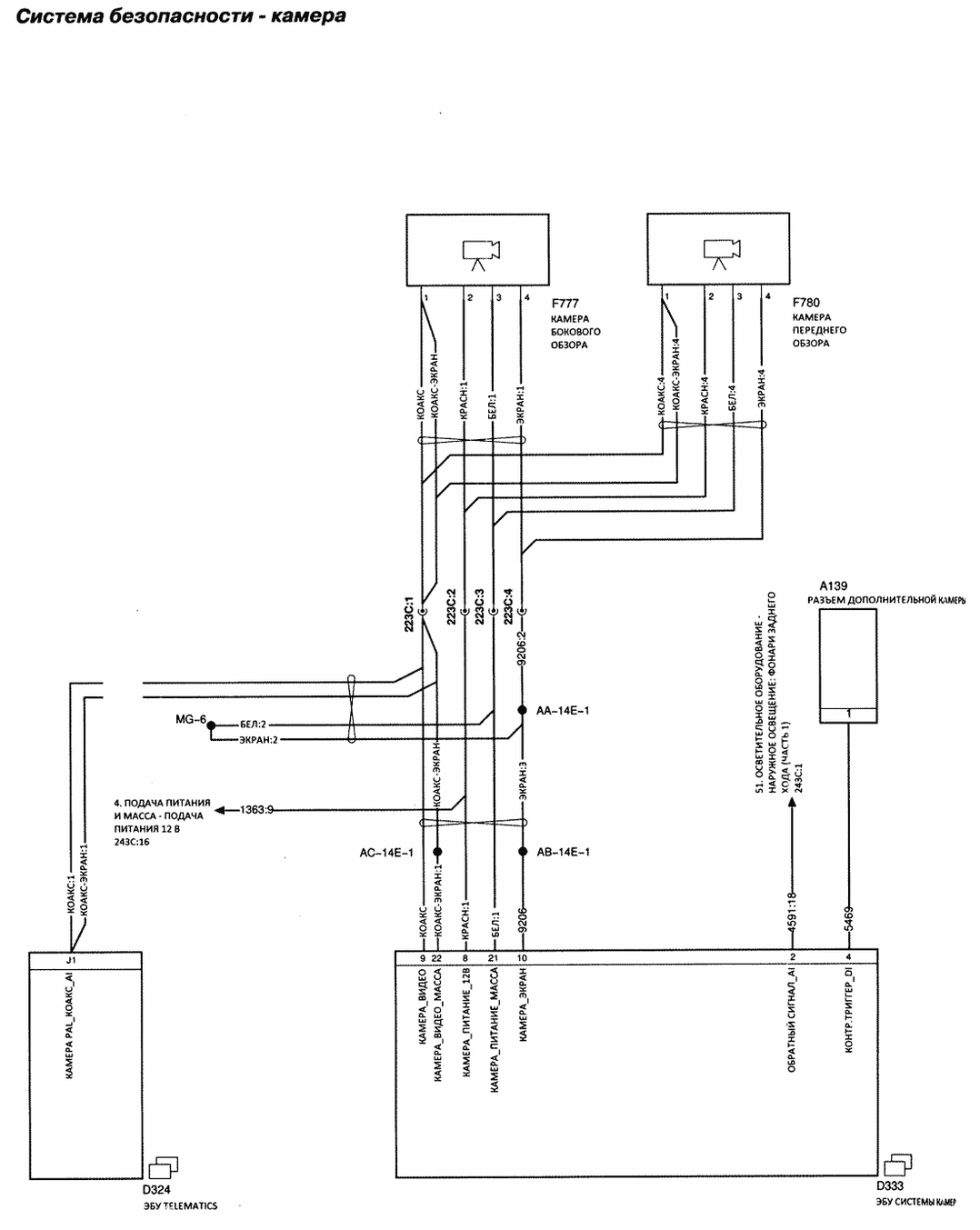
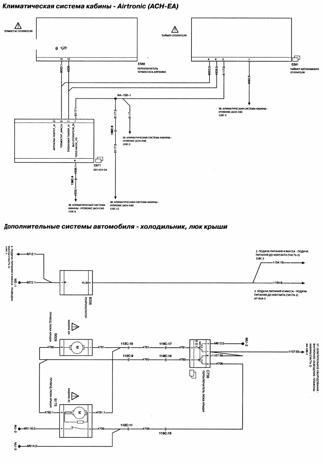
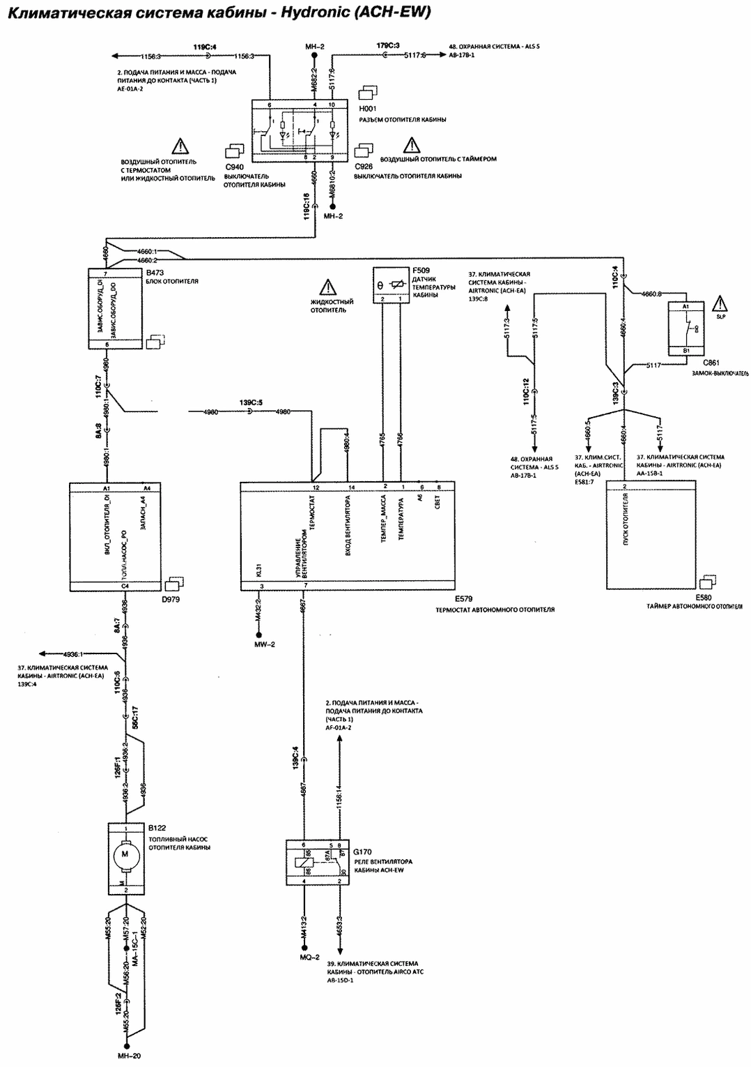
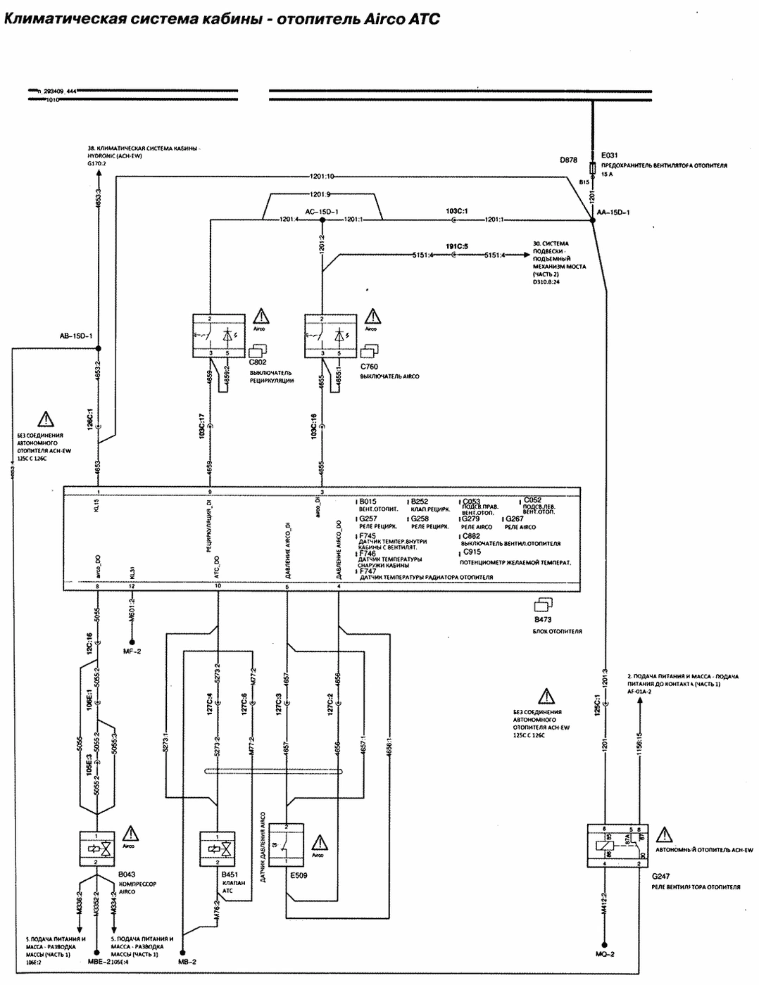
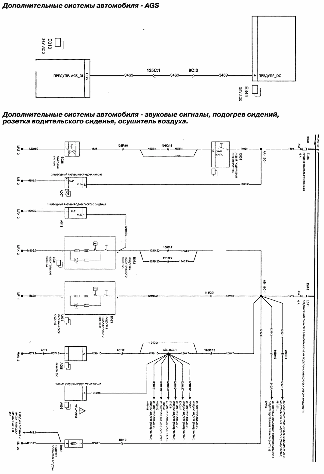
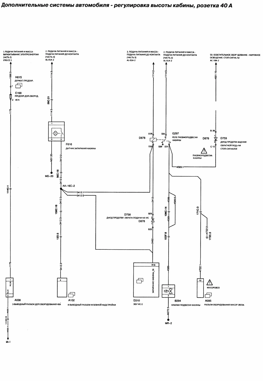
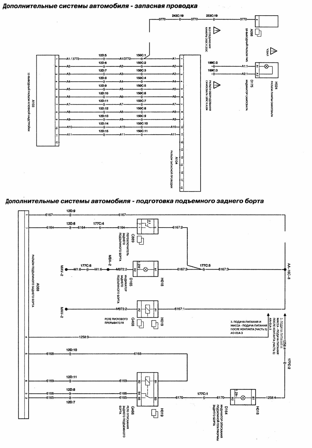
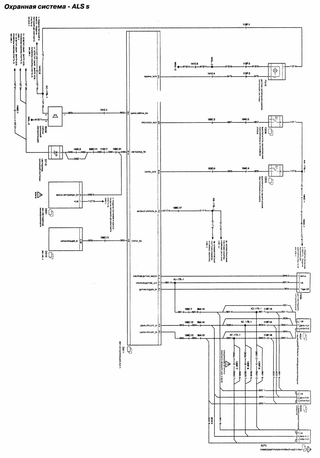
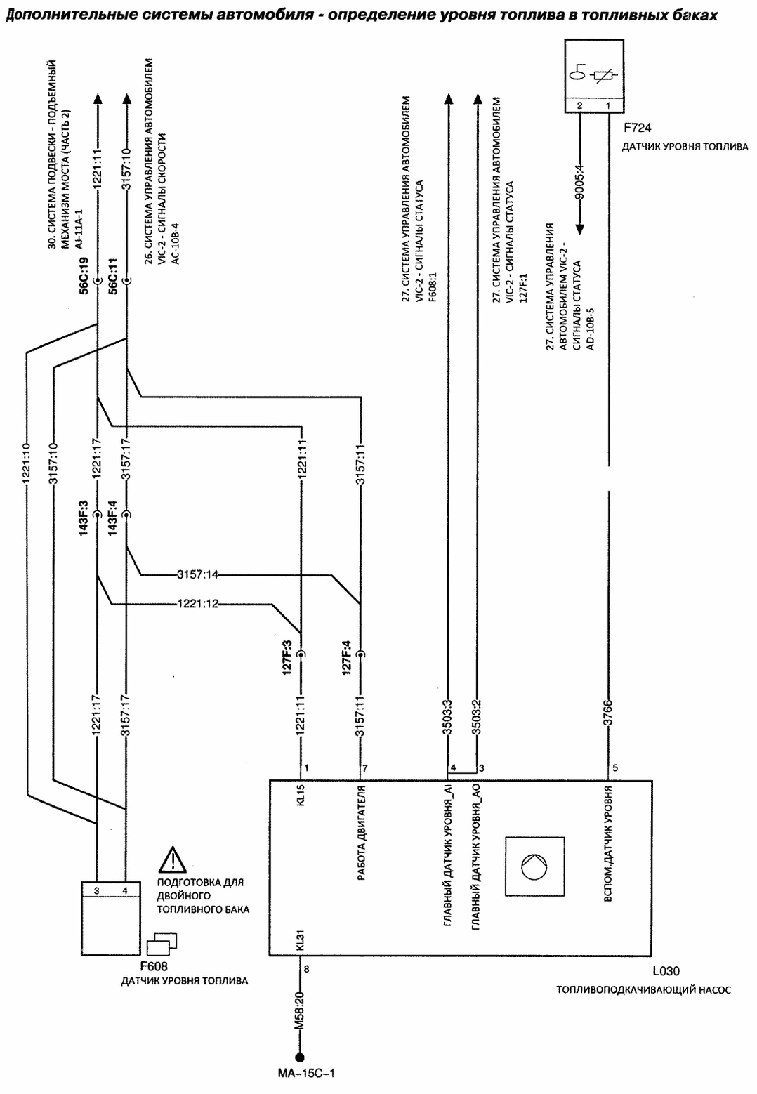
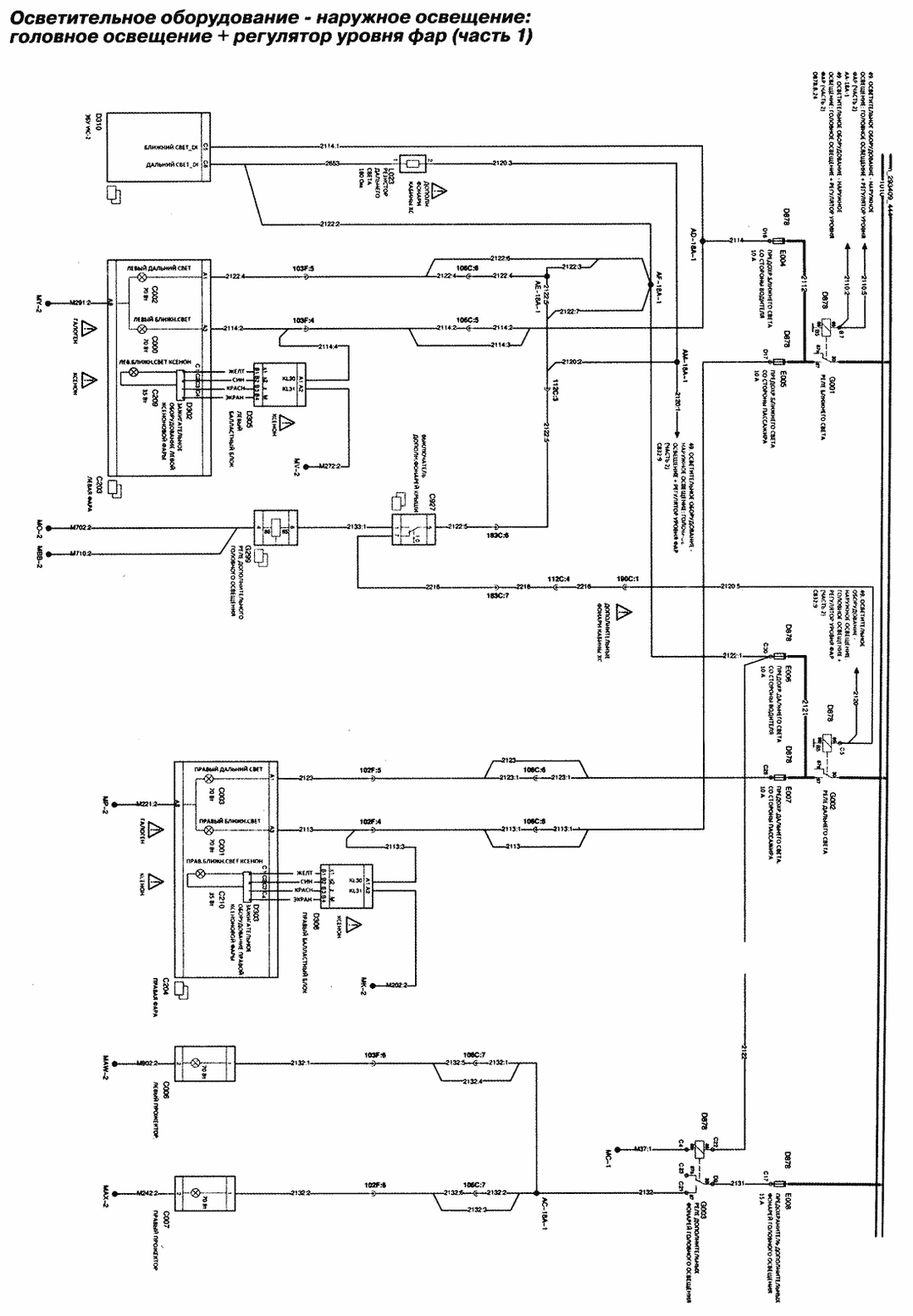
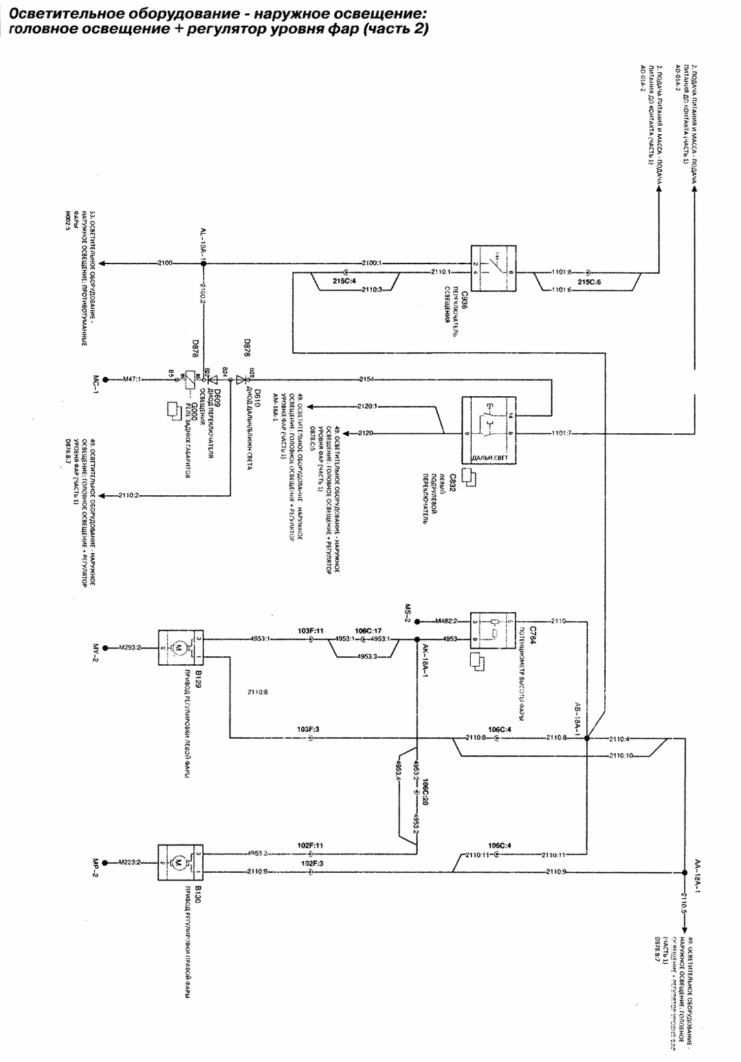
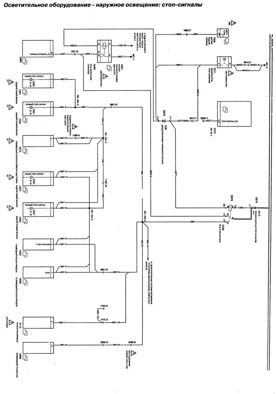
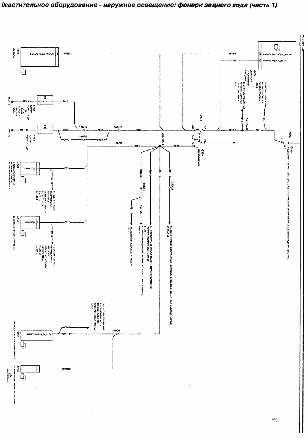
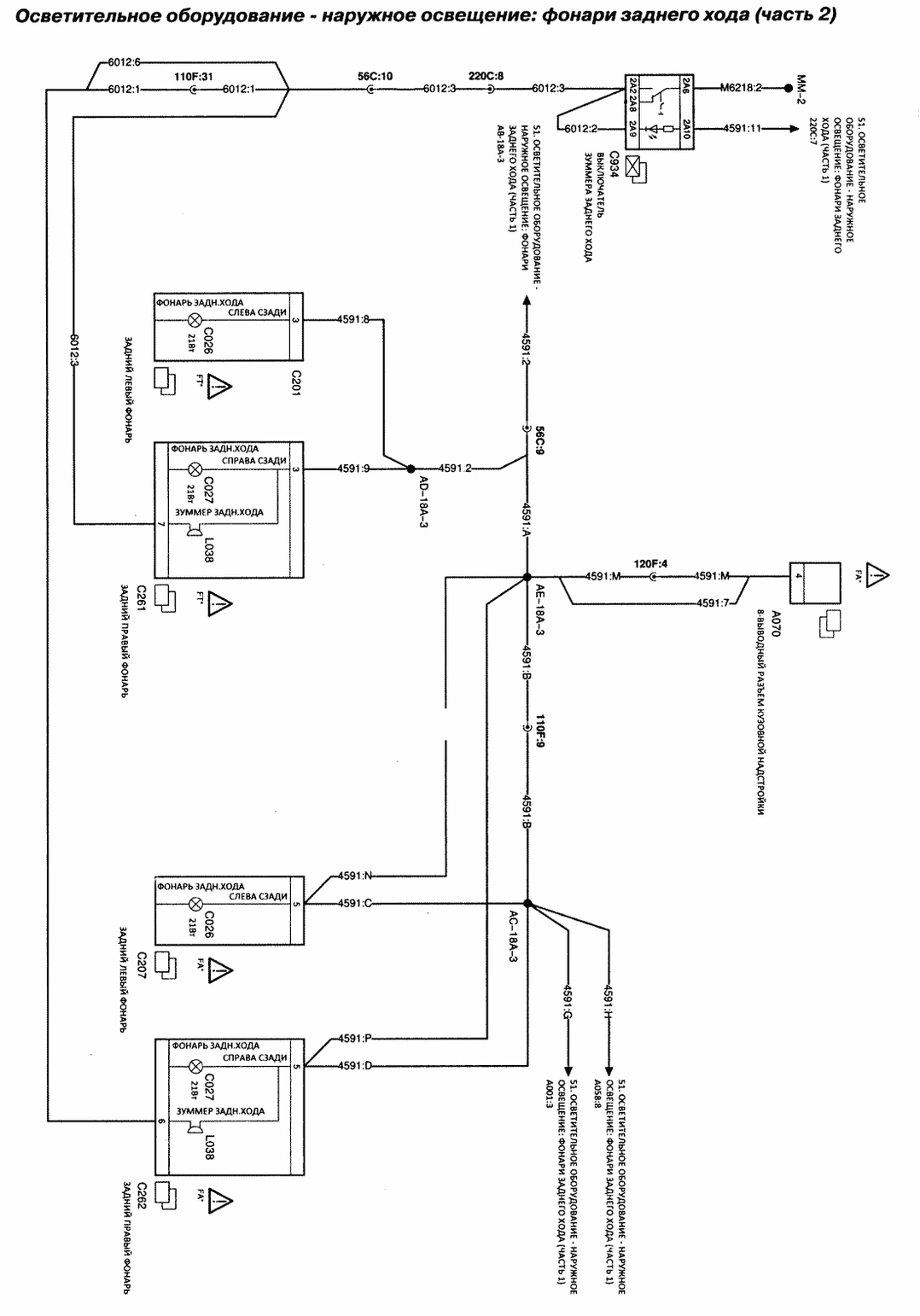
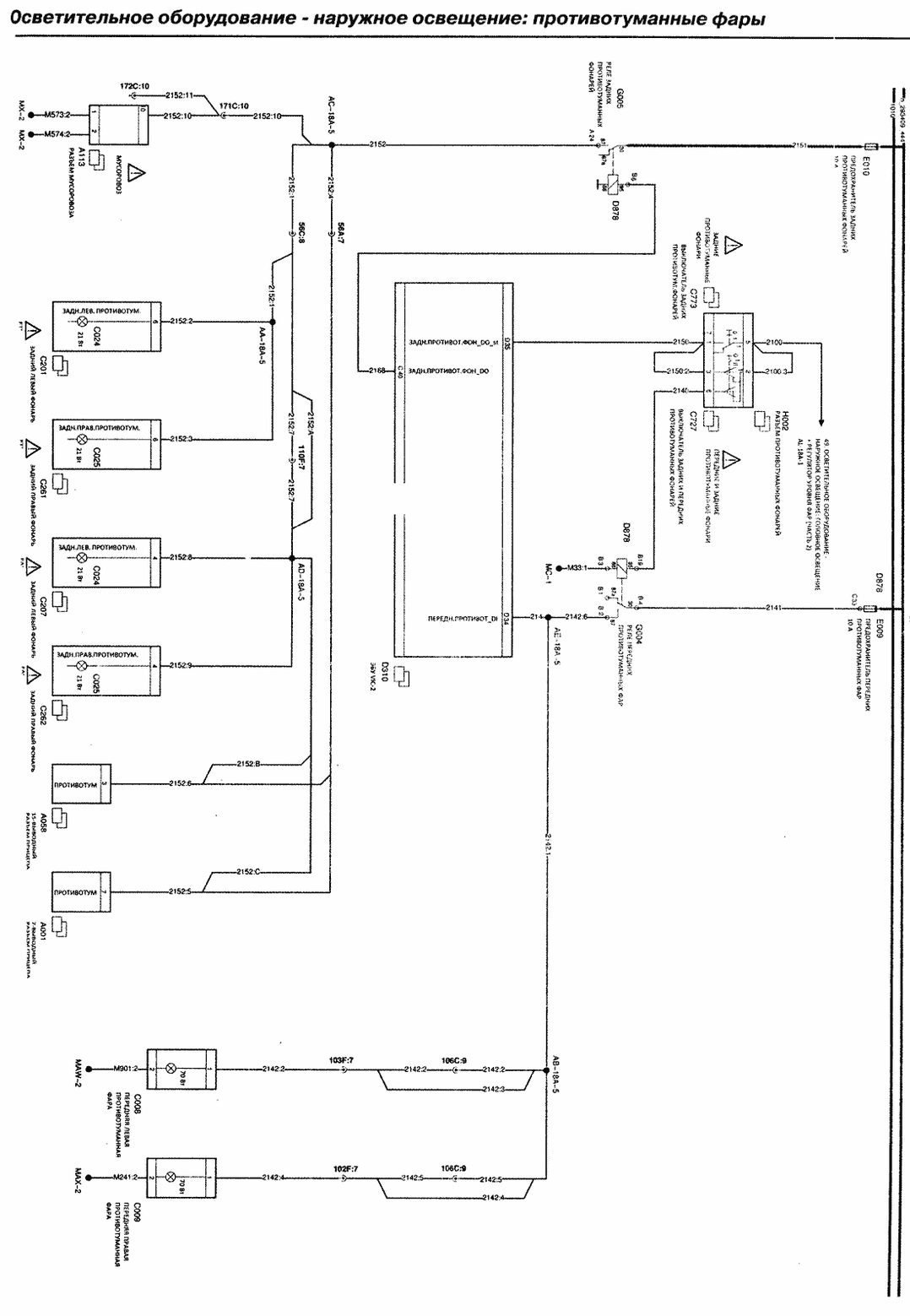
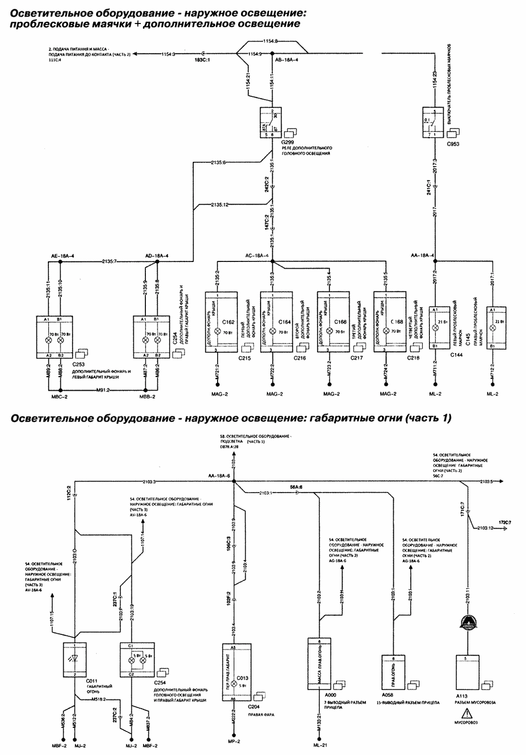
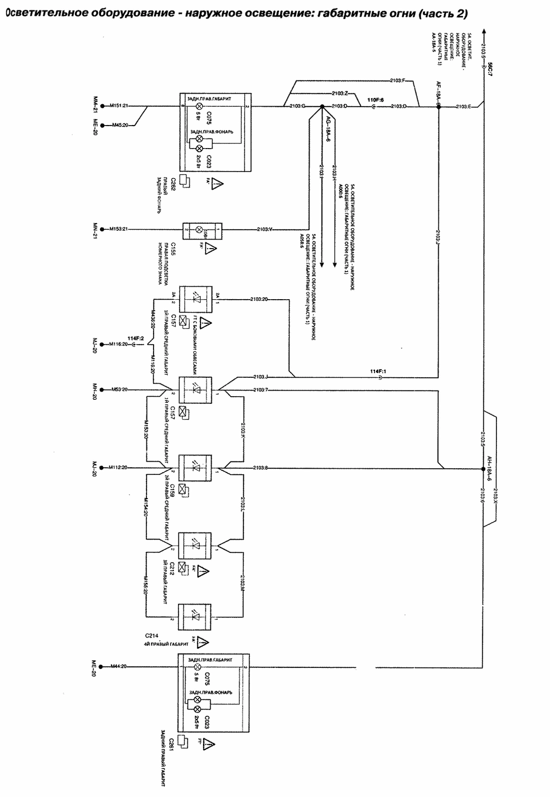
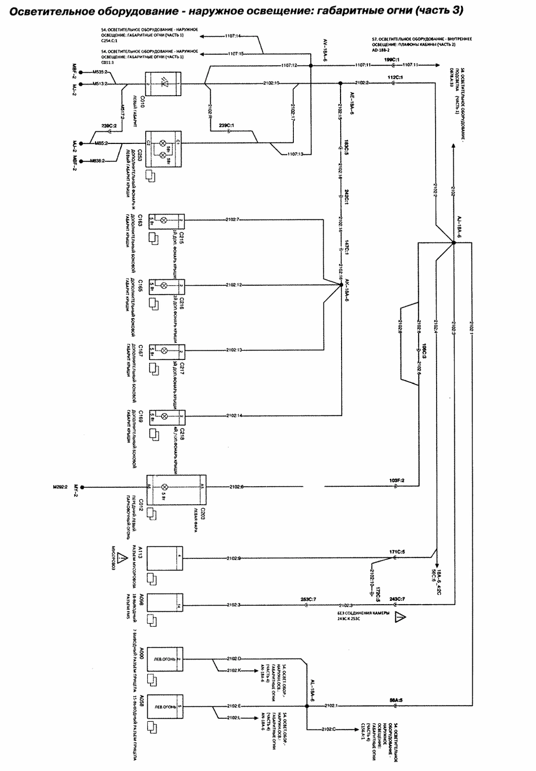
Система безопасности - система оповещения об отклонении от заданного курса LDW Система безопасности - камера Климатическая система кабины - Airtronic (АСН-ЕА) Дополнительные системы автомобиля - холодильник, люк крыши Климатическая система кабины - Hydronic (ACH-EW) Климатическая система кабины - отопитель Airco АТС Дополнительные системы автомобиля - AGS Дополнительные системы автомобиля - звуковые сигналы, подогрев сидений, розетка водительского сиденья, осушитель воздуха Дополнительные системы автомобиля - регулировка высоты кабины, розетка 40 А Дополнительные системы автомобиля - регулировка зеркал, электростеклоподъемники, подогрев зеркал Дополнительные системы автомобиля - запасная проводка Дополнительные системы автомобиля - подготовка подъемного заднего борта Охранная система - ALS s Дополнительные системы автомобиля - определение уровня топлива в топливных баках Осветительное оборудование - наружное освещение: головное освещение + регулятор уровня фар Осветительное оборудование - наружное освещение: стоп-сигналы Осветительное оборудование - наружное освещение: фонари заднего хода Осветительное оборудование - наружное освещение: противотуманные фары Осветительное оборудование - наружное освещение: проблесковые маячки + дополнительное освещение Осветительное оборудование - наружное освещение: габаритные огни Осветительное оборудование - наружное освещение: рабочие фонари Осветительное оборудование - внутреннее освещение: подсветка подножек Осветительное оборудование - внутреннее освещение: плафоны кабины Осветительное оборудование - подсветка Аудио/видео система Коммуникационная система - интерфейс телефона Коммуникационная система - FMS Коммуникационная система - Toll Collect Коммуникационная система - DTS (DAF Telematics System) Подача питания и масса - вырабатывание электроэнергии Подача питания и масса - подача питания до контакта Подача питания и масса - подача питания после контакта Подача питания и масса - разводка массы Подача питания и масса - главный выключатель Подача питания и масса - двойная аккумуляторная батарея Структура сети - шина V-САN1 Структура сети - шина V-САN2 Структура сети - шина I-САN Структура сети - шина D-САN Структура сети - шина ВВ-САN Структура сети - шина ТТ-САN Структура сети - К-линия Система управления двигателем - DМСI Тормозная система - ЕВS 2 Тормозная система - АВS-Е Ретардер - ЕSТ-42 Трансмиссия - АGS-А Трансмиссия - АS Тгоnic Тахограф Система управления автомобилем VIС-2 - освещение Система управления автомобилем VIС-2 - указатели поворотов Система управления автомобилем VIС-2 - стеклоочистители и омыватели Система управления автомобилем VIС-2 - сигналы скорости Система управления автомобилем VIС-2 - сигналы статуса Система управления автомобилем VIС-2 - предупредительные сигналы Система управления автомобилем VIС-2 - модуль кузовных надстроек (ВВМ) Система подвески - подъемный механизм моста Система подвески - ЕСАS-4 Система рулевого управления - ЕМАS Система управления запиранием дверей - СDS-З Система безопасности - подушки безопасности Аiгbag-2 Подача питания и масса - подача питания 12 В Система снижения токсичности выхлопных газов - ЕАS 2 Дополнительные/модифицированные системы - конкретные клиентские требования |




















