Поиск неисправностей КАМАЗ серии К5

СОДЕРЖАНИЕ
- Двигатель не запускается
- Двигатель глохнет
- Затруднён запуск двигателя
- Повышенный шум при работе двигателя
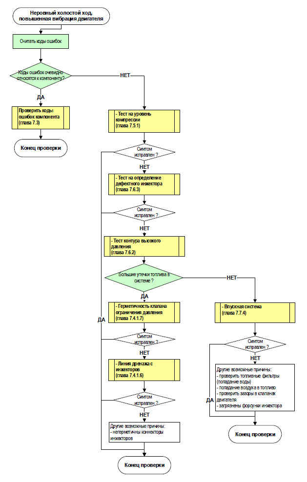
- Неровный холостой ход, повышенная вибрация двигателя
- Снижение мощности
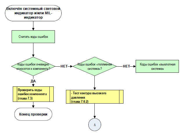
- Включён системный световой индикатор и/или MIL-индикатор
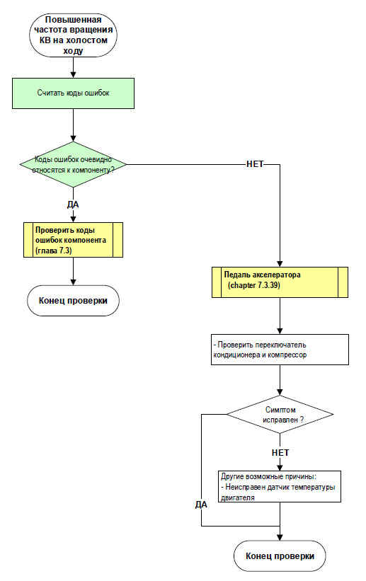
- Повышенная частота вращения КВ на холостом ходу
- Высокая дымность
- Перегрев двигателя
- Повышенный расход топлива
- Повышенный уровень масла (загрязнение масла)
- Световой индикатор бака DEF включён, или отображает недостоверные данные
- Снижен расход DEF
- Повышенный расход DEF
- Присутствие запаха аммиака и/или заметна кристаллизация DEF
Двигатель не запускается


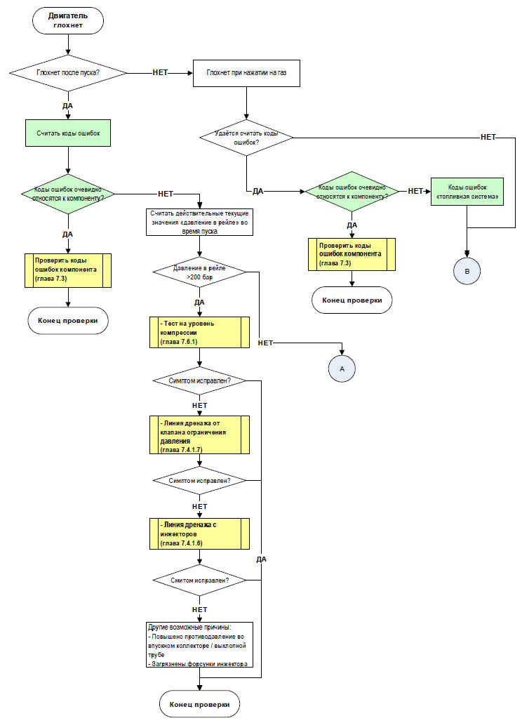
Двигатель глохнет


Затруднён запуск двигателя


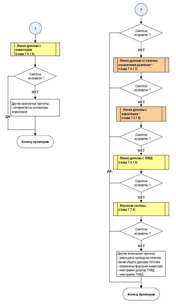
* Тест может быть пропущен, если время истечения в пределах нормы.
Двигатель запускается, нет реакции на педаль акселератора на холостом ходу

Повышенный шум при работе двигателя


Неровный холостой ход, повышенная вибрация двигателя

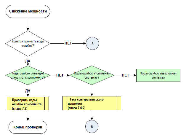
Снижение мощности



* Тест может быть пропущен, если время истечения в пределах нормы.
Включён системный световой индикатор и/или MIL-индикатор


* Тест может быть пропущен, если время истечения в пределах нормы.
Повышенная частота вращения коленчатого вала на холостом ходу

Продолжение и полное описание смотри в 118 обновлении