Компоненты тормозной системы ABS 6 (Standard + Premium) УРАЛ
Схемы установки ABS на транспортное средство
Данная схема иллюстрирует один из примеров установки компонентов ABS на двухосном транспортном средстве. В этом примере используются 4 датчика скорости колеса и 4 модулятора. Основными элементами системы ABS являются: датчики скоростей колес - регистрируют скорость колес; модуляторы - регулируют давление в тормозных камерах в процессе работы ABS; электронный блок управления (ECU) - приводит в действие модуляторы, обрабатывая сигналы от датчиков скорости колеса.
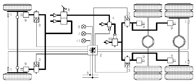
Общая схема системы ABS 4S/4M

- 1 Датчик скорости колеса
- 2 Электронный блок управления ABS
- 3 Модулятор
- 7 Сигнальная лампа ABS прицепа
- 4 Аварийная лампа ABS
- 5 Тормозная камера
- 6 Кран ножного тормоза
Следующая схема иллюстрирует один из примеров установки компонентов ABS/ASR на трёхосном транспортном средстве. В этой конфигурации используются 4 датчика скорости колеса и 4 модулятора.
Основными элементами системы ABS являются: датчики скоростей колес - регистрируют скорость колес; модуляторы - регулируют давление в тормозных камерах в процессе работы ABS; электронный блок управления (ECU) - приводит в действие модуляторы, обрабатывая сигналы от датчиков скорости колеса; Клапан ASR - управляет модуляторами на ведущей оси.
Общая схема системы 4S/4M ABS/ASR для транспортного средства 6х4

- 1. Датчики скорости колеса (WSS)
- 2. Электронный блок управления (ECU) ABS/ASR
- 3. Модулятор (PMV)
- 4. Клапан ASR
- 5. ASR – интерфейс управления двигателем
- 6. Аварийная лампа ABS
- 7. Сигнальная лампа ASR
- 8. Кран ножного тормоза
- 9. Тормозная камера
- 10. Ускорительный клапан
- 11. Сигнальная лампа ABS прицепа
Внимание: В зависимости от конфигурации подвески, задние датчики скорости колеса могут быть расположены на другой ведущей оси.
Датчик скорости колеса (WSS)
Датчик скорости колеса используется для непрерывного считывания скорости колеса, в ступице которого он устанавливается. Датчик состоит из постоянного магнита, вокруг которого намотана катушка. Зубчатое (импульсное) кольцо, установленное в ступице колеса, порождает переменное напряжение в катушке датчика по мере того, как каждый зуб проходит перед головкой датчика. Для функционирования ЭБУ необходимы датчики скорости, которые используются совместно с импульсными кольцами, установленными в ступицах колес. Такие датчики должны обеспечивать 100 импульсов за оборот, а полное выходное сопротивление датчика, выходное напряжение и отношение сигнала к
помехам, должны подчиняться требованиям, предъявляемым ECU.

Модулятор (Клапан управления давлением, PMV)
PMV используется для управления давлением воздуха в тормозной камере проскальзывающего колеса в случае работы ABS. PMV состоит из двух диафрагм, открытие которых осуществляется двумя электромагнитными клапанами. Модулятор устанавливается на раме автомобиля как можно ближе к тормозной камере, которым он управляет. Ниже таблица показывает алгоритм работы при различных режимах (сброс, стабилизация), а также в процессе управления или торможения без использования АБС.
Функционирование модулятора

0 = ток не пропускается
1 = ток пропускается

Схема модулятора
- 1. Впускной канал (из тормозной системы)
- 2. Выпускной канал (к тормозной камере)
- 3. Впускной клапан
- 4. Выпускной клапан
- 5. Электромагнитный клапан – впускной клапан
- 6. Электромагнитный клапан – выпускной клапан
- 7. Атмосферный вывод