Погрузчик вилочный ВП-1,6
(электрические, гидравлические схемы и инструкции по ремонту)

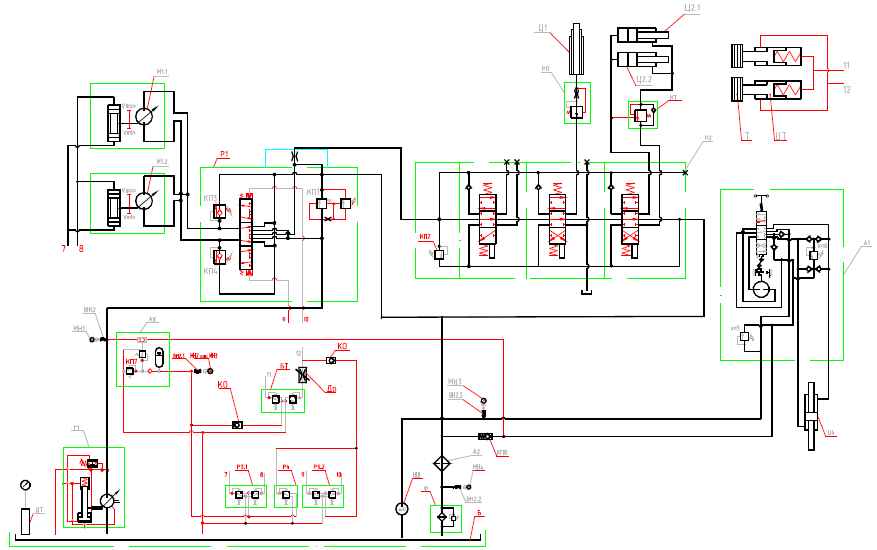
Принципиальная гидравлическая схема погрузчика ВП-1,6
А1 Механизм рулевой, насос-дозатор НДМ80-125-8-У ТУ23.5785851-91
А2 Калорифер 016-00-80.06.300
АК Пневмогидроаккумулятор 64002.20.000
Б Гидробак 016-00-70.10.200
БТ Блок управления 003-00-80.04.030
ВН1 Включатель манометра ЭО-3323.01.82.680
ВН2.1-ВН2.3 Включатель манометра ЭО-3322А.23.02.260
Др Дроссель регулируемый 003-00-80.04.010
ДТ Датчик температуры ТМ111-10 с контрольной лампой
КТ Клапан тормозной VBSO-SE-NBA 05.43.01-10-03-33 (ГидраПак)
КП8 Клапан подпорный ЭО-3323А.08.07.110-20
М1.1-М1.2 Гидромотор аксиально-поршневой 303.2.28.57С
МН1 Манометр МП3-60 МПа х1.5 черт.1 ТУ25.02.943-74
МН2 Манометр масляный с демпфером Ø60 МТП-3-10 МПа-1,5 ТУ 25-7310.0045-87
МН3 Манометр масляный с демпфером Ø60 МТП-3-16 МПа-1,5 ТУ 25-7310.0045-87
МН4 Манометр масляный с демпфером Ø60 МТП-3-1 МПа-1,5 ТУ 25-7310.0045-87
Н Насос 313.2.28.390.300
НШ Насос шестеренчатый НШ-10 ГОСТ 8753-80
Р1 Гидрораспределитель 512.20.20.200
Р2 Гидрораспределитель (ГидраПак) HC D2/3 IR301(200)W005B H001F001A/W001 H001 F001Ax2/MJ C G03
Р3.1-Р3.2 Блок управления 13.80.04.940-10
Р4 Блок управления 13.80.04.930
РП Регулятор потока SCE 12 BFF (ГидраПак) Ф Фильтр 003-00-80.01.020 с фильтроэлементом 55P-661А-1-06 ТУ55.11224.00 или Реготмас 661-1-05
Ц1 Гидроцилиндр подъема 100-63-40.00.000
Ц2.1-Ц2.2 Гидроцилиндр наклона 060-30-01.02.000
Ц4 Гидроцилиндр поворота колес 080-50-02.05.000
ЦТ Цилиндр тормоза
Т Тормоз дисковый
КО Клапан обратный СП-71.0.30.100

Электрическая схема погрузчика ВП-1,6
1 – счетчик моточасов;
2 – комбинация приборов;
4, 11 - фонари передние;
5, 10, 29, 33 - фары;
6, 9, 46, 47 - соединительные колодки;
7 - включатель стоп-сигнала;
8 - сигнал;
12, 13, 14 – реле;
15 - реле поворотов;
16 - розетка;
17 - блок предохранителей;
18 - включатель стартера и останова двигателя;
19 - включатель габаритных огней;
20 - датчик аварийной температуры масла в гидробаке;
21 - стартер;
22 - аккумуляторная батарея;
23 – реле блокировки стартера;
24 - включатель «массы»;
25 - реле стартера;
26 –реле свечей накаливания;
27 – свечи накаливания двигателя;
28, 35 - фонари задние;
30 - генератор;
31 - датчик аварийной температуры охлаждающей жидкости;
32 – датчик температуры охлаждающей жидкости;
34 – электростоп;
36 - датчик аварийного давления масла;
37 – датчик давления масла в двигателе;
38 – топливный насос;
39 - датчик уровня топлива;
40, 41 – контрольные лампы;
42 – включатель свечей накаливания;
43 - включатель фар на кабине;
44 - кнопочный включатель «массы»;
45 - переключатель фар и поворотов;
48 – дополнительное сопротивление (контрольный элемент) свечей накаливания.
Вся информация в