Генераторы автобусов "TEPS" MAN
(тренинг персонала)
В т/с TEPS установлен новый генератор NBC фирмы Bosch. Рейсовые автобусы типа A21 оснащаются тремя генераторами NCB.
Преимущества: положительный баланс зарядки даже при низкой частоте вращения двигателя.

Генератор NCB1 NCB2
Изменения генератора NCB:
- Улучшенное кольцо скольжения и спаренные угольные щетки,
- Измененная схема внутреннего включения от звезды на треугольник,
- Изменение расположение разъемов на штекере генератора.
Генераторы NCB имеют другое расположение разъемов в отличие от старых генераторов NC, это значит, что внешние контакты в разъеме на генераторе повернуты на 180° и могут быть распознаны по цвету на сером разъеме.
Внимание:
Ни в коем случае не разрешается заменять генератор NCB на генератор NC, и наоборот. Генераторы NCB имеют другой шкив, и любая перестановка нарушает соосность клинового ремня!

Расположение контактов 5-контактн. разъема генератора

ПРИ ОЧЕРЕДНОМ РЕМОНТЕ
При установке шкива обратить внимание на то, чтобы гайка крепления устанавливалась с фиксатором резьбовых соединений (Si 124200).
Момент затяжки для гайки крепления:
M14x1,5 и M16x1,5 45 Нм +/-5 Нм
M24x1,5 135 Нм +/-15 Нм
Гайку крепить на валу с фиксатором резьбовых соединений Loctite 270 (50 мл) 04.10160-9131.

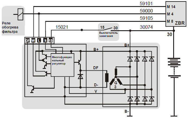
Функционирование многофункционального регулятора в генераторе
Примечание: В настоящий момент используется функция клеммы S только в т/с с гелевыми АКБ.
Реле K1161 (регулировка генератора) берет на себя управление напряжением зарядки.
Условие для интеллектуального управления зарядкой - это генератор с интегрированным многофункциональным регулятором, встроенным в генератор.
Электрическая схема

В состоянии покоя (зажигание "Выкл.") регулятор находится в режиме "ожидания", через поле возбуждения (Поле) ток не течёт.
Через кл.15 вкл регулятор получает информацию о разрешении протекания тока возбуждения. Первичный ток возбуждения синхронизируется. Ток протекает от разъема B+, через выходной каскад регулятора, через щетку DF через бегунок и через щетку D- на массу.
Одновременно на клемму L подается отрицательный потенциал.
Если генератор приводится в движение двигателем, то через соединение "V" (фаза генератора) регулятор получает управляющее напряжение и после этого, без импульсного режима, полностью включает ток предварительного возбуждения.
Реле K1161 регулировки генератора измеряет АКБ напряжение U и модулирует на своей клемме B-Sense от 1 до 3 напряжение (US), которое меньше чем величина изменения (ΔU), в качестве напряжения бортовой сети.
US = UАКБ - ΔU
Из напряжения "US" многофункциональный регулятор может распознать, при каком напряжении он должен завершить зарядку (регулирующее напряжение).
Регулирующее напряжение регулятор рассчитывает по формуле:
Uрегулятор = 25,6 В + ΔU
Большая разница в напряжении приводит к высокому регулировочному напряжению, реле K1161 регулирует небольшую разницу напряжения, регулятор генератора регулирует при низком напряжении.
При подключенной клемме S устанавливается нормальное напряжение зарядки 28,5 В, когда возникает значение разницы напряжения около 2,5 В. Это значит что при измерении напряжения на контактах B-Sense клеммы "S" можно было бы измерить 26 В. Измерение на B+ генератора дает результат в 28,5 В При невключенном сенсорном входе S начинается процесс регулировки, если на внутреннем B+ достигается регулировочное напряжение "аварийной кривой" (около 28,3 В).
С переходом от первичного возбуждения к регулировке выход L на UАКБ включается и подключенные потребители (например, обогрев топливного (фильтра) включается.
Процесс адаптации модуля управления генератора
Установка нового модуля генератора может выполняться только с последующим процессом адаптации.
Перед установкой с последующим процессом адаптации необходимо выключить все потребители при работающем двигателе (отопитель, климатическую установку, внутреннее освещение и пр.). Необходимо убедиться в том, что все потребители отключены, чтобы исключить повышение частоты вращения в процессе адаптации, так как в противном случае процесс адаптации будет отменен.
Процесс адаптации может выполняться только при холостом ходе двигателя.
Процесс адаптации
Адаптация клавиши адаптации на разъеме X 4581
- Процесс адаптации запускается при нажатии (5 сек.) клавиши адаптации (при нажатии клавиши загорается светодиод, через 5 секунд светодиод в клавише гаснет, и начинается процесс адаптации).
- Напряжение поднимается в процессе адаптации генератора 1 до около 28,4 В, в заключение оно снова снижается, и начинается процесс адаптации следующего генератора. Это процесс повторяется, пока не будут адаптированы все генераторы.
- После того, как в клавише загорится светодиод, процесс завершен.
Напряжение должно быть от 28,4 до 28,6 В и измеряться на АКБ.
Ошибка в процессе адаптации
При отмене процесса адаптации (мигает светодиод в клавише).
- Соединение массы генератора проверить (плохое соединение).
- При плохом соединении B + или разрыве цепи (предохранитель неисправен) отменяется также процесс адаптации.
- Если после нажатия клавиши адаптации измеренное сопротивление бортовой сети не снизилось до значения ниже 27 В и в клавише мигает светодиод, то имеет место разрыв электроцепи в одном или нескольких проводах.
Разъем клавиши адаптации

При адаптации реле K 1161 клавиша адаптации устанавливает соединение между контактом 5 (адаптация) в реле K1161 и контактом 4 (масса) в K 1161.
Ответное сообщение получает клавиша адаптации от контакта 2 (состояние) выхода реле K 1161.
Распознание неисправности генератора
Так, как в автобусе чаще всего установлено несколько генераторов, диагностика реализуется с помощью реле генератора. При этом клемма L каждого генератора подводится к реле K 1156 в качестве входа только после того, как на все входы будет подан плюс, реле K 1156 включает сигнал на ZBR 2, разъем M, контакт 4.
При работающем двигателе на дисплее появляется сообщение об ошибке:
Выход из строя генератора мигает центральный светодиод неисправности.
Блок-схема для реле генератора

MAN – номер реле генератора 81.25902.0514
Аварийный режим
Если регулятор распознаёт, что клемма 15 вышла из строя, ток возбуждения включается в импульсном режиме, до тех пор пока на внутреннем разъеме генератора V присутствует сигнал о вращении генераторе. Сигнал на разъеме V возникает из-за остаточной магнитной индукции. (мин. 6000 об/мин генератора или 1500 об/мин двигателя) Если регулятор распознаёт на клемме 15 отрицательный потенциал, он отменяет возбуждение, так что генератор больше не создаёт потенциал. При неисправном проводе датчика "S" мощность генератора регулируется в зависимости от напряжения на разъеме "B+".