Тормозная система ABS-E2 DAF
Система АБС-E2 включает следующие узлы:
- Антиблокировочная тормозная система
- Anti-Slip Regulation (Система противоскольжения)
- Electronic Brake force Limitation (Электронное ограничение тормозного усилия)
- Tyre Pressure Indication (Указатель давления в шинах)
Используются следующие конфигурации:
- Система 4S/2M (4 Сенсора/2 Магнитных (электромагнитных) клапана) на LF45 IV
- Система 4S/3M (4 Сенсора/3 Магнитных (электромагнитных) клапана) на LF55 IV и CF65 IV
- Система 4S/4M (4 Сенсора/4 Магнитных (электромагнитных) клапана) на LF45/55 IV и CF65 IV
- Система ASR доступна только для систем 4S/4M, кроме LF55 IV FAN (с RAS-EC).
- Электронное ограничение тормозного усилия доступно для всех конфигураций автомобиля, кроме LF55 IV FAN (с RAS-EC).
- Указатель давления в шинах доступен для всех конфигураций автомобиля, кроме LF55 IV FAN (с RAS-EC).
Электронный блок АБС-E2 не может устанавливаться вместо электронных блоков предыдущих систем АБС (напр. АБС-E), так как в новом блоке присутствует функция электронного ограничения тормозного усилия.

Принцип работы АБС
Использование АБС позволяет гарантировать оптимальную курсовую устойчивость и характеристики рулевого управления при торможении.
Она также максимально сокращает тормозной путь, учитывая вышеуказанные требования.
Тормозное усилие, которое шина оказывает на дорожное покрытие, зависит не только от осевой нагрузки, она также зависит от величины проскальзывания колеса на дорожном покрытии.
Заблокированные колеса (100 % проскальзывание колес) имеют следующие характеристики:
- заблокированные передние колеса не способны амортизировать горизонтальные силы, что делает управление невозможным;
- заблокированные задние колеса не способны амортизировать горизонтальные силы, что приводит к снижению устойчивости задней части автомобиля.
- у заблокированного колеса продольное сцепление с дорожным покрытием меньше, чем у вращающегося. Поэтому тормозной путь автомобиля увеличивается.
Сила сцепления между шиной и дорожным покрытием всегда должна быть как можно большей.
Действующее сцепление с дорожным покрытием зависит от следующих факторов:
- тип дорожного покрытия
- профиль шин
- нагрузка на ось
- скорость автомобиля
- проскальзывание шины на дорожном покрытии.
Больший тормозной момент приводит к увеличению тормозного усилия и увеличению проскальзывания колеса.
Если проскальзывание колеса остается в диапазоне от 0 % до 30 %, автомобиль стабилен, и по прежнему обеспечиваются курсовая устойчивость и работа рулевого управления.
Увеличение тормозного усилия приводит к уменьшению коэффициента сцепления и увеличению проскальзывания колеса.
Автомобиль двигается нестабильно при проскальзывании в диапазоне от 30 % до 100 %.
Чтобы изменить направление движения автомобиля, также требуется сцепление с дорожным покрытием в поперечном направлении. По мере увеличения проскальзывания колеса, сцепление уменьшается до такого значения, что к заблокированным колесам практически невозможно приложение какой-либо
продольной силы.
Если проскальзывание колеса находится в диапазоне от 10 % до 30 %, поперечные силы все еще достаточно велики, чтобы автомобиль оставался управляемым и устойчивым.

Принцип работы АБС
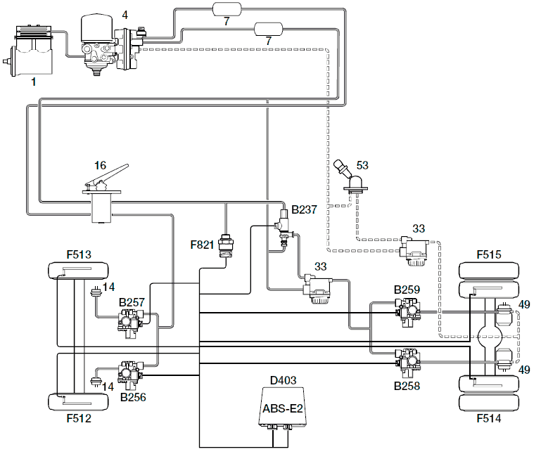
Скорость вращения колес измеряется с помощью датчиков проскальзывания колес (F512, F513, F514, F515) и колец датчиков.
Электронный блок АБС (D403) сравнивает скорость вращения колес друг с другом и с заранее
запрограммированной эталонной скоростью.
Таким образом, определяется необходимость включения клапанов АБС (B256, B257, B258, B259) во время торможения для поддержания проскальзывания колес в диапазоне от 10 % до 30 %. Когда
система АБС выключена, клапан АБС (4) позволяет тормозному давлению свободно перейти из
емкости для сжатого воздуха (7) в тормозную камеру (14) и (49), когда клапан ножного тормоза (49) выжат.
Автомобиль разделен по двум диагоналям.
Это означает, что переднее правое колесо сравнивается с задним левым колесом, а переднее левое – с задним правым.
Управление АБС действует на все колеса автомобиля.
На автомобилях с количеством осей более двух тормозные камеры задних осей с одной стороны автомобиля пневматически соединены с одним клапаном АБС.
Во время работы АБС любой активный тормоз двигателя опосредованно отключается по сети CAN.

Принципы управления системой АБС
Существуют различные типы управления АБС для регулирования левого/правого колес оси:
- Управление SLC
- Управление SHC
- Управление IC
- Управление MIC
- Управление MAC
- Управление VAC
Принцип IC и MIC основан на принципе раздельного управления, другими словами, для каждого колеса используется по одному клапану АБС. Другие принципы управления являются принципами осевого управления, при которых один клапан АБС используется для оси.
Управление SLC
Если к передней оси применяется управление SLC ("Select Low Control"), в обоих тормозных цилиндрах, правом и левом, действует одинаковое тормозное давление, а именно наименьшее допустимое тормозное давление двух колес одной оси.
Тормозная сила обоих колес на передней оси одинакова.
Преимуществом такой системы является отсутствие отклонения автомобиля от направления движения при торможении.
Недостатком является более длинный тормозной путь по сравнению с использованием управления АБС-IC.

Управление SHC
Если к передней оси применяется управление SHC ("Select High Control"), в обоих тормозных цилиндрах, правом и левом, действует одинаковое тормозное давление, а именно наибольшее допустимое тормозное давление двух колес одной оси.
Тормозная сила обоих колес оси одинакова.
Преимуществом является более короткий тормозной путь по сравнению с использованием управления АБС-SLC.
Недостаток заключается в отклонении автомобиля от направления движения во время торможения.

Раздельное управление, IC ("Individual Control")
Раздельное управление (IC) означает раздельное управление тормозным давлением левой и правой стороны.
На обеих сторонах применяется максимально допустимое тормозное давление для оптимального
использования тормозной силы.
Недостаток заключается в отклонении автомобиля от направления движения во время торможения.

Модифицированное раздельное управление, MIC ("Modified Individual Control")
Система модифицированного раздельного управления MIC была разработана для управления передней осью в качестве компромиссного решения между SLC и IC. Она изначально обладает всеми преимуществами SLC.
Если при слишком сильном действии тормоза на одной стороне колесо проскальзывает, тормозное
давление на стороне с наибольшим сцеплением с дорожным полотном поэтапно увеличивается до
максимального уровня.
Сначала система работает как SLC, однако, спустя 0,5 секунд начинает работать как IC (с ограничениями).
Преимуществом данной системы является то, что водитель может контролировать отклонение от
направления движения автомобиля, придя в себя после неожиданности.

Модифицированное осевое управление, MAC ("Modified Axle Control")
Управление MAC, используемое для передней оси на схеме, является улучшенной версией управления
SLC; ряд логических функций группирует сигналы датчиков на правой и левой сторонах оси и создает сигналы управления для клапана АБС оси.
Преимуществом является более короткий тормозной путь по сравнению с использованием управления АБС-SLC, в частности, при разном продольном сцеплении с дорожным покрытием.

Переменное осевое управление, VAC ("Variable Axle Control")
Переменное осевое управление (VAC) было разработано в качестве компромиссного решения между MAC и SHC.
Система анализирует коэффициент сцепления с дорогой и разницу сцепления с дорогой правого и
левого колес и использует механизм снижения углового поворота вокруг оси для выбора управления MAC или SHC.
По сравнению с управлением SLC и MAC тормозной путь значительно короче, а общий уровень контроля сравним с MIC.

Отклонение от направления движения
Это сила, воздействующая на автомобиль, которая возникает в результате большого различия
сцепления с дорожным покрытием левого и правого колес. Отклонение от направления движения - это
поворот автомобиля вокруг вертикальной оси (проскальзывание).
VAC и IC применяются на задних осях в зависимости от количества клапанов АБС на одну ось.
Система SLC или IC на передних осях не обеспечивает удовлетворительных результатов.
Система SLC на передней оси увеличивает тормозной путь, а система IC создает слишком большую разницу тормозной силы.
Это может привести к отклонению от направления движения и изменению характеристик рулевого управления, при которых управление автомобилем затрудняется. По этим причинам применяются принципы управления VAC и MIC в зависимости от количества клапанов АБС на одну ось.

Принцип работы ASR
Назначение системы ASR
Предотвращение ненужного высокого проскальзывания при трогании, повороте и движении по сколькой дороге.
Вмешательство системы ASR обеспечивает оптимальное тяговое усилие.
Принцип работы системы ASR
Система ASR находится внутри ECU ABS-E2 (D403). Система ASR используется только на ведущих колесах. Помимо прочего, она использует те же датчики проскальзывания колес и кольца датчиков, что и система ABS.
Скорость ведущих колес сравнивается со скоростью противоположных по диагонали неведущих передних колес.
ASR включается, если скорость вращения ведущих колес выше фиксированного значения, которое было ранее запрограммировано в электронном блоке.
Управление ASR включено, если:
- Одно из колес вращается, затем выполняется торможение одного из ведущих колес.
- Оба ведущих колеса вращаются, эффективная мощность двигателя снижена.
Указанные выше системы управления используются совместно, если вращаются оба колеса, и одно из них превышает заданную скорость.
Управление дифференциальным тормозом ASR
Управление дифференциальным тормозом ASR включается, если на ведущей оси вращается одно
колесо.
Вращающееся колесо должно вращаться не менее чем на 2,7 км/ч быстрее эталонного колеса.
Система ASR попытается синхронизировать ведущие колеса.
Электронный блок ABS-E2 (D403) подает питание на клапан ASR (B237), который подает давление от
емкости для сжатого воздуха (7) на клапан ABS (B258, B259) через клапан реле (33) в тормозные камеры заднего тормозного контура (49).
Электронный блок ABS-Е2 (D403) поддерживает клапаны ABS (B258, B259) в открытом положении, пока необходимое тормозное давление не поступит в тормозную камеру (49).
Соответствующее колесо замедляется, создавая один из типов блокировки дифференциала.
После этого мощность двигателя можно передать на колесо, которое не вращается.
Если автомобиль движется на скорости от 35 до 50 км/ч, тормозное давление (с включенной системой
управления ASR) пропорционально снижается, чтобы избежать перегрева тормозов.
При движении на скорости более 50 км/ч и наличии неисправностей управление тормозами ASR
невозможно.

Электрическая система
Обзор электрической системы
- B257 не установлен в системе 4S/2M.
- B259 не установлен в системах 4S/2M и 4S/3M.
- B237 установлен только на автомобилях с ASR.

Электронный блок, AБС-E2 (D403)
Электронный блок проверяет и контролирует функции управления системы АБС.
К функциям управления относятся:
- Управление системой АБС
- FA, FT Электронное ограничение тормозного усилия
- FA, FT Управление ASR, если установлена
- FA, FT Указатель давления в шинах
- Управление сигнальной лампой
Клапан АБС (B256/B257/B258/B259)
Увеличивает, снижает или поддерживает постоянное давление в тормозных цилиндрах.
Клапан ASR (B237)
Клапан ASR либо передает тормозное давление от ножного тормоза во время торможения, либо передает полное тормозное давление (давление подачи) в тормозные цилиндры при включении ASR.
Таким образом, клапан ASR также функционирует как двойной обратный клапан.
Сеть CAN
Связь между электронным блоком АБС и VIC осуществляется по сети CAN.
Датчик, ограничение тормозного давления (F821)
Датчик ограничения тормозного давления используется для контроля тормозного усилия, необходимого водителю.
Водитель нагнетает тормозное давление посредством клапана ножного тормоза, подключенного к управляющему контуру заднего моста. Показания давления считываются датчиком давления.
Разъем, (полу)прицеп (A004)
Через данный разъем подается питание на электронный блок АБС-Е2 (полу) прицепа.
Он также подает сообщение об ошибке (полу)прицепа с АБС на щиток приборов через VIC.
VIC/DIP
Информирует водителя через щиток приборов о следующем:
- неисправность АБС автомобиля (желтое и/или красное предупреждение)
- неисправность АБС (полу)прицепа (желтое предупреждение)
- сигнал включения ASR
- отобразить предупреждение, если давление в шинах не соответствует норме, для указателя давления в шинах (TPI)
Датчик проскальзывания колеса (F512, F513, F514, F515)
Электронный блок АБС-E2 получает информацию о текущей скорости вращения колеса от датчиков
проскальзывания колес.
Эти данные могут использоваться для определения показаний текущего снижения скорости автомобиля и проскальзывания колеса.
Датчик проскальзывания колеса (F512, F513, F514, F515)


Функцией датчика проскальзывания колеса является:
измерение скорости колеса. Это позволяет выполнить следующие вычисления:
- ускорение колеса с помощью датчиков проскальзывания колес на задней оси для работы системы управления ASR;
- значение проскальзывания колеса для системы управления АБС;
- значение проскальзывания колеса для электронного ограничения тормозного усилия;
- значение проскальзывания колеса для указателя давления в шинах;
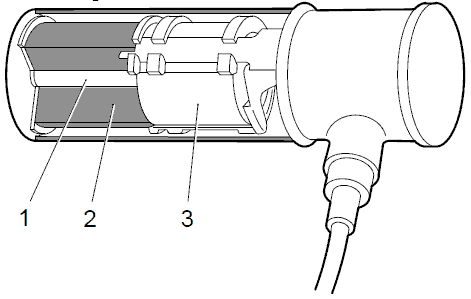
Датчик проскальзывания колеса является индуктивным. Он состоит из постоянного магнита (3) с круглым выводом (1) и обмотки (2).
При повороте ступицы и кольца датчика в катушке (2) датчика проскальзывания колеса возникает синусоидальный переменный ток. Частота тока изменяется по мере изменения скорости колеса.
Электронный блок рассчитывает текущую скорость колеса, ускорение колеса, замедление колеса и значения проскальзывания колеса по изменению частоты в единицу времени.
Датчик проскальзывания колеса не требует регулировки.
При установке датчика проскальзывания колеса нажмите на датчик в сторону кольца датчика.
Когда рассматриваемое колесо начинает вращаться, создается необходимый воздушный зазор.
Клапан АБС (B256, B257, B258, B259)
Функция клапана АБС - контроль давления, оказываемого на тормозные цилиндры, в следующих случаях:
- увеличение, поддержание или снижение давления в тормозных цилиндрах переднего и заднего моста во время работы системы АБС.
- увеличение, поддержание или снижение давления в тормозных цилиндрах заднего моста во время работы системы дифференциального торможения ASR.
- увеличение и поддержание давления в тормозных цилиндрах заднего моста при активной функции EBL.
Изменение конструкции клапанов АБС
Благодаря применению функции EBL клапаны АБС заднего моста также используются при "нормальной"
работе тормозной системы. Что предполагает значительно более частое использование клапанов АБС
на заднем мосте по сравнению с предыдущими системами АБС (напр. АБС-E). Поэтому используются
специальные клапаны АБС, предназначенные для "тяжелых условий эксплуатации" с якорем
электромагнита со специальным покрытием. Однако эти клапаны АБС, предназначенные для "тяжелых
условий эксплуатации" применяются и для заднего, и для переднего моста, чтобы исключить возможные проблемы.
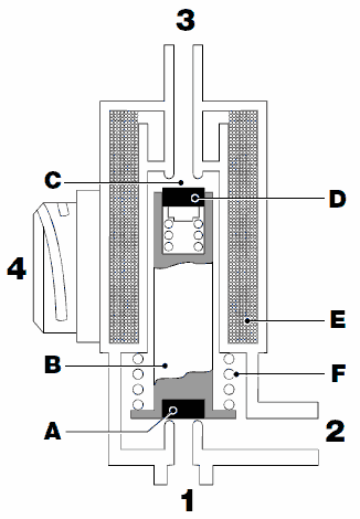
Повышение давления в точке подключения (2)
Давление на входе в точке подключения (1), поступающее из клапана ножного тормоза, поднимает диафрагму (5) с седла (7), что приводит к подаче тормозного давления в тормозную камеру через точку подключения (2).
Давление на входе также направляется через отверстие в обмотке электромагнита (10) в пространство (19) под диафрагмой (6), благодаря чему диафрагма (6) образует уплотнение на седле (8).
Таким образом, точка подключения (2) герметизируется от сливного отверстия.

Понижение давления в точке подключения (2)
Посредством включения обмотки электромагнита (9) электромагнитный клапан (11) открывает отверстие (15) и закрывает отверстие (22). В результате этого давление на входе поступает в пространство (15) над диафрагмой (5) через отверстие.
Диафрагма (5) уплотняет седло (7), чтобы не возникло дополнительного давления.
После включения обмотки электромагнита (10) одновременно открывается отверстие (16) и
закрывается отверстие (23).
Посредством открывания отверстия (16) давление под диафрагмой (6) можно снизить через сливное
отверстие. После этого давление в тормозной камере можно снизить через точку подключения (2),
пространство (20) и внутреннее отверстие сливного отверстия.

Поддержание давления в точке подключения (2)
После выключения обмотки электромагнита (10) давление на входе можно направить через отверстие к обмотке электромагнита (10) в пространство (19) под диафрагмой (6), герметизируя диафрагму (6).
После этого нет необходимости направлять давление в тормозной камере в сливное отверстие через
пространство (20).
Это позволяет поддерживать давление в тормозной камере на одном уровне.

Клапан ASR (B237)
Клапан ASR представляет собой простой электропневматический клапан, который передает воздух
под давлением после подачи на него электропитания. Подача электропитания контролируется
электронным блоком АБС-E2 (D403).

Функцией клапана ASR является:
- подача тормозного давления от клапана ножного тормоза (3) в камеры заднего тормозного контура (2) при торможении.
- подача давления питания (1) в камеры заднего тормозного контура (2) во время работы системы противоскольжения ASR.
Во время торможения
Когда на обмотку (E) не подается электропитание, сердечник (B) опустится под действием пружины
(F).
Уплотнение (A) закрывает точку подключения (1) и уплотнение (D) открывает точку подключения (3).
Точка подключения (3) теперь связана с точкой подключения (2).
Таким образом, тормозное давление клапана ножного тормоза (3) теперь подается в тормозные камеры
заднего моста (2).

Во время работы системы противоскольжения ASR
Если на обмотку (E) клапана ASR подается электропитание, сердечник (B) поднимется, преодолев давление пружины (F).
После этого уплотнение (A) откроет точку подключения (1), чтобы давление подачи могло стравиться из клапана через точку подключения (2). В результате отверстие (C) и, соответственно, отверстие (3)
закрываются по мере движения сердечника (B) вверх. Таким образом, давление не поступает к
клапану ножного тормоза. Таким образом, клапан ASR (B237) также выполняет функцию двойного обратного клапана.
В зависимости от проскальзывания клапан АБС (В) осуществляет управление тормозным давлением в
соответствующей тормозной камере.

Датчик, ограничение тормозного давления (F821)
Датчик ограничения тормозного давления (F821) измеряет неконтролируемое давление в тормозном контуре заднего моста. Датчик представляет собой пьезоэлемент, который преобразует давление от клапана ножного тормоза в напряжение сигнала электронного блока. затем на основании данного сигнала ЭБУ рассчитывает минимальное значение снижения скорости.

Функция датчика тормозного давления:
- Определять необходимое водителю тормозное усилие. определяется минимальное снижение скорости автомобиля, которое должна обеспечить рабочая тормозная система АБС-E2 (D403), на основании измерения давления от клапана ножного тормоза.
- Определять условия, необходимые для включения функции EBL. Управляется при помощи переменной параметров, которая зависит от типа автомобиля. Задержка срабатывания EBL представляет собой значение скорости, которое определяет точки, при которой включается функция управления EBL.
- Определять неисправности контура. Контролируя выходной сигнал датчика, система может определить неисправность переднего или заднего контура по недостаточным показателям снижения скорости.
Фактическое снижение скорости определяется датчиками проскальзывания колес
(F512, F513, F514, F515).
Управление системой АБС
Управление АБС LF45 IV 4S/2M

Электронный блок АБС (D403) регистрирует скорость вращения колес для системы АБС с помощью датчиков проскальзывания колес (F512, F513, F514 и F515).
Электронный блок АБС-E2 сравнивает скорость вращения колес с расчетной эталонной скоростью вращения.
Если измеренное проскальзывание колеса слишком велико (> 7%), включается АБС. Затем электронный блок АБС-E2 включает клапан(ы) АБС переднего моста (B256) и/или заднего моста (B258).
При включении АБС любой работающий тормоз двигателя отключаются по сети CAN.
Управление системой АБС LF55 IV и CF65 IV 4S/3M
Электронный блок АБС (D403) регистрирует скорость вращения колес для системы АБС с помощью
датчиков проскальзывания колес (F512, F513, F514 и F515).
Электронный блок АБС-E2 сравнивает скорость вращения колес с расчетной эталонной скоростью
вращения.
Если измеренное проскальзывание колес слишком велико (> 7%), включается АБС.
Затем электронный блок АБС-E2 включает клапан (ы) АБС передних колес (B256) и/или (B257) и/или
задних колес (B258) и/или (B259).
При включении АБС любой работающий тормоз двигателя отключаются по сети CAN.

Управление системой АБС LF45 IV, LF55 IV и CF65 IV 4S/4M

Электронный блок АБС (D403) регистрирует скорость вращения колес для системы АБС с помощью датчиков проскальзывания колес (F512, F513, F514 и F515).
Электронный блок АБС-E сравнивает скорость вращения колес с расчетной эталонной скоростью вращения.
Если измеренное проскальзывание колес слишком велико (> 7%), включается АБС. Затем электронный блок АБС-E включает клапан(ы) АБС передних колес (B256) и/или (B257) и/или задних колес (B258)
и/или (B259).
При включении АБС любой работающий тормоз двигателя отключаются по сети CAN.
Управление ASR

- A: Применяется только на автомобилях CF65IV с ASR.
Управление дифференциальным тормозом ASR включается, если на ведущей оси вращается одно колесо. Система ASR попытается синхронизировать ведущие колеса.
Электронный блок ABS-Е2 (D403) регистрирует скорость вращения колес для системы ASR с помощью датчиков проскальзывания колес (F512, F513, F514 и F515). Вращающееся колесо должно вращаться не
менее чем на 2,7 км/ч быстрее эталонного колеса.
Электронный блок подает питание на клапан ASR (B237), который подает давление из емкости для сжатого воздуха на клапан ABS (B258, B259).
Электронный блок (D403) поддерживает клапан ABS (B258, B259) в открытом положении, пока необходимое тормозное давление не поступит в тормозную камеру(ы).
Соответствующее колесо замедляется, создавая один из типов блокировки дифференциала. После этого мощность двигателя можно передать на колесо, которое не вращается.
Если автомобиль движется на скорости от 35 до 50 км/ч, тормозное давление (с включенной системой управления ASR) пропорционально снижается, чтобы избежать перегрева тормозов.
При движении на скорости более 50 км/ч или наличии неисправностей управление тормозами ASR невозможно.
О включении системы управления ASR водителя информирует сигнальная лампа ASR на щитке
приборов.

Управление двигателем ASR
Управление двигателем ASR начинается, если вращаются оба колеса на ведущей оси.
Вращающиеся колеса должны вращаться не менее чем на 2,7 км/ч быстрее эталонных колес. Сигнал на
уменьшение эффективной мощности двигателя передается через сеть CAN.
Система управления двигателем снизит его эффективную мощность и, таким образом, увеличит тяговое
усилие на ведущей оси.
Если скорость одного колеса становится выше определенного уровня при вращении обоих колес, опять включится управление дифференциальным тормозом ASR, чтобы синхронизировать колеса.
Электронное ограничение тормозного усилия
АБС-E2 c 4S/4M

Электронное ограничение тормозного усилия (далее по тексту "EBL") выполняет функции электронного
регулятора давления, сходные с функцией механического клапана ограничения давления в зависимости от нагрузки.
Функция EBL интегрирована в электронный блок АБС-E2 (D403). В результате из работы исключается
клапан ограничения давления в зависимости от нагрузки.
АБС-E2 с 4S/2M и 4S/3M

Функция EBL предохраняет от подачи слишком высокого тормозного давления в контур заднего
моста в случае, когда автомобиль нагружен не полностью.
Превышение необходимого тормозного усилия наблюдается, если колеса заднего моста вращаются с
меньшей скоростью, чем колеса переднего моста. Это ведет к проскальзыванию колес заднего
моста.
Функция EBL позволяет ограничить или увеличить давление, подаваемое в задний мост.
Функция EBL не может снизить давление в тормозном контуре заднего моста; это возможно только
с применением системы АБС.
Функция EBL срабатывает, когда водитель нажимает на педаль тормоза, а также при соблюдении
условий, необходимых для начала работы системы. Начало торможения измеряется датчиком
ограничения тормозного давления (F821).
Датчик измеряет давление в тормозной системе, подаваемое в задний тормозной контур, и посылает
электрический сигнал электронному блоку АБС-E2 (D403). Если напряжение выходного сигнала датчика
давления EBL составляет 0,7 В, то регистрируется включение тормозной системы.
После регистрации включения тормозной системы функция EBL сравнивает показатели скорости
вращения колес передней оси (F512, F513) и задней оси (F514, F515) и рассчитывает разницу
проскальзывания.
Если разница проскальзывания слишком велика (>3%), это говорит об избыточном давлении в
тормозном контуре заднего моста. Тогда задействуется функция EBL. С помощью электронного блока АБС-E2 (D403) задние клапаны системы АБС (B258, B259) устанавливаются в положение поддержания
постоянного давления. Таким образом, давление в тормозном контуре заднего моста ограничено, и
разница проскальзывания между передними и задними колесами уменьшается.
Если водитель продолжает нажимать на педаль тормоза, то увеличивается давление только в тормозном контуре переднего моста.
Давление в тормозном контуре заднего моста не будет увеличиваться, так как задние клапаны системы
АБС заблокированы в одном положении для подачи фиксированного давления. В результате разница
проскальзывания уменьшается. В этой ситуации функция EBL позволяет увеличить давление,
подаваемое в тормозной контур заднего моста, перемещая задние клапаны системы АБС (B258, B259) в
положение увеличения давления на короткий период времени. Однако, увеличение давления не
может превысить давление, подаваемое от клапана педали тормоза. Когда система повторно
достигает барьерного показателя разницы проскальзывания, задние клапаны АБС устанавливаются
в фиксированное положение для поддержания постоянного давления.
В целях безопасности эффективность работы тормозной системы во время срабатывания данной функции постоянно отслеживается.
Этот контроль осуществляется с учетом требуемого водителю снижения скорости по сравнению с
текущим снижением скорости автомобиля.
Датчик ограничения тормозного давления (F821) определяет усилие, с которым водитель нажимает на
педаль тормоза. В зависимости от этого значения определяется минимальное снижение скорости
автомобиля, которое должна обеспечить рабочая тормозная система.
Дополнительно текущие показатели снижения скорости измеряются при помощи датчиков проскальзывания передних колес (F512, F513).
Если при включенной функции управления EBL текущие показатели снижения скорости автомобиля
оказываются ниже минимального снижения скорости, функция EBL прекращает работу и тормозное
давление от клапана педали тормоза полностью передается в тормозной контур заднего моста.
Минимальное снижение скорости не может быть обеспечено, например, в том случае, если тормозной контур переднего моста неисправен или при значительном снижении эффективности тормоза.
При достижении порогового значения системы управления АБС, функция EBL прекращает работу. Далее
управление осуществляется системой АБС.
Пример функции управления EBL

- A Включение тормоза
- B Система EBL включена
- C Клапаны АБС, задний мост
- D Скорость вращения колеса
- E Разница проскальзывания
- F Давление в тормозной системе, передний мост (FA) - задний мост (RA)
1. Когда водитель нажимает на педаль тормоза (A), в тормозную камеру переднего и заднего моста нагнетается давление (F). В результате скорость вращения колес (D) снижается.
2. Если разница проскальзывания (E) становиться слишком высокой, задействуется функция EBL (B).
Клапаны АБС (C) устанавливаются в положение поддержания фиксированного давления, и тормозное
давление в контуре заднего моста ограничивается (F).
3. Если водитель продолжает нажимать на педаль тормоза, то благодаря активной функции EBL будет увеличиваться только давление (F) в тормозном контуре переднего моста. В результате разница проскальзывания (E) снижается. В этой ситуации функция EBL увеличивает тормозное давление
(F) в контуре заднего моста, на короткий период времени отключая контроль задних клапанов АБС (A) до тех пор, пока разница проскальзывания
(E) вновь не достигнет порогового значения.
4. Если разница проскальзывания (E) возвращается к норме, клапаны АБС (C) позволяют увеличить давление (F).
5. Функция EBL (B) на некоторое время прекращает работу (5), когда автомобиль останавливается
полностью, или водитель отпускает педаль газа.
Условия, необходимые для включения функции EBL
Функция будет поддерживать постоянное давление в тормозном контуре заднего моста, если:
- скорость автомобиля превышает 5 км/ч на момент включения тормоза.
- наблюдается высокая разница проскальзывания.
- снижение скорости превышает минимальное значение, определяемое усилием водителя (выходной сигнал датчика ограничения тормозного давления F821).
Условия прекращения работы функции EBL
Активная функция контроля давления тормозного контура заднего моста отключается, если:
- водитель отпускает педаль тормоза.
- снижение скорости автомобиля ниже минимального значения, определяемого с учетом усилия водителя при нажатии на педаль тормоза.
- отсутствует необходимая разница проскальзывания колес.
- при активации системы АБС для одного из мостов автомобиля; в этом случае управление тормозной системой немедленно переходит к системе АБС.
Соответствующие компоненты
- АБС-E2 ЭБУ (D403)
- Датчик давления EBL (F821)
- Клапан АБС (B258, B259)
- Датчик проскальзывания колеса (F512, F513, F514, F515)
- VIC-3 ЭБУ (D358)
Указатель давления в шинах
Если указатель давления в шинах (далее по тексту "TPI") обнаруживает снижение давление в одной
из шин, на DIP (D899) появляется предупреждающий символ TPI. TPI указывает положение шины,
в которой произошло снижение давления.
Функция TPI интегрирована в электронный блок АБС-E2 (D403).
TPI (Указатель давления в шинах) - это функция контроля давления в шинах без непосредственного
измерения давления. Это опосредованное измерение давления в шинах.
Во время движения вращение каждого колеса непрерывно отслеживается с помощью сигналов
скорости вращения колес (F512, F513, F515, F516). Если давление в шине снижается, диаметр
окружности шины изменяется на величину достаточную для того, чтобы количество оборотов колеса
несколько отличалось от показателей других колес.
После каждого километра движения без применения тормоза, указатель TPI сравнивает показания
скорости вращения колес по диагонали (F513, F514) и (F512, F515).
Соответственно, таким образом, компенсируется небольшое проскальзывание колес и разница в
распределении нагрузки и температуры при маневрировании.
TPI прекращает измерения при скоростном маневрировании, непостоянных или слишком высоких
показаниях проскальзывания колеса, а также, если результат измерения выходит за пределы
допустимого диапазона, что позволяет исключить неточность измерений Функция управления TPI
включает статические и динамические измерения.
При статических измерениях изменения сравниваются со значениями, сохраненными при первоначальной калибровке TPI.
Значения калибровки TPI хранятся в ЭБУ АБС-E2 (D403) и включают показания разницы размеров
шин, допуски для различных типов и производителей шин. Если какие-либо значения меняются,
необходима калибровка TPI.
Во время калибровки предыдущие значения удаляются и в память заносятся текущие значения.
После калибровки необходимо проехать на автомобиле не менее 5 км.
Функция управления TPI использует эти значения для оперативного определения значительной
потери давления (25%) в одной шине (ок. 2 бар) после полной остановки (зажигание выкл.) и постепенного снижения давления за несколько поездок.
Динамические измерения позволяют определить изменения состояния шин только в течение текущей поездки и позволяют увеличить чувствительность системы. Это компенсирует разницу нагрузки
и условий движения. Можно выделить два уровня чувствительности: низкая и высокая.
Низкий уровень чувствительности определяет снижение давления на 20 % (ок. 1,5 бар) в одной шине и
может быть использован после прохождения более 1,5 км пути.
Высокий уровень чувствительности позволяет определить снижение давления в одной шине на 12 % (ок. 1,0 бар), после прохождения 3 км пути по завершении работы с низким уровнем чувствительности.
Чувствительность системы снижается в два раза при использовании со сдвоенными колесами.

Предупреждающий сигнал
При снижении давления в шинах по сети CAN через контакты A01 и A03 ЭБУ АБС-E2 (D403) на VIC3 (D358) посылается предупреждающий сигнал. На DIP (D899) отображается предупреждение.
В случае включения предупреждения TPI:

- Выберите "Информация об автомобиле" в меню общего вида на главном дисплее при помощи
- главного переключателя меню
- Выберите "Давление в шинах"
- Выберите "Давление в шинах"
На экране давления в шинах шина, давление в которой ниже нормы, обозначается '0.0' (в данном
случае это правая передняя шина).
- Осмотрите все шины, в первую очередь шину, для которой показано слишком низкое давление.
- Доведите давление во всех шинах до установленного значения.
- Выключите зажигание и затем включите его снова.
- Для отключения предупреждения TPI необходимо проехать не менее 5 километров.
Расстояние, которое необходимо проехать для отключения предупреждения TPI, зависит от дорожных условий (повороты) и условий движения (торможение).

Калибровка TPI
После замены шины, колеса или изменения давления в шинах разница между диаметрами различных шин автомобиля, возможно, станет слишком большой (например, в результате различий глубины протектора шин и/или давления в шинах).
TPI требуется калибровка:
- при вводе автомобиля в эксплуатацию или
- после замены шины или
- после замены колеса или
- если давление в шинах доводится до значения, отличного от первоначально откалиброванного
- давления в шинах.
Если в этих случаях TPI не будет откалиброван, это может привести к задержке предупреждающего сигнала и/или необоснованному предупреждающему сигналу TPI.
Как откалибровать TPI
- Доведите давление во всех шинах до установленных значений.
- Выберите "Информация об автомобиле" в меню общего вида при помощи главного переключателя меню
- Выберите "Давление в шинах"
- Выберите "Сброс TPI"
- Выберите "Подтвердить сброс TPI"
- После прохождения приблизительно 5 км, система TPI откалибруется автоматически.
Ограничения TPI
Неблагоприятные условия могут негативно повлиять на работу указателя давления в шинах. Например:
- Система TPI не может оповещать водителя о внезапном и сильном повреждении шины, вызванном внешними факторами.
- Система TPI также не отслеживает естественное постепенное снижения давления во всех шинах
- При определенных обстоятельствах при движении по скользкому или заснеженному дорожному покрытию предупреждение TPI может включиться необоснованно или с задержкой
- Повышенное проскальзывание колеса может вызвать задержку включения предупреждения TPI
- Если система TPI не откалибрована (правильно), предупреждение TPI может включиться необоснованно или с задержкой
Две шины с пониженным давлением находятся на одной оси.
Система TPI не освобождает водителя от
необходимости регулярно проверять
давление в шинах.
Управление тормозным моментом

Во время ускорения движущегося автомобиля крутящий момент передается на поверхность дороги, результатом чего является движущая сила.
Это противоположно ситуации, при которой педаль акселератора отпущена во время движения, когда момент при торможении передается на поверхность дороги, результатом чего является сила торможения.
Тормозная сила, которую необходимо передать поверхности дороги при отпущенной педали акселератора, зависит от момента при торможении, создаваемого двигателем, передаточного числа трансмиссии и размера шин. Тормозная сила, которую можно передать на поверхность дороги при отпущенной педали акселератора, зависит от нагрузки на ось и коэффициента трения между шиной и поверхностью дороги.
Если тормозную силу невозможно передать на поверхность дороги, возникает проскальзывание задних колес на ведомой оси, снижая при этом поперечную устойчивость. В такой ситуации включается управление тормозным моментом. На блок ECS-DC5 отправляется сообщение CAN на увеличение крутящего момента двигателя в целях обеспечения автоматического ускорения. В результате уменьшается тормозная сила, которая должна передаваться на поверхность дороги. Это приводит к уменьшению проскальзывания колес, результатом чего является повышение поперечной устойчивости.
Условия включения системы управления тормозным моментом
- Неисправность управления АБС отсутствует.
- Стояночный тормоз выключен.
- Рабочий тормоз выключен.
- Трансмиссия включена (сцепление выключено).
- Отсутствие ускорения.
Соответствующие компоненты
- Датчик передней оси, левый (F512)
- Датчик передней оси, правый (F513)
- Датчик ведущей оси, левый (F514)
- Датчик ведущей оси, правый (F515)
Связь по сети CAN
Получаемые сообщения CAN
- Положение стояночного тормоза от VIC-3 Lite (V-CAN)
- Положение педали акселератора от ECS DC5 (V-CAN)
- Частота вращения двигателя от ECS DC5 (V-CAN)
- Трансмиссия включена от AS Tronic (V-CAN)
- Положение сцепления от ECS DC5 (V-CAN)
Отправляемые сообщения CAN
- Увеличение крутящего момента двигателя (V-CAN)
Соединение CAN

Связь по сети CAN с другими системами автомобиля
Электронный блок AБС-E2 (D403) подключен к сети CAN. Электронный блок АБС-E2 может связываться с другими электронными системами автомобиля через соединение CAN в точках подключения A01 и A03.
Посредством этих соединений осуществляется обмен следующими данными:
- Запрос на снижение эффективной мощности двигателя и выключение круиз-контроля во время работы системы противоскольжения (ASR).
- Запрос на выключение тормоза двигателя во время работы системы АБС.
- Запрос на включение сигнальной лампы ASR на DIP-4 (D899).
- Запрос на включение предупреждающего символа АБС на DIP-4 (D899).
- Запрос на включение предупреждающего символа TPI на DIP-4 (D899).
Соответствующие компоненты
- Датчик проскальзывания колеса (F512, F513, F514, F515)
- ЭБУ VIC-3 (Lite) (D358(L))
- ЭБУ DIP-4 (D899)
- АБС-E2 ЭБУ (D403)
Управление сигнальной лампой АБС

В случае наличия неисправностей в обеих системах, грузовика и (полу) прицепа, на DIP (D899) включается предупреждающий символ, через VIC (D358).

VIC-3(Lite) получает эту информацию по сети CAN, к которой подключен электронный блок АБС-Е2 (D403).
Красный предупреждающий символ отображается в следующих случаях:
- Неисправность заднего клапана АБС (B258) систем 4S/2M и 4S/3M,
- Неисправность обоих задних клапанов АБС (B258, B259) систем 4S/4M,
- Короткое замыкание на источник питания клапанов АБС переднего и заднего моста (B256, B257, B258, B259),
- Неисправность датчиков проскальзывания колеса заднего моста (F514, F515), с обеих сторон,
- Обрыв цепи питания ЭБУ АБС-E2 (D403)
- Обрыв цепи питания в сети CAN, подключенной к ЭБУ АБС-E2 (D403)

VIC получает эту информацию по проводному соединению на контакте C32, который подключен к разъему (A004) АБС (полу)прицепа. В случае неисправности этот провод переключается на "массу" через систему АБС (полу)прицепа.
Управление сигнальной лампой ASR
Если включено управление ASR, на DIP включается индикатор ASR, по сети CAN.
При нажатии на переключатель ASR в автомобиле CF65 IV индикатор ASR начинает мигать.

Указатель давления в шинах
В случае потери давления в шинах предупреждающий сигнал по сети CAN передается на VIC-3 (D358) и
отображается на DIP (D899).

Блок-схема LF55IV
Блок-схема R601315 относится к:
- Модели LF55 IV без системы ASR (система противоскольжения) (4S/3M)
Объяснение блок-схемы

- A004 Разъем ABS/EBS прицепа, 7-контактный
- A100 Диагностический разъем HD-OBD
- B256 Клапан, ABS, левый, передний
- B257 Клапан, ABS, правый, передний
- B258 Клапан, ABS, ведущая ось, левый
- D358L ECU, VIC-3 Lite
- D403 ECU, AБС-E2
- E043 Предохранитель, АБС/EBS прицепа
- E053 Предохранитель, диагностика
- E143 Предохранитель, двигатель/тахометр/сигнализация/ABS/ASR-E
- E190 Предохранитель, ABS/EBS
- E282 Предохранитель, тормоз двигателя/переключатель, стоп-сигналы
- F821 Датчик, давление, EBL
- F512 Датчик проскальзывания колеса передней оси, левый
- F513 Датчик проскальзывания колеса передней оси, правый
- F514 Датчик проскальзывания колеса ведущей оси, левый
- F515 Датчик проскальзывания колеса ведущей оси, правый
Блок-схема R601316 относится к:
- Модели LF45 IV с системой ASR (система противоскольжения) (4S/4M)
- Модели LF55 IV с системой ASR (система противоскольжения) (4S/4M)
Объяснение блок-схемы

- A004 Разъем ABS/EBS прицепа, 7-контактный
- A100 Диагностический разъем HD-OBD
- B237 Клапан, ASR
- B256 Клапан, ABS, левый, передний
- B257 Клапан, ABS, правый, передний
- B258 Клапан, ABS, ведущая ось, левый
- B259 Клапан, ABS, ведомая ось, правый
- D358L ECU, VIC-3 Lite
- D403 ECU, AБС-E2
- E043 Предохранитель, АБС/EBS прицепа
- E053 Предохранитель, диагностика
- E143 Предохранитель, двигатель/тахометр/сигнализация/ABS/ASR-E
- E190 Предохранитель, ABS/EBS
- E282 Предохранитель, тормоз двигателя/переключатель, стоп-сигналы
- F821 Датчик, давление, EBL
- F512 Датчик проскальзывания колеса передней оси, левый
- F513 Датчик проскальзывания колеса передней оси, правый
- F514 Датчик проскальзывания колеса ведущей оси, левый
- F515 Датчик проскальзывания колеса ведущей оси, правый
Блок-схема R601351 относится к:
- Модели LF55 IV FAN без системы ASR (система противоскольжения) (4S/4M)
Объяснение блок-схемы

- A004 Разъем ABS/EBS прицепа, 7-контактный
- A100 Диагностический разъем HD-OBD
- B256 Клапан, ABS, левый, передний
- B257 Клапан, ABS, правый, передний
- B258 Клапан, ABS, ведущая ось, левый
- B259 Клапан, ABS, ведомая ось, правый
- D358L ECU, VIC-3 Lite
- D403 ECU, AБС-E2
- E043 Предохранитель, АБС/EBS прицепа
- E053 Предохранитель, диагностика
- E143 Предохранитель, двигатель/тахометр/сигнализация/ABS/ASR-E
- E190 Предохранитель, ABS/EBS
- E282 Предохранитель, тормоз двигателя/переключатель, стоп-сигналы
- F512 Датчик проскальзывания колеса передней оси, левый
- F513 Датчик проскальзывания колеса передней оси, правый
- F514 Датчик проскальзывания колеса ведущей оси, левый
- F515 Датчик проскальзывания колеса ведущей оси, правый
Информация о расположении, АБС-E2
LF55IV, FA, FT
Модель LF55 IV без системы ASR (система противоскольжения) (4S/3M)

LF55IV, FAN
Модель LF55 IV FAN без системы ASR (система противоскольжения) (4S/4M)

LF55IV, FA, FT
Модель LF55 IV с системой ASR (система противоскольжения) (4S/4M)
