См. также:
Решение проблем
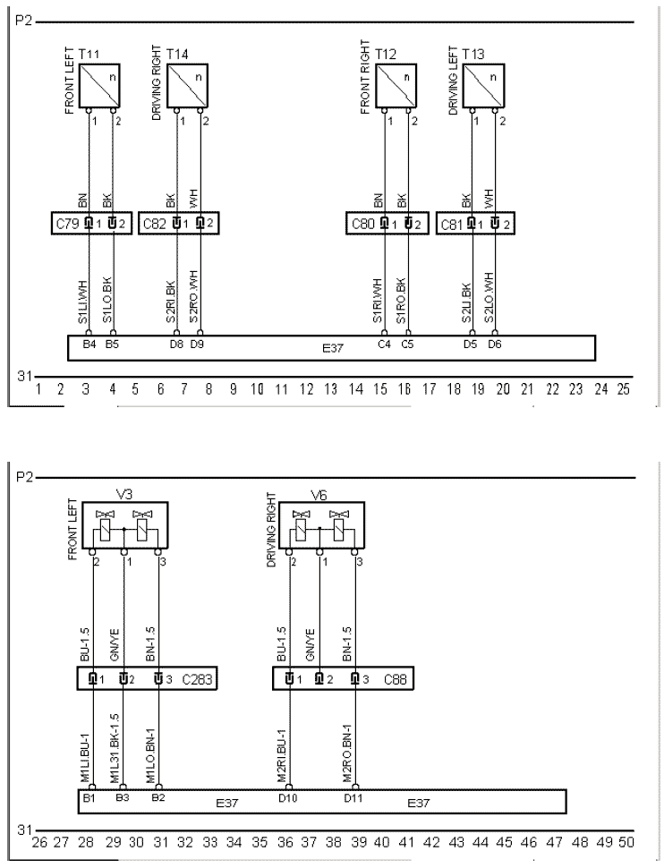
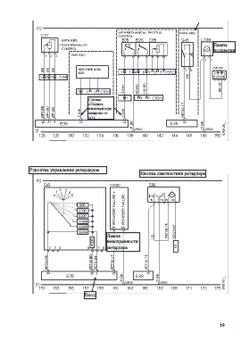
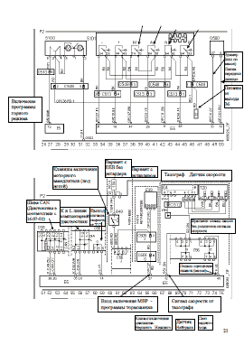
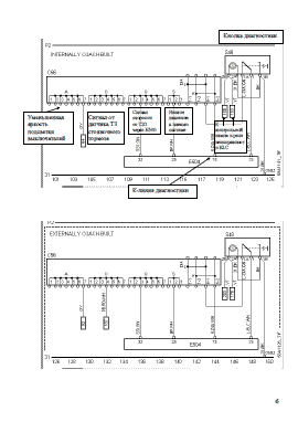
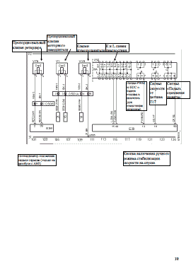
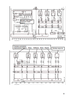
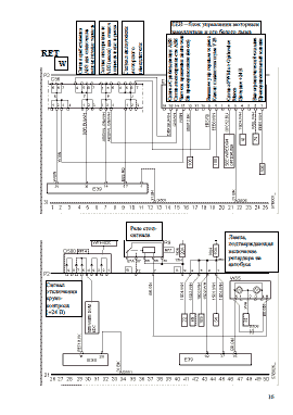
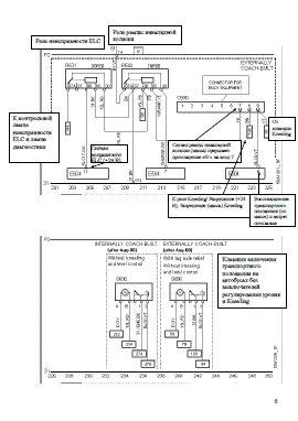
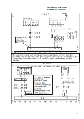
Электросхема автобуса SCANIA 4 ссерии
ABS WABCO D



Остальные схемы в высоком качестве - доступны только пользователям
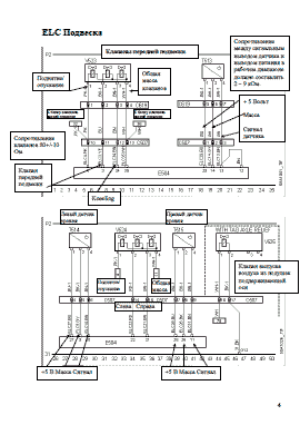
- ELC Подвеска
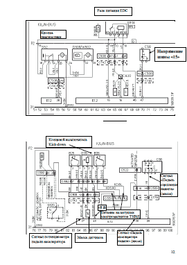
- EDC
- RET
- OPTI










Подписывайтесь на наш канал в Telegram и будьте всегда в курсе самых последних сообщений и публикаций с сайта. |












