Заводские установки Eberspächer на RENAULT
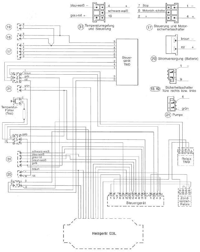
D3L Renault Ligne 11 (AE 380/AE 500)
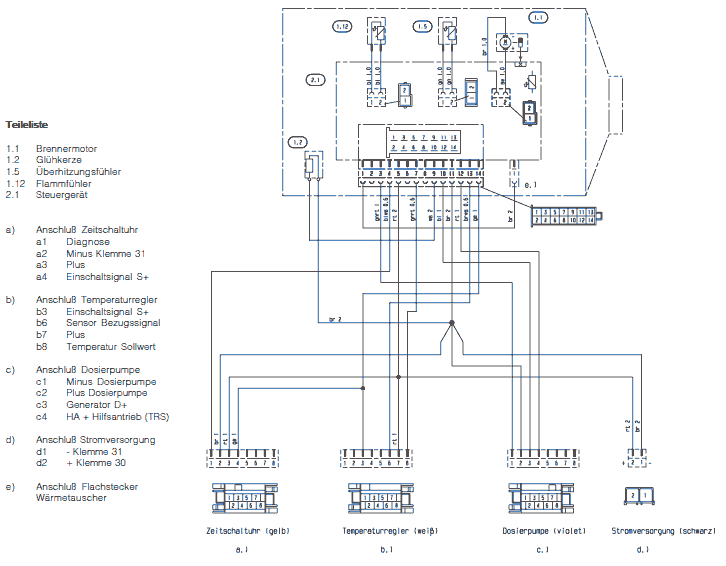
Standard

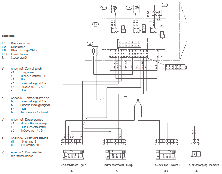
TMD

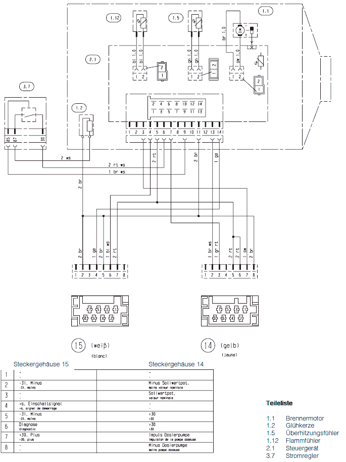
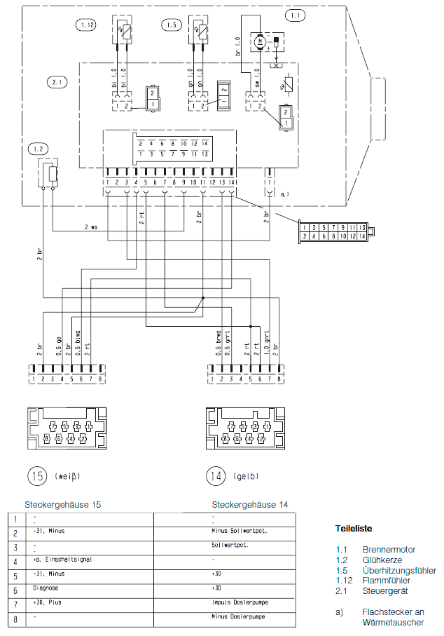
D1LC compact / D3LC compact Renault (Magnum)
D3LC compact
25 1927 05 00 00

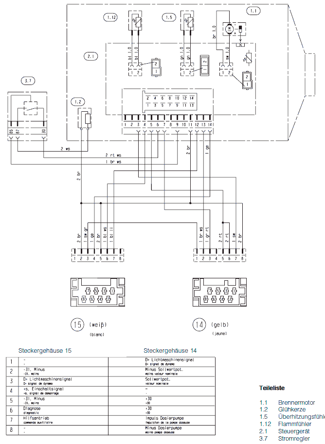
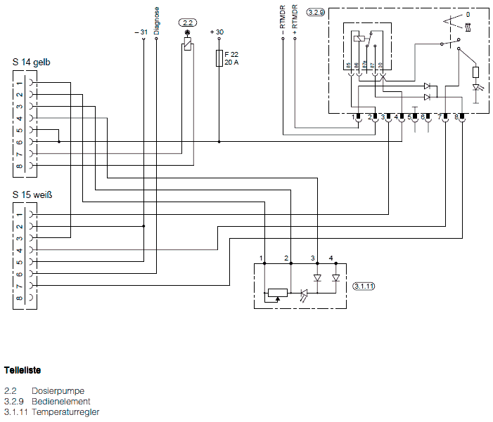
D3LC compact / RTMDR
25 1930 05 00 00

D1LC compact / 25 2045 05 00 00
D3LC compact / 25 2021 05 00 00

D3LC compact / RTMDR
5 2022 05 00 00



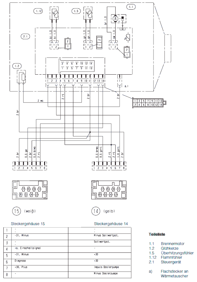
D1LC compact Renault (Premium)
D1LC compact - 25 2034 05 00 00

D1LC compact - 25 2034 05 00 00

D1LC compact / RTMDR, RVI - 25 2035 05 00 00

D1LC compact / RTMDR, RVI - 25 2035 05 00 00
