Электросхема трактора CASE Steiger 350 400 450 500 550 600
Трехточечное сцепное устройство
- 1 Контроллер блока управления трактора (TCU)
- 2 Возврат электромагнита сцепного устройства
- 3 +БАТ электромагнита опускания трехточечного сцепного устройства
- 4 +БАТ электромагнита подъема трехточечного сцепного устройства
- 5 Потенциометр положения сцепного устройства, выс.
- 6 Потенциометр положения сцепного устройства, состояние
- 7 Потенциометр положения сцепного устройства, низ.
- 8 Состояние переключателя дистанционного подъема сцепного устройства
- 9 Состояние переключателя дистанционного опускания сцепного устройства
- 10 Электромагнит опускания трехточечного сцепного устройства (при наличии)
- 11 Электромагнит подъема трехточечного сцепного устройства (при наличии)
- 12 "Масса" электромагнита трехточечного сцепного устройства
- 13 Электромагнит потенциометра положения трехточечного сцепного устройства (при наличии)
- 14 Потенциометр положения, выс.
- 15 Сигнал потенциометра положения
- 16 Потенциометр положения, низ.
- 17 Переключатель дистанционного управления трехточечным сцепным устройством (Ross) (при наличии)
- 18 Подъем
- 19 Нижний
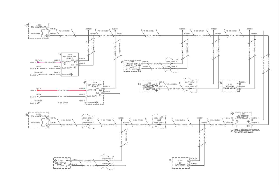
Шина данных CAN - шина транспортного средства
- 1 Контроллер блока управления трактора (TCU)
- 2 Высокая
- 3 Низкая
- 4 Диагностический разъем 3 электронного диагностического устройства (EST)
- 5 Непереключаемая подача питания +БАТ 24 В
- 6 Шина 1 выс.
- 7 Шина 1 низ.
- 8 Соединение с отрицательной клеммой аккумуляторной батареи
- 9 Линия К блока управления дозированием (DCU)
- 10 Контроллер модуля управления двигателя (ECM)
- 11 Модуль питания блока управления дозированием (DCU)
- 12 Диагностический разъем 1 электронного диагностического устройства (EST)
- 13 Непереключаемая подача питания +БАТ
- 14 Линия К модуля управления двигателя (ECM)
- 15 Контроллер ЭБУ трактора (TECU) (при наличии)
- 16 Контроллер Autoguidance (при наличии)
- 17 Контроллер блока управления приборами (ICU)
- 18 Автоматическая регулировка температуры - напольный модуль системы отопления, вентиляции и кондиционирования воздуха
- 19 Контроллер модуля управления в подлокотнике (ACM)
- 20 Примечание: узлы внутренней шины CAN подлокотника A-054 не показаны
Дисплей щитка приборов
- 1 Контроллер блока управления приборами (ICU)
- 2 Соединение с отрицательной клеммой аккумуляторной батареи
- 3 Непереключаемая подача питания +БАТ
- 4 Включение реле освещения на выходе
- 5 Состояние левого указателя поворота
- 6 Состояние давления стояночного тормоза
- 7 Состояние правого указателя поворота
- 8 Регулятор подсветки состояния переключателя освещения
- 9 Состояние определения проворачивания
- 10 Состояние дальнего света
- 11 Сигнал датчика засорения воздушного фильтра
- 12 "Масса" датчика
- 13 Возбуждение генератора, D+
- 14 Состояние уровня топлива
- 15 Переключатель состояния фонарей рабочего освещения
- 16 +БАТ с переключением ключом зажигания
- 17 Сигнал датчика засора фильтра гидравлического масла
- 18 Сигнал датчика засора фильтра трансмиссии
- 19 Сигнал датчика засора топливного фильтра
- 20 Датчик топлива
- 21 Сигнал датчика уровня топлива
- 22 Датчик засора фильтра трансмиссионного масла
- 23 "Масса" шасси
- 24 Цветной дисплей (планка монитора) (при наличии)
Коробка передач
- 1 Контроллер блока управления трактора (TCU)
- 2 +БАТ электромагнита 1F
- 3 Состояние датчика частоты вращения входного вала трансмиссии
- 4 +БАТ электромагнита 1M
- 5 Состояние датчика частоты вращения третьего вала трансмиссии
- 6 +БАТ электромагнита 1R
- 7 Состояние датчика частоты вращения четвертого вала трансмиссии
- 8 +БАТ электромагнита 2F
- 9 Состояние датчика частоты вращения выходного вала трансмиссии
- 10 +БАТ электромагнита 2R
- 11 +БАТ электромагнита 4F
- 12 Состояние давления в системе
- 13 +БАТ электромагнита 4R
- 14 +БАТ электромагнита 5F
- 15 +БАТ электромагнита 5R
- 16 +БАТ электромагнита смазки
- 17 Состояние датчика температуры масла трансмиссии
- 18 Соединение с отрицательной клеммой аккумуляторной батареи
- 19 Датчик частоты вращения входного вала
- 20 Датчик частоты вращения 3-го вала
- 21 Датчик частоты вращения 4-го вала
- 22 Датчик частоты вращения выходного вала
- 23 Датчик давления в системе
- 24 Опорное напряжение +5 В
- 25 Сигнал давления в системе
- 26 "Масса" датчика
- 27 Электромагнит 1F
- 28 Электромагнит 1M
- 29 Электромагнит 1R
- 30 Электромагнит 2F
- 31 Электромагнит 2R
- 32 Электромагнит 4F
- 33 Электромагнит 4R
- 34 Электромагнит 5F
- 35 Электромагнит 5R
- 36 Электромагнит смазки
- 37 Датчик температуры масла коробки передач
Больше схем доступно только пользователям



