Коды неисправностей AGS Mercedes Axor 950-954
Все комментарии к кодам неисправостей доступны нашим подписчикам
в 65 обновлении
(полезно тем кто диагностирует мультимарочниками)
- 20160 Шина CAN отключена (OFF)

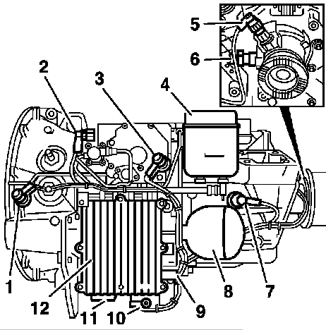
Легенда к иллюстрации:
- 12: Блок управления AGS система автоматического управления переключением передач А92
Возможная причина неисправности:
- Связь с блоком управления не устанавливается!
- Т.к. связь с блоком управления AGS система автоматического управления переключением передач не может быть налажена, то код неисправности невозможно проработать ни как сохранённую ни как актуальную неисправность.
Указание:
- Заменить блок управления AGS система автоматического управления переключением передач.
- Перед заменой блока управления AGS система автоматического управления переключением передач считать и записать параметры.
- Провести большой процесс инициализации (обучения).
- 00161 Ошибка связи с блоком управления FR система управления движением
- 00167 Ошибка связи с блоком управления RS система управления
- тормозом-замедлителем - 'ретардером' (RET)
- 00168 Ошибка связи с блоком управления ABS антиблокировочная система
- 00169 Ошибка связи с блоком управления^NS комбинация приборов
- 20171 Ошибка связи с блоком управления AG автоматический выбор передачи (AGE)
- 00172 Нарушена передача данных на CAN а/м.
- 00173 Шина CAN КП в однопроводном режиме
- 20174 Шина CAN КП не выдаёт данные.
- 20176 Сбой сообщения по шине CAN 'Заданный выжимной путь системы управления положением сцепления'
- 00177 Сбой сообщения по шине CAN 'Безопасное состояние трансмиссии'
- 00901 Повышенное напряжение на клемме 30-2
- 00902 Пониженное напряжение на клемме 30-2
- 00920 Пониженное напряжение на клемме 30-2
- 21001 Напряжение питания датчиков перемещения имеет Повышенное напряжение.
- 21002 Напряжение питания датчиков перемещения имеет Пониженное напряжение.
- 21010 Внутренняя неисправность блока управления
- 21011 При считывании EEPROM возникла ошибка контрольной суммы.
- 01012 При считывании EEPROM возникла ошибка контрольной суммы.
- 01015 При считывании EEPROM возникла ошибка контрольной суммы.
- 21016 При считывании EEPROM возникла ошибка контрольной суммы.
- 01097 Программное обеспечение в блоке управления это тестовая версия.
- 01098 Блок управления это тестовая версия.
- 01099 Активен режим блока управления для проверки на испытательном стенде.
- 21101 Повышенное напряжение на клемме 30-1
- 21102 Пониженное напряжение на клемме 30-1
- 21120 Пониженное напряжение на клемме 30-1
- 21220 Провод массы электромагнитных клапанов имеет
- 01301 Повышенное напряжение на клемме 15
- 01302 Пониженное напряжение на клемме 15
- 11420 Напряжение питания конструктивного узла Датчик числа оборотов имеет
- 11421 Напряжение питания конструктивного узла Датчик числа оборотов имеет
- 01422 Напряжение питания конструктивного узла Датчик числа оборотов имеет
- 21520 Конструктивный узел Датчик давления имеет
- 21521 Конструктивный узел Датчик давления имеет
- 21522 Конструктивный узел Датчик давления имеет
- 01720 Датчик температуры выходного каскада гидравлического насоса имеет
- 01721 Датчик температуры выходного каскада гидравлического насоса имеет
- 21723 Выходной каскад гидравлического насоса имеет повышенную температуру.
- 21820 Напряжение реле клапана 1 не может быть активировано.
- 11821 Напряжение реле клапана 1 не может быть деактивировано.
- 11920 Напряжение реле клапана 2 не может быть активировано.
- 11921 Напряжение реле клапана 2 не может быть деактивировано.
- 22020 Провод массы питания током большой силы имеет
- 23020 Электромагнитный клапан А92у1 имеет
- 23021 Электромагнитный клапан А92у1 имеет
- 23120 Электромагнитный клапан А92у2 имеет
- 23121 Электромагнитный клапан А92у2 имеет
- 23220 Электромагнитный клапан А92уЗ имеет
- 23221 Электромагнитный клапан А92уЗ имеет
- 23320 Электромагнитный клапан А92у4 имеет
- 23321 Электромагнитный клапан А92у4 имеет
- 23420 Электромагнитный клапан А92у5 имеет
- 23421 Электромагнитный клапан А92у5 имеет
- 13520 Электромагнитный клапан А92у6 имеет
- 23521 Электромагнитный клапан А92у6 имеет
- 13620 Электромагнитный клапан А92у7 имеет
- 13621 Электромагнитный клапан А92у7 имеет
- 13720 Электромагнитный клапан А92у8 имеет
- 23721 Электромагнитный клапан А92у8 имеет
- 13820 Электромагнитный клапан А92у9 имеет
- 13821 Электромагнитный клапан А92у9 имеет
- 24120 Датчик 'Передача' (SGG) имеет
- 24121 Датчик 'Передача' (SGG) имеет
- 24122 Датчик 'Передача' (SGG) имеет
- 24143 Функциональное нарушение конструктивного узла Датчик 'Передача' (SGG)
- 24144 Конструктивный узел Датчик 'Передача' (SGG) вне допустимого диапазон значении
- 24220 Датчик 'Коридор передач' (SGE) имеет
- 24221 Датчик 'Коридор передач' (SGE) имеет
- 24222 Датчик 'Коридор передач' (SGE) имеет
- 24243 Функциональное нарушение конструктивного узла Датчик 'Коридор передач' (SGE)
- 24244 Конструктивный узел Датчик 'Коридор передач' (SGE) вне допустимого диапазон значении
- 24420 Датчик 'Сцепление' (SKU) имеет
- 24421 Датчик 'Сцепление' (SKU) имеет
- 24422 Датчик 'Сцепление' (SKU) имеет
- 24443 Функциональное нарушение конструктивного узла Датчик 'Сцепление' (SKU)
- 24444 Конструктивный узел Датчик 'Сцепление' (SKU) вне допустимого диапазон значении
- 15020 Сигнал отдатчика числа оборотов ВИЗ отсутствует.
- 15096 Нарушен сигнал датчика числа оборотов ВИЗ
- 15120 Сигнал от датчика числа оборотов ВЗ отсутствует.
- 15121 Датчик числа оборотов ВЗ 'Промежуточный вал' имеет
- 15122 Датчик числа оборотов ВЗ 'Промежуточный вал' имеет
- 15196 Нарушен сигнал датчика числа оборотов ВЗ
- 15220 Сигнал скорости движения отсутствует.
- 15296 Сигнал скорости движения нарушен.
- 15320 Сигнал отдатчика числа оборотов В113.1 отсутствует.
- 15396 Нарушен сигнал датчика числа оборотов В113.1
- 26020 Выход или подводящий провод выходного каскада гидравлического насоса имеет
- 26021 Выход или подводящий провод выходного каскада гидравлического насоса имеет
- 18090 Ошибка достоверности действительного передаточного отношения раздаточной коробки
- 28091 Нет выходного числа оборотов КП
- 28093 Неправильный тип КП
- 18094 Определённое направление движения недостоверно.
- 28095 Слишком медленное создание давления агрегата при запуске системы
- 18110 Ошибка достоверности заданного значения 'Система управления положением сцепления'
- 08117 Ошибка достоверности заданного значения 'Обученное значение сцепление минимум'
- 28185 Неисправность регулирования положения сцепления
- 18186 Ошибка достоверности из-за выключения сцепления
- 18187 Ошибка достоверности из-за включения сцепления
- 08189 Ошибка достоверности заданного значения 'Значение пути сцепления'