Электронные блоки V-MAC IV и VECU RENAULT MAGNUM
АББРЕВИАТУРЫ И ОПРЕДЕЛЕНИЯ
ACU
Alarm Control Unit
Блок управления сигнализацией
APM
Air Product Management
Блок управления пневмоконтуром
CFCS
Coupling Force Control System
электронное согласование торможения тягача и прицепа
CLU
Central Locking Unit
э.б.у. централизованной блокировки
EBS
Electronic Braking System
Электронно управляемая система торможения (букв.
Электронная Система Торможения)
ECU
ЭБУ
Электронный Блок Управления
EMS
Engine Management System
Система управления двигателем
ESP
Electronic Stability Program
Электронная Противозаносная система
FCU
Flasher Control Unit
Блок управления освещением
GECU
Gearlever Electronic Control Unit
электронный блок рычага коробки передач
GLGW
GearLever GateWay
интерфейсный блок между рычагом и блоком управления коробкой передач
ICU
Integrated Control Unit
встроенный э.б.у.
ICU
Immoblizer Control Unit
Блок управления иммобилайзером
TCV
Trailer Control Valve
Клапан Управления Прицепом
TECU
Transmission Electronic Control Unit)
Электронный блок управления роботизированной коробкой передач (с функцией замедлителя как
вариант дополнительной комплектации)
TRF
Télécommande Radio Fréquence
Радиочастотное дистанционное управление (РЧДУ)
WCS
Wear Control System
Система Контроля Износа
WMS
Wear Monitoring System
Система мониторинга износа
Мультиплексирование (уплотнение каналов связи) и преобразование электрических сигналов в цифровую форму в настоящее время является наиболее эффективным средством для уменьшения размерности, длины и количества соединений в электрических цепях автомобиля.
Принцип заключается в том, что электрические сигналы передаются в стандартной форме в последовательности единиц и нулей между двумя ЭБУ (Электронными блоками управления). Такая информация может передаваться по одной единственной линии, называемой «шиной» и состоящей из пары скрученных проводов.
В новом автомобиле Magnum совокупность «шин» называется V-MAC IV. В этой «архитектуре» каждая шина имеет вполне определенное назначение.

Принципы такой архитектуры сегодня взяты на вооружение всеми брендами грузовых автомобилей объединения VOLVO AB : Mack Trucks, Renault Trucks и Volvo Trucks.
Передача данных по цифровой линии связи (шине) выглядит следующим образом:
– Сбор электрической информации от датчиков
– Кодирование этой информации в цифровой форме
– Передача по цифровой линии связи
– Каждый ЭБУ получает нужную ему информацию
– Расшифровка (декодирование) этой информации
– Выполнение функции (через привод, исполнительное устройство)
Обозначение Расшифровка аббревиатуры Перевод
AC Air Conditioner Кондиционер
ACH Autonomous Cab Heater Автономный отопитель (кабины)
ACU Alarm Control Unit Сигнализация
APM Air Product Management Электронное управление пневматикой
BBM Body Builder Module Блок кузовного оборудования
CLU Central Locking Unit Блок централизованного запирания дверей
DS1, DS2 Наборы данных для блока VECU
EBS Electronic Braking System Электронно-управляемое торможение
ECS Electronically Controlled Suspension Пневматическая электронно-управляемая подвеска
EMS2 Engine Management System ЭБУ двигателя
ESP Electronic Stability Program Противозаносная система
FCU Flasher Control Unit ЭБУ освещения
FMS Fleet Management System Interface Система управления парком клиентов
GATEWAY Interface Интерфейс
GECU Gearlever Electronic Control Unit ЭБУ рычага передач
GLGW Gear Lever Gateway Интерфейс рычага передач
GPS Global Positionning System Система определения координат по спутнику
GSM Global System for Mobile (Глобальная) Система мобильной связи
IC04 Instrument Cluster Дисплей
ICU Immobilizer Control Unit Иммобилайзер (противоугон)
MID Message Identifier Description Кодирование ЭБУ
MSF Основное программное обеспечение нового блока управления а/м VECU
PID Parameter Identifier Description Кодирование датчика/параметра
PPID Proprietary Parameter Identifier То же, что и PID (специфика Renault Trucks)
PSID Proprietary Sub-system Identifier Description Idem SID То же, что и SID (специфика Renault Trucks)
RAL Renault Action Link Система связи Renault
SID Sub-system Identifier Идентификатор исполнительного устройства
TECU Transmission Electronic Control Unit ЭБУ коробки передач
TRF Télécommande Radio Fréquence (франц.) Радиочастотное дистанционное управление
VECU Vehicle Electronic Control Unit ЭБУ автомобиля
EJB Electrical Junction Box Коробка предохранителей и реле
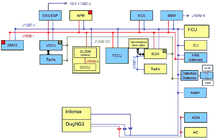
Шина CAN J-1939 поддерживает обмен информацией между ЭБУ архитектуры V-MAC IV.
Скорость передачи 250 килобит/сек. Протокола обмена данными, а также процедуры диагностики – такие же, как в автомобилях Евро3.
Шина CAN J1939-1

J1939-1 – главная шина.
На концах этой шины имеются 2 сопротивления — одно в ЭБУ двигателя EMS и одно в ЭБУ А.Р.М. Эти сопротивления позволяют защитить сигналы от помех. Каждое из этих сопротивлений (по 120 ом) соединено с обоими проводами шины. Таким образом, при разрыве линии связи измерение сопротивления тестером должно давать значение 60 ом.
Шина CAN J1939-2/3
Эта шина связи соединяет между собой хронотахограф, блок VECU и интерфейс связи Infomax . Как и шина J1939-1, она имеет на концах 2 сопротивления, находящиеся в данном случае в блоках VECU и IC04. Интерфейс Infomax позволяет передавать одновременно большое количество информации, поэтому было необходимо отделить эту шину от J1939-1.
Электронный блок управления VECU принимает информацию о скорости от хронотахографа. Эта информация передается далее по шине J1939-1 остальным ЭБУ. Для надежной передачи информации о скорости блоку VECU используется защищенный провод 59, который напрямую связывает хронотахограф и VECU. Эта связь используется также как резервная на случай отказа шины J1939-2/3.

Номера проводов: 0411 и 0412
Шина CAN J1939-4
В настоящий момент она не используется.
Она подключена к ЭБУ кузовного оборудования ВВМ на тот случай, если поставщики кузовов пожелают использовать обмен информацией в цифровой форме по стандарту SAE J1939.

Номера проводов: 0413 и 0414
Шина J1939-5
Эта шина связи связывает только электронный блок рычага передач с его интерфейсом GLGW (Gear Lever GateWay) в рычаге передач GECU (Gearshift Electronic Control Unit). Эта шина имеет только одно оконечное сопротивление 120 ом, которое находится в интерфейсе GLGW.

Номера проводов: 0131 и 0132
Шина J1587-1

Номера проводов: 0010 и 0011.
Эту шину называют шиной комфорта, информационной шиной или шиной диагностики. В литературе она иногда упоминается как J1708. В новом автомобиле Рено Магнум ее роль значительно расширена.
Назовем 3 ее важнейшие функции:
J1587-1 поддерживает весь обмен информацией между блоками иммобилайзера ICU, освещения (FCU) и СИГНАЛИЗАЦИИ (ACU).
J1587-1 обслуживает также связь с программами диагностического компьютера, через неё передаются коды неисправностей, значения параметров, выполняются калибровка и программирование. Дисплей IC04 выдает коды неисправностей, получаемые от ЭБУ архитектуры V-MAC IV и передаваемые ему по J1587-1. Статический Infomax также использует J1587-1 для сбора информации об автомобиле.
Наконец, в случае отказа главной шины CAN J1939-1, шина J1587-1 используется как заменяющая. Хотя скорость передачи по ней медленнее (9,6 кбит/с), это не приводит к остановке автомобиля, но он в этих условиях он работает с ограничениями. Функция замены шины выполняется автоматически, что возможно в силу того, что информация шины CAN уже присутствует на J1587-1.
ЗАМЕЧАНИЕ
Отказ информационной шины J1587-1 приводит к необходимости остановки автомобиля на ремонт.
Зажигается сигнализатор СТОП.
На дисплей IC04 и, соответственно, водителю не будет поступать никакой информации о неполадках.
Кроме того, иммобилайзер ICU не позволит автомобилю тронуться с места.
Выводы разъема для диагностики (сюда подключается компьютер DiagNG3)

Шина J1587-2
Эта шина используется только для передачи данных между радиоприемником и дисплеем IC04.
Подрулевой «джойстик» связан с дисплей прямой проводной связью, поэтому ему шина связи не требуется. См. главу «дисплей IC04».

Номера проводов: 0104 и 0105
ЛИНИЯ KWP

Номер провода: 0851
Линия KWP используется теми электронными блоками, которые не связаны с шиной диагностики
J1587-1 :
- хронотахограф
- кондиционер АС (отдельная линия)
- автономный отопитель кабины ACH
- гидрозамедлитель Intarder.
Линия KWP служит для диагностики электронных блоков с помощью DiagNG3.
Скорость обмена информацией не меняется: 10,4 кбит/с.
V-MAC IV
Архитектура V-MAC IV характеризуется разделением информации между несколькими цифровыми шинами. Это позволяет избежать избыточного потока информации, так как между шинами нет никакой связи. Кроме того, это позволяет обрабатывать больше информации за единицу времени.
Совокупность всех перечисленных систем (кроме линии KWP) и составляет архитектуру V-MAC IV.
Такая архитектура позволяет организовать обмен информацией между большим количеством блоков и, с другой стороны, – уменьшить количество проводов.

EBS тягача обладает линией цифровой связи, которая может обеспечить связь с такой же
EBS на прицепе (если имеется). Эта шина обозначается ISO 11992-2.
ТОПОЛОГИЯ ШИН СВЯЗИ
НОВЫЙ «МАГНУМ» С РУЧНОЙ КОРОБКОЙ ПЕРЕДАЧ

НОВЫЙ МАГНУМ С КОМПЛЕКТАЦИЕЙ «ОПТИДРАЙВЕР 2»



VECU
ОПИСАНИЕ
Э.б.у. управления автомобилем, называемый также VECU, попрежнему является центром управления автомобиля. Однако в нем произошли существенные изменения по сравнению с автомобилями Евро3.
Наиболее существенное изменение связано с его включением в новую архитектуру.
В новой версии VECU больше не использует Datacam и любой другой информации, предназначенной другим блокам в новой архитектуре.
«Внутренняя логика» блока VECU использует 3 программы, в которых содержатся все настройки
параметров.
- основное программное обеспечение (сокращенное обозначение MSW)
- комплекс данных 1 (DS1)
- комплекс данных 2 (DS2),
По такому же принципу организованы все э.б.у. новой архитектуры Теперь стало возможным полностью перепрограммировать блок VECU (как и остальные э.б.у. новой архитектуры). При выполнении этой операции из памяти блока полностью удаляются все программы, а также все параметры и заводской номер. Вместо них в память записываются данные, хранящиеся в центральной системе компании (RTL Parc).
Таким образом, становится возможным хранить «пустые» э.б.у. (не закрепленные за определенным автомобилем).
Если автомобиль укомплектован ВВМ, то последний находится в том же корпусе, что и блок VECU. Поэтому в каталоге запчастей ему соответствуют 2 разных номенклатурных номера.

МЕСТОПОЛОЖЕНИЕ
Местоположение блока: в центре панели приборов за вещевым ящиком.

Блок VECU имеет 3 разъема (порта):
- 30-канальный зеленый (PРА)
- 30-канальный синий (PРВ)
- 5-канальный зеленый в центре (PРС) — для стыка с шинами цифровой связи.
Если автомобиль укомплектован модулем кузовного оборудования ВВМ, то в этом случае в блоке VECU существует второй ряд идентичных разъемов. Они, соответственно, белого цвета (ВВА), оранжевого (ВВВ) и зеленого (BBC). Подробнее об этом см. в разделе ВВМ.

БЛОК-СХЕМА

Новое:
- Для того, чтобы можно было использовать функции кузовного оборудования, необходимо, чтобы номер блока был больше, чем 18101 (см. инструкцию по ВВМ).
Отсутствуют по сравнению с прежними автомобилями Евро3:
- тактирование работы стеклоочистителей (перенесено в блок FCU)
- обслуживание управляемого стартера (осуществляется теперь в блоке EMS).
Передача данных о скорости автомобиля

Информация о скорости автомобиля от тахографа поступает по шине CAN J1939-2 и ретранслируется остальным блокам по шине CAN J1939-1.
Нормативные ограничения управляются блоком EMS (изменению не подлежит).
Специальной настройкой параметров можно понизить ограничение скорости автомобиля постоянным образом.
Заявки на уменьшение или увеличение ограничительного порога по отношению к 90 км/ч выполняются только на заводе (этот параметр нельзя менять в послепродажном сервисе).
Для дополнительного временного ограничения скорости клиентом при помощи выключателя (это ограничение обязательно должно быть ниже первого ограничения, записанного в памяти EMS) следует обращаться в Дирекцию заявок на адаптацию от клиентов, поскольку речь идет о несерийном исполнении.
Владелец автомобиля также имеет возможность выполнить специальную настройку параметра так, чтобы ввести собственное постоянное ограничение (но оно обязательно должно быть ниже первого ограничения, зарегистрированного в памяти EMS).
Для выполнения этой операции следует использовать программу INFOMAX.
ФУНКЦИИ
Реле мощности
Как и в случае E-TECH, реле мощности замыкается на массу сигналом от VECU (по проводу 0023).
Теперь реле мощности возбуждается (если замкнут выключатель массы) сразу после поворота ключа зажигания в положение для езды. Поскольку ICU связан с э.б.у. двигателя, он больше не участвует в управлении реле.
Поэтому реле мощности залипает даже в случае нераспознавания ключа.
После выключения зажигания реле мощности остается включенным в течение 10 секунд, даже в случае запроса на размыкание выключателя массы от ручного пульта (брелока) дистанционного управления. Это предусмотрено для того, чтобы успеть зарегистрировать данные для Infomax в блоках управления автомобилем VECU и управления двигателем EMS2.

Педаль акселератора

- При стандартной педали: 1 IVS (электронный контакт); если она отпущена, отсутствует «жесткая
точка».
- Педаль в сочетании с коробкой передач Optidriver 2: 2 электронных контакта IVS при отпущенной педали и программный «kickdown» (механическая «жесткая точка»).
Информация от IVS («педаль отпущена») передается по проводу блоку EMS2 в случае отказа шины CAN и информационной шины J1587-1.
ДОПОЛНИТЕЛЬНЫЕ ФУНКЦИИ
- Разрешение включения электропривода подъема кабины.
- Включение вентилятора.

УПРАВЛЕНИЕ ЗАМЕДЛИТЕЛЯМИ
Ручка управления и выключатель АВТО/РУЧН (Auto/Manu)
- Замедлители включаются в работу при помощи ручки, которая находится с левой стороны под рулем. Ручка связана c э.б.у. VECU
- Число возможных положений ручки зависит от конфигурации замедлителей (см. ниже)
- Тормоз двигателя может быть запущен уже с первого рабочего положения ручки.
- Мощность, соответствующая каждому положению ручки (процент от крутящего момента замедлителя), зависит от нагрузки автомобиля: на порожнем автомобиле мощность ограничивается (это верно только для автомобиля с пневматической подвеской).
- Особенность в комплектации с коробкой передач Optidriver 2 : добавлено шестое (неустойчивое) положение ручки. При выборе этого положения от коробки передач требуется оптимизировать включенную передачу, чтобы повысить эффективность замедлителей. Чаще всего в этом случае включается меньшая передача, при которой будет лучше охлаждаться гидравлический замедлитель (больше расход охлаждающей жидкости). Кроме того, замедлитель двигателя работает более
эффективно, когда стрелка тахометра находится в синей зоне.
- Выключатель АВТО/РУЧН (Auto/Manu) позволяет задействовать функции объединения замедлителей с рабочими тормозами и регулятора скорости автомобиля на спуске (круиз-контроль). При выполнении этой функции рычаг замедлителей должен быть в положении 0.
Варианты ручки управления при ручной коробке передач:
Если только горный тормоз (заслонка на выхлопе): ручки имеют 2 положения
0 = без замедлителя
1 = включение заслонки на выхлопе
Выключатель в положении «Авто»: совместная работа с рабочими тормозами и регулятором скорости Круиз-контроль.

При наличии Optibrake : ручка имеет 3 положения.
0 = без замедлителя
1 = Optibrake, первый процент
2 = Optibrake, второй процент
Выключатель в положении «Авто»: объединение с рабочими тормозами и с регулятором скорости.

Тормоз на выхлопе (или Optibrake) плюс Intarder ZF: ручка имеет 6 положений.
0 = без замедлителя
От 1 до 5 = процент крутящего момента согласно таблице.
Выключатель в положении «Авто»: объединение с рабочими тормозами и с регулятором скорости.

Варианты ручки управления в комплектации с роботизированной КП
Если только «Optibrake» : ручка имеет 4 положения, одно из них неустойчивое.
0 = без замедлителя
1 и 2 = процент крутящего момента согласно таблице.
3 = оптимизация замедления с выбором целесообразного передаточного числа.

«Optibrake» плюс замедлитель «Voith» : ручка имеет 6 положений, одно нестабильное.
0 = без замедлителя
От 1 до 4 = процент крутящего момента согласно таблице.
5 = оптимизация замедления с выбором целесообразного передаточного числа.

УПРАВЛЕНИЕ ЗАМЕДЛИТЕЛЯМИ
Моменты замедления
Ниже в таблице даны процентные соотношения момента в зависимости от положения ручки управления и нагрузки автомобиля. Эти значения имеют заводскую настройку параметров в качестве стандартного варианта и записаны в памяти VECU.


Таким образом, тормоз двигателя задействуется уже в первом положении регулировочной ручки.
Визуальная индикация на панели приборов
- Пиктограмма включения замедлителей зажигается при включении тормоза двигателя или замедлителя на трансмиссии при помощи ручки управления или функции Круиз-контроль. При этом подсвечивается синяя зона на тахометре.
- Голубой светодиод (тахометр) зажигается, когда ручка находится в положении, отличном от 0 (при этом не обязательно наличие тормозящего момента двигателя), или же при включении торможения двигателем функцией Круиз-контроль.
- Большая сигнальная лампочка, тоже голубого цвета (рядом с маленьким голубым светодиодом), зажигается, когда малый светодиод уже зажжен, а обороты двигателя попадают в диапазон оптимального использования тормоза двигателя.
При этом должны выполняться условия включения замедлителей (в частности, отпущена педаль акселератора).
Примечание: при включении замедлителей от педалей тормоза (выключатель в положении «Авто») никакой информации для водителя не предусмотрено.
Объединение действия замедлителей с рабочими тормозами
Эта функция задействуется выключателем «Авто».
Ручка должна находиться в этот момент в положении «0».
Следует отметить, что замедлители не «добавляются» к торможению, а «включаются» в него.
Это значит, что замедлители активны сразу после нажатия на педаль, а при «неуверенном» со стороны водителя запросе, т.е. при слабом нажатии на педаль, возможно, что тормозить будут только замедлителем, без рабочих тормозов.
Регулятор скорости на спуске, или «Круиз-контроль» на спуске.
Эта функция активируется выключателем «Авто».
«Круиз-контроль» при этом должен быть активным.
Э.б.у. VECU перепробует все возможные комбинации замедлителей, чтобы соблюдалась
отображенная на дисплее уставка скорости. Допустимое превышение скорости, предшествующее
включению замедлителей, – 3 км/ч (параметр может быть изменен).
Если необходимо, замедлители можно использовать также при повороте регулировочного кольца
S- рычага CC для уменьшения уставки регулируемой скорости.
Действие замедлителей можно прервать нажатием на педаль акселератора, а восстановить его
постепенно, отпуская педаль.
Функции подогрева и поддержания температуры двигателя
Горный тормоз (заслонка на выхлопе) активен до тех пор, пока двигатель не нагреется до рабочей температуры, а также при холостых оборотах двигателя, когда температура охлаждающей жидкости падает. Условия включения см. в руководстве по э.б.у. двигателя EMS2.
Параметр EOL, изменяемый при помощи DiagNG3, позволяет активировать функцию быстрого нагрева двигателя.
В этом случае, пока температура охлаждающей жидкости меньше 70°С, замедлитель на трансмиссии не отключается при нажатии на педаль акселератора (для этого надо воспользоваться ручкой управления).
Отключение замедлителей
В фазе торможения с использованием ABS или ESP замедлители отключены.
Это выполняется блоком управления EBS.
БЛОК-СХЕМА
