Электросхемы IVECO STRALIS AS EURO 4/5
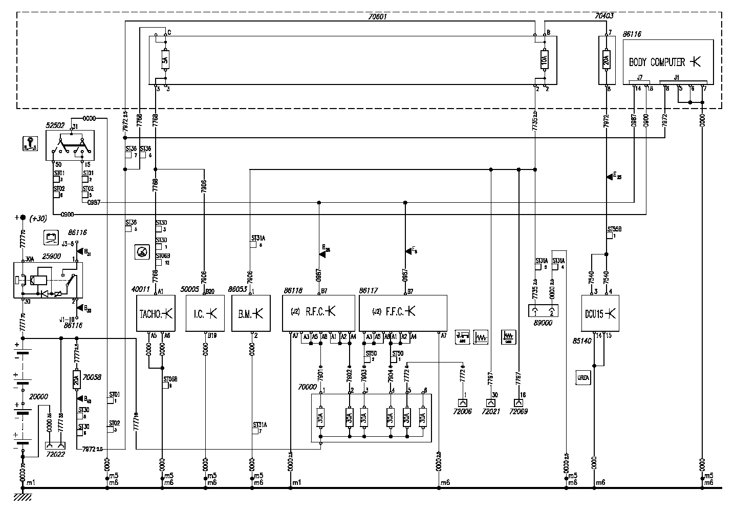
POWER SUPPLY VOLTAGE (+30)
POWER SUPPLY VOLTAGE (+30) AFTER TGC
POWER SUPPLY VOLTAGE (+30) AFTER TGC

POWER SUPPLY VOLTAGE (+30) AFTER TGC

POWER SUPPLY VOLTAGE (+15)

POWER SUPPLY VOLTAGE (+15)

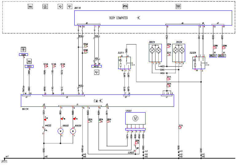
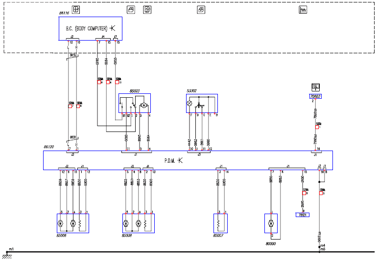
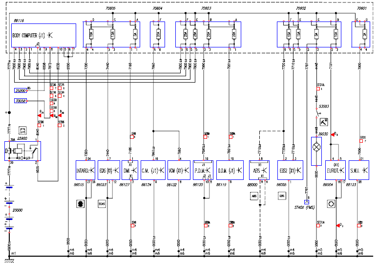
BODY COMPUTER (BC)

BODY COMPUTER (BC)

BODY COMPUTER (BC)

BODY COMPUTER (BC)

STEERING WHEEL INTERFACE (SWI)

FRONT FRAME COMPUTER (FFC)

FRONT FRAME COMPUTER (FFC)

REAR FRAME COMPUTER (RFC)

REAR FRAME COMPUTER (RFC)

CABIN MODULE (CM)

DRIVER DOOL MODULE (DDM) / BED MODULE (BM)

PASSENGER DOOR MODULE (PDM)

Все схемы - в энциклопедии

