Электрооборудование автобуса МАЗ 152
Автобусы имеют 24-вольтную систему электрооборудования, которая выполнена по однопроводной схеме соединений. Минусом («массой») является каркас автобуса, соединенный с минусом аккумуляторных батарей.
Отличительной особенностью системы электрооборудования является то, что соединение жгутов проводов и подключение значительной части его изделий производится с использованием штекерных соединений.
Все основные жгуты стыкуются на блоке коммутации и в отсеке электронных блоков 36. К блоку подходят жгуты щитка приборов с разъемами XS1…XS4, жгут передка с разъемом XS5, жгут дверей с разъемом XS6, главный жгут – XS7, XS8, жгут резерва – XS9, пневмодатчиков ‑ XS10 и жгуты питания. Главный жгут имеет стыковку в районе моторного отсека со жгутом по двигателю (разъем XS11), жгутом моторного отсека (разъем XS12) и жгутом задка (разъем XS13).

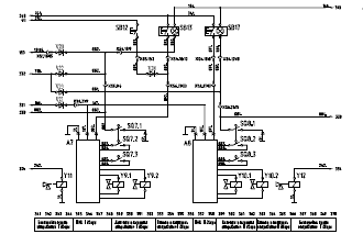
1 - подрулевой переключатель; 2 - стекло с электрообогревом; 3 - блок коммутации; 4 - блок управления климатической установкой; 5 - верхние передние габаритные огни; 6 - блок управления интардером; 7 - блок управления ABS/ASR; 8 - головные фары; 9 - звуковые сигналы; 10 - внешние кнопки открывания передней двери салона; 11 - противотуманные фары; 12 - стеклоочистители; 13 - зеркало с электрообогревом; 14 - датчик тахографа; 15 - боковые маркерные фонари; 16 - КЭМы сиденья водителя и остановочного тормоза; 17 - датчики пневмосистем; 18, 26 - освещение салона; 19 - освещение дверных проемов; 20 - печь СВЧ; 21 - концевой выключатель крышки моторного отсека; 22 - система оповещения о движении задним ходом; 23 - розетка 24 В; 24 - освещение номерного знака; 25 - задние фонари; 27 - задние верхние фонари; 28 - боковые повторители указателей поворота; 29 - подсветка ступеней и проходов; 30 - стеклоомыватель; 31 - датчик уровня топлива; 32 - освещение багажного отделения; 33 - кухня; 34 - холодильник; 35 - аккумуляторные батареи; 36 - отсек электронных блоков (блок управления ADM3, блок управления SCR, блок управления ГПВ силовое реле); 37 - модуль MR; 38 - дополнительная панель переключателей и пульт управления климатической установкой; 39 - щиток приборов; 40 - тахограф; 41 - аудио-видео система
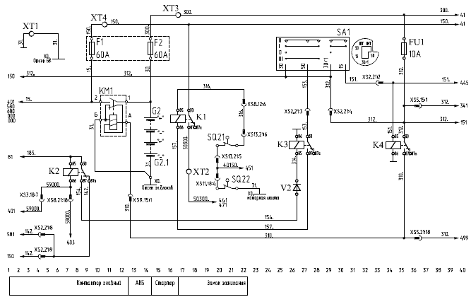
Блок комм ута ции
На автобусы устанавливается блок коммутации (БК).
В связи с постоянной модернизацией и усовершенствованием в конструкцию БК могут вводиться изменения.
БК находится за сиденьем водителя. В блоке коммутации расположены предохранители, промежуточные реле, реле поворотов, импульсное реле стеклоочистителя, стартерное реле и диодные сборки, обозначение и назначение которых указаны на БК.
Блок коммутации БК 152-010Е4 производства ОДО «Павеж»

1 - плавкие предохранители; 2 - светодиоды исправности предохранителей; 3 - промежуточные реле;
4 - общая «масса»; 5 - реле-прерыватель указателей поворотов; 6 - разъемы жгутов; 7 - разъем для
подключения резервных потребителей; 8 - диоды; 9 ‑ кнопка теста системы ABS/ASR; 10 - розетка;
11 - подача питания на стартер; 12 - реле стартера; 13 - питание с АКБ; 14 - контрольная лампа исправности цепи АКБ; 15 - контрольная лампа исправности цепи генератора; 16 - питание цепи 15000
В случае короткого замыкания в цепи это приведет к немедленному выходу из строя приборов электрооборудования и может вызвать оплавление изоляции проводов. Перегоревший предохранитель следует заменить другим, таким же по значению рабочего тока.
БК выполняет функции защиты всех цепей электрооборудования автобуса от коротких замыканий, функции релейных развязок между щитком приборов и мощными потребителями электрической энергии. Подвод питания к блоку осуществляется сверху по двум цепям – генераторной 150 и аккумуляторной 300. О том, что цепи подключены, свидетельствует свечение диодов «HL1» и «HL2».
Перечень элементов
- А1 Блок управления интардером
- A2 Блок управления ABS
- А3 Блок управления ЭФУ
- А5 Блок управления MR (PLD)
- А6 Блок управления ADM3
- А7 Блок управления приводом I двери
- А8 Блок управления приводом II двери
- А9 Интерфейс-плата кондиционера
- А9.1 Панель управления кондиционером
- A10 Усилитель аудио-видео системы
- A10.1 Коммутатор аудио-видео системы
- А11 DVD/CD-ресивер
- А13, А13.1 Монитор
- А15 Модуль управления системой смазки централизованной
- А16 Реле ограничения скорости
- A17 Электронный блок системы пожаротушения
- А20 Комбитаймер
- А20.2, А23, А23.1 Таймер
- А21, А21.1, А21.2 Независимый отопитель воздушный
- А22 Независимый подогреватель жидкостный двигателя (ПЖД)
- B3 Датчик уровня топлива
- B4 Датчик уровня охлаждающей жидкости
- B5 Датчик-сигнализатор давления в контуре стояночного тормоза
- B5.1 Датчик аварийного давления в магистрали тормозной системы
- B6 Датчик аварийного давления воздуха в контуре подвески
- B7 Датчик аварийного давления в I контуре рабочих тормозов
- В8 Датчик аварийного давления во II контуре рабочих тормозов
- В9 Датчик аварийного давления в ресивере потребителей
- B18 Датчик засоренности воздушного фильтра
- B24 ИК-порт дистанционного управления
- B70 Датчик уровня масла ГУР
- B96 Датчик низкого давления хладагента кондиционера
- B97 Датчик избыточного давления хладагента кондиционера
- BS1 Электронная педаль подачи топлива
- BA1, BA2 Громкоговорители рабочего места водителя
- BA3... BA25 Громкоговорители салона
- BК Датчик температуры
- BM1, ВМ2 Микрофон
- BP10, ВP11 Датчик указателя давления воздуха
- BP15, ВP15.1 Датчик аварийного состояния двери
- BP16, ВP16.1 Датчик аварийного открывания двери
- BP20, ВP20.1 Датчик цепи включения стоп-сигналов
- BR Импульсный датчик скорости
- BV31... ВV34 Датчик скорости колеса
- E1, E2 Габаритный огонь передний
- E3...E6 Габаритный огонь задний
- E8.1, Е8.2 Фонарь освещения номерного знака
- E9, E10 Фонарь стоп-сигнала
- E9.1, E10.1 Фонарь стоп-сигнала верхний
- E11, E12 Фонарь заднего хода
- E14.1, E14.2 Фонарь освещения выхода
- E15, E16 Фонарь габаритного огня передний
- E17, E18 Фонарь габаритного огня задний
- E19, E20 Фонарь противотуманный
- E21 Фонарь рабочего места водителя
- E27... E33 Светильник салона
- E39 Фонарь освещения моторного отсека
- E41... E48 Боковой габаритный фонарь
- E55.1... E55.12 Фонари освещения проходов
- E61... E64 Фонари освещения багажного отсека
- E70... E92 Фонари индивидуального освещения
- E116... E140 Лампа подсветки приборов и переключателей
- EL1, EL2 Фара головная
- EL3, EL4 Фара противотуманная
- ЕК1 Свеча ЭФУ
- EK2 Элемент подогрева топливных фильтров
- ЕК3 Элемент осушителя воздуха
- ЕК4, ЕК5 Элемент обогрева зеркал
- ЕК9, ЕК10 Элемент обогрева стекла
- ЕТ1... ЕТ3 Устройство пожаротушения
- G1 Генератор
- G2, G2.1 Аккумуляторная батарея
- G4 Генератор дополнительный
- H1 Контрольная лампа указателей поворотов
- Н2 Контрольная лампа ближнего света
- H3 Контрольная лампа аварийного давления масла
- Н4 Контрольная лампа аварийной температуры охлаждающей жидкости
- Н5 Контрольная лампа аварийного давления в ресивере потребителей
- H6 Контрольная лампа стояночного тормоза
- H7 Контрольная лампа уровня охлаждающей жидкости
- H8 Контрольная лампа аварийного состояния тормозной системы
- H8.1 Контрольная лампа давления в I контуре рабочих тормозов
- H8.2 Контрольная лампа давления в II контуре рабочих тормозов
- H10 Контрольная лампа дальнего света фар
- H11 Контрольная лампа генератора
- H11.1 Контрольная лампа дополнительного генератора
- H13 Контрольная лампа засоренности воздушного фильтра
- H14 Контрольная лампа уровня масла в ГУР
- H16 Контрольная лампа давления в пневмоподвеске
- Н17 Контрольная лампа уровня топлива
- H21 Контрольная лампа ЭФУ
- H22 Контрольная лампа ABS
- H24 Контрольная лампа вентиляторов отопителей салона
- H25 Контрольная лампа вентиляторов воздушных каналов
- H26 Контрольная лампа крышных вентиляторов
- H29 Контрольная лампа циркуляционного насоса ПЖД
- H30 Индикатор аварийной остановки двигателя
- H33 Контрольная лампа остановочного тормоза
- H34 Контрольная лампа противотуманных фонарей
- H35 Контрольная лампа ASR
- H37 Контрольная лампа обогрева стёкол
- H38 Контрольная лампа обогрева зеркал
- H42 Контрольная лампа включения противотуманных фар
- H94 Контрольная лампа аварийного состояния дверей
- H96 Контрольная лампа интардера
- H97 Контрольная лампа освещения багажного отсека
- H98 Контрольная лампа аварийного открывания дверей
- H99 Индикатор ошибок в системе управления двигателем
- HА1, HА.1.1 Сигнал звуковой
- HА2 Бортовой извещатель
- НА3 Сигнал звуковой заднего хода
- HL2, HL4 Указатель поворота передний
- HL2.1, HL2.4 Повторитель боковой указателя поворотов
- HL3, HL5 Указатель поворота задний
- HL3.1, HL5.1 Указатель поворота задний верхний
- KM1 Контактор
- M1 Стартер
- M2 Электродвигатель циркуляционного насоса ПЖД
- M3 Электродвигатель заслоники отопителя фронтального
- M4 Электродвигатель отопителя фронтального
- M6 Электродвигатель стеклоомывателя
- M7 Электродвигатель моторедуктора стеклоочистителя
- M9... М14 Электродвигатели отопителей пассажирского салона
- M15... М18 Электродвигатели вентиляторов воздушных каналов
- M20... М23 Электродвигатель крышного вентилятора
- P1 Приемник указателя температуры охлаждающей жидкости
- P2 Приемник указателя давления масла в двигателе
- P3 Приемник указателя уровня топлива
- P10 Приемник указателя давления воздуха I контура рабочих тормозов
- P11 Приемник указателя давления воздуха II контура рабочих тормозов
- PF Тахометр электронный
- PS Тахограф
- PV Указатель напряжения
- S1.1 Переключатель ближнего / дальнего света фар
- S1.2 Переключатель указателей поворотов
- S2.1 Переключатель стеклоочистителя / стеклоомывателя
- SВ1, SB2 Кнопка звуковых сигналов
- S3 Главный переключатель света
- S4 Переключатель оборотов вентилятора фронтального отопителя
- S5 Переключатель противотуманных фар / фонарей
- S6 Выключатель отопителей пассажирского салона
- S7 Переключатель заслонки отопителя
- S8 Переключатель вентиляторов воздушных каналов
- S9 Выключатель аудиосистемы
- S10 Выключатель видеосистемы
- S11 Выключатель освещения багажного отсека
- SB12 Кнопка внешнего управления I дверью
- SB13 Кнопка управления I дверью
- SB14 Кнопка включения кухонного оборудования
- SB15 Кнопка включения насоса системы централизованной смазки
- SB16 Кнопка аварийной сигнализации
- SB17 Кнопка управления II дверью
- SB18 Кнопка теста контрольных ламп
- S19 Выключатель кондиционера
- S20 Выключатель крышных вентиляторов
- S21 Элемент управления
- S21.2 Минирегулятор
- S22 Переключатель ПЖД
- S35 Выключатель моторного тормоза
- S38 Выключатель освещения места водителя
- S39 Выключатель освещения салона
- S41 Тумблер разблокировки остановочного тормоза
- S46 Выключатель функции ABS «тестирование»
- S58 Выключатель обогрева стекол
- S59 Выключатель обогрева зеркал
- S71 Переключатель интардера
- SA1 Замок зажигания
- SK1 Термопереключатель ПЖД
- SK2, SK2.1 Термокабель
- SQ7.1...SQ7.3 Концевые выключатели контроля открывания I двери
- SQ8.1...SQ8.3 Концевые выключатели контроля открывания II двери
- SQ19 Датчик заднего хода
- SQ21 Выключатель крышки моторного отсека
- SQ22 Датчик «нейтрали»
- U1 Преобразователь 24/12 B потребителя
- U2, U2.1 Преобразователь 24/12 B аудио-видео системы
- V1, V2 Диоды цепи включения двигателя
- V3... V17 Диодная сборка
- V10 Диод цепи компрессора кондиционера
- V18 Диод цепи cистемы сигнализации
- V19 Диод цепи противотуманных фар
- V20 Диод цепи сигнализации включенных противотуманных фонарей
- V21... V24 Диоды цепи управления дверьми
- WA Антенна активная аудиосистемы
- Х1 Розетка 24 В моторного отсека
- Х2 Розетка 12 В
- Х4 Розетка 24 В блока коммутации
- Х5 Диагностический разъем двигателя
- ХТ1 Клемма цепи «массы»
- ХТ2 Клемма стартерной цепи
- ХТ3 Клемма аккумуляторной цепи
- ХТ4 Клемма цепи после замка зажигания
- Y1 Клапан моторного тормоза
- Y2 Клапан сидения водителя
- Y3 Клапан констант-дросселя
- Y6 Клапан остановочного тормоза
- Y8 Клапан ЭФУ
- Y9.1, Y9.2 Клапан управления I двери
- Y10.1, Y10.2 Клапан управления II двери
- Y14 Клапан блокировки дифференциала
- Y21 Клапан дозировочного насоса
- Y31...Y34 Модуляторы ABS
- Y60 Клапан ASR
- Y65 Муфта электромагнитная компрессора кондиционера
- Y66 Клапан системы отопления
- Z Фильтр аудио-видео системы
Предохранители и их назначение
- F1, F2 Предохранители главные
- F3 Блок предохранителей кондиционера
- F4 Блок предохранителей кухонного оборудования
- FU1 Предохранитель цепей замка включения стартера
- FU2 Предохранитель цепей приборов
- FU3 Предохранитель контрольных ламп и датчиков
- FU4 Предохранитель звуковых сигналов
- FU5 Предохранитель цепи освещения прохода и выходов
- FU6 Предохранитель левой фары дальнего света
- FU7 Предохранитель правой фары дальнего света
- FU8 Предохранитель правых габаритных огней
- FU9 Предохранитель левых габаритных огней
- FU10 Предохранитель верхних габаритных огней и подсветки приборов
- FU11 Предохранитель левой фары ближнего света
- FU12 Предохранитель правой фары ближнего света
- FU13 Предохранитель противотуманных фар и фонарей
- FU14 Предохранитель стоп-сигналов, фонарей заднего хода
- FU15 Предохранитель освещения моторного отсека, розетки
- FU16 Предохранитель аварийной световой сигнализации
- FU17 Предохранитель указателей поворотов
- FU18 Предохранитель привода стеклоочистителя
- FU19 Предохранитель вентиляторов отопителя места водителя
- FU20 Предохранитель вентиляторов отопителей салона
- FU21 Предохранитель цепи переключателей
- FU22, FU23 Предохранитель вентиляторов отопителей салона
- FU24 Предохранитель цепи устройств управления подогревом
- FU25, FU26 Предохранитель независимого воздушного отопителя
- FU27 Предохранитель устройств обогрева
- FU28, FU29 Предохранитель ПЖД
- FU30 Предохранитель тусклого режима освещения салона
- FU31 Предохранитель яркого режима освещения салона
- FU32 Предохранитель обогрева зеркал
- FU33 Предохранитель обогрева стекол
- FU34 Предохранитель привода дверей и устройств блокировки
- FU35 Предохранитель аудио- видеосистемы
- FU36, FU37 Предохранитель блока управления ЭФУ
- FU38 Предохранитель подогрева топливного фильтра
- FU39 Предохранитель резерва
- FU40, FU43... FU43 Предохранитель блока управления двигателем
- FU41, FU42 Предохранитель цепи диагностики
- FU47, FU48 Предохранитель цепи резерва
- FU49 Предохранитель преобразователя
- FU50, FU51 Предохранитель системы контроля расхода топлива
- FU52 Предохранитель системы позиционирования
- FU53 Предохранитель цепи подогрева сидения
- FU54, FU55 Предохранитель блока управления интардером
- FU56... FU58 Предохранитель блока управления ABS
- FU59 Предохранитель цепи управления кондиционером
- FU60 Предохранитель цепи крышных вентиляторов
- FU61, FU62 Предохранитель радиальных вентиляторов воздушных каналов
- FU63 Предохранитель системы централизованной смазки
- FU64, FU65 Предохранитель системы пожаротушения
Реле и их назначение
- K1 Реле стартера
- К2 Реле цепи включенного двигателя
- K3 Реле блокировки стартера
- К4 Реле включения контактора главного
- К5 Реле звуковых сигналов
- К6 Реле включения дальнего света
- К7 Реле включения габаритных огней
- К8 Реле включения освещения выхода и проходов
- K9 Реле включения ближнего света
- K10 Реле инвертированного стоп-сигнала интардера
- К11 Реле включения противотуманных фонарей
- К12 Реле включения противотуманных фар
- К13 Реле цепи световых сигналов заднего хода
- К14 Реле цепи звукового сигнала заднего хода
- К15 Реле цепи сигналов заднего хода
- К16 Реле реле включения указателей поворотов левого борта
- K17 Реле включения указателей поворотов правого борта
- К18... К20 Реле отопителя места водителя
- К21... К26 Реле отопителей пассажирского салона
- K27 Реле цепи освещения багажного отсека
- К28 Реле цепи включения освещения салона
- К29 Реле включения индивидуального освещения
- К30 Реле обогрева зеркал
- К31 Реле обогрева стекол
- К32 Реле разблокирования остановочного тормоза
- К33 Реле устройств подогрева
- К34 Реле нагрузочное интардера
- К35 Реле цепи крышных вентиляторов
- К36... К39 Реле цепи вентиляторов воздушных каналов
- К40 Реле цепи питания блока управления двигателем
- КА1 Реле-прерыватель указателей поворотов
- КА2 Реле-прерыватель стеклоочистителя
- KK1 Реле-прерыватель контрольной лампы стояночного тормоза
- КК2 Реле-прерыватель сигнала заднего хода
ПРИМЕРЫ ЭЛЕКТРОСХЕМ
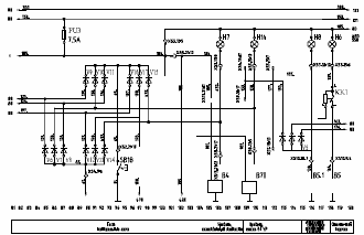
Система электропитания






Перечень электросхем, доступных для поьзователей
- Система электропитания
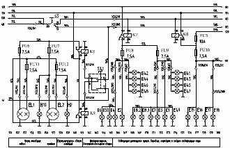
- КИП и датчики
- Аварийная звуковая сигнализация, КИП и датчики
- Тахограф, звуковые сигналы и датчики
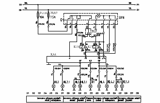
- Головные фары, габаритные огни
- Подсветка стрелочных приборов, противотуманные фары и огни, фонари заднего хода, освещение моторного отсека, осушитель воздуха
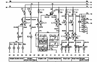
- Указатели поворотов
- Стеклоочиститель, стеклоомыватель
- Управление вентиляторами системы отопления
- Клапаны управления системой отопления, ПЖД, воздушный обогреватель
- Внутреннее освещение, обогрев зеркал и стекол
- Управление приводом дверей, остановочный тормоз
- Управление приводом дверей
- Радиооборудование
- Генераторы, стартер, предпусковой подогрев, управление ГПВ, подогрев топливного фильтра
- Система электронного управления двигателем
- Согласующий модуль ADM работы электронных блоков управления
- Розетка, OBD-разъем, CAN-коммуникатор, сиденье водителя
- Блок управления интардером
- Система ABS/ASR автобуса
- Системы кондиционирования и вентиляции
- Вентиляторы воздушных каналов
- Кухонное и сантехническое оборудование
- Система централизованной смазки, система пожаротушения «Эпотос», подключение резервных потребителей
- Система подавления токсичности отработавших газов
- CAN-шина
