Описание КП TipMatic MAN
(тренинг персонала)

Система TipMatic создана на основе автоматизированной коробки передач ASTronic компании ZF.
Переключение передач в ней может выполняться вручную или автоматически. Для переключения можно использовать ручку на рулевой колонке или поворотный переключатель.
При движении с автоматическим переключением нужно использовать только педаль тормоза и педаль подачи топлива.
TipMatic устанавливается в промышленные автомобили MAN и автобусы NEOPLAN всех серий.
Из-за множества видов назначения автомобилей существует большое количество вариантов программного обеспечения и оборудования.
Например, есть несколько версий исполнительного механизма.
Краткие описания
Система TipMatic создана на основе автоматизированной коробки передач ASTronic компании ZF.
Использование собственного названия говорит о том, что в автомобили устанавливается не просто оборудование компании ZF, а плод совместных усилий с компанией MAN Nutzfahrzeuge в разработке функциональных параметров, стратегии переключений и др.
В TipMatic автоматизировано как управление сцеплением, так и переключение передач. Механизм сцепления и переключающие вилки имеют электропневматическое или электрогидравлическое (TipMatic Lite) управление. Выбор передач может быть ручным или автоматическим.
При движении с автоматическим переключением нужно использовать только педаль тормоза и педаль подачи топлива. Переключение передач выполняет система TipMatic.
При ручном переключении (кроме варианта TipMatic Fleet) передачи выбираются ручкой на рулевой колонке. Программа переключения задается поворотным переключателем. В грузовых автомобилях он расположен на средней стойке у места водителя, а в автобусах - на панели приборов.
Схема работы автомобиля с системой TipMatic

1 = Коробка передач
2 = Датчик частоты вращения (для отбора мощности)
3 = Механизм управления сцеплением
4 = Исполнительный механизм
с блоком управления
5 = Ручка переключения передач и режима "Tempomat"
6 = Поворотный переключатель
7 = Дисплей панели приборов
8 = Центральный компьютер (ZBR)
9 = Блок управления автомобилем (FFR)
10 = Датчик KITAS II для тахометра
I-CAN = Шина CAN для приборов
T-CAN = Шина CAN для трансмиссии
Исполнительный механизм для TipMatic, TipMatic с WSK и TipMatic Mid

1 Исполнительный механизм с блоком управления
2 Гнездо для систем автомобиля
3 Датчики положения, частоты вращения, давления, температуры
4 Гнездо для устройств коробки передач
5 Гнездо для воздуха и клапан ограничения давления
6 Клапаны для переключения, выбора передач, трансмиссионного тормоза, переднего и заднего делителя, центрального воздухопровода
7 Цилиндры для переднего и заднего делителя, основной коробки передач (переключение и выбор)
В системах TipMatic, TipMatic с WSK и TipMatic Mid все функции управления коробкой передач находятся в исполнительном механизме. Он имеет места подключения к механическому, электрическому и пневматическому оборудованию, и компактно расположен в корпусе коробки передач.
TipMatic Lite (коробка передач 6AS850)

1 Датчик частоты вращения на входе
2 Датчик для выбора передач (коридора)
3 Исполнительный механизм
4 Датчик для переключения передач
5 Мембранный аккумулятор
6 Гнездо для электропитания для мотора гидронасоса
7 Комплект PowerPack (блок управления, магнитные клапаны и датчики давления)
8 Гнездо для устройств коробки передач
9 Гнездо для электрооборудования
10 Ёмкость для гидравлического масла
11 Датчик уровня
12 Механизм управления сцеплением

1 Ёмкость для гидравлического масла
2 Датчик уровня
3 Комплект PowerPack (блок управления, магнитные клапаны и датчики давления)
4 Мембранный аккумулятор
5 Датчик KITAS II для тахометра
6 Гнездо для электропитания для мотора гидронасоса
7 Гнездо для устройств коробки передач
8 Датчик механизма управления сцеплением
9 Механизм управления сцеплением
10 Гнездо для электрооборудования
TipMatic Lite (коробка передач 6AS800, 6AS1000)

1 Датчик частоты вращения на входе
2 Датчик для выбора передач (коридора)
3 Исполнительный механизм
4 Датчик для переключения передач
5 Мембранный аккумулятор
6 Гнездо для электропитания для мотора гидронасоса
7 Комплект PowerPack (блок управления, магнитные клапаны и датчики давления)
8 Гнездо для устройств коробки передач
9 Гнездо для электрооборудования
10 Ёмкость для гидравлического масла
11 Датчик уровня
12 Механизм управления сцеплением

1 Ёмкость для гидравлического масла
2 Датчик уровня
3 Комплект PowerPack (блок управления, магнитные клапаны и датчики давления)
4 Мембранный аккумулятор
5 Датчик KITAS II для тахометра
6 Гнездо для электропитания для мотора гидронасоса
7 Гнездо для устройств коробки передач
8 Датчик механизма управления сцеплением
9 Механизм управления сцеплением
10 Гнездо для электрооборудования
PowerPack TipMatic Lite

1 Датчик уровня
2 Ёмкость для гидравлического масла
3 Гнездо для электрооборудования
4 Гнездо для устройств коробки передач
5 Гнездо для электропитания для мотора гидронасоса
6 Мембранный аккумулятор
7 Гидравлический блок (магнитные клапаны, датчик давления)
8 Гидронасос с электромотором
9 Блок управления
В гидравлический блок входят все магнитные клапаны, предохранительный и обратный клапан, а также датчик давления. Сзади установлен насос с электромотором. Мембранный аккумулятор также установлен в гидравлическом блоке. Ёмкость для гидравлического масла со встроенным датчиком уровня напрямую соединена с гидравлическим блоком трубкой возврата.
Насос забирает гидравлическое масло по трубке подачи.
Питание мотора насоса подаётся на отдельное гнездо (5).
Блок управления входит в PowerPack. При неисправности блока управления нужна замена всего комплекта PowerPack. Новый PowerPack поставляется без программного обеспечения и требует программу для соответствующей мощности двигателя и массы автомобиля.
Исполнительный механизм TipMatic Lite

1 Гнёзда для гидравлического оборудования
2 Переключающий палец
3 Цилиндр для выбора передач
4 Цилиндр для переключения передач
5 Датчик для выбора передач (коридора)
6 Блокиратор
7 Датчик для выбора передач
Переключающим пальцем исполнительный механизм перемещает штоки вилки переключения.
Внутреннее устройство исполнительного механизма напоминает переключатель ручной коробки передач и имеет такую же механическую часть. В автоматизированной коробке передач блокиратор не позволяет использовать два штока вилки одновременно.
Два датчика, расположенные параллельно цилиндрам для выбора и переключения, бесконтактно определяют положение поршней. Гидравлическое оборудование соединяет исполнительный механизм с PowerPack в четырех местах.
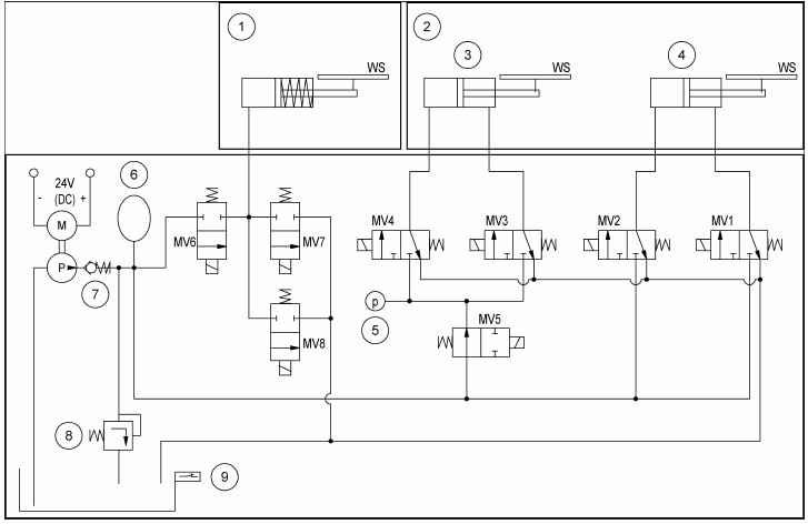
Гидравлическое оборудование TipMatic Lite

1 Механизм управления сцеплением
2 Исполнительный механизм
3 Цилиндр для переключения передач
4 Цилиндр для выбора передач
5 Датчик давления
6 Мембранный аккумулятор
7 Обратный клапан
8 Редукционный клапан
9 Датчик уровня
MVx Магнитный клапан
M Мотор гидронасоса
P Гидронасос
WS Датчик положения
В PowerPack находится нагнетательное оборудование - насос с электроприводом, мембранный аккумулятор и обратный клапан. Редукционный клапан обеспечивает надёжное ограничение давления в системе.
Попеременно включаемые магнитные клапаны MV6, 7, 8 и встроенный датчик положения используются для управления цилиндром сцепления.
Рабочий цилиндр двойного действия получает сигналы от двух 3/2-ходовых клапанов MV3 и 4, которые могут переключаться между нагнетательной и питательной линиями. Перед этими двумя клапанами находится 2/2-ходовой клапан MV5, встроенный в нагнетательную линию и открытый при отсутствии электропитания. Между этими клапанами находится датчик давления двойного действия.
При отсутствии переключений он позволяет измерять давление в мембранном аккумуляторе и потому используется для своевременного включения или отключения гидронасоса.
А при переключении, когда 2/2-ходовой клапан MV5 закрыт, датчик определяет давление со стороны рабочего цилиндра. Эта величина давления используется в фазе синхронизации передач для работы системы регулирования давления, где клапан MV5 является исполнительным органом. В остальных фазах управления, датчик положения, встроенный в рабочий цилиндр, используется для
регулирования перемещения поршня.
Положение поршня цилиндра для выбора передач также управляется путём возврата сигнала датчика положения и синхронного включения двух 3/2-ходовых магнитных клапанов (MV1 и MV2).
TipMatic c (WSK) и притардером (TC-Tronic)

1 Гидротрансформатор с блокирующим сцеплением
2 Притардер
3 TipMatic с разделительным сцеплением
TC-Tronic объединяет гидротрансформатор-разделительное сцепление и автоматизированную систему переключения TipMatic. В зависимости от модели, TC-Tronic предназначена для автомобилей высокой грузоподъёмности с полной массой автопоезда до 250 тонн.
Внимание!
И гидротрансформатор-разделительное сцепление с притардером, и система TipMatic имеют отдельную ёмкость для масла. Для них используется масло особого сорта, и действуют другие сроки замены масла. Подробные указания по уходу за TC-Tronic даны в соответствующем руководстве по техническому обслуживанию.
Разделительное сцепление и блокирующее сцепление
Гидродинамический преобразователь крутящего момента (гидротрансформатор) - это пусковое устройство без изнашиваемых частей, имеющее блокирующее сцепление и реактор, установленный на муфте свободного хода (действие по принципу Trilok).
Разделительное сцепление используется только в начале движения, после чего автоматически блокируется. После начала движения блокирующее сцепление, установленное в разделительном сцеплении, образует прямое механическое соединение между двигателем и автоматизированной коробкой передач. Это исключает потери мощности, свойственные гидромеханическим коробкам передач.
TipMatic c WSK и притардером

1 Гидротрансформатор-разделительное сцепление с блокирующим сцеплением
2 Притардер
3 Гнездо для линии к теплообменнику охлаждающей жидкости коробки передач
4 Гнездо для линии от теплообменника охлаждающей жидкости коробки передач
5 Исполнительный механизм с блоком управления
6 Система TipMatic
7 Датчик частоты вращения для отбора мощности
8 Датчик KITAS II для тахометра
TipMatic c WSK и притардером

1 Ёмкость с маслом для гидротрансформатора-разделительного сцепления и притардера
2 Наливное отверстие с указателем уровня
3 Гнездо для электрооборудования
4 Масляный фильтр для гидротрансформатора-разделительного сцепления
5 Элементы управления гидравликой гидротрансформатора-разделительного сцепления
6 Механизм управления сцеплением
Определение данных блока управления исполнительного механизма

Чтобы перед началом работ, например обновлением программы блока управления или заменой исполнительного механизма либо комплекта PowerPack, получить данные по установленному устройству (без программы) и по программе, в MAN-cats II выберите нужную систему TipMatic.
Продолжение и все описания смотри в