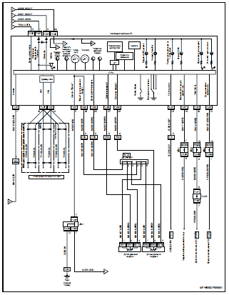
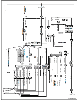
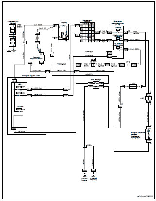
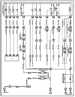
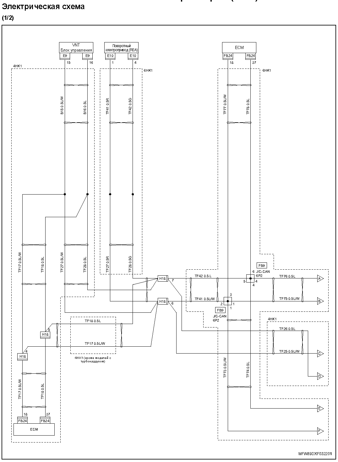
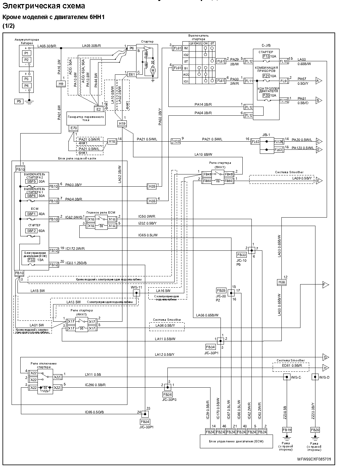
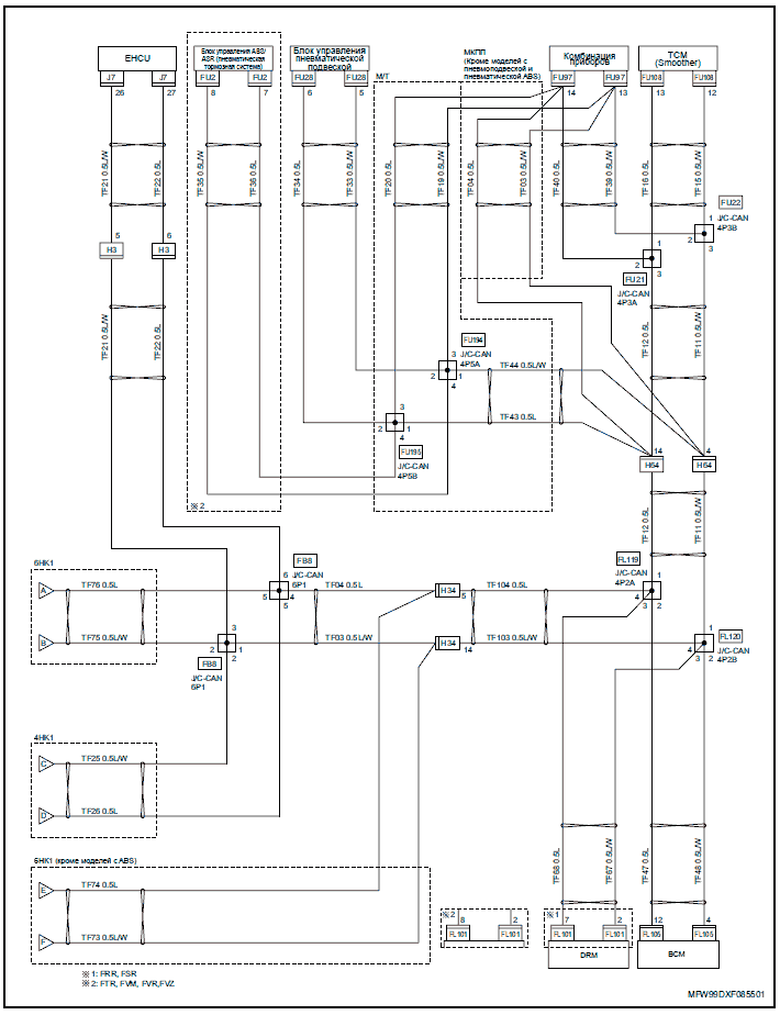
Электрическая схема ISUZU серия "F" и "G"
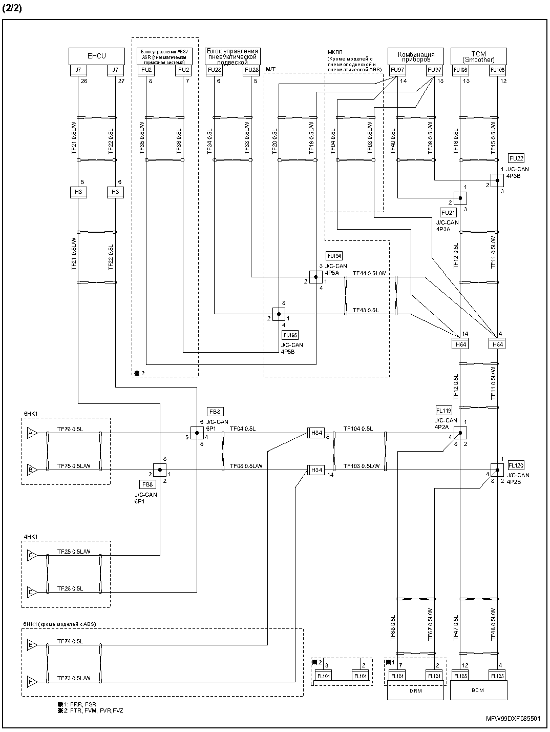
Локальная сеть контроллеров (CAN)
(1/2)
(2/2)
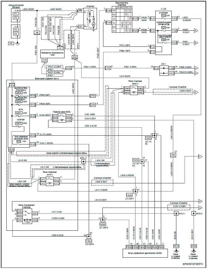
Система пуска и зарядки



Полностью все схемы - просматривать и распечатывать в высоком качестве
могут только пользователи
Подписывайтесь на наш канал в Telegram и будьте всегда в курсе самых последних сообщений и публикаций с сайта. |


