Тренинг персонала по топливной системе EDC MS 6.4 MAN

СОДЕРЖАНИЕ
- Электрооборудование
- Содержание
- Алфавитный указатель
- Сокращения
- Общая информация
- Правила техники безопасности
- Системное описание
- Общая информация
- Конструкция и принцип действия
- Функциональное описание
- Указания по обслуживанию
- ТНВД VP 44
- Блок управления двигателя EDC
- Разводка контактов блока управления двигателя MS 6.4 ступень 1
- Разводка контактов блока управления двигателя MS 6.4 ступень 2
- Датчик движения иглы
- Датчик частоты вращения
- Датчик температуры охлаждающей жидкости
- Датчик давления наддува
- Выключатель на приближение
- Педальный датчик
- Элемент управления (переключатель на рулевой колонке)
- Переключатель FGR/FGB
- Группа резисторов (многоступенчатый выключатель)
- Описание компонентов
- Блок управления EDC
- Датчик движения иглы
- Датчик частоты вращения
- Датчик температуры охлаждающей жидкости
- Датчик давления наддува
- Выключатель на приближение
- Педальный датчик
- Элемент управления (переключатель на рулевой колонке)
- Переключатель FGR/FGB
- Группа резисторов (многоступенчатый выключатель)
- Электрические схемы
- Содержание
- Диагностика
- Описание самодиагностики
- Считывание регистратора неисправностей с мигающим кодом
- Обзор мигающих кодов
- Кнопка запроса мигающего кода
- Контрольный перечень MS 6.4 ступень 1
- Контрольный перечень MS 6.4 ступень 2
- План поиска сбоев
- Программа поиска сбоев
- Графики осциллоскопа
- Программирование EOL
- Инструкция по вводу параметров MS 6.4 ступень 1
- Инструкция по вводу параметров MS 6.4 ступень 2
- Алгоритм меню и параметрирования
- Меню и параметрирование MAN-cats MS 6.4 ступень 1 и 2
Сокращения
- a Ускорение
- ABE Общий допуск к эксплуатации
- ABS Антиблокировочная система
- ABV Автоматическое противоблокировочное устройство
- AC Air Condition (климат-контроль)
- ACC Adaptive Cruise Control (режим постоянной скорости Темпомат с автоматическим поддержанием безопасной дистанции)
- ACK Диагностическая система Autocheck
- ADC Аналогово-цифровой конвертер (преобразование аналоговых сигналов в цифровые)
- ADR Международное соглашение по автомобильной транспортировке опасных грузов
- AGB Автоматический ограничитель скорости
- AGND Analog Ground (аналоговая масса)
- AGR Рециркуляция ОГ
- AHK Тягово-сцепное устройство
- AHV Тормозной клапан прицепа
- ALB Автоматическая система регулирования тормозного усилия в зависимости от нагрузки
- AMA Антенная мачта
- ANH Прицеп/полуприцеп
- AS Автоматическая ступенчатая коробка передач
- ASM Модуль управления прицепа
- ASR Антипробуксовочная система
- ASV Клапан управления прицепа
- ATC Automatic Temperature Control (автоматическое регулирование температуры)
- ATF Automatic Transmission Fluid (трансмиссионное масло автоматической коробки передач)
- AU Контроль токсичности ОГ
- AV Выпускной клапан
- AVS Автоматическая преселективная система
- BA Руководство по эксплуатации
- BBA Рабочая тормозная система
- BBV Рабочий тормозной клапан
- BKR Регулятор тормозных сил
- BV Резервный клапан (запасной клапан)
- BVA Индикатор износа тормозных накладок
- BVS Сенсор износа тормозных накладок
- BVV Питание сенсора износа тормозных накладок
- BW Бундесвер
- BWG Тормозной датчик
- BZ Тормозной цилиндр
- CAN Controller Area Network (шина данных с бит-серийной передачей)
- CAN-H Линия передачи данных CAN-high
- CAN-L Линия передачи данных CAN-low
- CATS Computer-Assisted Testing and diagnosting System (компьютерная система контроля и диагностики)
- CCVS Cruise Control Vehicle Speed (круиз-контроль / режим поддержания постоянной скорости Темпомат)
- CKD Complete Knocked Down (полностью разобранный автомобиль)
- CNG Compressed Natural Gas (сжатый природный газ)
- CPU Central Processing Unit (центральный процессор)
- CRT Continously Regenerating Trap (глушитель, катализатор окисления, фильтр дизельных частиц)
- CS Джойстик управления сцеплением Comfort-Shift
- DBR Реле тормоза-замедлителя
- DF Датчик частоты вращения
- DFU Дистанционная передача данных
- DIA Диагностический и информационный дисплей
- DIAK Диагностика, K-кабель (линия передачи данных)
- DIAL Диагностика, L-кабель (линия возбуждения)
- DIAR Диагностика, последующее возбуждение
- DIN Немецкий промышленный стандарт
- DKE Открытие дроссельной заслонки (регулирование ASR)
- DKR Закрытие дроссельной заслонки (требования закрытия от ASR к EDC/EMS)
- DKV Уставка дроссельной заслонки (информация фактического состояния нагрузочного сигнала EDC/EMS)
- DLB Пневматическая тормозная система
- DM Diagnostic message (сообщение диагностики)
- DNR Нейтраль заднего хода (рычажной коммутатор автоматической коробки)
- DPF Фильтр дизельных частиц
- DRM Модуль регулирования давления
- DS Сенсор давления
- DSV Ограничительный клапан
- DV Дроссельный клапан
- DWA Противоугонная сигнализация
- DZG Датчик частоты вращения
- DZM Тахометр
- EBS Электронная тормозная система
- ECAM Electronically Controlled Air Management (электронная пневматическая система)
- ECAS Electronically Controlled Air Suspension (электронная пневматическая подвеска)
- ECU Electronic Control Unit (блок управления)
- EDC Electronic Diesel Control (электронная система управления впрыском дизельного топлива)
- EDM Электронная система контроля расхода дизельного топлива
- EDR Регулирование максимальной частоты вращения
- EEC Электронный контроллер двигателя (Electronic Engine Controller)
- EEPROM ЭСППЗУ - стираемая и перезаписываемая (программируемая) энергонезависимая память
- EFR Электронная система регулирования ходовой части
- EHAB Электрогидравлический блокиратор
- ELAB Электрический блокиратор
- ELF Электронная пневматическая подвеска
- EMS Электронная система управления мощностью двигателя
- EMV Электромагнитная совместимость
- EOL End Of Line (программирование End Of Line)
- EP ТНВД (топливный насос высокого давления)
- ER Тормоз-замедлитель двигателя (моторный тормоз)
- ESAC Electronic Shock Absorber Control (электронная система регулирования ходовой части)
- EST Электронный блок управления
- EV Впускной клапан
- EVB Exhaust Valve Brake (моторный тормоз)
- FAQ Frequently Asked Questions (часто задаваемые вопросы)
- FBA Стояночная тормозная система
- FDR Регулирование динамики движения
- FFR Управляющий процессор автомобиля
- FGB Система ограничения скорости
- FGR Система регулирования скорости
- FHS Кабина
- FIN Идентификационный номер автомобиля (номер шасси автомобиля)
- FM Система управления автомобилем
- FMI Failure Mode Idetifikation (тип сбоя)
- FMR Регулирование двигателя автомобиля
- FOC Front Omnibus Chassis (автобусное шасси с двигателем в передней части)
- FSG Понтоноукладчик
- GDK Дизельный катализатор
- GET Коробка передач
- GGVS Норматив перевозки опасных грузов автомобильным транспортом
- GS Система управления коробкой передач
- GND Ground (масса)
- GP Планетарная группа коробки передач (задний делитель)
- GV Передний делитель коробки передач (группа передач делителя)
- HA Задний мост
- HBA Вспомогательная тормозная система
- HGB Ограничение максимальной скорости
- HGS Гидравлическая система переключения передач
- HOC Heck Omnibus Chassis (автобусное шасси с двигателем, расположенным в задней части)
- HSS Контактор Highside
- Hast Основная коммутационная плата
- HU Основной техосмотр
- Hz Герц/Гц (смена/период в секунду)
- HZG Вспомогательный датчик частоты вращения
- IBIS Интегрированная бортовая информационная система
- IC Integrated Circuit (интегрированная коммутируемая схема)
- ID Идентификация
- INA Информационный дисплей (например, контрольная лампа)
- IMR Встроенное механическое реле (стартерная система)
- IR Индивидуальное регулирование (ABS)
- IRM Модифицированное индивидуальное регулирование (ABS)
- ISO Международная ассоциация стандартизации
- IWZ Инкрементная система измерения угла/времени
- KBZ Комбинированная тормозная камера
- KITAS Интеллектуальный сенсор спидографа Kienzle
- KSM Специфический модуль управления заказчика
- KSW Особое пожелание заказчика
- KWP Key Word Protocol (протокол диагностики с MAN-cats)
- LBH Ресивер
- LCD Liquid Crystal Display (жидкокристаллический дисплей)
- LDA Зависимый от давления наддува ограничитель хода рейки ТНВД
- LDF Датчик давления наддува
- LDS Система амортизации пневматических рессор
- LED Light Emitting Diode (светодиод)
- LGS Lane Guard System (система курсового контроля)
- LF Пневматическая подвеска
- LL Частота вращения двигателя на холостом ходу
- LLA Увеличение частоты вращения двигателя на холостом ходу
- LLR Регулирование частоты вращения на холостом ходу
- LNG Liquified Natural Gas (сжиженный природный газ)
- LPG Liquified Petroleum Gas (сжиженный газ)
- LWR Регулирование угла наклона оптической оси фар
- MAB Останов магнитным клапаном (останов двигателя при помощи магнитного клапана высокого давления в ТНВД)
- MAR Реле останова магнитным клапаном (реле резервного останова двигателя)
- M-TCO Модульный спидограф ЕС
- MAN-cats MAN-computer assisted testing and diagnosting system (компьютерная система контроля и диагностики MAN)
- MES Регулятор подачи топлива
- ML Midline
- MMI Интерфейс человек-машина
- MP Кабельный туннель двигателя (кабельный туннель на моторном блоке)
- MR Регулятор двигателя - ASR
- MSG Блок управления двигателя (EDC)
- MV Магнитный клапан
- MZ Мембранный тормозной цилиндр
- n Частота вращения
- NA Механизм отбора мощности
- NBF Датчик движения иглы
- NES Новая структура электроники
- NFZ Транспортное средство для перевозки грузов и пассажиров
- NLA Поддерживающий мост
- OBDU On board diagnostic unit (бортовой диагностический блок)
- OC Occurrence Count (счетчик повторяемости...сбоя)
- p Давление
- PBM Pulse Breadth Modulation (сигнал широтно-импульсной модуляции ^ см. также PWM)
- PLM Программируемый логический модуль
- PSG Блок управления насоса (EDC)
- PTO Power Take Off (механизм отбора мощности)
- PWM Pulse Width Modulation (сигнал широтно-импульсной модуляции ^ см. также PBM)
- RA Руководство по ремонту
- RAM Random Access Memory (ОЗУ - энергозависимая записываемая/считываемая память)
- RAS Rear Axle Steering (рулевое управление заднего моста)
- RAS-EC Rear Axle Steering-Electronic Controlled (электронный управляемый задний мост)
- RDS Информационная радиосистема
- RDRA Система регулирования давления воздуха в шинах
- RET Тормоз-замедлитель
- RKL Проблестковый маячок
- RLV Релейный клапан
- RME Raps Methyl Ester (биодизель)
- ROM Read Only Memory (ПЗУ - постоянное запоминающее устройство)
- SA Специальное оборудование
- SAE Society of Automotive Engineers (Союз инженеров автотранспорта)
- SAMT Semi Automatic Mechanic Transmission (полуавтоматическая механическая коробка передач)
- SB Сервисный центр
- sec Секунда
- SG Блок управления
- SH Регулирование select-high (ABS)
- SKD Semi Knocked Down (полуразобранный автомобиль)
- SL Регулирование select-low (ABS)
- SML Боковой габаритный фонарь
- SPN Suspect Parameter Number (номер места сбоя)
- SWR Фароочиститель
- t Время
- TC Traction Control (антипробуксовочная система)
- TCM Trailer Control Modul (модуль управления прицепа)
- TCO Спидограф
- TKU Техническая документация заказчика
- TMC Traffic Message Channel (информационный канал о ситуации на дорогах)
- TRS Транспортные технические нормативы
- TSC Torque Speed Control (тормозной момент)
- U Bat Напряжение аккумулятора
- UDS Аварийные данные в памяти
- v Скорость
- VA Передний мост
- VG Раздаточная коробка
- VLA Передний поддерживающий мост
- WA Руководство по техническому обслуживанию
- WLE Сменный бортовой модуль
- WR Сигнальное реле
- WS Сенсор перемещения
- WSK Гидротрансформаторное сцепление
- z Коэффициент торможения
- ZBR Центральный бортовой компьютер (ЦБК)
- ZBRO Центральный бортовой компьютер автобуса
- ZDR Регулирование промежуточной частоты вращения
- ZE Центральное распределительное устройство
- ZWS Интервальная система технического обслуживания
- X Пробуксовка
- Н Коэффициент трения
- HC Микроконтроллер (микропроцессор)
Общая информация
Уровень требований заказчиков и законодательства в отношении экологии, расхода топлива, показателей выброса ОГ и шумовой нагрузки, постоянной частоты вращения механизмов отбора
мощности и т. д. на дизельных двигателях постоянно растет и все больше будет расти в будущем.
Разработка электронной системы управления впрыском топлива EDC (Electronic Diesel Control) находится на высоком техническом уровне и отвечает вышеназванным требованиям.
Вместе с электронным управлением переключения коробки передач, антиблокировочными системами, антипробуксовочными системами, системами регулирования ходовой части, электронными тормозными системами и т. д., эта система повышает экономичность транспортных средств, улучшает комфорт
езды, облегчает труд водителя и сокращает уровень нагрузки на окружающую среду.
Конструкция и принцип действия
С введением двигателя D 0836 впервые стала использоваться электронная система управления впрыском дизельного топлива с радиально-поршневым распределительным ТНВД VP 44.
Для электронного управления впрыском дизельного топлива данной системе впрыска требуются два блока управления:
- Блок управления насоса (монтажная позиция компонент ТНВД)
- Блок управления двигателя (монтажная позиция: салазки блоков управления рядом с ЦРУ)
Данная компоновка необходима, чтобы предотвратить, с одной стороны, перегрев определенных
электронных компонентов и, с другой стороны, воздействие помех, которые могут исходить от ТНВД.
Блок управления насоса обрабатывает сигналы датчиков насоса по углу поворота и температуре топлива, а также данные, поступающие от блока управления двигателя, и использует эти данные для точного регулирования объема впрыска и начала впрыскивания.
Обмен данными между блоками управления двигателя и насоса происходит через шину данных CAN.

Блок управления двигателя обрабатывает информацию, которую он получает через
- шину данных CAN от блока управления насоса;
- педальный датчик;
- датчик движения иглы;
- датчик давления наддува;
- датчик частоты вращения;
- датчик температуры охлаждающей жидкости;
- сигнал скорости движения;
- сигнал моторного тормоза;
- элемент управления систем регулирования скорости движения и промежуточной частоты вращения;
- переключатель FGB/FGR;
- выключатель на приближение на педали тормоза;
- выключатель на приближение на педали сцепления.
Интерфейс ISO обеспечивает возможность коммуникации с контрольно-диагностическим компьютером
MAN-cats. Шина данных CAN обеспечивает сетевую связь с другими системами.
Электропитание осуществляется через клемму 30 и клемму 15.
Кнопка запроса диагностики и контрольная лампа EDC предназначены для индикации сбоев и мигающих
кодов сбоев.
В электронную систему управления впрыском дизельного топлива EDC интегрирована система
регулирования и ограничения скорости.
Водитель может выбрать необходимую ему скорость движения. При включении моторного тормоза,
тормоза-замедлителя, рабочего тормоза, нажатии педали сцепления или клавиши "ВЫКЛ" на элементе
управления, а также при снижении определенной минимальной скорости ниже установленного значения
регулирование отключается.
Дополнительные или различающиеся функции на EDC MS 6.4 ступень 2
Система EDC 6.4 ступень 2 изначально была разработана для двигателя EURO 3 серии D08 с внешней
рециркуляцией отработавших газов (AGR) аналогично серии D28 (EDC MS 5, M(S) 5, MS 6.1). Разработка
этого двигателя EURO 3 была приостановлена в пользу хорошо зарекомендовавшего себя ранее
двигателя EURO 3 с внутренней рециркуляцией отработавших газов.
Тем не менее был внедрен новый блок управления MS 6.4 ступень 2. Наряду с уже упомянутой
возможностью управления регулятором рециркуляции ОГ (AGR), были реализованы другие изменения/
улучшения:
Ограничение максимальной скорости 1, 2 и 3 (HGB)
Здесь была реализована унификация с системой EDC MS 5, иными словами, коммутация через группу
резисторов (многоступенчатый выключатель). Дополнительно была реализована коммутация 3-й
максимальной скорости.
Прежде активация соответствующей максимальной скорости зависела от наличия тока на контакте B21:
- контакт B21 открыт (0 В) - максимальная скорость 1
- контакт B21 под током (+ 24 В) - максимальная скорость 2
Теперь ограничения максимальной скорости включаются как и на других системах через группу резисторов (многоступенчатый выключатель). Вместо использовавшегося ранее контакта B21 теперь используется контакт B19:
- контакт B19 на группе резисторов R134, сопротивление R1 ^ максимальная скорость 1
- контакт B19 на группе резисторов R134, сопротивление R2 ^ максимальная скорость 2
- контакт B19 на группе резисторов R134, сопротивление R3 ^ максимальная скорость 3
Контакт B21 используется теперь вместо контакта B31 для команды холостого хода.
Контакт B31 больше не используется.
Датчик движения иглы
Датчик движения иглы больше не требуется.
Регистратор неисправностей
Регистратор неисправностей был расширен.
Программирование EOL
Наряду с возможностью программирования 3-й максимальной скорости, в меню "Настройки регулирования промежуточной частоты вращения" был добавлен пункт "Тип механизма отбора мощности", соответствующий требованиям для бетононасосов и водяных насосов пожарных автомобилей.
Элемент управления (комбинированный переключатель на рулевой колонке)
Дополнительным важным компонентом автомобилей с системой EDC является переключатель на рулевой колонке, который может перемещаться вперед и назад. На этом переключателе расположены клавиша, торцовая кнопка и желтый светодиод. Данный светодиод светится в процессе эксплуатации, если при помощи двухпозиционного выключателя на приборной панели происходит переключение с функции Темпомат на функцию Temposet.

• Переключение вперед - функция SET+
• Переключение назад - функция SET-
• Betqtigung der Wippe - функция ВЫКЛ (AUS) или MEMORY
• Нажатие клавиши - функция MEMORY
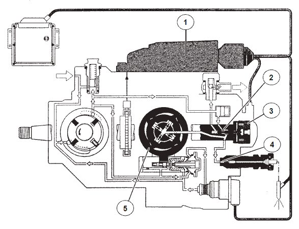
РАДИАЛЬНО-ПОРШНЕВОЙ РАСПРЕДЕЛИТЕЛЬНЫЙ ТНВД VP 44 MS 6.4

ТНВД VP 44 состоит в основном из следующих компонентов:
- Лопастной насос
- Датчик угла поворота
- Блок управления насоса
- Радиально-поршневой насос высокого давления
- Муфта опережения впрыскивания
- Магнитный клапан муфты опережения впрыскивания
- Магнитный клапан муфты опережения впрыскивания
- Выпускной клапан
- Магнитный клапан высокого давления
Далее приводится краткое описание вышеназванных компонентов или узлов.
Лопастной насос с редукционным клапаном и перепускным дроссельным клапаном
В корпусе радиально-поршневого распределительного ТНВД установлен мощный ведущий вал с
подшипником скольжения со стороны фланца и подшипником качения или шарикоподшипником с
противоположной стороны. Лопастной насос установлен внутри на ведущем валу. Насос предназначен для впуска топлива, создания давления в пространстве для накопления топлива и обеспечения радиальнопоршневого насоса высокого давления топливом.
Радиально-поршневой насос высокого давления с валом распределителя и выпускным клапаном
Радиально-поршневой насос высокого давления приводится непосредственно от ведущего вала. Насос
создает необходимое для впрыска топлива высокое давление и распределяет топливо на отдельные
форсунки. Вращение вала распределителя обеспечивается ведомым диском на ведущем валу.
Магнитный клапан высокого давления
Магнитный клапан высокого давления расположен по центру корпуса распределителя, причем игла клапана заведена в вал распределителя и вращается синхронно с валом. Клапан открывается и закрывается с переменной тактовой частотой в соответствии с уставками блока управления насоса. Соответствующая продолжительность закрытия определяет продолжительность подачи радиально-поршневого насоса высокого давления. Это позволяет проводить точную дозировку объема впрыска топлива.
Муфта опережения впрыскивания
На нижней стороне насоса установлена гидравлическая муфта опережения впрыскивания с тактовым
клапаном и рабочим плунжером, расположенным в поперечной плоскости к оси насоса. Муфта опережения впрыскивания смещает кулачковую обойму в зависимости от нагрузки и частоты вращения для регулирования начала подачи.
Датчик угла поворота
На ведущем валу расположены диск датчика угла поворота и крепление для датчика. Датчик предназначен для измерения угла, возникающего между ведущим валом и кулачковой обоймой в процессе вращения.
Данный замер позволяет рассчитать текущую частоту вращения, положение муфты опережения
впрыскивания и угол распределительного вала.
Блок управления насоса
На верхней стороне насоса установлен блок управления насоса с ребрами охлаждения. На основании
информации, поступающей от датчика угла поворота и блока управления двигателя, блок управления насоса генерирует командные сигналы для магнитного клапана высокого давления и магнитного клапана муфты опережения впрыскивания.
Сторона низкого давления ТНВД
Сторона низкого давления ТНВД обеспечивает подачу топлива для стороны высокого давления.
Основными компонентами стороны низкого давления являются лопастной насос, редукционный клапан и перепускной дроссельный клапан.

Для лучшей наглядности лопастной насос повернут на 90°.
- Лопастной насос
- Редукционный клапан
- Перепускной дроссельный клапан
Лопастной насос

- Ведущий вал
- Крыльчатка
- Крепежное кольцо (эксцентриковое)
- Впуск (сторона впуска)
- Выпуск (сторона нагнетания)
- Ячейка
- Лопасть
Функция
Вокруг ведущего вала в радиально-поршневом распределительном ТНВД расположен лопастной насос.
Между внутренней стенкой корпуса и служащим в качестве запора опорным кольцом расположено
эксцентриковое крепежное кольцо с профилированной внутренней беговой поверхностью.
Во внутренней стенке корпуса предусмотрены две выемки, которые обеспечивают впуск в насос и выпуск из насоса.
Внутри крепежного кольца вращается крыльчатка, которая приводится зубчатым соединением на ведущем валу.
Направляющие канавки крыльчатки служат для направления пружинящих лопастей, которые под
воздействием центробежной силы отжимаются наружу против крепежного кольца.
Пространство, называемое "ячейкой", ограничивается следующими элементами:
- внутренняя стенка корпуса,
- опорное кольцо,
- профилированная внутренняя поверхность крепежного кольца,
- внешняя плоскость крыльчатки и
- две соседние лопасти.
Топливо, которое попадает в ячейку на сторону впуска через впускное отверстие в корпусе и внутренние соединения, транспортируется в процессе вращения крыльчатки в направлении стороны нагнетания. При вращении, благодаря профилированной внутренней беговой поверхности эксцентрикового крепежного кольца, объем ячейки сокращается и происходит сжатие топлива. Сокращение объема ячейки способствует значительному росту давления топлива к моменту выпуска со стороны нагнетания. Со стороны нагнетания через внутренние соединения в корпусе происходит питание различных узлов находящимся под давлением топливом. Одно из этих соединений ведет на редукционный клапан.
Редукционный клапан

- Тело клапана
- Пружина сжатия
- Поршневой клапан
- Отверстие
- со стороны нагнетания
- к стороне впуска
Функция
Давление топлива, которое генерируется лопастным насосом со стороны нагнетания, зависит от частоты вращения насоса. Для ограничения этого давления в непосредственной близости от лопастного насоса установлен редукционный клапан, который связан со стороной нагнетания через отверстие.
Клапан изменяет давление подачи лопастного насоса в зависимости от необходимого объема топлива.
Если давление топлива превышает определенное значение, торцевая кромка поршня клапана открывает
радиально расположенные отверстия, через которые топливо возвращается по каналу на сторону впуска лопастного насоса. Если давление топлива слишком низкое, радиально расположенные отверстия остаются закрытыми под усилием пружины.
Регулируемое предварительное напряжение пружин сжатия определяет давление открытия.
Перепускной дроссельный клапан

- Тело клапана
- Пружина сжатия
- Шаровой клапан
- Дроссельное отверстие
- на перепуск
Функция
Для охлаждения и вытяжки радиально-поршневого распределительного ТНВД топливо протекает через
закрепленный на корпусе насоса перепускной дроссельный клапан обратно в топливный бак.
Перепускной дроссельный клапан связан с перепуском корпуса распределителя. Внутри стержня клапана
находится пружинный шаровой клапан, который выпускает топливо из насоса только при достижении
предварительно отрегулированного давления открытия. Перед шаровым клапаном в стержне клапана
предусмотрено отверстие, которое связано с перепуском насоса через дроссельное отверстие малого
диаметра. Это дроссельное соединение облегчает самостоятельную вытяжку насоса. Весь контур низкого давления насоса спроектирован таким образом, что через перепуск насоса в топливный бак возвращается определенный объем топлива.
Сторона высокого давления ТНВД
Со стороны высокого давления, наряду с генерированием высокого давления, происходит распределение топлива и дозирование топлива с управлением началом подачи.

Для лучшей наглядности радиально-поршневой насос высокого давления повернут на 90°.
- Блок управления насоса
- Корпус распределителя зажигания
- Магнитный клапан высокого давления
- Разъем топливопровода высокого давления
- Радиально-поршневой насос высокого давления
Радиально-поршневой насос высокого давления

Пример на рисунке: 4 цилиндра
- Кулачковая обойма
- Направляющий шлиц
- Роликовая колодка
- Ролик
- Поршень подачи
- Вал распределителя зажигания
- Камера высокого давления
Функция
Радиально-поршневой насос высокого давления генерирует давление, необходимое для впрыска топлива (примерно 1000 бар со стороны насоса). Насос приводится от ведущего вала.
Вращательное движение ведущего вала передается через ведомый диск непосредственно на вал
распределителя, так как ведомый диск воздействует на радиально расположенные на конце ведущего вала направляющие шлицы. Одновременно направляющие шлицы служат для крепления роликовых колодок, которые совместно с установленными в них роликами двигаются по внутреннему кулачковому полотну расположенной вокруг ведущего вала кулачковой обоймы. Внутреннее кулачковое полотно имеет кулачковые выступы, количество которых зависит от количества цилиндров двигателя. Поршни подачи насоса радиально вращаются в головке вала распределителя. Поршни подачи опираются на роликовые колодки и двигаются в соответствии с изгибами кулачкового полотна. Поршни сжимаются на кулачковых выступах и сжимают топливо в центральной камере высокого давления.
Распределение топлива в корпусе распределителя

- Подводящая топливная трубка
- Кольцевой канал/возвратный контур
- Поршень подачи
- Камера высокого давления
- Игла клапана
- Впуск со стороны низкого давления
Фаза наполнения
В фазе наполнения при реверсивно движущихся кулачках поршни подачи отжимаются наружу при открытой игле клапана. Через впуск со стороны низкого давления, кольцевой канал и иглу клапана топливо поступает от насоса подачи в корпус распределителя и заполняет камеру высокого давления. Избыточный объем топлива стекает через сток топлива.

- Игла клапана
- Вал распределителя зажигания
- Поршень подачи
- Камера высокого давления
- Канавка распределителя
- Выпуск высокого давления
- Перепускной дроссельный клапан
Фаза подачи
В фазе подачи поршни подачи выжимаются кулачками внутрь при закрытой игле клапана. При этом
происходит сжатие топлива, которое находится в закрытой камере высокого давления. Через канавку
распределителя, которая при вращательном движении вала распределителя соединяется с выпуском
высокого давления, находящееся под давлением топливо попадает через разъем топливопровода
высокого давления с перепускным дроссельным клапаном, напорной линией и корпусом форсунки на
форсунку.
Дозирование топлива магнитным клапаном высокого давления

- Игла клапана
- Магнитный клапан высокого давления
Функция
Магнитный клапан высокого давления с иглой клапана закрывается по командному импульсу блока
управления насоса в нижней мертвой точке кулачка. Момент закрытия клапана определяет начало подачи ТНВД. Благодаря электронному распознаванию момента закрытия, блок управления насоса получает точную информацию о начале подачи. Дозирование топлива происходит между моментом начала подачи и окончанием процесса управления магнитным клапаном высокого давления. Продолжительность закрытия магнитного клапана высокого давления определяет объем впрыска. При открытии магнитного клапана высокого давления подача топлива под высоким давлением завершается. Избыточный объем топлива, которое подается до верхней мертвой точки кулачка, поступает через перепуск в мембранную камеру. Пиковое давление, которое возникает при этом на стороне низкого давления, гасится накопительной мембраной. Кроме того, накопленный в мембранной камере объем топлива поддерживает процесс наполнения для следующего впрыска. Для остановки двигателя подача топлива под высоким давлением прерывается магнитным клапаном высокого давления.
Перепускной дроссельный клапан

- Седло клапана
- Дроссель
- Шток клапана
- Пружина клапана
- Разъем топливопровода высокого давления
Функция
Перепускной дроссельный клапан предотвращает открытие иглы форсунки из-за возникающих по окончании цикла впрыска топлива волн давления или отражений этих волн.
При начале подачи шток клапана приподнимается под давлением топлива. Топливо подается через разъем топливопровода высокого давления и топливопровод на форсунку. По окончании подачи давление топлива резко падает, и пружина клапана прижимает шток клапана к седлу клапана. Реверсивные волны давления, которые возникают при закрытии форсунки, уменьшаются через дроссель настолько, что исключается возникновение опасных отражений волн давления.
Муфта опережения впрыскивания

- Впуск от топливного бака
- Впуск насоса
- Лопастной насос
- Выпуск насоса
- Регулирующая заслонка
- Плунжер муфты опережения
- Регулировка на "поздний впрыск"
- Регулировка на "ранний впрыск"
- Распределительный поршень
- Кольцевая камера гидравлического упора
- Магнитный клапан муфты опережения впрыскивания
Функция
Гидравлическая муфта опережения впрыскивания установлена в корпусе радиально-поршневого
распределительного ТНВД с нижней стороны поперек продольной оси насоса. Кулачковая обойма
воздействует шаровой цапфой на поперечное отверстие плунжера муфты опережения, преобразуя осевое движение плунжера муфты опережения во вращательное движение кулачковой обоймы. В центральной части плунжера муфты опережения расположена регулирующая заслонка, которая открывает и закрывает перепускное отверстие в плунжере муфты опережения. В этом же осевом направлении расположен пружинный гидравлический распределительный поршень, который задает позицию регулирующей заслонки.
Поперек оси плунжера муфты опережения находится магнитный клапан муфты опережения впрыскивания.
При получении соответствующей команды от блока управления насоса этот клапан регулирует давление на распределительном поршне.
Регулировка впрыска на "ранний впрыск"
В положении покоя плунжер муфты опережения удерживается возвратной пружиной (положение позднего впрыска). Во время эксплуатации двигателя давление топлива регулируется редукционным клапаном в насосной камере в зависимости от частоты вращения. Это давление топлива воздействует через дроссель в качестве управляющего давления на кольцевую камеру гидравлического упора и при закрытом магните муфты опережения впрыска смещает распределительный поршень против усилия пружины в направлении "раннего впрыска". При этом регулирующая заслонка также смещается на "ранний впрыск", и впускной канал в плунжере муфты опережения открывается. В этом случае топливо поступает в полость за плунжером муфты опережения и выжимает плунжер муфты опережения в направлении "раннего впрыска".
Осевое движение плунжера муфты опережения передается через шаровую цапфу на кулачковую обойму
радиально-поршневого насоса высокого давления в качестве вращательного движения. Прокручивание
кулачковой обоймы по отношению к ведущему валу насоса приводит при изменении момента впрыска в
сторону раннего к раннему накату роликов на кулачковый выступ и соответственно к раннему н ачалу
впрыска. Возможное изменение момента впрыска в сторону раннего может составлять до 15° угла
смещения кулачка.
Регулировка впрыска на "поздний впрыск"
Магнитный клапан муфты опережения впрыскивания открывается при получении тактовых сигналов от блока управления насоса. При этом происходит падение управляющего давления в кольцевой камере
гидравлического упора. Под воздействием пружины распределительный поршень перемещается в
направлении "позднего впрыска".
Плунжер муфты опережения при этом не двигается. Топливо из объема за плунжером муфты опережения снова может вернуться в свое исходное положение в направлении "позднего впрыска" только тогда, когда регулирующая заслонка открывает перепускное отверстие к выпускному каналу.
Регулирование управляющего давления
Благодаря быстрому открытию и закрытию (тактовый режим) иглы магнитного клапана магнитный клапан муфты опережения впрыскивания действует в качестве переменного дросселя. Он может постоянно воздействовать на управляющее давление, так что распределительный поршень может занимать любые позиции между положениями раннего и позднего впрыска. При этом тактовая частота, иными словами, соотношение времени открытия к общей продолжительности рабочего цикла иглы магнитного клапана, задается блоком управления насоса. Если, например, распределительный поршень должен быть смещен больше в направлении "раннего впрыска", передаточное отношение сигнала изменяется блоком управления насоса таким образом, что период открытого состояния сокращается. Через магнитный клапан муфты опережения впрыскивания поступает меньше топлива, и распределительный поршень перемещается на "ранний впрыск".
Датчик угла поворота

- Пленочный кабель
- Датчик угла поворота
- Вращаемое кольцо
- Диск датчика
- Ведущий вал
Функция
На ведущем валу ТНВД жестко закреплен мелкозубчатый диск датчика. Диск отличается особо крупными впадинами между зубьями, равномерно распределенных по его окружности, число которых соответствует количеству цилиндров двигателя. Последовательность зубьев и впадин зондируется датчиком угла поворота. Датчик угла поворота генерирует свой сигнал в зависимости от углового положения кулачковой обоймы. Поэтому датчик имеет не жесткое крепление, как диск датчика, а установлен вращательно на ведущем валу ТНВД и вращается кулачковой обоймой при движениях муфты опережения (данная компоновка называется также инкрементной системой измерения угла/времени IWZ).
Сигнал датчика угла поворота передается через гибкий пленочный кабель в пределах ТНВД на блок
управления насоса.
Сигнал датчика угла поворота используется для следующих целей:
- определение текущей угловой позиции,
- замер актуальной частоты вращения ТНВД и
- определение текущей регулирующей позиции муфты опережения (фактическая позиция).
Текущая угловая позиция определяет командный сигнал для магнитного клапана высокого давления.
Только правильное угловое соотношение управления обеспечивает, чтобы как момент закрытия, так и
момент открытия магнитного клапана высокого давления приходились на соответствующий ход кулачка.
Текущая частота вращения ТНВД представляет собой входную величину для блока управления насоса. В
случае неисправности датчика частоты вращения коленчатого вала эта частота вращения является
резервным параметром для блока управления двигателя.
Фактическая позиция муфты опережения впрыскивания определяется путем сравнения сигналов датчика
частоты вращения коленчатого вала и углового положения датчика угла поворота. Позиция необходима для регулирования муфты опережения.
Блок управления насоса

- Блок управления насоса
- Штекер блока управления
Функция
Блок управления насоса представляет собой интеллектуальный регулятор подачи топлива. Блок управляет муфтой опережения впрыскивания для регулировки необходимого начала подачи. Для регулирования положения муфты опережения впрыскивания блоку управления насоса необходимы импульсы датчиков частоты вращения и угла поворота. Задаваемый блоком управления двигателя объем впрыска преобразуется в период срабатывания для магнитного клапана высокого давления. При срабатывании магнитного клапана высокого давления также учитывается объем впрыска в зависимости от угла смещения кулачка. Блок управления насоса интегрирован в концепцию безопасности EDC через коммуникацию с блоком управления двигателя.
Блок управления насоса установлен непосредственно на насосе. Блок оснащен 9-полюсным штекером,
соединяющий блок управления насоса через кабельный жгут с блоком управления двигателя, через
который происходит коммуникация (шина данных CAN) двух устройств. Блок управления насоса
охлаждается топливом, которое протекает в канале под корпусом блока управления.
Сигналы измерения от ТНВД поступают через датчик угла поворота и датчик температуры топлива. Кроме того, с блока управления двигателя в распоряжение блока управления насоса поступает предварительно обработанный сигнал датчика частоты вращения коленчатого вала.
Разводка контактов блока управления насоса

Блок управления двигателя (A435)

Общая информация
Блок управления двигателя обрабатывает сигналы датчиков и рассчитывает командные сигналы для
исполнительных элементов. Он передает на блок управления насоса следующие принятые или
просчитанные параметры:
- текущая частота вращения коленчатого вала,
- объем впрыска,
- начало подачи,
- соответствующая настройка распределительного вала для требующейся интенсивности впрыска.
В рамках концепции безопасности блок управления двигателя осуществляет контроль на всей системой
впрыска топлива.
Чтобы двигатель мог работать с оптимальным сгоранием в любом эксплуатационном состоянии, блок
управления двигателя проводит расчет соответствующего объема впрыска. При этом учитываются
следующие параметры:
- объем впрыска топлива при пуске;
- режим движения автомобиля;
- регулирование холостого хода;
- регулирование скорости;
- регулирование ограничения объема впрыска.
Объем впрыска топлива при пуске:
При пуске двигателя расчет объема впрыска происходит в зависимости от температуры и частоты
вращения. При низких температурах двигатель нуждается в значительно большем объеме впрыска, чем в прогретом состоянии. Водитель не имеет возможности влиять на объем впрыска топлива при пуске
двигателя.
Эксплуатация:
В режиме нормальной эксплуатации расчет объема впрыска происходит в зависимости от положения
педали акселератора и частоты вращения. Расчет происходит на основании характеристики динамических свойств.
Регулирование холостого хода:
На холостом ходу двигателя расход топлива определяется в основном эффективностью работы и частотой вращения двигателя на холостых оборотах. При этом происходит настройка по возможности низкой частоты вращения двигателя на холостом ходу. Тем не менее холостой ход должен быть отрегулирован таким образом, чтобы не допустить значительного падения частоты вращения двигателя на холостом ходу, работы двигателя с перебоями или остановки двигателя при любых условиях, как, например, нагруженная бортовая сеть, включенный кондиционер, включенная передача на автоматической коробке передач, активированный гидроусилитель рулевого управления и т. д.
Для настройки заданной частоты вращения на холостом ходу регулятор холостого хода варьирует объем впрыска до тех пор, пока замеренная фактическая частота вращения не будет соответствовать заданной частоте вращения.
Система регулирования скорости:
Движение с постоянной скоростью обеспечивается регулятором скорости движения. Регулятор
настраивает скорость автомобиля на требуемое значение.
Регулирование ограничения объема впрыска:
Впрыск желаемого водителем или возможного через педаль акселератора объема топлива не всегда
возможен.
Причинами этого являются:
- слишком высокий выброс копоти из-за большого объема топлива (функция LDA);
- термическая перегрузка из-за высокой температуры охлаждающей жидкости;
- сбой EDC.
Ограничение впрыска регулируется на основании различных входных величин, например, температура
охлаждающей жидкости, частота вращения.
Разводка контактов блока управления двигателя EDC 6.4 ступень 1

Штекер A / Функции двигателя

Штекер B / Функции автомобиля

Разводка контактов блока управления двигателя EDC 6.4 ступень 2

Штекер A / Функции двигателя

Штекер B / Функции автомобиля

Датчик движения иглы (B198)
Датчик движения иглы не требуется, начиная с MS 6.4 ступень 2.

1 Катушка
2 Нажимной палец
Датчик движения иглы определяет начало впрыска топлива при помощи сенсора, который интегрирован непосредственно в корпус форсунки 1-го цилиндра. Данный сенсор воспроизводит момент впрыска топлива (начало впрыска) на основании движения иглы.
Таблица штекерной разводки контактов

Штекерная разводка контактов

Датчик частоты вращения (B199)

Датчик частоты вращения отслеживает частоту вращения коленчатого вала двигателя. Датчик частоты
вращения состоит из постоянного магнита и катушки с большим количеством витков. Магнит "касается"
своим магнитным полем контролируемой, вращающейся части агрегата; как правило зубчатого или
шлицевого венца.
При прохождении зубца или шлица через магнитное поле датчика магнитный поток усиливается или
соответственно уменьшается. Данный процесс вызывает индуктированное напряжение в катушке датчика, которое анализируется управляющей электроникой. Расстояние от датчика до шлицевого венца составляет примерно 1 мм.
Таблица штекерной разводки контактов

Штекерная разводка контактов

Коммутационная схема

Датчик температуры охлаждающей жидкости (B124)

Датчик температуры охлаждающей жидкости представляет собой терморезистор с отрицательным ТКС.
Датчик находится в контуре охлаждения и предоставляет блоку управления информацию о температуре
охлаждающей жидкости.
В зависимости от температуры охлаждающей жидкости блок управления вызывает различные
характеристики режимов работы двигателя, например, пуск холодного или прогретого двигателя,
характеристика дымления или защита от перегрева.
Таблица штекерной разводки контактов

Штекерная разводка контактов

Коммутационная схема

Датчик давления наддува (B125)

Датчик давления наддува предназначен для замера абсолютного давления наддува.
Тензорезистивный элемент датчика и электроника для усиления сигнала и компенсации температуры
интегрированы в кремниевый кристалл. Активная поверхность кремниевого кристалла находится под
воздействием эталонного вакуума. Давление впускного трубопровода подводится через напорный
патрубок к задней стороне мембраны, которая резистентна среде измерения.
Датчик давления наддува установлен на впускном трубопроводе.
Характеристика
Выходная характеристика при Us = 5 В

Таблица штекерной разводки контактов

Штекерная разводка контактов

Выключатель на приближение (S158/S159)

Выключатели на приближение являются бесконтактными выключателями. Они установлены на педальном механизме и контролируют нажатие педали сцепления и педали тормоза.
Выключатель на приближение действует по принципу индуктивно-емкостного резонансного контура со
следующей аналитической логикой. Ферромагнитный сердечник катушки открыт с одной стороны. Если
рядом с ферромагнитным сердечником проводится металл (например, педаль тормоза), происходит
рассогласование резонансного контура (частотное и амплитудное колебание), что приводит к нарастанию токаю Аналитическая логика подает команду на полевой транзистор (Эа1е).Полевой транзистор становится низкоомным и пропускает таким образом нагрузочный ток.

- Выключатель на приближение тормозного сигнала S158 (сенсор 1)
- Выключатель на приближение сцепления S159 (сенсор 2)
- Выключатель на приближение сцепления (сенсор 3)
- Выключатель на приближение стоп-сигнала S161 (сенсор 4)
Уставки выключателя на приближение
M2000-M

L2000 / M2000-L

Педальный датчик (B127)

Педальный датчик передает команду водителя дальше на блок управления. В зависимости от положения педали потенциометр определяет значения углового градуса, которые передаются на блок управления в качестве параметров деления напряжения. Положение холостого хода определяется блоком управления через предохранительный выключатель. Через второй выключатель, выключатель режима "кик-даун", информация "режим резкого ускорения "кик-даун" включен" передается на элемент управления коробкой передач.
Таблица штекерной разводки контактов

Штекерная разводка контактов

Коммутационная схема

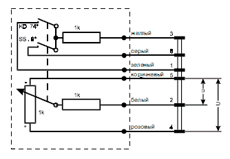
Элемент управления (S157)

Элемент управления (комбинированный переключатель на рулевой колонке) позволяет изменять частоту вращения двигателя на холостом ходу, регулировать промежуточную частоту вращения, задавать скорость движения (функции Темпомат) и ограничение максимальной скорости (функция Temposet или v-set).
Управление осуществляется на основании кодировки сопротивления, иными словами, если при помощи
данного элемента управления выполняется какая-либо функция, соответствующий сигнал потенциометра передается по кабелю на блок управления. На основании соответствующей величины напряжения блок управления определяет функцию, которую нужно выполнить. Поэтому для всех функций требуется только один кабель на блок управления. По этой причине данный выключатель также называют "однопроводным элементом управления".
Функции переключения элемента управления реализованы через коммутационные контакты.
Таблица штекерной разводки контактов

Коммутационная схема

WA Воспроизведение (MEMORY)
V/S Настройка замедления (SET-)
B/S Настройка ускорения (SET+)
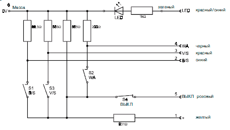
Переключатель FGR/FGB (S284)

При помощи данного выключателя можно по выбору активировать функцию "Регулирование скорости" (FGR)
- полноценную функцию Темпомат или функцию "Ограничение скорости" (FGB)
- функция v-SET (функция Temposet).
После этого при помощи функций SET+ или SET- элемента управления можно разогнаться до требуемой максимальной скорости. По достижении требуемой скорости следует отпустить переключатель и нажать педаль акселератора. Эта скорость (например, 50 км/ч в условиях городского движения) не может быть превышена даже при полностью выжатой педали акселератора и остается в памяти до осознанного отключения при помощи выключателя FGR/FGB на приборной панели (без обычных условий отключения через сцепление, тормоз и т. д.); иными словами, нажатия кнопки MEMORY (ПАМЯТЬ) для повторной настройки скорости не требуется. Контрольная лампа выключателя и световой диод комбинированного переключателя показывают активированную функцию ограничения скорости FGB.
Таблица штекерной разводки контактов (например, M2000-M)

Штекерная разводка контактов

Коммутационная схема

Группа резисторов (многоступенчатый выключатель) (R134)

Через группу резисторов имеется возможность реализации различных специальных функций. В
зависимости от величины сопротивления и результирующегося из нее напряжения, которое присутствует на блоке управления контакт B19 или B 28, можно вызывать различные функции блока управления EDC.
Дополнительная информация приводится в описаниях соответствующих интерфейсов, издававшихся в
качестве сервисной информации (SI) или публикуемых отделом "Технический сервис".
Таблица штекерной разводки контактов

Штекерная разводка контактов

Коммутационная схема

ОПИСАНИЕ КОМПОНЕНТОВ
Блок управления EDC (A142)
Описание
Блок управления работает с микроконтроллером, программной памятью и запоминающим устройством.
Блок управления обрабатывает данные датчиков и управляет объемом впрыска и началом впрыскивания ТНВД в зависимости от хранящихся в памяти характеристик.
Кроме того, блок управления обеспечивает большое количество дополнительных контрольных и
резервных функций.

Продолжение и полное описание - смотрите в