Электросхема дверей MAN TGS / TGX
A Центральный замок, дверь водителя
B Стеклоподъемник, дверь водителя
- A100 Центральная электрическая сеть
- A302 Центральный компьютер 2
- A451 Дверной модуль слева
- A453 Стеклоподъемник слева
- A465 Дверной замок слева
- S519 Замочный переключатель слева
- X1547 Штекерное соединение Дверь слева
- X1733 Штекерное соединение Выключатель стеклоподъемника
A Регулировка зеркала/обогрев наружного зеркала, дверь водителя
B Диагностика
C Электропитание, дверь водителя
D CAN
- A100 Центральная электрическая сеть
- A157 Основное зеркало слева
- A251 Панорамное зеркало слева
- A302 Центральный компьютер 2
- A451 Дверной модуль слева
- X1547 Штекерное соединение Дверь слева
- X1583 Штекерное соединение Основное и панорамное зеркало слева
- X1585 Штекерное соединение Бордюрное зеркала слева
- X2544 Распределитель потенциалов 21-контактного К-провода
1 Противоугонная сигнализация
A Центральный замок, дверь пассажира
B Стеклоподъемник, дверь пассажира
- A100 Центральная электрическая сеть
- A302 Центральный компьютер 2
- A452 Дверной модуль справа
- A454 Стеклоподъемник справа
- A466 Дверной замок справа
- S518 Замочный переключатель справа
- X1546 Штекерное соединение Дверь справа
- X1733 Штекерное соединение Выключатель стеклоподъемника
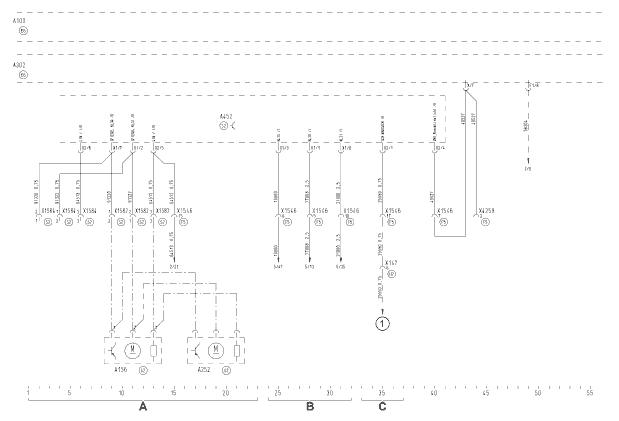
A Регулировка зеркала/обогрев наружного зеркала, дверь пассажира
B Электропитание, дверь пассажира
C Сдвижная панель крыши
- A100 Центральная электрическая сеть
- A156 Основное зеркало справа
- A252 Панорамное зеркало справа
- A302 Центральный компьютер 2
- A452 Дверной модуль справа
- X147 Штекерное соединение Сдвижная панель крыши
- X1546 Штекерное соединение Дверь справа
- X1582 Штекерное соединение Основное и панорамное зеркало справа
- X1584 Штекерное соединение Бордюрное зеркало справа
- X4259 Адаптер зуммера заднего хода в заднем фонаре
1 Сдвижная панель крыши
A Электропитание
- A100 Центральная электрическая сеть
- A302 Центральный компьютер 2
- F376 Предохранитель внутри кабины (клемма 15)
- F382 Предохранитель дверного модуля
- F383 Предохранитель дверного модуля
- X1733 Штекерное соединение Выключатель стеклоподъемника




