Instrument Panel version 4 (щиток приборов DAF версии 4)
DAF LF45/55
DIP состоит из следующего:
- Печатная плата с электронными компонентами, включая микропроцессор, различные приборы и дисплеи.
- Светодиоды для освещения щитка приборов и сигнальные лампы. Данные светодиоды не подлежат замене.
- Разъем для подключения проводки.
Щитки DIP могут быть разными в зависимости от автомобиля, варианты это касаются градуировки/цветов дисплея спидометра и тахометра.
Индикация скорости выполнена в км/ч или км/ч с миль/ч.

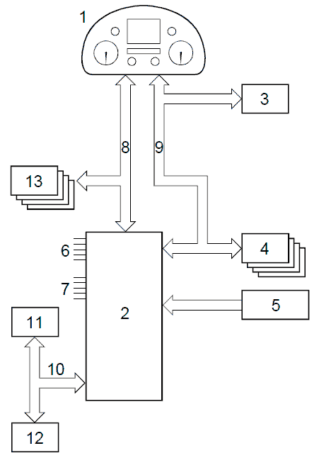
- 1. Щиток приборов DAF, DIP-4
- 2. Интеллектуальный центр автомобиля (VIC)
- 3. Тахометр
- 4. ЭБУ системы
- 5. Главный переключатель меню (MCS)
- 6. Вводы
- 7. Выводы
- 8. I-CAN
- 9. V-CAN
- 10. D-CAN
- 11. FMS
- 12. DAVIE
- 13. ЭБУ системы
В щитке приборов установлен микропроцессор.
Микропроцессор получает информацию от VIC и сравнивает значения с параметрами, сохраненными в памяти (они заданы на предприятии-изготовителе).
В зависимости от значения поступающей информации микропроцессор включает соответствующий прибор, лампу и/или дисплей.
DIP встроен в сеть CAN, в силу чего DIP получает и отправляет информацию по двум соединениям CAN: I-CAN и V-CAN. Вся информация, кроме скорости, оборотов двигателя, одометра и счетчика пробега, отправляется через VIC.
VIC собирает информацию через V-CAN, входные сигналы (датчики/переключатели) и MCS (главный переключатель меню) и составляет из нее сообщения CAN, которые отправляются в DIP через I-CAN.
Сигнал скорости движения передается тахометром через V-CAN, а сигнал частоты вращения двигателя передается электронным блоком двигателя через V-CAN.
Общая схема DIP-4

Измерительные приборы и дисплеи:
- A Скорость
- B Уровень топлива
- C Главный дисплей
- D Температура охлаждающей жидкости
- E Тахометр
- F Поворотная ручка сброса счетчика пробега за поездку
- G Одометр/счетчик пробега за поездку
- H Сигнальные лампы
- I Уровень AdBlue
- J Давление воздуха в контурах 1 или 2 (отображается контур с более низким давлением воздуха)
- K Температура окружающей среды/время
Сигнальные лампы DIP-4

- A1. Неисправность тахографа
- A2. Противотуманные фары
- A3. Задние противотуманные фонари
- A4. Стояночный тормоз
- A5. Высота ECAS не соответствует высоте при движении
- A6. Рабочее освещение
- B1. Запас топлива
- E1. Система предпускового подогрева
- E2. Устройство блокировки дифференциала
- E3. МОМ;
- E4. Сигнальная лампа системы курсовой устойчивости (ASR)
- E5. Индикатор MIL
- H1. Указатель левого поворота на грузовом автомобиле
- H2. Указатель левого поворота на прицепе
- H3. Дальний свет
- H4. STOP
- H5. Указатель правого поворота на прицепе
- H6. Указатель правого поворота на грузовом автомобиле
Главный дисплей
Главный дисплей представляет собой экран с точечной матрицей. На нем отображаются и текст, и символы.
При помощи меню главного дисплея водитель может запросить необходимую функцию или информацию.
Данная структура меню выводится с помощью главного переключателя меню VIC-2.
Дисплей состоит из трех разных полей: строка индикации, информационный экран (красный или желтый) и
информационный экран (желтый).
Неделя спецификации не позднее 32 недели 2007 г.

A Строка индикации
B Информационный экран (красный или желтый)
C Информационный экран (желтый)
1 Число активных предупреждений красного цвета
2 Число активных предупреждений желтого цвета
3 Система сигнализации включена
4 Включена передача, коробка передач AS Tronic или автоматическая коробка передач (AGC-A)
В автомобилях с механической коробкой передач перед запуском двигателя отображается буква N, если рычаг переключения передач находится в нейтральном положении. После запуска двигателя она исчезает.
5 Автоматический, ручной режим или режим маневрирования (символ черепахи) коробки передач AS Tronic Lite
6 Функции настройки скорости автомобиля:
a. Символ круиз-контроля + заданная скорость
b. Символ регулируемого ограничения скорости автомобиля + заданная скорость
7 Состояние телефона
a. Мощность сигнала + трубка опущена
b. Мощность сигнала + трубка поднята
8 Включена функция прокрутки
Фаза запуска
DIP включается через VIC-2 при включении зажигания (двигатель еще не запущен), и на главном дисплее отображается начальный экран. Предупреждающий индикатор MIL загорается на несколько секунд, когда
включаются следующие предупреждающие символы, в случае их наличия на автомобиле:
1. Давление масла (красный)
2. Напряжение генератора (красный)
4. АБС грузовика (желтый)
5 Подушка безопасности; (желтый)
Во время запуска сигнальная лампа STOP и звуковой сигнал не работают.
Желтые предупреждающие символы исчезают приблизительно через 3 секунды после включения зажигания. В течение этих 3 секунд другие предупредительные сигналы не появляются.
Красные предупреждающие символы должны исчезнуть с экрана приблизительно через 2,5 секунды после запуска двигателя.
По истечении 2,5 секунд, если давление масла или напряжение зарядки по-прежнему слишком низкие, включится предупреждающий экран, и появятся соответствующий предупреждающий символ красного цвета и текстовое сообщение. Также загорается сигнальная лампа STOP и раздается звуковой сигнал.
В случае менее серьезной неисправности на экране появляется желтый предупреждающий символ с текстовым сообщением и в течение некоторого времени раздается звуковой сигнал.
Неисправности
Если на строке индикации горят несколько красных и желтых предупреждений, остальные предупреждения можно вывести на экран, пошагово поворачивая переключатель выбора меню. В строке индикации может
отображаться не более 9 предупреждений.
Если имеется более 9 неисправностей (красных и желтых), в строке отображается вопросительный знак. Все предупреждения можно просмотреть, поворачивая главный переключатель меню. Предупреждения
отображаются в порядке приоритетности. Это значит, что наиболее важные предупреждения появляются первыми.
Серьезная неисправность
Красный предупреждающий символ включается в случае серьезной неисправности.
При включении красного предупреждающего символа в центре DIP-4 появляется красный предупреждающий символ STOP и одновременно звучит непрерывный звуковой сигнал.
Предупреждения красного цвета невозможно убрать с экрана при работающем двигателе.
Красные предупреждающие символы можно отключить при неработающем двигателе. Это позволяет использовать другие пункты меню (предупреждения повторно появляются после возврата в главное меню).
Сообщение, показывающее количество присутствующих предупреждений, остается на экране постоянно.
Менее серьезная неисправность
В случае менее серьезной неисправности загорается только желтый предупреждающий символ. Также звучит пульсирующий звуковой сигнал, который повторяется четыре раза.
Желтое предупреждение можно отключить в любое время.
Сообщение, показывающее количество присутствующих предупреждений, остается на экране постоянно.
Порядок приоритетности
В поле предупреждения может отображаться до 2 желтых предупреждений или 1 желтое и 1 красное предупреждение. Для такого отображения действует порядок приоритетности. Если имеется несколько
предупреждений, они отображаются в порядке приоритетности.
Неделя спецификации не ранее 33 недели 2007 г. и не позднее 28 недели 2009 г.

A Строка индикации
B Информационный экран (красный или желтый)
C Информационный экран (желтый)
1 Число активных предупреждений красного цвета/системы сигнализации
2 Число активных предупреждений желтого цвета
3 Не используется
4 Включена передача, коробка передач AS
Tronic или автоматическая коробка передач (AGC-A)
В автомобилях с механической коробкой передач перед запуском двигателя отображается буква N, если рычаг переключения передач находится в нейтральном положении. После запуска двигателя она исчезает.
5 Автоматический, ручной режим или режим маневрирования (символ черепахи) коробки передач AS Tronic Lite
6 Функции настройки скорости движения автомобиля
7 Состояние телефона
8 Включена функция прокрутки
Неделя спецификации не ранее 29 недели 2009 г.

A Строка индикации
B Информационный экран (красный или желтый)
C Информационный экран (желтый)
1 Число активных предупреждений красного цвета/будильник
2 Число активных предупреждений желтого цвета
3 Не используется
4 Включена передача, AS Tronic Lite или автоматическая коробка передач (AGC-A)
В автомобилях с механической коробкой передач перед запуском двигателя отображается буква N, если рычаг переключения передач находится в нейтральном положении. После запуска двигателя она исчезает.
5 Автоматический, ручной режим или режим маневрирования (символ черепахи) коробки передач AS Tronic Lite
6 Функции настройки скорости движения автомобиля
7 Состояние телефона
8 Включена функция прокрутки
Блок-схема
Блок-схема K102245 относится к:
- моделям LF45 IV/55 IV

- A100 Разъем, диагностический HD-OBD
- D899 ЭБУ, DIP-4
- E310 Предохранитель, щиток приборов