Электрооборудование автобуса МАЗ 231
Автобус оборудован мультиплексной системой управления электрооборудованием фирмы «Actia». В состав системы входят следующие устройства: электронный блок CAMU Std9, электронный щиток приборов MultIC SF25, электронные блоки Power 15 Std1, электронные блоки Power 33 Std11.
Мультиплексная система работает по принципу «ведущий-ведомый» (master-slave).
Ведущим устройством является блок CAMU Std9, который может инициировать передачу данных и определяет порядок доступа в сети. Ведомыми устройствами являются блоки Power 15 Std1 и Power 33 Std11.
Блок CAMU Std9 и щиток приборов MultIC SF25 являются программируемыми и, для корректной работы системы, должны иметь актуальную версию программного обеспечения. В случае выхода из строя программируемого блока необходимо производить замену только на блок с соответствующей версией программного обеспечения.
Блоки Power 15 Std1 и Power 33 Std11 являются непрограммируемыми. На лицевой панели блоков расположены желтый и зеленый светодиоды. Желтый светодиод сигнализирует частыми включениями о наличии коммуникации по шине «ActiMuxCAN», редкими включениями - о неисправности коммуникации по шине «ActiMuxCAN». С помощью зеленого светодиода можно визуально определить адрес блока в мультиплексной системе, посчитав количество коротких включений, которые периодически повторяются. Для каждого типа блоков порядковый номер адреса начинается с первого и необходим для определения выполняемых блоком функций. (Например: блок Power 33 Nr 3 имеет адрес 3, что сигнализируется зеленым светодиодом, как 3 повторяющихся коротких включения). Когда мультиплексная система находится в режиме энергосбережения зеленый и желтый светодиоды неактивны. Также для блоков предусмотрен режим ограниченной функциональности при отсутствии коммуникации по шине «ActiMuxCAN» в соответствии с которым определяется их работа.
Непрограммируемый блок можно заменить любым аналогичным рабочим без необходимости установки программного обеспечения. При подключении блоков мультиплексная система должна быть обесточена
или находиться в режиме энергосбережения. В противном случае может быть неправильно определен адрес блока в системе, что приведет к его некорректной работе.
В мультиплексной системе у всех электронных блоков предусмотрен режим защиты (отключения) выходов при коротком замыкании или превышении макси-мально допустимого значения тока, что позволяет сохранить работоспособность блоков и исполнительных устройств. Для отключения режима защиты необходимо устранить неисправность и повторно включить исполнительное устройство управляемое данным выходом электронного блока.
В случае возникновения ошибки мультиплексной системы (например, ошибка коммуникации по шине «ActiMuxCAN») необходимо устранить неисправность и перезагрузить систему с помощью отключения
аккумулятора на 30 секунд.

Схема расположения блоков мультиплексной системы

Назначение мультиплексных блоков
- CAMU Std9 Вентилятор рабочего места водителя
- Power 33 Std11 №1 Заслонка фронтального отопителя, звуковой сигнал, остановочный тормоз, передняя наружная светотехника, стеклоочиститель и стеклоомыватель
- Power 33 Std11 №2 Обогрев зеркал, обогрев стекла водителя, обогрев стекла двери, освещение салона, первая и вторая двери, передняя наружная светотехника
- Power 33 Std11 №3 Боковые габаритные огни, вентиляторы индивидуального обдува, крышный вентилятор, освещение багажного отсека, освещение салона, ПЖД, салонный крышный вентилятор
- Power 15 Std1 №1 Передняя наружная светотехника
- Power 15 Std1 №2 Задняя наружная светотехника, звуковой сигнал заднего хода, обогрев заднего стекла
Расположение электрооборудования

1 - табло информационной системы; 2 - зеркало с электрообогревом; 3 - пульт управления информационной системой; 4 - тахограф; 5 - автомагнитола; 6 - стекло с электрообогревом; 7 - пульт управления системой автоматического пожаротушения; 8 - освещение салона; 9 - передний указатель поворота; 10 - фара ближнего света; 11 - звуковые сигналы; 12 - противотуманные фары с функцией дневных ходовых огней; 13 - фара дальнего света; 14 - стеклоочистители; 15 - верхние передние габаритные огни; 16 - боковые маркерные фонари; 17, 23, 24, 35, 36, 39 - электронные блоки; 18 - датчики пневмосистем; 19 - дополнительная панель; 20 - стеклоомыватель; 21 - освещение дверных проемов; 22 - щиток приборов; 25, 31 - блоки коммутации; 26 - кнопка открывания передней двери салона; 27 - датчик поперечных ускорений системы ABS/ESP; 28 - освещение багажного отделения; 29 - подсветка ступеней и проходов; 30 - аккумуляторные батареи; 32 - главный выключатель АКБ; 33 - задние верхние фонари; 34 - концевой выключатель крышки моторного отсека; 37 - задние фонари; 38 - силовое реле предпускового подогрева воздуха; 40 - блок управления гидропривода вентилятора; 41 - блок управления ABS/ESP; 42 - блок управления системы SCR; 43 - блок управления двигателя ADM; 44 - блок управления интардером
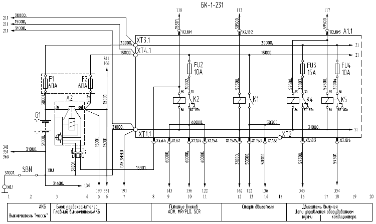
Блок коммутации
Автобус оборудован двумя блоками коммутации. Один блок коммутации (БК1) расположен в отсеке за колесной аркой заднего правого колеса. Другой блок коммутации (БК2) расположен перед передней дверью.
В блоках коммутации расположены предохранители и промежуточные реле, обозначение и назначение которых указаны на БК и в принципиальной электрической схеме.
Для подключения дополнительного оборудования в блоке коммутации предусмотрен разъем ХREZ.6. Для защиты дополнительного оборудования используются предохранители FU92...FU95.
Для надежной работы приборов и аппаратов автобуса необходимо следить за состоянием предохранителей, установленных в блоках коммутации (БК). Исправность предохранителей контролируется по светодиоду, находящемуся рядом с предохранителем. При перегорании плавкого элемента и включенной нагрузке светодиод начинает светиться, что облегчает поиск электрической цепи, в которой произошло короткое замыкание.
Категорически запрещается применять нестандартные предохранители, а тем более, так называемые «жучки». В случае короткого замыкания в цепи это приведет к немедленному выходу из строя приборов
электрооборудования и оплавлению изоляции проводов. Перегоревший предохранитель следует заменить другим, таким же по значению рабочего тока.
БК выполняет функции защиты всех цепей электрооборудования автобуса от коротких замыканий, функции релейных развязок между цепями управления и мощными потребителями электрической энергии. Подвод питания к блокам осуществляется по двум цепям – генераторной 15000 и аккумуляторной 30000. О том, что цепи подключены, свидетельствует свечение диодов «ГЕН» и
«АКБ».

1 - жгут управления двигателем и гидроприводом вентилятора; 2 - жгут по двигателю; 3 - жгут
системы SCR; 4 - жгут управления БК-1; 5 - жгут интардера; 6 - жгут по крыше; 7 - жгут системы ABS / ESP; 8 - жгут салонных отопителей; 9 - жгут задка автобуса; 10, 23 - общая «масса»; 11, 22 - контрольная лампа исправности цепи АКБ; 12, 21 - питание с АКБ; 13, 20 - контрольная лампа исправности цепи после замка зажигания; 14, 19 - питание после замка зажигания;
15 - подача питания на стартер; 16 - промежуточное реле; 17 - плавкий предохранитель; 18 - контрольная
лампа исправности плавкого предохранителя; 24 - жгут системы автоматического пожаротушения;
25 - нижний жгут передка автобуса; 26 - верхний жгут передка автобуса; 27 - разъем подключения
дополнительного оборудования; 28 - розетка
Предохранители и их назначение
- F1, F2 Главный предохранитель
- F3 Блок предохранителей кондиционера
- F4 Блок предохранителей кухонного оборудования
- F5 Предохранитель устройства предпускового подогрева
- FU2 Предохранитель цепи останова двигателя
- FU3, FU4 Предохранитель цепи включенного двигателя
- FU5, FU7 Предохранитель вентиляторов салона, 1-я скорость
- FU6, FU8 Предохранитель вентиляторов салона, 2-я скорость
- FU9, FU11 Предохранитель вентиляторов воздушных каналов, 1-я скорость
- FU10, FU12 Предохранитель вентиляторов воздушных каналов, 2-я скорость
- FU13, FU14 Предохранитель крышных вентиляторов
- FU15, FU82 Предохранитель электронного блока управления дверьми
- FU16, FU18, FU19, FU23...FU25, FU61, FU73, FU79, FU80 Предохранитель цепи резерва
- FU17, FU20 Предохранитель электронного блока управления БК-1
- FU21 Предохранитель светильников салона
- FU22 Предохранитель индивидуальных панелей освещения
- FU26, FU27 Предохранитель ПЖД
- FU28 Предохранитель обогревателя топливного фильтра
- FU29 Предохранитель осушителя воздуха
- FU30 Предохранитель потребителей моторного отсека
- FU31 Предохранитель панели кондиционера
- FU32 Предохранитель модуля светотехники задней левосторонней
- FU33 Предохранитель модуля светотехники задней правосторонней
- FU34... FU36 Предохранитель блока управления ABS ESP
- FU37... FU39 Предохранитель блока управления коробкой передач
- FU40, FU41 Предохранитель блока управления гидроприводом вентилятора
- FU42, FU43 Предохранитель питания пульта кондиционера
- FU44 Предохранитель цепи управления резервными потребителями
- FU46 Предохранитель резервных потребителей
- FU47 Предохранитель электронного блока управления светотехникой задней левосторонней
- FU48 Предохранитель электронного блока управления светотехникой задней правосторонней
- FU49 Предохранитель блока ADM
- FU50 Предохранитель блока MR/PLD
- FU51, FU52 Предохранитель блока SCR
- FU60 Предохранитель щитка приборов
- FU62 Предохранитель разъема чтения и диагностики ошибок в системе ActiMux
- FU63 Предохранитель центрального управляющего электронного блока (САМU)
- FU64, FU65 Предохранитель электронного блока управления передка
- FU66, FU67 Предохранитель оборудования диагностики
- FU68, FU69 Предохранитель отопителя независимого воздушного
- FU70 Предохранитель фронтального отопителя места водителя, 3-я скорость
- FU71 Предохранитель фронтального отопителя места водителя, 2-я скорость
- FU72 Предохранитель фронтального отопителя места водителя, 1-я скорость
- FU74 Предохранитель сигнала звукового
- FU75 Предохранитель преобразователя напряжения потребителя
- FU76 Предохранитель преобразователя напряжения аудио системы
- FU77 Предохранитель преобразователя напряжения системы видео обзора
- FU78 Предохранитель системы смазки
- FU81 Предохранитель управляемых зеркал
- FU83, FU84 Предохранитель информационной системы
- FU85 Предохранитель светильника места водителя
- FU86 Предохранитель крышного вентилятора места водителя
- FU87 Предохранитель шторки солнцезащитной
- FU88, FU89 Предохранитель тахографа
- FU90, FU91 Предохранитель системы пожаротушения
- FU92...FU95 Предохранители дополнительных цепей питания
Реле и их назначение
- K1 Реле цепи старта двигателя
- К2 Реле цепи останова двигателя
- K4, К5 Реле цепи включенного двигателя
- К6 Реле вентиляторов салона, 1-я скорость
- К7 Реле вентиляторов салона, 2-я скорость
- К8 Реле вентиляторов воздушных каналов, 1-я скорость
- К9 Реле вентиляторов воздушных каналов, 2-я скорость
- К10 Реле крышных вентиляторов
- К11 Реле светильников салона
- К12 Реле индивидуальных панелей освещения
- К13 Реле цепи резерва
- К20 Реле фронтального отопителя места водителя, 3-я скорость
- К21 Реле фронтального отопителя места водителя, 2-я скорость
- К22 Реле фронтального отопителя места водителя, 1-я скорость
- K23 Реле стеклоочистителя, 1-я скорость
- К24 Реле стеклоочистителя, 2-я скорость
- К25 Реле сигнала звукового
- K26 Реле видео мониторов
- К27 Реле светильника места водителя
- К28, К29 Реле крышного вентилятора места водителя
- К100 Реле нагрузочное интардера
- КM3 Реле силовое устройства предпускового подогрева
Перечень элементов
- A1.1 Блок коммутации задний
- A1.2 Блок коммутации передний
- A2 Электронный выключатель АКБ
Мультиплексная система управления:
- A3.1 - электронный блок управления светотехникой задней левосторонней
- A3.2 - электронный блок управления светотехникой задней правосторонней
- A3.11 - электронный блок управления передка
- A3.12 - электронный блок управления дверьми
- A3.13 - электронный блок управления БК-1
- А4 Блок управления ADM
- А5 Блок управления PLD
- А6 Электронный блок SCR
- А7 Штерпункт SCR
- А8 Блок управления интардером
- A9 Блок управления гидроприводом вентилятора
- A10 Блок управления ABS/ESP
- А11 Независимый подогреватель жидкостный двигателя
- А12 Плата управления кондиционером
- A14 Щиток приборов
- A15 Центральный управляющий электронный блок
- A16 Пульт управления кондиционером
- A18 Пульт управления информационной системой
- A20 Аудио система. Головное устройство
- А21 Электронный блок системы пожаротушения
- А22 Модуль управления системой смазки централизованной
- А23 Независимый отопитель воздушный
- А24 Блок питания и управления кухонным оборудованием
- А25 Блок питания и управления системой водоснабжения
- А26 Блок питания СВЧ-печи
- А27 Блок питания и управления холодильником
- А113 Датчик NOx
- B1 Датчик аварийного давления в I-ом тормозном контуре (КЛ)
- В2 Датчик аварийного давления во II-ом тормозном контуре (КЛ)
- В4 Датчик аварийного давления в ресивере потребителей
- B5 Датчик-сигнализатор давления в контуре стояночного тормоза
- B6 Датчик привода I-ого тормозного контура (стоп-сигнал)
- B7 Датчик привода II-ого тормозного контура (стоп-сигнал)
- B8 Датчик аварийного давления воздуха в контуре подвески
- B9 Датчик давления воздуха в контуре подвески: подъем / опускание
- B10 Датчик аварийного давления в магистрали тормозной системы
- B11 Датчик давления в I-ом тормозном контуре (прибор)
- В12 Датчик давления во II-ом тормозном контуре (прибор)
- B13 Датчик уровня охлаждающей жидкости
- B14 Датчик уровня масла ГУР
- B15 Датчик положения воздушной заслонки
- B16 Датчик уровня топлива
- B17 Датчик засоренности воздушного фильтра
- В18 Датчик температуры наружного воздуха
- B21 Датчик пониженного давления хладагента кондиционера
- B22 Датчик избыточного давления хладагента кондиционера
- В23 Датчик температуры наружного воздуха
- В115 Датчик температуры до катализатора
- В116 Датчик температуры после катализатора
- В117 Датчик уровня и температуры AdBlue
- В132 Датчик влажности и температуры воздуха
- BL1, ВL2 Датчик давления в контурах тормозов
- ВL3 Датчик давления в контуре подвески
- BR1... ВR4 Датчик скорости колеса
- BR5 Датчик скорости в коробке передач
- BS1 Датчик положения педали подачи топлива
- BS3 Датчик поперечных ускорений
- BS4 Датчик угла поворота руля
- Е1.1 Фара ближнего света левая
- Е1.2 Фара ближнего света правая
- Е2.1 Фара дальнего света левая
- Е2.2 Фара дальнего света правая
- Е3.1 Фонарь дневных ходовых огней левый
- Е3.2 Фонарь дневных ходовых огней правый
- Е4.1 Фара противотуманная левая
- Е4.2 Фара противотуманная правая
- Е4.3 Фонарь противотуманный левый
- Е4.4 Фонарь противотуманный правый
Фонари указателей поворотов:
- Е5.1 - указатель поворота левый
- Е5.2 - указатель поворота правый
- Е5.3 - боковой повторитель левосторонний
- Е5.4 - боковой повторитель правосторонний
- Е5.5 - нижний задний левосторонний
- Е5.6 - нижний задний правосторонний
- Е5.7 - верхний задний левосторонний
- Е5.8 - верхний задний правосторонний
- Е6.1 Фонарь заднего хода левый
- Е6.2 Фонарь заднего хода правый
- Е7.1 Фонарь стоп-сигнала левый
- Е7.2 Фонарь стоп-сигнала правый
- Е7.3 Фонарь стоп-сигнала «светодиодная линия»
- Е11 Фонарь освещения моторного отсека
- Е12 Фонарь освещения отсека электронных блоков
- E14 Фонарь освещения места водителя
- E22.1...Е22.13 Фонари индивидуального освещения левосторонние
- E23.1...Е23.12 Фонари индивидуального освещения правосторонние
- E24.1...Е24.16 Светильник салона
- Е27.1...Е27.3 Фонари освещения багажного отсека
- ЕТ1, ЕТ2, ЕТ3 Устройство пожаротушения
- G1 Аккумуляторная батарея
- G2.1 Генератор
- G2.2 Генератор дополнительный
- G2.3 Генератор кондиционера
- Н2.1 Фонарь боковой маркерный задний левосторонний
- Н2.2 Фонарь боковой маркерный задний правосторонний
- Н2.3... Н2.10 Фонари боковые маркерные левосторонние и правосторонние
Фонари габаритного огня :
- Н1.1 - нижний передний левый
- Н1.2 - нижний передний правый
- Н1.3 - верхний передний левый
- Н1.4 - верхний передний правый
- Н3.1 - нижний задний левосторонний
- Н3.2 - нижний задний правосторонний
- Н3.3 - верхний задний левосторонний
- Н3.4 - верхний задний правосторонний
- Н4.1...Н4.13 Фонарь освещения ступенек и проходов
- Н5 Фонарь освещения номерного знака
- HA1.1, HA1.2 Сигнал звуковой электрический
- НА2 Зуммер аварийный
- НА6 Сигнал звуковой электрический при движении задним ходом
- НL7 Табло световое сигнализации требования остановки
- Hз1 Сигнализация закрытия I-ой двери
- Ho1 Фонарь освещения выхода I-ой двери
- Hз2 Сигнализация закрытия II-ой двери
- Ho2 Фонарь освещения выхода II-ой двери
- M1 Стартер
- M2.1... М2.7 Электродвигатель отопителя салона
- M3.1... М3.4 Электродвигатель вентилятора воздушного канала
- M4.1... М4.3 Электродвигатель крышного вентилятора салона
- M6 Электродвигатель отопителя фронтального
- M7 Электродвигатель моторедуктора стеклоочистителя
- M8, М9 Электродвигатель редуктора положения зеркал
- M10 Электродвигатель крышного вентилятора места водителя
- M11 Электродвигатель редуктора шторки солнцезащитной
- M12 Электродвигатель заслонки воздушной отопителя фронтального
- M13 Электродвигатель насоса стеклоомывателя
- M14 Электродвигатель циркуляционного насоса ПЖД
- M250 Электродвигатель насоса Adblue
- PS Тахограф
- Q1 Замок «зажигания»
- R7.1 Резистор ActiMux CAN-шины
- R9.1, R9.2 Резистор CAN-шины
- RT1.1 Элемент нагревательный зеркала левостороннего
- RT1.2 Элемент нагревательный зеркала правостороннего
- RT2.1 Элемент нагревательный стекла бокового места водителя
- RT2.2 Элемент нагревательный стекла I-й двери
- RT4 Элемент нагревательный топливного фильтра
- RT5 Элемент нагревательный осушителя воздуха
- RT6 Элемент нагревательный устройства предпускового подогрева
- S1 Переключатель ближнего / дальнего света фар и указателей поворотов
- S2 Переключатель стеклоочистителя / стеклоомывателя
- S3 Главный переключатель света
- S3.1, S3.2 Подсветка главного переключателя света
- S4 Выключатель аварийной световой сигнализации
- S5 Переключатель оборотов вентилятора отопителя фронтального
- S6 Переключатель привода воздушной заслонки отопителя фронтального
- S7 Выключатель обогрева зеркал и стекол
- S8 Выключатель освещения места водителя и багажных отсеков
- S9 Переключатель положений шторки солнцезащитной
- S11 Выключатель отопителей пассажирского салона
- S12 Переключатель вентиляторов воздушных каналов
- S13 Переключатель освещения салона / индивидуальных панелей
- S15 Выключатель вентиляторов крышных салона
- S17 Переключатель ПЖД
- S19 Выключатель клапана малого контура отопления
- S20 Переключатель 1 и 2 клапанов контура отопления салона
- S23 Тумблер разблокировки остановочного тормоза
- S31 Кнопка управления I-ой дверью
- S31.1 Кнопка внешнего управления I-ой дверью
- S32 Кнопка управления II-ой дверью
- S42 Выключатель остановочного тормоза
- S49 Выключатель видео монитора
- S60 Минирегулятор
- S71 Переключатель редуктора положения зеркал
- S91 Переключатель режимов торможения интардера
- S95.1... S95.4 Концевой датчик износа тормозных накладок
- S96 Приоритетная кнопка требования остановки
- S97.1... S97.25 Кнопка требования остановки
- Sao1.1 Датчик салонного крана аварийного открывания I-ой двери
- Sao1.2 Датчик наружного крана аварийного открывания I-ой двери
- Sao2.1 Датчик салонного крана аварийного открывания II-ой двери
- Sao2.1 Датчик наружного крана аварийного открывания II-ой двери
- Sac1 Датчик аварийного состояния I-ой двери
- Sac2 Датчик аварийного состояния II-ой двери
- SВ26 Кнопка включения насоса системы смазки централизованной
- SK2, SK2.1 Термокабель
- SQ1 Конечный выключатель положения нейтрали в КПП
- SQ3 Конечный выключатель положения заднего хода в КПП
- SQ4 Конечный выключатель положения крышки моторного отсека
- SQз1 Конечный датчик закрытия I-ой двери
- SQз2 Конечный датчик закрытия II-ой двери
- SQп/з1 Конечный датчик противозащемления I-ой двери
- SQп/з2 Конечный датчик противозащемления II-ой двери
- U1 Преобразователь 24/12 В потребителя
- U2 Преобразователь 24/12 B аудио системы
- U3 Преобразователь 24/12 B системы видео обзора
- XD1 Разъем диагностический OBD
- ХТ1.1, ХТ1.2 Клемма цепи «массы»
- ХТ2 Клемма стартерной цепи
- ХТ3.1, ХТ3.2 Клемма аккумуляторной цепи
- ХТ4.1, ХТ4.2 Клемма цепи «после замка «зажигания»
- Хм1 Розетка 24 В моторного отсека
- ХП3 Розетка потребителя 12 В
- Y5 Клапан отопления малого контура
- Y6.1 Клапан отопления места водителя
- Y6.2 Клапан отопления салона (конвекторы)
- Y9 Клапан ГПВ
- Y16 Клапан сидения водителя
- Y17 Клапан остановочного тормоза
- Y20 Клапан ASR
- Y21 Клапан ESP
- Yб1 Клапан блокировки крана открытия I-ой двери
- Yб2 Клапан блокировки крана открытия II-ой двери
- Yз1 Клапан закрытия I-ой двери
- Yз2 Клапан закрытия II-ой двери
- Yо1 Клапан открытия I-ой двери
- Yо2 Клапан открытия II-ой двери
- Y10... Y13 Модулятор
- Y14 Электромагнитная муфта включения компрессора кондиционера
- Y15 Клапан открытия контура обогрева кондиционера
- Y106 Клапан ограничения давления воздуха
Перечень электросхем
- Система электропитания
- Вентиляторы системы отопления и вентиляции салона
- Питание электронных блоков управления
- Освещение салона и отсеков, розетки, питание ПЖД и осушителя воздуха, обогрев топливного фильтра, розетка
- Питание электронных блоков управления, датчики нейтрали и заднего хода
- Питание блоков управления, контроль включения интардера
- Питание электронных блоков двигателя, блоков управления светотехникой
- Электронный блок управления задней левосторонней светотехникой
- Электронный блок управления задней правосторонней светотехникой
- Электронный блок управления дверьми автобуса МАЗ 231062
- Электронный блок управления дверьми автобуса МАЗ 231162
- Электронный блок управления БК-1
- Электронный блок управления двигателем ADM
- Генераторы, стартер, электронный блок управления двигателем MR/PLD, шины связи, датчики
- Электронный блок управления SCR, датчики и насос SCR, клапан ограничения давления воздуха
- Электронный блок управления тормозом-замедлителем (интардером ZF)
- Электронный блок управления гидроприводом вентилятора, предпусковой подогрев двигателя
- Электронный блок управления ABS6 Advanced ESP (Knorr-Bremse)
- ПЖД, OBD-разъем
- CAN-шина
- ActiMux CAN-шина
- Питание щитка приборов, центрального управляющего блока, блока управления передка, питание OBD
- Питание независимого воздушного отопителя, фронтальный отопитель, преобразователи напряжения
- Питание централизованной системы смазки, обогрева сиденья водителя, блока управления дверьми,
- информационной системы, освещение рабочего места водителя
- Управление солнцезащитной шторкой, питание тахографа и системы пожаротушения
- Управление солнцезащитной шторкой, питание тахографа и системы пожаротушения
- Питание электронного блока управления передка, питание управляемых зеркал
- Электронный блок управления передка
- Электронный блок управления дверьми
- Центральный управляющий блок
- Главный выключатель света, переключатели, щиток приборов
- Замок зажигания, выключатели, зуммер, разъемы программирования и диагностики, щиток приборов
- Верхняя панель приборов, тахограф, видео и аудио устройство, GSM-терминал
- Электронная система пожаротушения, независимый воздушный отопитель, централизованная система смазки
- Электрооборудование кухни
- Кондиционер Aerosphere 350
- Кондиционер Carrier Sutrak AC353_G4
ПРИМЕРЫ ЭЛЕКТРОСХЕМ
Система электропитания




Все схемы в высоком качестве - доступны только пользователям


