См. также:
Интардер ZF EST52 DAF CF75IV, CF85IV, XF105

Интардер представляет собой износостойкий, гидравлический непрерывный тормоз. Он изначально предназначен для использования при длительном торможении, например, для снижения скорости во время движения по ровной дороге или при движении по склону.
Это снижает износ рабочего тормоза.
Основные функции интардера ZF EST-52:
1. Непрерывная работа износостойкого тормоза автомобиля.
При движении по ровной дороге или по склону интардер можно использовать для торможения автомобиля, не используя рабочий тормоз, в зависимости от выбранного уровня (постоянного) тормозного момента.
Выбор (постоянного) тормозного момента осуществляется при помощи правого подрулевого переключателя.
Это уменьшит нагрузку на рабочий тормоз.
2. Функция контроля движения на склоне.
Функцию контроля движения на склоне интардера можно использовать для достижения постоянной скорости автомобиля (в пределах системы) при движении под уклон.
Включение функции контроля движения на склоне осуществляется при помощи переключателей на рулевом колесе.
3. Связь с другими системами автомобиля гарантирует оптимальный тормозной эффект.

Электрическая система
Электрическая часть интардера состоит из электронного блока EST 52, нескольких компонентов, которые обеспечивают передачу входных сигналов, и нескольких компонентов, управление которыми осуществляется в зависимости от входных сигналов.
проводка EST-52

1 Проводка
2 Разъем клапана подачи
3 Разъем пропорционального клапана
4 Датчик давления масла
5 Датчик температуры масла
6 Датчик температуры охлаждающей жидкости
7 Разъем ЭБУ EST-52
8 ЭБУ EST-52
В электронном блоке программируется несколько функций управления. Например:
1. Ограничение мощности
2. Контроль температуры
3. Управления с помощью включенной АБС
4. Контроль движения на склоне
5. Управления через CAN

Для выполнения функций управления электронный блок EST 52 должен получать различные входные
сигналы, электронный блок осуществляет управление различными компонентами.
Входные сигналы
- Положение подрулевого переключателя интардера (C906/C907) по сети V-CAN2 от VIC-3
- Нейтральное положение коробки передач, механическая коробка передач (E593)
- Контроль движения на склоне (через V-CAN2)
- Температура охлаждающей жидкости интардера (F544)
- Температура масла интардера (F731)
- Давление масла интардера (F814)
Выходные сигналы
- Пропорциональный клапан (B088) Клапан подачи (B089)
- EST 52 устанавливает связь через VCAN2 с различными другими системами автомобиля.
Диагностика EST 52 выполняется с помощью DAVIE XD через CAN.
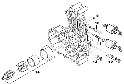
Гидравлическая система
Гидравлическая часть интардера состоит из корпуса, который установлен сзади коробки передач. Управление и регулировка гидравлической системы осуществляется с помощью электрической системы.

1 Пробка с уплотнением
2 Плунжер и пружина для включения понижения момента муфты свободного хода
3 Плунжер управления
4 Пружина
5 Пробка с уплотнением
6 Масляный фильтр
7 Сливная пробка для масла
8 Наполнительный клапан
9 Пробка с уплотнением

10 Клапан подачи плунжера
11 Пропорциональный клапан плунжера
12 Предохранительный клапан
13 Пробка с уплотнением, давление насоса
14 Масляный насос

15 Статор и ротор
16 Сливной клапан
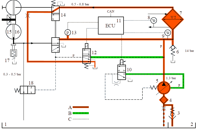
Интардер выключен

A Основной масляный контур
B Регулирующий контур
C Электрическая цепь
Если интардер выключен, подрулевой переключатель находится в положении 0 (положение "0").
Питание в пропорциональный клапан (10) и клапан подачи (12) от электронного блока не подается; давление в контуре интардера составляет 0 бар (в контуре интардера нет масла).
Это значит, что давление между плунжерами управления системы снижения момента муфты свободного хода (17) также составляет 0 бар.
Сегменты кольца системы снижения момента муфты свободного хода теперь расположены между статором (15) и ротором (16) и тем самым снижают трение в карданной передаче.
Масляный насос интардера (5) подает масло через теплообменник (7) на клапан селектора (14) и обратно в маслосборник через клапан подачи (12).
Выход масляного насоса (5) зависит от скорости автомобиля, если интардер выключен.
Любые излишки масла поступают назад в резервуар для масла коробки передач. Масло коробки передач подается через теплообменник (7). Таким образом масло в коробке передач непрерывно охлаждается.
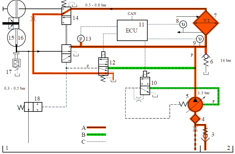
Включение интардера

A Основной масляный контур
B Регулирующий контур
C Электрическая цепь
Подрулевой переключатель можно использовать для включения интардера и для выбора требуемого тормозного момента.
Затем электронный блок включает следующие компоненты:
- пропорциональный клапан (10).
Ток, подаваемый электронным блоком, зависит от требуемого тормозного момента.
Управляющее давление задается с помощью пропорционального клапана.
- клапан подачи (12).
Клапан подачи включает клапан селектора контура интардера (14) и закрывает сливной клапан (18).
Дальнейшее управление полностью осуществляется с помощью гидравлической системы.
Пропорциональный клапан (10) устанавливает управляющее давление, которое зависит от тока, подаваемого электронным блоком.
Давление на выходе масляного насоса зависит от этого управляющего давления.
Клапан подачи (12) задействует основной масляный контур интардера. Два клапана включаются на основании данного управляющего давления, поступающего через клапан подачи, а именно:
1. клапан селектора контура интардера (14).
Управляющее давление непосредственно включает клапан селектора (14).
После включения такого клапана создается так называемый контур интардера.
Теперь масло поступает из ротора/статора через клапан селектора (14) в теплообменник, а затем назад в ротор/статор через клапан селектора (14).
2. Сливной клапан (18). Сливной клапан блокирует сливную линию контура статора/ротора.
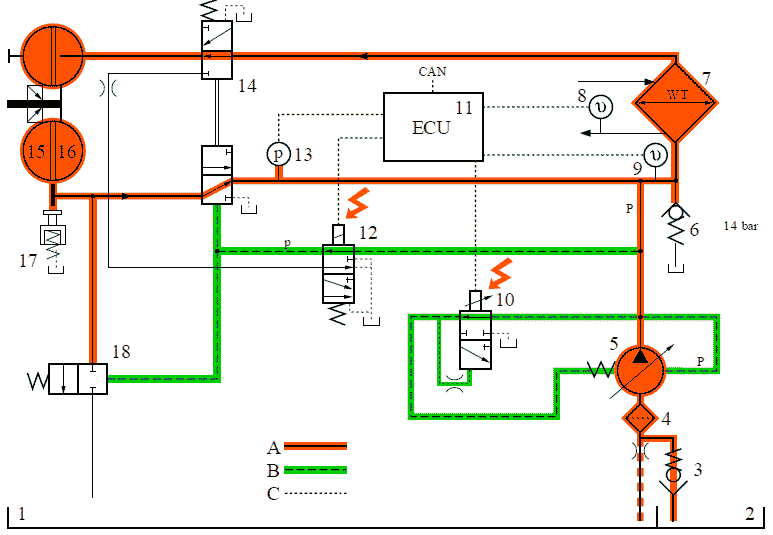
Интардер включен

A Основной масляный контур
B Регулирующий контур
C Электрическая цепь
Если интардер включен, электронный блок подает постоянный ток в пропорциональный клапан (10).
В результате данный клапан также подает постоянное управляющее давление в клапан селектора (5). Благодаря этому управляющему давлению и давлению на выходе насоса давление насоса достигает сбалансированного состояния.
Также включается клапан подачи (12), который переключает клапан селектора (14) и сливной клапан (18).
Давление в контуре интардера определяет тормозное усилие, обеспечиваемое интардером.
Это давление зависит от степени наполненности и оборотов выходного вала.
Электронный блок непрерывно измеряет давление интардера и в соответствии с ним задействует пропорциональный клапан для того, чтобы достигнуть сбалансированного состояния на всем диапазоне скоростей.
Давление в контуре интардера также присутствует в системе снижения момента муфты свободного хода (17).
Сегменты кольца между статором и ротором выталкиваются и больше не влияют на тормозной эффект интардера.
Переключение в другое положение торможения
Если требуется выбрать другой тормозной момент с помощью подрулевого переключателя,
электронный блок изменяет подачу тока в пропорциональный клапан (10).
В результате пропорциональный клапан (10) подает измененное управляющее давление, и масляный
насос устанавливается в новое сбалансированное положение.
Это изменяет давление масла в контуре интардера, обеспечивая требуемый тормозной момент.
Пока в контуре статора/ротора остается давление масла, сегменты кольца системы снижения момента
муфты свободного хода не устанавливаются между статором и ротором.
Выключение интардера

A Основной масляный контур
B Регулирующий контур
C Электрическая цепь
Электронный блок более не осуществляет управление пропорциональным клапаном (10) и клапаном подачи (12), так что на клапан селектора (14) не поступает управляющее давление.
Давление в клапане селектора (14) отсутствует, и с помощью предварительно натянутой пружины клапан устанавливается в такое положение, что в контур интардера масло больше не подается.
Оставшееся масло выходит из контура интардера через клапан селектора (14) и сливной клапан.
Затем масло подается только через теплообменник (7).
В контуре интардера остается только воздух.
Давление масла в системе снижения момента муфты свободного хода (17) также падает.
Под действием натяжения пружины плунжеры управления и, следовательно, сегменты кольца перемещаются между статором (15) и ротором (16).
Расход воздуха между статором и ротором блокируется, что приводит к снижению момента потери на трение.
Переключатели управления (C906/C907/C916)
Если автомобиль оснащен интардером, на автомобиле всегда установлен один из двух подрулевых переключателей, представленных на рисунке в сочетании с переключателями на рулевом колесе.
Включение интардера
Интардер включается при перемещении правого подрулевого переключателя вниз из исходного
положения ("OFF" (Выкл.)).
Существует три положения интардера (1, 2 и 3). Контроль движения на склоне должен быть включен с
помощью переключателя на рулевом колесе.
Разделение максимального тормозного эффекта интардера выполняется следующим образом:
Исходное положение ("OFF" (Выкл.))
Интардер выключен
Положение торможения 1: приблиз. 33% от максимального тормозного эффекта.
Положение торможения 2: приблиз. 66% от максимального тормозного эффекта.
Положение торможения 3: максимальный тормозной эффект (с помощью тормоза двигателя).
Контроль движения на склоне
0 - 100% от тормозного эффекта.

Если на щитке приборов загорается предупреждающий индикатор '"(( ® ))", интардер включается.

Выключение интардера
Интардер выключается при перемещении подрулевого переключателя вверх из исходного положения ("OFF" (Выкл.)).
Включение функции контроля движения на склоне
Функция контроля движения на склоне включается нажатием пружинного выключателя (5) на левом подрулевом переключателе.
Если интардер включить при включенном контроле движения на склоне, он предотвращает увеличение скорости автомобиля более значения скорости, при котором он был включен.

Выключение функции контроля движения на склоне
Нажмите переключатель на рулевом колесе (6), чтобы выключить контроль движения на склоне.
Датчик температуры охлаждающей жидкости (F544)
Датчик температуры охлаждающей жидкости (F544) представляет собой резистор NTC.
Сопротивление понижается по мере роста температуры.
Данный датчик отслеживает температуру охлаждающей жидкости со стороны выхода охладителя.
Если температура охлаждающей жидкости слишком высокая, максимальный доступный тормозной
момент интардера снижается.
В работу вступает специальная функция управления в электронном блоке интардера.
До достижения максимальной допустимой температуры максимальный доступный тормозной момент интардера снижается, что увеличивает время торможения.


Датчик температуры масла (F731)
Датчик температуры масла (F731) представляет собой резистор NTC.
Сопротивление понижается по мере роста температуры.
Данный датчик отслеживает температуру масла со стороны входа охладителя.
Если температура масла слишком высокая, максимальный доступный тормозной момент интардера
снижается.
В работу вступает специальная функция управления в электронном блоке интардера.
До достижения максимальной допустимой температуры максимальный доступный тормозной момент интардера снижается, что увеличивает время торможения.


Датчик давления масла (F814)

Датчик давления масла (F814) измеряет давление масла в контуре интардера.
Данные о давлении масла необходимы для регулирования давления насоса.
В работу вступает специальная функция управления в электронном блоке интардера.
Переключатель нейтрального положения (E593)
Переключатель нейтрального положения (E593) установлен на крышке коробки передач.
Если передача включена, вал селектора (5) находится в таком положении, что контакт 4, контактная
поверхность которого обращена в сторону противоположную сопротивлению пружины 3, связывает
соединения 1 и 2. Переключатель нейтрального положения замыкается и, следовательно, подается сигнал "массы". Данный сигнал можно использовать для различных систем или функций автомобиля (интардер, управление двигателем, круиз-контроль, управление частотой вращения коленчатого вала
двигателя).
В таблице ниже перечислены состояния переключателя нейтрального положения.

Переключатель Разомкнут
Передача включена Закрыта
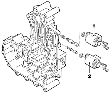
Пропорциональный клапан интардера (B088)
Данный клапан преобразовывает ток управления, подаваемый электронным блоком, в управляющее давление в корпусе интардера.
Пропорциональный клапан (2) состоит из двух частей: электромагнитного клапана и плунжера управления.
Электромагнитный клапан расположен снаружи корпуса интардера.
Плунжер управления расположен внутри корпуса интардера.
Электромагнитный клапан является клапаном, работа которого зависит от рабочего цикла. Это значит, что ток управления повышается, если увеличивается рабочий цикл.
Внутри электромагнитного клапана расположен сердечник.
Сила, с которой сердечник вынимается из обмотки, зависит от значения рабочего цикла (ток управления).
Сердечник толкает плунжер управления пропорционального клапана (2).

Клапан подачи (B089)
Клапан подачи (1) переключает регулирующий клапан, который включает контур интардера.
Для включения интардера необходимо включение как клапана подачи, так и пропорционального клапана.
Клапан подачи (1) состоит из двух частей: электромагнитного клапана и плунжера управления.
Электромагнитный клапан расположен снаружи корпуса интардера.
Плунжер управления расположен внутри корпуса интардера.
Внутри электромагнитного клапана расположен сердечник.
Сердечник при включении толкает плунжер управления клапана подачи.

Масляный насос
Масляный насос расположен внутри корпуса интардера.
Корпус масляного насоса установлен на точке вращения, вокруг которой весь масляный насос в сборе может немного поворачиваться.
Когда интардер не задействуется, давление насоса толкает корпус масляного насоса по часовой
стрелке, преодолевая сопротивление пружины, в его исходное положение.
При включении интардера управляющее давление поступает с пропорционального клапана.
Это управляющее давление совместно с пружиной толкает масляный насос против часовой стрелки.
Производительность насоса увеличивается, чем выше управляющее давление, тем выше
производительность масляного насоса.

1 ось насоса
2 лопасти насоса
3 клетка
4 корпус насоса
Система снижения момента муфты свободного хода

Система снижения момента муфты свободного хода состоит из двух плунжеров управления (2) с пружинами (3) и двух сегментов кольца (1).
Плунжеры управления (2) с пружинами (3) находятся внутри корпуса интардера и закрываются пробками (4).
Оба сегмента кольца (1) распложены между статором и ротором. Если интардер включить и выключить, под давлением масла сегменты кольца (1) перемещаются параллельно статору и ротору. Сегменты кольца (1) механически подсоединены к плунжерам управления (2).
Положения системы снижения момента муфты свободного хода
Интардер не включен (А)
Если интардер не включается, все масло исчезло из контура интардера, и в контуре интардера отсутствует давление. Под давлением пружин (3) плунжеры управления (2) системы снижения момента муфты свободного хода перемещаются внутрь.
Сегменты кольца перемещаются между статором и ротором, мешая потоку воздуха между ротором и
статором. Трение между статором и ротором уменьшается, снижая потери на трение в приводе.
Интардер включен (В)
Если интардер включен, давление масла в контуре интардера растет.
Под давлением масла оба плунжера управления перемещаются наружу, преодолевая сопротивление обеих пружин (3). Сегменты кольца механически соединены с плунжерами управления и, следовательно, перемещаются из своего положения между статором и ротором. Сегменты кольца не мешают потоку масла между ротором и статором, и интардер может использовать максимальную
тормозную силу.
Ограничение мощности
Ограничение мощности
Электронный блок использует тормозной момент (ток управления на пропорциональный клапан) и частоту вращения выходного вала для вычисления тормозного усилия, значение которого увеличилось.
Когда вычисленное тормозное усилие достигает максимального значения, электронный блок снижает подачу тока на пропорциональный клапан.
За счет этого снижается управляющее давление в блоке интардера, и снижается давление насоса.
Поэтому также снижается давление интардера.
Таким образом тормозное усилие ограничивается максимальным значением.

Ограничение мощности в положении постоянного торможения
Одно из положений постоянного торможения можно выбрать с помощью подрулевого переключателя.
Если скорость автомобиля немного изменяется при движении под уклон, когда тормоз находится в положении постоянного торможения, электронный блок интардера автоматически регулирует подачу
тока на пропорциональный клапан.
При незначительном увеличении скорости автомобиля ток, проходящий через пропорциональный клапан, немного понизится. Тормозной момент понизится, но тормозное усилие останется неизменным.

Ограничение мощности, обусловленное температурой окружающей среды
Снижение мощности корректируется в соответствии с температурой окружающей среды.
Это означает, что в конце процесса управления осуществляется компенсация мощности в соответствии
с температурой окружающей среды (день/ночь, лето/зима и т.д.).
Это необходимо для более точного и быстрого управления, с меньшим количеством случаев подачи
избыточной и недостаточной мощности.

Ограничение мощности во время ускорения
Если нажать на педаль акселератора при каком-либо включенном положении постоянного торможения,
текущее максимальное доступное тормозное усилие снизится на 100 кВт.
Если требуемое тормозное усилие ниже текущего максимального доступного тормозного усилия,
значение понижения тормозного усилия будет меньше. Также может возникнуть ситуация, когда
понижения тормозного усилия не будет.
Если функция контроля движения на склоне включена, во время ускорения снижения тормозного
усилия не произойдет, но функция контроля движения на склоне выключится.
Ограничение мощности при низкой частоте вращения коленчатого вала двигателя
Если интардер включен, электронный блок интардера проверяет частоту вращения коленчатого вала двигателя.
При обнаружении слишком низкой частоты вращения коленчатого вала двигателя максимальное
тормозное усилие интардера ограничивается.
Если частота вращения коленчатого вала двигателя низкая и, следовательно, низкий выход насоса
охлаждающей жидкости, сквозной поток системы охлаждения также будет низким. Если охлаждающая
жидкость проходит через систему охлаждения медленно, масло в интардере не будет достаточно
охлаждаться, и температура охлаждающей жидкости станет слишком высокой.
Данная ситуация может возникнуть, если интардер включен при движении под уклон, и выбрана
высокая передача (слишком высокая).

Защита при высоких оборотах выходного вала
При высоких оборотах выходного вала максимальное тормозное усилие ограничивается в целях защиты
механических частей интардера.
Защита теплообменника
В ЭБУ EST-52 предусмотрена схема ограничения в случаях большой разницы температур масла и
охлаждающей жидкости.
Это необходимо для защиты теплообменника от нагрузок.
При большой разнице температур масла и охлаждающей жидкости максимальное тормозное усилие
ограничивается.
Защита от высоких температур масла и ЭБУ
В целях предотвращения перегрева ЭБУ и масла максимальное тормозное усилие ограничивается в
соответствии с результатами измерения температур масла и ЭБУ.
Ограничение момента
Управления с помощью включенной АБС
Система EBS включает цикл управления АБС, когда возникает угроза того, что одно или несколько
колес могут проскальзывать во время торможения с помощью интардера.
В таком случае система EBS отключает интардер.
В это время электронный блок интардера выключает пропорциональный клапан и клапан подачи воздуха.
Интардер снова включается, когда выключается система АБС.
При включенной функции контроля движения на склоне сохраненная скорость автомобиля сохраняется
после вмешательства цикла управления АБС.
Управление в зависимости от режима работы
Запросы на тормозной момент исполняются только в нормальном режиме работы.
Во всех остальных режимах работы, таких как период прекращения работы, тормозной момент ограничен до 0 Нм.
Управление при активных неисправностях
Если наблюдается серьезная активная неисправность, тормозной момент ограничивается до 0 Нм.
Ограничение тока
Управление в зависимости от оборотов выходного вала
Ток управления ограничивается при оборотах выходного вала, близких к оборотам в неподвижном состоянии автомобиля.
Сила тока в остальных контурах при оборотах выходного вала ниже предела доступности устанавливается на 0 A.
При оборотах выше предела доступности ограничение силы тока не осуществляется.

Управление в зависимости от пониженного напряжения
Невозможно обеспечить наличие тока управлениях во всех контурах на всех уровнях напряжения.
Если наблюдается пониженное напряжение, то также снижается управляющее давление, при 10 В ток
управления понижается до 0 A.
Контроль температуры
Ограничение тормозного усилия в зависимости от температуры
Если температура охлаждающей жидкости слишком высокая, электронный блок снижает подачу
тока управления через пропорциональный клапан в соответствии с фиксированной программой управления.
Температуры, при которой начинается такое снижение, зависит от требуемого тормозного момента
(положение подрулевого переключателя).
При требуемом высоком тормозном моменте снижение начнется раньше, чем при требуемом низком тормозном моменте.

На рисунке приводится пример.
Ограничение может меняться в зависимости от серии автомобиля
(системы охлаждения).
Муфта вентилятора с электронным управлением
Включение
При использовании интардера можно включить вискомуфту вентилятора с электронным управлением для управления скоростью вентилятора.
Таким образом обеспечивается достаточный поток охлаждающего воздуха для поддержания
температуры системы охлаждения в допустимых пределах.
Управление скоростью вентилятора, включение повышенной скорости вентилятора
Данная функция регулирования включается, если запрошенное тормозное усилие превышает 300 кВт, а
температура на выходе охладителя интардера выше 78°C.
Скорость вентилятора будет увеличиваться с 200 об/мин на 120 об/мин в секунду, пока не будет достигнута максимальная скорость вентилятора или пока запрошенное тормозное усилие не опустится ниже 125 кВт.

Включение тормоза-замедлителя и/или MX Engine Brake
Если интардер включен при включенной функции контроля движения на склоне, тормоз-замедлитель и/или MX Engine Brake может автоматически включиться в зависимости от условий.
Электронный блок управления интардера включает тормоз-замедлитель и/или MX Engine Brake с
помощью сообщения V-CAN, поступающего на электронный блок управления системы управления
двигателем.
При активации тормоза-замедлителя и/или MX Engine Brake тормозной момент, рассчитываемый интардером, может быть уменьшен. Это приводит к снижению тепловой нагрузки на систему охлаждения.
Вместе включенный тормоз-замедлитель и/или MX Engine Brake (при адаптированном тормозном
моменте) обеспечивают постоянный тормозной момент, необходимый для поддержания постоянной скорости автомобиля во время спуска.
Контроль движения на склоне

Данная функция поддерживает требуемую скорость автомобиля во время спуска.
Функцией контроля движения на склоне управляет интардер.
Если автомобиль оборудован MX Engine Brake и коробкой передач AS Tronic и не оборудован интардером, работой функции контроля движения на склоне управляет DMCI.
Контроль движения на склоне можно включить с помощью переключателя на рулевом колесе (5).
Текущая скорость автомобиля сохраняется в электронном блоке.
Интардер включается, когда скорость автомобиля увеличивается:

Это значит, что:
- предупреждающий индикатор на щитке приборов загорается.
- пропорциональный клапан и клапан подачи включаются.
Если скорость автомобиля продолжает увеличиваться, электронный блок генерирует более высокий ток управления, и тормозной момент интардера увеличивается.
Интардер выключается, если скорость автомобиля снижается до сохраненного значения.

Если интардер выключается с помощью подрулевого переключателя (6) или при выключении зажигания, значение контроля движения на склоне, сохраненное в электронном блоке, удаляется.
При включенной функции контроля движения на склоне максимальный тормозной момент также может возникнуть при определенных условиях, например, при продолжительном спуске.
Выбор контроля движения на склоне в положении постоянного торможения
Функцию контроля движения на склоне все же можно включить во время спуска в выбранном положении постоянного торможения (1, 2 или 3).
Это значит, что электронный блок автоматически включает функцию, для которой требуется более высокий тормозной момент.
Предположим, что выбрано положение торможения 2, и скорость автомобиля во время спуска
продолжает увеличиваться, функцию контроля движения на спуске можно выбрать также для того, чтобы остановить дальнейшее увеличение скорости.
Электронный блок автоматически регулирует подачу тока управления через пропорциональный клапан,
чтобы интардер обеспечивал требуемый тормозной момент для поддержания скорости автомобиля на
постоянном уровне.
Функция контроля движения на склоне выключается, когда скорость автомобиля снова сравнивается со
значением скорости, сохраненным в электронном блоке на момент выбора функции контроля движения на склоне.
Положение торможения 2, которое также было выбрано, включается снова.

Контроль движения на склоне в сочетании с системой круиз-контроля
Контроль движения на склоне и круиз-контроль можно выбрать одновременно. Это значит, что обе
функции можно выбрать при одинаковой скорости автомобиля.
Однако в связи с излишним нагревом карданной передачи и системы охлаждения, а также дополнительным расходом топлива, включать обе функции одновременно не рекомендуется.
Поэтому электронный блок интардера автоматически регулирует текущую сохраненную скорость автомобиля функции контроля движения на склоне по отношению к сохраненной скорости круиз-контроля с использованием минимального запрограммированного значения 3 км/ч.
Пример:
Если выбраны обе функции при скорости автомобиля 60 км/ч, при движении по ровной дороге или при
движении на уклонах поддерживается скорость автомобиля 60 км/ч (круиз-контроль) и скорость около 63 км/ч во время спуска (контроль движения на склоне).

Контроль движения на склоне и переключатель нейтрального положения
Если во время спуска выбрана более низкая передача при включенном интардере, обороты двигателя могут синхронизироваться с более низкой включенной передачей (двойное выключение сцепления).
Однако если нажать педаль акселератора при включенном контроле движения на склоне, электронный блок интардера выключает функцию контроля движения на склоне.
Пример:
В описанной ниже ситуации не рекомендуется выключать интардер последнего автомобиля во время
спуска при включенной функции контроля движения на склоне.

Переключатель нейтрального положения посылает сигнал в электронный блок с указанием того,
что коробка передач находится в нейтральном положении.
Это не дает электронному блоку автоматически выключить функцию контроля движения на склоне при
нажатии на педаль акселератора в нейтральном положении.
Переключатель нейтрального положения размыкается в нейтральном положении, и электронный блок интардера перестает получать сигнал "массы".
Более того, сцепление включается при переключении на более низкую передачу.
Бесконтактный переключатель сцепления соединен с системой управления двигателем и использует
сообщение CAN для указания наличия прерывания в карданной передаче.
Данная функция также предотвращает выключение функции контроля движения на склоне при
переключении на более низкую передачу.
Отображение требуемой скорости автомобиля на DIP при включенной функции контроля движения на склоне

Если контроль движения на склоне включен при определенной скорости автомобиля, данная требуемая
скорость автомобиля сохраняется в памяти блока EST 52.
Значение требуемой скорости автомобиля также отображается на точечной матрице DIP при движении
под уклон.
Символ требуемой скорости автомобиля отображается в положении 7b строки индикации.
В комбинации с другими функциями автомобиля также возможны 7c, e или g.
Заданная скорость контроля движения на склоне отображается сверху (см. 88 на рисунке).
Таким образом водитель получает постоянную информацию о скорости, при которой может включиться
функция контроля движения на склоне.
Условия включения
Контроль движения на склоне можно включить только, если:
- выключатель "OFF" (6) не нажат и скорость составляет ≥ 30 км/ч (в зависимости от
- запрограммированного значения "v max" для специального назначения);
- отсутствие ошибок сигнала скорости автомобиля;
- сцепление не нажато;
- в переключателе на рулевом колесе не обнаружены ошибки.
При включенной функции контроля движения на склоне функция круиз-контроля не отключается.
Условия выключения
Контроль движения на склоне выключается, если:
- выключатель "OFF" (6) нажат или имеются ошибки сигнала скорости
- автомобиля, или была на некоторое время нажата педаль акселератора, при этом скорость выше скорости контроля движения на склоне, и карданная передача не прерывается, или обнаружены ошибки в переключателе на рулевом колесе.
При включенной функции контроля движения на склоне функция круиз-контроля не отключается.
Запрос на понижение передачи
Интардер может осуществлять запрос на понижение передачи и адресовать его AS Tronic, чтобы повысить обороты двигателя.
Это увеличит скорость работы насоса охлаждающей жидкости и, тем самым, улучшит охлаждение.
Это в особенности необходимо при длительном торможении на склоне.
Более высокое передаточное отношение и более высокие обороты двигателя служат причиной более высокого тормозного момента двигателя.
Запрос на понижение передачи передается на AS Tronic через сеть CAN.
Тем не менее, не все действия торможения вызовут понижение передачи, поскольку это служит причиной понижения удобства и повышения уровня шума.
Понижение передачи определяется следующими сигналами:
- Фактическое тормозное усилие
- Резервы тормозного усилия
- Частота вращения коленчатого вала двигателя
- Ускорение автомобиля
Соединение CAN

V-CAN
По соединению V-CAN происходит обмен данными, что позволяет другим электронным системам использовать данные системы EST 52 для выполнения своих функций управления.
Блок EST 52 использует данные из сети V-CAN2 для выполнения функций управления.
По соединению V-CAN в точках подключения A22, A14 и А5, А23 электронный блок EST 52 связывается с различными системами, такими как:
- DMCI (Система впрыска DAF с распределенным управлением)
- EBS (тормозная система с электронным управлением)
- VIC (Интеллектуальный центр автомобиля)
- DTCO/MTCO (Тахометр)
- DIP-4 (Щиток приборов DAF) через VIC
- DAVIE
Дополнительные системы:
1. AS Tronic
2. ACC (адаптивный круиз-контроль)
Получаемые сообщения CAN
Примеры получаемых сообщений CAN.
- включен круиз-контроль от DMCI (V-CAN2)
- выключатель тормоза от DMCI (VCAN2)
- положение сцепления от DMCI (VCAN2)
- заданная скорость круиз-контроля от DMCI (V-CAN2)
- обороты двигателя от блока DMCI (V-CAN2)
- переключатель холостого хода педали акселератора от DMCI (VCAN2)
- обороты выходного вала трансмиссии от VIC (V-CAN2).
- сообщение CAN передается от AS Tronic (V-CAN1)
- обороты выходного вала согласно тахометру от DTCO (V-CAN2)
- скорость автомобиля согласно тахометру от DTCO (V-CAN2)
- запрошенный момент/ограничение момента от ACC (V-CAN2)
- температура окружающей среды от блока DMCI (V-CAN2).
- сообщение CAN исходит от VIC (V-CAN)
- положение переключателя замедлителя от VIC (V-CAN2)
- контроль движения на склоне включен от VIC (V-CAN2)
- контроль движения на склоне выключен от VIC (V-CAN2)
- информация по диагностике от DAVIE (V-CAN2)
Отправляемые сообщения CAN
Примеры отправляемых сообщений CAN:
- фактический удельный момент замедлителя (V-CAN2)
- увеличение количества охлаждающей жидкости (V-CAN2)
- метод управления замедлителем (V-CAN2)
- температура масла гидравлического замедлителя (VCAN2)
- запрошенный момент/ограничение момента (V-CAN2)
- заданная скорость системы контроля движения на склоне (VCAN2)
- температура охлаждающей жидкости (V-CAN2)
- индикатор включения замедлителя (V-CAN2)
- снижение мощности замедлителя (V-CAN2)
- предупреждение замедлителя (VCAN2)
- информация по диагностике (VCAN2)
Управление через сеть CAN
Электронный блок интардера ZF EST 52 встроен в сеть V-CAN2 автомобиля. Связь электронного блока с другими электронными системами автомобиля устанавливается через соединение CAN.
Таким образом выполняется обмен данными, и другие электронные системы могут влиять на функции управления интардером.
Электронный блок интардера также должен получать данные от других систем для оптимизации функции интардера. Ограничение, включение и выключение интардера также могут осуществлять другие системы автомобиля, такие как EBS-2, тахометр, DMCI и AS Tronic.
Например, сигнал скорости автомобиля посылается через тахометр и сообщения CAN помимо прочего в электронный блок интардера.
Если сигнал скорости отсутствует из-за неисправности, функция контроля движения на склоне (если она активна) выключается. При включенной функции контроля движения на склоне сигнал скорости имеет большое значение для электронного блока интардера.
С помощью сообщений CAN также передаются специальные функции, такие как ограничение максимального тормозного усилия интардера и включения тормоза-замедлителя или муфты вентилятора с электронным управлением (ограничение температуры охлаждающей жидкости).
Данные, которые поступают в блок EST 52:
Частота оборотов выходного вала коробки передач для вычисления (максимального) тормозного усилия
Тахометр
Скорость автомобиля Тахометр
Резервная копия скорости автомобиля DMCI
Активный сигнал круиз-контроля: если функция контроля движения на склоне включена, сохраненная скорость автомобиля становится автоматически выше на 3 км/ч, чем сохраненная скорость круиз-контроля DMCI
Сохраненная скорость круиз-контроля DMCI
Частота вращения коленчатого вала двигателя DMCI
Бесконтактный переключатель сцепления предотвращает выключение функции контроля движения на склоне во время ускорения на спуске, если карданная передача неисправна DMCI
Переключатель педали тормоза используется для дополнительного торможения автомобиля за счет фиксации тормозного усилия интардера в функции контроля движения на склоне и использования рабочего тормоза DMCI
Переключатель холостого хода педали акселератора используется для выключения функции контроля движения на склоне во время ускорения, если выполняется переключение передач при ненажатой педали сцепления DMCI
Запрос на выключение интардера из-за вмешательства АБС EBS-2
Требуемый тормозной момент для рабочего тормоза, запрос на процентное соотношение тормозного усилия интардера для облегчения работы рабочего тормоза EBS-2
Функция контроля движения на склоне включена VIC-3
Данные, посылаемые блоком EST 52:
Опорное значение тормозного момента интардера в Нм EBS-2/DMCI/AS Tronic
Текущий тормозной момент интардера, выраженный как процентное соотношение Нм EBS-2/AS Tronic
Требуемый тормозной момент интардера в процентах для включения муфты вентилятора с электронным управлением DMCI
Требуемый тормозной момент интардера в процентах в зависимости от положения торможения или функции контроля движения на склоне, выбранных с помощью подрулевого переключателя или переключателя на рулевом колесе EBS-2/VIC-3/AS Tronic
Выбранный постоянный тормозной момент интардера в процентах для выключения системы круиз-контроля, если выбрано положение торможения 1, 2 или 3 с помощью подрулевого переключателя
DMCI/AS Tronic
Максимальный доступный тормозной момент интардера в процентах для совместной работы EBS и интардера EBS-2/AS Tronic
Запрос на включение тормоза-замедлителя DMCI/AS Tronic
Отображение требуемой скорости автомобиля на DIP при включенной функции контроля движения на склоне VIC-3/AS Tronic
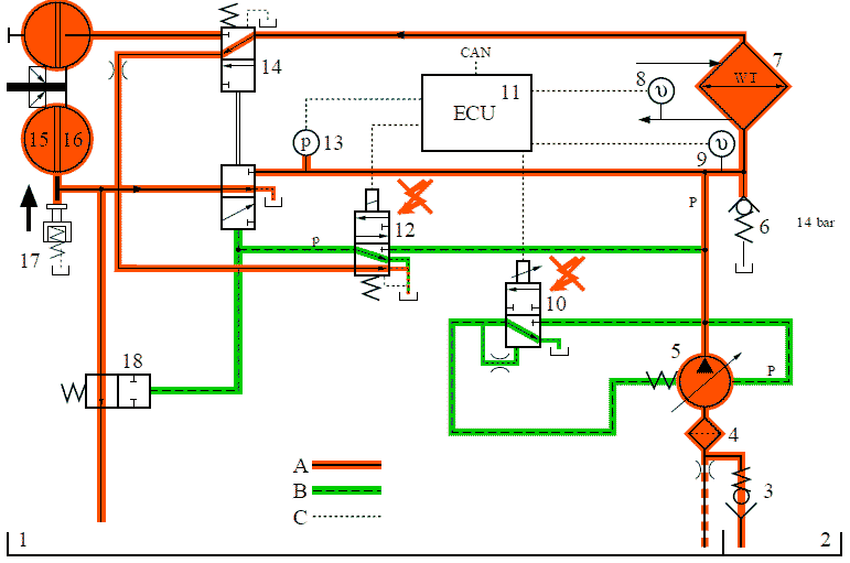
Схема гидравлической системы

A Основной масляный контур
B Регулирующий контур
C Электрическая цепь
1. Маслосборник коробки передач
2. Маслосборник интардера
3. Наполнительный клапан
4. Масляный фильтр интардера
5. Масляный насос интардера
6. Предохранительный клапан
7. Теплообменник
8. Датчик температуры охлаждающей жидкости
9. Датчик температуры масла
10. Пропорциональный клапан
11. ЭБУ, интардер ZF, EST-52
12. Клапан подачи
13. Датчик давления масла
14. Клапан селектора контура интардера
15. Статор
17. Система снижения момента муфты свободного хода
18. Сливной клапан
Блок-схема
Блок-схема V301042 относится к:
XF105
CF85 IV
CF75 IV
Объяснение блок-схемы
A Модификация с механической коробкой передач (также подключена к системе AS Tronic, но не используется)

B088 Клапан, пропорциональный
B089 Клапан, подающий
C906 Рулевая колонка AS Tronic
C907 Рулевая колонка, MGS
D357 ECU, интардер, EST-52
D358 ECU, VIC-3
D965 ECU, DMCI
E035 Предохранитель, рулевая колонка
E199 Предохранитель, трансмиссионный тормоз ZF
E351 Предохранитель, электрические системы
E593 Переключатель, нейтральное положение
F544 Датчик, температура охлаждающей жидкости интардер
F731 Датчик, температура масла
F814 Датчик, давление масла
G535 Блок распределения CAN
Информация о расположении, интардер ZF, EST-52
