Маркировка и пломбирование газовых двигателей КАМАЗ
Каждый двигатель имеет маркировку, которая нанесена на блок цилиндров с левой стороны сбоку между стяжными болтами первой и второй коренных опор двигателя.
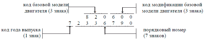
Маркировка содержит коды базовой модели и модификации базовой модели, код года выпуска и порядковый номер двигателя.
Пример маркировки для двигателя модели 820.60-260:

Маркировка выполнена ударным методом.
Заводская табличка прикреплена к блоку цилиндров с правой стороны сверху в передней части двигателя.
На заводской табличке наносятся товарный знак предприятия-изготовителя и модель двигателя. У двигателей прошедших сертификацию нанесен «Знак официального утвержде-ния» в соответствии с Правилами № 49-04В1 или № 49(II)-04 ЕЭК ООН или «Знак соответ-ствия» по ГОСТ Р 50460-92.
Условное обозначение модели двигателя нанесено ударным или фотохимическим способом.
На блок управления «М 20» установлена пломба завода изготовителя.
КАТЕГОРИЧЕСКИ ЗАПРЕЩАЕТСЯ СНЯТИЕ ПЛОМБ.