Руководство по ремонту ELC 2 SCANIA

Оглавление
Электрическая система пневматической подвески
- Блок управления
- Дополнительный пульт управления
- Переключатель временного ходового уровня рамы
Клапаны и датчики
- Блок электромагнитных клапанов
- Блок электромагнитных катушек
- Датчик уровня рамы
- Датчик давления
Калибровка
- Приспособление для калибровки
- Калибровка датчика давления
- Калибровка датчика уровня
Пневматическая система подвески
- Расположение пневматических элементов
- Пневматическая схема подвески: автомобили 4x2A
- Пневматическая схема подвески: автомобили 4x2B
- Пневматическая схема подвески: автомобили 6x2A, 8x2A, 6x2*4A и 8x2*6A
- Пневматическая схема подвески: автомобили 6x2B и 6x2*4B
- Пневматическая схема подвески: автомобили 6x4A и 8x4A. Функция перераспределения нагрузки отсутствует
- Пневматическая схема подвески: автомобили 6x4A и 8x4A. При наличии функции перераспределения нагрузки
- Пневматическая схема подвески: автомобили 6x4B. Функция перераспределения нагрузки отсутствует
- Пневматическая схема подвески: автомобили 6x4B. При наличии функции перераспределения нагрузки
- Пневматическая схема подвески: автомобили 6x2/4A
- Пневматическая схема подвески: автомобили 6x2/4B
- Пневматическая схема подвески: автомобили 8x2B и 8x2*6B
- Пневматическая схема подвески: автомобили 8x2/4A
- Пневматическая схема подвески: автомобили 8x2/4B
- Пневматическая схема подвески: автомобили 8x4B. Функция перераспределения нагрузки отсутствует
- Пневматическая схема подвески: автомобили 8x4B. При наличии функции перераспределения нагрузки
- Пневматическая схема подвески: автомобили 8x4*4A. Функция перераспределения нагрузки отсутствует
- Пневматическая схема подвески: автомобили 8x4*4A. При наличии функции перераспределения нагрузки
- Пневматическая схема подвески: автомобили 8x4*4B. Функция перераспределения нагрузки отсутствует
- Пневматическая схема подвески: автомобили 8x4*4B. При наличии функции перераспределения нагрузки
Электрические схемы подвески
- Расположение электрических приборов пневмоподвески на шасси
- Электрическая схема
--------------------------------------------------------------------------------------------------------------
Электрическая система пневматической подвески
Блок управления
Блок управления расположен в кабине под центральным электрическим блоком.
Опыт эксплуатации показывает, что отказы блока управления происходят редко.
Следовательно, прежде чем заменять блок управления, необходимо проверить коды неисправностей и плавкие предохранители.
1 Выключите ключом стартера питание бортовой сети.
2 Нажмите вверх на фиксатор, чтобы освободить блок управления из держателя.
3 Отсоедините электрический разъем блока управления.
4 Установите новый блок управления.
В запасные части поставляются блоки управления, предварительно запрограммированные на стандартные параметры, но не откалиброванные для работы с датчиками уровня рамы и давления
воздуха. Для того чтобы блок управления работал должным образом, его необходимо правильно запрограммировать в соответствии с конфигурацией системы.
5 Выполните программирование нового блока управления с помощью диагностического сканера.
6 Отсоедините компьютер и выключите питание бортовой сети.
7 Выполните калибровку блока управления совместно с датчиком давления и датчиком уровня рамы.
Подробные инструкции по калибровке приведены в разделе "Калибровка".
8 Сотрите все коды неисправностей. (Более подробные сведения приведены в разделе "Диагностика неисправностей. Стирание кодов неисправностей").

- Нажмите вверх на фиксатор, чтобы освободить блок управления из держателя.
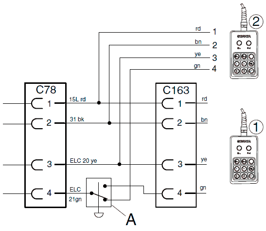
Дополнительный пульт управления
Подключение пульта. Иногда управление подвеской более удобно осуществлять сзади с помощью
дополнительного пульта управления.
Автомобиль можно оснастить дополнительным пультом управления подвеской. В этом случае в кабине должен быть установлен клавишный переключатель. Этот переключатель необходим для того, чтобы исключить возможность использования двух пультов управления одновременно.
Используйте четырехжильный кабель с сечением провода 0,75 мм2.
Рекомендуется расположить разъем дополнительного пульта управления в соединительное коробке
электрооборудования, которая установлена на задней поперечине рамы. Это предохранит электрический разъем пульта от попадания влаги.
Разъем C 78 расположен на входной панели разъемов (гнездо 5) под центральным электрическим блоком. Разъем C 163 находится на левой стенке кабины около пульта дистанционного управления.

- 1 Пульт управления
- 2 Дополнительный пульт управления
- A Клавишный переключатель
Переключатель временного ходового уровня рамы
Подключение
Автомобиль можно оснастить переключателем временного ходового уровня рамы.
Электрические соединения клавишного переключателя показаны на электрической схеме ниже. Контактный вывод 19 разъема блока управления соединяется с "массой" через контактный вывод 2 переключателя.
Примечание: После установки переключателя необходимо запрограммировать временный ходовой
уровень в блоке управления. Для этого используется диагностический сканер.
Если не выполнить программирование блока управления должным образом, то при нажатии на переключатель временного ходового уровня положение передней подвески изменяться не будет. Однако, ходовой уровень задней подвески увеличится на 65 мм.

- Переключатель соединен с выводом 19 разъема блока управления подвеской.
Клапаны и датчики
Блок электромагнитных клапанов
Замена
В пневматической подвеске ELC 2 могут использоваться одинарный или двойной блок электромагнитных клапанов, V54 или V54+V55. Функционирование блоков электромагнитных клапанов может различаться в зависимости от конфигурации подвески автомобиля.
На сборочном заводе Скания на автомобиль может быть установлен один из четырех применяемых блоков электромагнитных клапанов. В качестве запасных частей поставляются только два типа блока
клапанов: один одинарный и один двойной.
Некоторые блоки клапанов, устанавливаемые на сборочном заводе, отличаются ограниченным набором
функций, в то же время блоки клапанов, поставляемые в качестве запасных частей, имеют полный набор функций. Если такой блок электромагнитных клапанов (запчасть) устанавливается на автомобиль с ограниченным набором функций управления пневмоподвеской (например, на автомобиль с подвеской типа А), то неиспользуемые пневматические выходы должны быть заглушены.
Затяжка гайки электрического разъема (стандартный разъем DIN) должна производиться до щелчка.
Блок электромагнитных катушек
Замена
ВНИМАНИЕ! При разборке блока электромагнитных клапанов очень важно обеспечить чистоту на рабочем месте. Даже небольшие загрязнения могут нарушить работоспособность блока клапанов.
При установке на блок клапанов нового блока электромагнитных катушек необходимо также установить новые уплотнительные кольца.
Фиксация болтов от отворачивания производится фиксирующим составом.
Затяжка гайки электрического разъема (стандартный разъем DIN) должна производиться до щелчка.

- Детали блока электромагнитных катушек
Датчик уровня рамы
Замена
При замене датчика уровня рамы необходимо повернуть вращающийся держатель рычага, так чтобы выступы с прорезями располагались сверху.
Передний датчик уровня расположен на поперечине рамы под коробкой передач.
Задний датчик уровня расположен справа на раме над балкой заднего моста.
Затяжка гайки электрического разъема (стандартный разъем DIN) должна производиться до щелчка.
Примечание: Примечание: После замены датчиков уровня рамы необходимо выполнить их калибровку. Более подробные сведения приведены в разделе "Калибровка".

- Перед установкой рычага проверьте, чтобы выступы с прорезями (1) на вращающемся держателе располагались сверху.
Датчик давления
Проверьте, чтобы воздушное отверстие в электрическом разъеме датчика было свободно.
Затяжка гайки электрического разъема (стандартный разъем DIN) должна производиться до щелчка.
Примечание: После замены датчика давления необходимо выполнить его калибровку. Более подробные сведения приведены в разделе "Калибровка".

- Воздушное отверстие в электрическом разъеме датчика должно быть свободно.
Калибровка
Необходимость калибровки измерительного тракта обусловлена индивидуальными различиями характеристик датчиков. При калибровке блок управления подвеской учитывает характеристику конкретного экземпляра датчика.
Калибровка должна всегда выполняться при замене:
• Блока управления
• Датчика уровня рамы
• Датчика давления
Рекомендация
Приспособление для калибровки
Для облегчения выполнения калибровки рекомендуется изготовить приспособление.
Приспособление состоит из клавишного выключателя, плоской контактной пары и двух проводов.
Подключите приспособление между калибровочным проводом (G9) и "массой".

- 1 Клавишный выключатель
- 2 Плоский штырь
- 3 Плоское гнездо
Датчик давления
Калибровка датчика давления
Примечание: Применяется только для автомобилей с функцией перераспределения нагрузки.
Процедура регулировки высоты пневмоподушек подвески описана в соответствующем Руководстве по ремонту подвески, группа 12.
Для выполнения калибровки используйте провод G9 (белый провод с зеленым разъемом с маркировкой G9).
Калибровочный провод с маркировкой K-dia/C56 находится под центральным электрическим блоком.
Примечание: Под центральным электрическим блоком может находиться несколько разъемов с маркировкой G9. Они предназначены для калибровки других систем.
ВНИМАНИЕ! Во время калибровки дополнительный подъемный мост должен быть опущен. Проверьте, чтобы пневмосистема была полностью заряжена до рабочего давления.
1 Выключите питание бортовой сети и сделайте паузу продолжительностью не менее 10 секунд.
2 Включите питание бортовой сети.
3 В течение двух секунд после включения питания соедините калибровочный провод G9 с "массой". Спустя две секунды после соединения провода с "массой" включатся сигнализаторы.
4 В течение пяти секунд, после того как сигнализаторы погаснут: отсоедините калибровочный провод от "массы".
5 Если блок управления обнаружил команду на выполнение калибровки, то загорится сигнализатор нарушения ходового уровня рамы.

- Калибровочный провод G9

- Сигнализатор нарушения ходового уровня рамы
ВНИМАНИЕ! Все пневматические подушки подвески должны быть полностью опорожнены от сжатого воздуха.
6 С помощью пульта управления опустите раму автомобиля на ограничители хода подвески.
7 Соедините с "массой" калибровочный провод G9.
8 Отсоедините калибровочный провод G9 от "массы". При этом блок управления пневмоподвеской регистрирует сигнал датчика, который соответствует нулевому давлению в пневмоподушках
(0 бар).
9 Если калибровка выполнена успешно, включится сигнализатор неисправности системы пневмоподвески, а сигнализатор нарушения ходового уровня погаснет.
10 Выключите и снова включите питание бортовой сети. Если калибровка не прошла, сигнализатор неисправности системы пневмоподвески будет мигать, а сигнализатор нарушения ходового уровня погаснет. В этом случае необходимо повторно выполнить операции с 1-й по 9-ю.
11 После завершения калибровки необходимо включить и выключить клавишу подъема дополнительного моста/функции перераспределения нагрузки, чтобы пневмоподвеска работала нормально.
12 Нажмите на кнопку установки номинального ходового уровня рамы (на пульте управления
пневмоподвеской). Подождите, пока не прекратится вертикальное перемещение рамы. Нажмите на кнопку еще раз, чтобы привести раму на номинальный ходовой уровень.
Сигнализатор нарушения ходового уровня будет гореть до тех пор, пока рама не придет в номинальное ходовое положение, установленное при калибровке высоты рамы.

- Сигнализатор неисправности системы пневмоподвески
Примечание: Если блок управления новый и не был предварительно откалиброван совместно с датчиком уровня рамы, то рама не сможет занять номинальное ходовое положение.
Теперь система управления пневмоподвеской ELC снова готова к эксплуатации.
Датчик уровня рамы
Калибровка датчика уровня рамы
Инструкции по регулировке высоты пневмоподушек подвески приведены в соответствующем Руководстве по ремонту подвески, группа 12.
При калибровке используется калибровочный провод G9 (белого цвета). Калибровочный провод находится под центральным электрическим блоком.
ВНИМАНИЕ! При выполнении калибровки дополнительный подъемный мост должен быть опущен. Проверьте, чтобы пневмосистема была полностью заряжена до рабочего давления.
1 Установите противооткатные упоры сзади и спереди колес и выключите стояночный тормоз.
2 Выключите ключом стартера питание бортовой сети и сделайте паузу продолжительностью не менее 10 секунд.
3 Соедините калибровочный провод G9 с "массой".
4 Поверните ключ и включите питание бортовой сети.
5 Система управления подвеской ELC проверит состояние сигнализаторов, расположенных на панели управления.
Это занимает около двух секунд. В течение 5 секунд, после того как погаснут сигнализаторы, необходимо отсоединить калибровочный провод от "массы".
6 Сигнализатор нарушения ходового уровня рамы остается включенным на протяжении всей процедуры
калибровки, если блок управления подвеской получил команду на выполнение калибровки.
Если сигнализатор не загорелся: повторно выполните операции 2-4.
7 Сначала выполняется калибровка подвески на ходовом уровне. Установка рамы на ходовой уровень выполняется с помощью пульта управления. Для получения более подробной информации обратитесь к соответствующему Руководству по ремонту пневмоподвески.
8 Соедините калибровочный провод G9 с "массой".
9 Отсоедините калибровочный провод G9 от "массы".
10 Затем проводится калибровка подвески на максимальном уровне рамы. С помощью пульта управления установите раму на максимально высокий уровень (спереди и сзади).
Примечание: После первого нажатия на кнопку пульта рама может остановиться, не достигнув максимально высокого положения. Нажмите на кнопку пульта еще раз, чтобы убедиться в том, что рама достигла максимального уровня.
11 Соедините калибровочный провод G9 с "массой".
12 Отсоедините калибровочный провод G9 от "массы".
13 Наконец, выполните калибровку подвески в положении на ограничителях хода сжатия. Опустите раму до ее опирания на ограничители хода сжатия. Проверьте, чтобы опусканию рамы не мешало сминание оболочек пневмоподушек подвески.
14 Соедините калибровочный провод G9 с "массой".
15 Отсоедините калибровочный провод G9 от "массы".
16 Если калибровка прошла успешно, сигнализатор нарушения ходового уровня рамы погаснет. Включение сигнализатора неисправности системы пневмоподвески подтверждает успешное завершение калибровки.
17 Если калибровка подвески не прошла, то сигнализатор неисправности системы пневмоподвески будет мигать. Повторно выполните операции 1-14.
18 В случае успешного завершения калибровки: выключите и снова включите ключом стартера питание бортовой сети.
19 После завершения калибровки необходимо включить и выключить клавишу подъема дополнительного моста/функции перераспределения нагрузки, чтобы пневмоподвеска работала нормально.
20 Нажмите на кнопку установки номинального ходового уровня рамы (на пульте управления пневмоподвеской).
Подождите, пока рама прекратит вертикальное перемещение и остановится. Нажмите на кнопку еще раз, чтобы привести раму на номинальный ходовой уровень.
Сигнализатор нарушения ходового уровня будет гореть до тех пор, пока рама не займет номинальное ходовое положение, установленное при калибровке.
Теперь система управления пневмоподвеской ELC готова к дальнейшей эксплуатации.
Пневматическая и электрическая системы
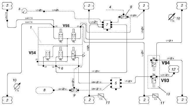
Расположение пневматических элементов

- 1 Блок электромагнитных клапанов
- 2 Двухмагистральный клапан "ИЛИ"
- 3 Датчик давления
- 4 Соединительный блок магистралей
- 5 Задний датчик уровня
- 6 Соединительный блок магистралей
- 7 Клапан ограничения давления
Пневматические схемы подвески
Пневматическая схема подвески: автомобили 4x2A

- 1 Блок электромагнитных клапанов
- 2 Пневмоподушки подвески
- 3 Манометр в кабине
- 4 К регулятору тормозных сил
- 5 Соединительный блок магистралей,подвод сжатого воздуха
- 6 Контрольный вывод
- 7 Соединительный блок магистралей
- 8 Ресиверы пневмоподвески
- 9 Двухмагистральный клапан "ИЛИ"
- 10 Датчик уровня рамы
Пневматическая схема подвески: автомобили 4x2B

- 1 Блок электромагнитных клапанов
- 2 Пневмоподушки подвески
- 3 Манометр в кабине
- 4 К регулятору тормозных сил
- 5 Соединительный блок магистралей, подвод сжатого воздуха
- 6 Контрольный вывод
- 7 Соединительный блок магистралей
- 8 Ресиверы пневмоподвески
- 9 Двухмагистральный клапан "ИЛИ"
- 10 Датчик уровня рамы
Пневматическая схема подвески: автомобили 6x2A, 8x2A, 6x2*4A и 8x2*6A

- 1 Блок электромагнитных клапанов
- 2 Пневмоподушки подвески
- 3 Манометр в кабине
- 4 К регулятору тормозных сил
- 5 Соединительный блок магистралей, подвод сжатого воздуха
- 6 Контрольный вывод
- 7 Соединительный блок магистралей
- 8 Ресиверы пневмоподвески
- 9 Двухмагистральный клапан "ИЛИ"
- 10 Датчик уровня рамы
- 11 Датчик давления
- 12 Пневмоподушка подъема
- дополнительного моста
- 13 Ограничитель давления воздуха 8,0 бар
Пневматическая схема подвески: автомобили 6x2B и 6x2*4B

- 1 Блок электромагнитных клапанов
- 2 Пневмоподушки подвески
- 3 Манометр в кабине
- 4 К регулятору тормозных сил
- 5 Соединительный блок магистралей, подвод сжатого воздуха
- 6 Контрольный вывод
- 7 Соединительный блок магистралей
- 8 Ресиверы пневмоподвески
- 9 Двухмагистральный клапан "ИЛИ"
- 10 Датчик уровня рамы
- 11 Датчик давления
- 12 Пневмоподушка подъема дополнительного моста
- 13 Ограничитель давления воздуха 8,0 бар
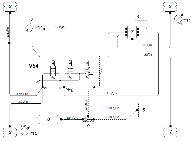
Пневматическая схема подвески: автомобили 6x4A и 8x4A. Функция перераспределения нагрузки отсутствует

- 1 Блок электромагнитных клапанов
- 2 Пневмоподушки подвески
- 3 Манометр в кабине
- 4 К регулятору тормозных сил
- 5 Соединительный блок магистралей, подвод сжатого воздуха
- 6 Контрольный вывод
- 7 Соединительный блок магистралей
- 8 Ресиверы пневмоподвески
- 9 Двухмагистральный клапан "ИЛИ"
- 10 Датчик уровня рамы
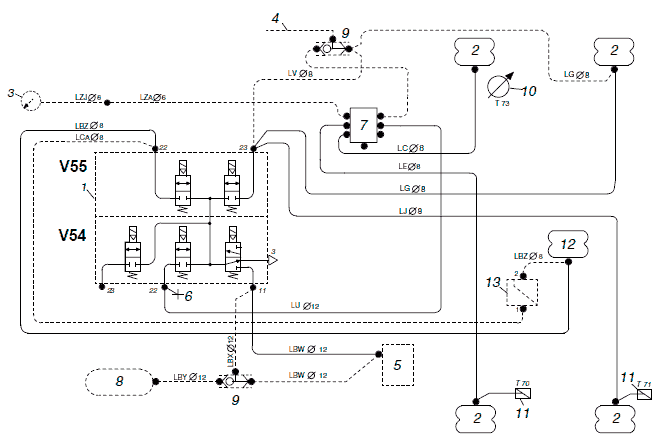
Пневматическая схема подвески: автомобили 6x4A и 8x4A. При наличии функции перераспределения нагрузки

- 1 Блок электромагнитных клапанов
- 2 Пневмоподушки подвески
- 3 Манометр в кабине
- 4 К регулятору тормозных сил
- 5 Соединительный блок магистралей, подвод сжатого воздуха
- 6 Контрольный вывод
- 7 Соединительный блок магистралей
- 8 Ресиверы пневмоподвески
- 9 Двухмагистральный клапан "ИЛИ"
- 10 Датчик уровня рамы
- 11 Датчик давления
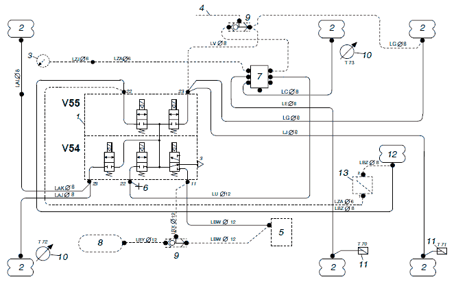
Пневматическая схема подвески: автомобили 6x4B. Функция перераспределения нагрузки отсутствует

- 1 Блок электромагнитных клапанов
- 2 Пневмоподушки подвески
- 3 Манометр в кабине
- 4 К регулятору тормозных сил
- 5 Соединительный блок магистралей, подвод сжатого воздуха
- 6 Контрольный вывод
- 7 Соединительный блок магистралей
- 8 Ресиверы пневмоподвески
- 9 Двухмагистральный клапан "ИЛИ"
- 10 Датчик уровня рамы
Пневматическая схема подвески: автомобили 6x4B. При наличии функции перераспределения нагрузки

- 1 Блок электромагнитных клапанов
- 2 Пневмоподушки подвески
- 3 Манометр в кабине
- 4 К регулятору тормозных сил
- 5 Соединительный блок магистралей, подвод сжатого воздуха
- 6 Контрольный вывод
- 7 Соединительный блок магистралей
- 8 Ресиверы пневмоподвески
- 9 Двухмагистральный клапан "ИЛИ"
- 10 Датчик уровня рамы
- 11 Датчик давления
Пневматическая схема подвески: автомобили 6x2/4A

- 1 Блок электромагнитных клапанов
- 2 Пневмоподушки подвески
- 3 Манометр в кабине
- 4 К регулятору тормозных сил
- 5 Соединительный блок магистралей, подвод сжатого воздуха
- 6 Контрольный вывод
- 7 Соединительный блок магистралей
- 8 Ресиверы пневмоподвески
- 9 Двухмагистральный клапан "ИЛИ"
- 10 Датчик уровня рамы
- 11 Датчик давления
- 12 Пневмоподушка подъема дополнительного моста
- 13 Ограничитель давления воздуха 8,0 бар
Пневматическая схема подвески: автомобили 6x2/4B

- 1 Блок электромагнитных клапанов
- 2 Пневмоподушки подвески
- 3 Манометр в кабине
- 4 К регулятору тормозных сил
- 5 Соединительный блок магистралей, подвод сжатого воздуха
- 6 Контрольный вывод
- 7 Соединительный блок магистралей
- 8 Ресиверы пневмоподвески
- 9 Двухмагистральный клапан "ИЛИ"
- 10 Датчик уровня рамы
- 11 Датчик давления
- 12 Пневмоподушка подъема дополнительного моста
- 13 Ограничитель давления воздуха 8,0 бар
Пневматическая схема подвески: автомобили 8x2B и 8x2*6B

- 1 Блок электромагнитных клапанов
- 2 Пневмоподушки подвески
- 3 Манометр в кабине
- 4 К регулятору тормозных сил
- 5 Соединительный блок магистралей, подвод сжатого воздуха
- 6 Контрольный вывод
- 7 Соединительный блок магистралей
- 8 Ресиверы пневмоподвески
- 9 Двухмагистральный клапан "ИЛИ"
- 10 Датчик уровня рамы
- 11 Датчик давления
- 12 Пневмоподушка подъема дополнительного моста
- 13 Ограничитель давления воздуха 8,0 бар
Пневматическая схема подвески: автомобили 8x2/4A

- 1 Блок электромагнитных клапанов
- 2 Пневмоподушки подвески
- 3 Манометр в кабине
- 4 К регулятору тормозных сил
- 5 Соединительный блок магистралей, подвод сжатого воздуха
- 6 Контрольный вывод
- 7 Соединительный блок магистралей
- 8 Ресиверы пневмоподвески
- 9 Двухмагистральный клапан "ИЛИ"
- 10 Датчик уровня рамы
- 11 Датчик давления
- 12 Пневмоподушка подъема дополнительного моста
- 13 Ограничитель давления воздуха 8,0 бар
- 14 Пневмоподушка подъема переднего дополнительного моста
- 15 Блок электромагнитных клапанов переднего дополнительного моста
Пневматическая схема подвески: автомобили 8x2/4B

- 1 Блок электромагнитных клапанов
- 2 Пневмоподушки подвески
- 3 Манометр в кабине
- 4 К регулятору тормозных сил
- 5 Соединительный блок магистралей, подвод сжатого воздуха
- 6 Контрольный вывод
- 7 Соединительный блок магистралей
- 8 Ресиверы пневмоподвески
- 9 Двухмагистральный клапан "ИЛИ"
- 10 Датчик уровня рамы
- 11 Датчик давления
- 12 Пневмоподушка подъема дополнительного моста
- 13 Ограничитель давления воздуха 8,0 бар
- 14 Пневмоподушка подъема переднего дополнительного моста
- 15 Блок электромагнитных клапанов переднего дополнительного моста
Пневматическая схема подвески: автомобили 8x4B. Функция перераспределения нагрузки отсутствует

- 1 Блок электромагнитных клапанов
- 2 Пневмоподушки подвески
- 3 Манометр в кабине
- 4 К регулятору тормозных сил
- 5 Соединительный блок магистралей, подвод сжатого воздуха
- 6 Контрольный вывод
- 7 Соединительный блок магистралей
- 8 Ресиверы пневмоподвески
- 9 Двухмагистральный клапан "ИЛИ"
- 10 Датчик уровня рамы
Пневматическая схема подвески: автомобили 8x4B. При наличии функции перераспределения нагрузки

- 1 Блок электромагнитных клапанов
- 2 Пневмоподушки подвески
- 3 Манометр в кабине
- 4 К регулятору тормозных сил
- 5 Соединительный блок магистралей, подвод сжатого воздуха
- 6 Контрольный вывод
- 7 Соединительный блок магистралей
- 8 Ресиверы пневмоподвески
- 9 Двухмагистральный клапан "ИЛИ"
- 10 Датчик уровня рамы
- 11 Датчик давления
Пневматическая схема подвески: автомобили 8x4*4A. Функция перераспределения нагрузки отсутствует

- 1 Блок электромагнитных клапанов
- 2 Пневмоподушки подвески
- 3 Манометр в кабине
- 4 К регулятору тормозных сил
- 5 Соединительный блок магистралей, подвод сжатого воздуха
- 6 Контрольный вывод
- 7 Соединительный блок магистралей
- 8 Ресиверы пневмоподвески
- 9 Двухмагистральный клапан "ИЛИ"
- 10 Датчик уровня рамы
- 11 Пневмоподушка подъема дополнительного моста
- 12 Электромагнитный клапан опускания/подъема дополнительного моста
Пневматическая схема подвески: автомобили 8x4*4A. При наличии функции перераспределения нагрузки

- 1 Блок электромагнитных клапанов
- 2 Пневмоподушки подвески
- 3 Манометр в кабине
- 4 К регулятору тормозных сил
- 5 Соединительный блок магистралей, подвод сжатого воздуха
- 6 Контрольный вывод
- 7 Соединительный блок магистралей
- 8 Ресиверы пневмоподвески
- 9 Двухмагистральный клапан "ИЛИ"
- 10 Датчик уровня рамы
- 11 Датчик давления
- 12 Пневмоподушка подъема дополнительного моста
- 13 Электромагнитный клапан опускания/подъема дополнительного моста
Пневматическая схема подвески: автомобили 8x4*4B. Функция перераспределения нагрузки отсутствует

- 1 Блок электромагнитных клапанов
- 2 Пневмоподушки подвески
- 3 Манометр в кабине
- 4 К регулятору тормозных сил
- 5 Соединительный блок магистралей, подвод сжатого воздуха
- 6 Контрольный вывод
- 7 Соединительный блок магистралей
- 8 Ресиверы пневмоподвески
- 9 Двухмагистральный клапан "ИЛИ"
- 10 Датчик уровня рамы
- 11 Пневмоподушка подъема дополнительного моста
- 12 Электромагнитный клапан опускания/подъема дополнительного моста
Пневматическая схема подвески: автомобили 8x4*4B. При наличии функции перераспределения нагрузки

- 1 Блок электромагнитных клапанов
- 2 Пневмоподушки подвески
- 3 Манометр в кабине
- 4 К регулятору тормозных сил
- 5 Соединительный блок магистралей, подвод сжатого воздуха
- 6 Контрольный вывод
- 7 Соединительный блок магистралей
- 8 Ресиверы пневмоподвески
- 9 Двухмагистральный клапан "ИЛИ"
- 10 Датчик уровня рамы
- 11 Датчик давления
- 12 Пневмоподушка подъема дополнительного моста
- 13 Электромагнитный клапан опускания/подъема дополнительного моста
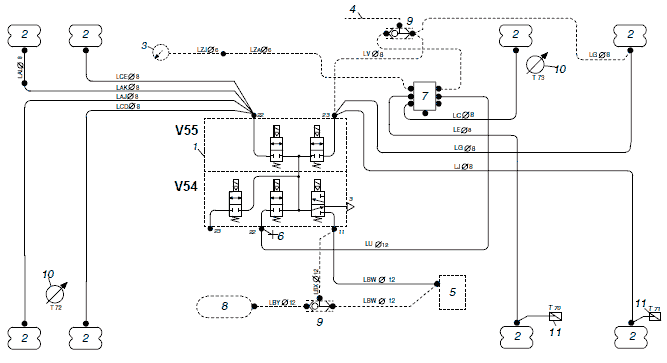
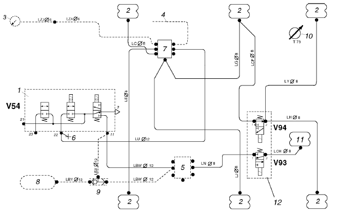
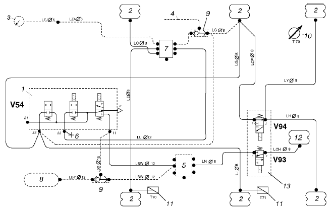
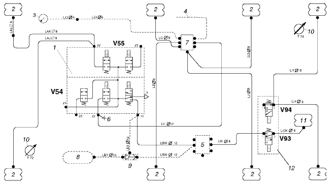
Электрические схемы
Расположение электрических приборов пневмоподвески на шасси

Обозначение Наименование, назначение
- C56 18-контактный распределительный разъем
- C58 2-контактный разъем
- C67 Объединенный контакт c "массой" агнитных для электромагнитных клапанов
- C78, C163 9-контактный разъем
- C268 17-контактный разъем
- E18 Блок управления
- G5, G9, G10, G13, G18 Контакты с "массой"
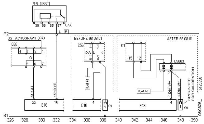
- O4 Тахограф
- P2 Центральный электрический блок
- R8 Реле включения стоп-сигнала
- S48 Кнопка диагностики
- S75 Выключатель временного ходового уровня рамы
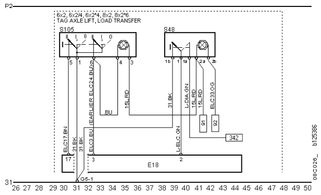
- S105 Выключатель функции перераспределения нагрузки/подъема дополнительного моста
- S106 Выключатель функции перераспределения нагрузки (с таймером-ограничителем)
- S107 Пульт управления
- S108 Выключатель функции перераспределения нагрузки (без таймера-ограничителя)
- T70, T71 Датчики давления заднего моста и дополнительного моста/заднего моста тележки
- T72, T73 Датчики уровня рамы, передний и задний
- V32 Электромагнитный клапан выключения стояночной тормозной системы
- V54, V55 Блок электромагнитных клапанов
- W51 Сигнализатор нарушения ходового уровня рамы
- W52 Сигнализатор неисправности системы пневмоподвески
- W53 Сигнализатор перераспределения нагрузки
Электрическая схема пневмоподвески
Зоны 1 - 25

Зоны 26 - 50

Зоны 51 - 75

Зоны 76 - 100

Зоны 101 - 125

Зоны 126 - 150

Зоны 151 - 175

Зоны 176 - 200

Зоны 201 - 225

Зоны 226 - 250

Зоны 251 - 275

Зоны 276 - 300

Зоны 301 - 325

Зоны 326 - 350
