Система управления двигателем UPEC DAF
СОДЕРЖАНИЕ
- ОБЩИЕ СВЕДЕНИЯ
- Расположение узлов двигателя
- ОПИСАНИЕ СИСТЕМЫ
- Электрооборудование системы UPEC
- Топливная система UPEC
- ОПИСАНИЕ УЗЛОВ
- Электронный блок
- Датчик педали акселератора
- Датчик температуры охлаждающей жидкости
- Датчик температуры топлива
- Датчик давления наддува/температуры воздуха на входе
- Датчик положения коленчатого вала
- Датчик положения распределительного вала
- Насосная секция
- ФУНКЦИИ УПРАВЛЕНИЯ
- Синхронизация при запуске двигателя
- Определение момента впрыска и количества впрыскиваемого топлива
- Регулирование момента впрыска и количества впрыскиваемого топлива
- Коррекция времени подачи напряжения на электромагнитный клапан
- Включение/выключение зажигания
- Предварительный и дополнительный разогрев свечи накаливания
- Подача топлива при запуске двигателя
- Контроль подачи топлива
- Управление через сеть CAN
- Ограничение дымности
- Регулирование максимальной частоты вращения двигателя
- Управление частотой вращения вентилятора
- Защита охлаждающей жидкости от перегрева
- Включение моторного тормоза
- Управление частотой вращения двигателя посредством подрулевого переключателя
- Круиз-контроль
- Ограничение скорости автомобиля
- Работа системы управления в случае отказа датчика педали акселератора
- Функции управления через функциональный разъем регулирования частоты вращения
- Ограничение частоты вращения/ крутящего момента двигателя
- ПРОВЕРКА И РЕГУЛИРОВКА
- Пункты, требующие особого внимания при проверке системы
- Контактные выводы электронного блока
- Пояснения к блок-схеме
- Блок-схема
- Проверка электрооборудования
- Проверка подачи напряжения на насосные секции
- Имитация сигнала скорости
- СНЯТИЕ И УСТАНОВКА
- Установка датчика давления наддува/температуры воздуха на входе
- Установка датчика положения коленчатого вала
- Установка датчика положения распределительного вала
- ПРОВЕРКА СИСТЕМЫ ПРИ ПОМОЩИ ДИАГНОСТИЧЕСКОГО СКАНЕРА
- Общие сведения
- Проверка моторного тормоза
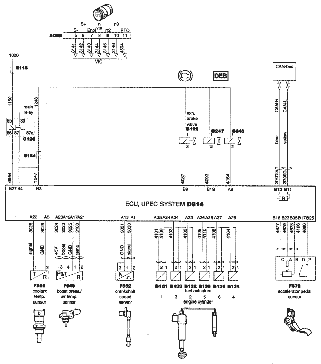
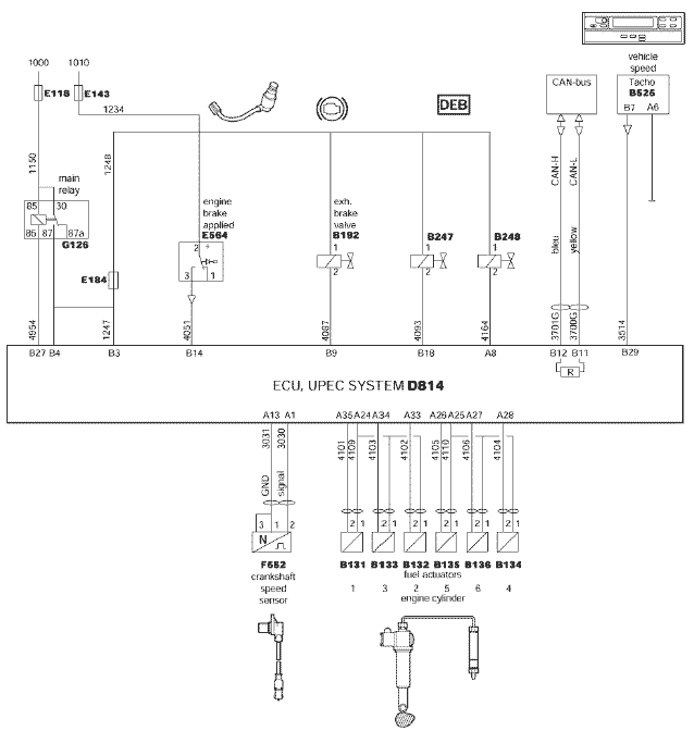
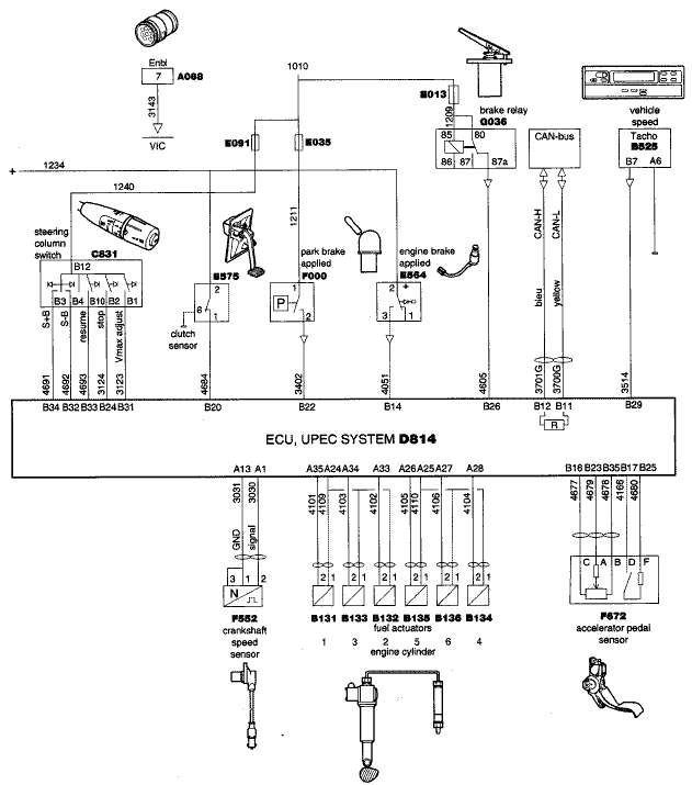
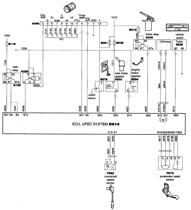
РАСПОЛОЖЕНИЕ УЗЛОВ ДВИГАТЕЛЯ

Основной код Описание Расположение
В131 – В136 Электромагнитный клапан насосной секции
В341 Свеча накаливания
D814 Электронный блок UPEC
F552 Датчик положения коленчатого вала
F558 Датчик положения распределительного вала
F565 Датчик температуры топлива Расположен на корпусе насоса или на корпусе топливного фильтра, в зависимости от даты изготовления двигателя
F566 Датчик температуры охлаждающей жидкости
F649 Датчик давления наддува/ температуры воздуха на входе
G014 Реле свечи накаливания
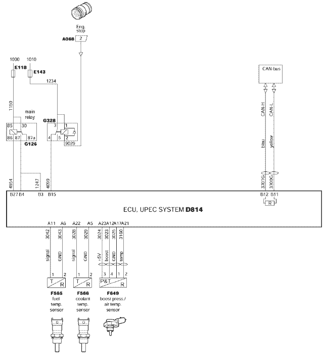
ОПИСАНИЕ СИСТЕМЫ
ЭЛЕКТРООБОРУДОВАНИЕ СИСТЕМЫ UPEC
Главным узлом управления системы впрыска UPEC является электронный блок. Функции системы UPEC можно подразделить на те, которые относятся к двигателю, те, которые относятся к автомобилю, и функцию диагностики.
Функции, относящиеся к двигателю, включают в себя:
- Ограничение полной нагрузки
- Ограничение дымности выхлопа
- Определение момента и продолжительности впрыска топлива
- Коррекция количества впрыскиваемого топлива
- Холодный запуск
- Регулирование давления наддува
Функции, относящиеся к автомобилю, включают в себя:
- Регулировка частоты вращения двигателя при помощи подрулевого переключателя
Регулировка частоты вращения двигателя через функциональный разъем
Примечание:
Функциональный разъем является опцией (т.е. относится к оборудованию, устанавливаемому за отдельную плату).
- Ограничение скорости автомобиля
- Регулируемое ограничение скорости автомобиля
- Управление скоростью автомобиля (круиз-контроль)
Примечание:
Круиз-контроль является опцией.

Для управления функциями двигателя и автомобиля, электронному блоку необходимы различные входные сигналы; блок управляет включением различных узлов посредством выходных сигналов.
Входные сигналы
Наиболее важными входными сигналами являются:
− сигнал датчика положения распределительного вала (F558)
− сигнал датчика положения коленчатого вала (F552)
− сигнал датчика температуры топлива (F565)
− сигнал датчика температуры охлаждающей жидкости (F566)
− сигнал датчика давления наддува/ температуры воздуха на входе (F569)
− сигнал датчика педали акселератора (F672)
− сигнал скорости автомобиля (В525)
− сигнал стояночного тормоза (F000)
− сигнал торможения (G036)
− сигнал выключателя управления моторным тормозом (Е564)
− сигнал бесконтактного выключателя педали сцепления (Е575)
− сигнал подрулевого переключателя (С831)
Выходные сигналы
После обработки входных сигналов, выходными сигналами включаются:
− насосные секции (В131/В132/В133/В134/В135/В136)
− свеча накаливания (В341)
− тормоз двигателя DEB, если он установлен (В247/В248)
− моторный тормоз (В192)
− приборный щиток через VIC (D900/D899)
− вентилятор, если он установлен (В335)
Сеть CAN
Через сеть CAN электронный блок UPEC связывается с другими электронными системами, установленными на автомобиле.
ТОПЛИВНАЯ СИСТЕМА UPEC

Топливоподкачивающий насос (3) забирает топливо из топливного бака (1), пропуская его через охладительную пластину (2).
Охладительная пластина (2) предназначена для предотвращения перегрева электронного блока.
Топливоподкачивающий насос (3) установлен рядом с корпусом топливного насоса (5) и приводится в действие кулачковым валом в корпусе топливного насоса.
Топливо от топливоподкачивающего насоса подается через фильтр тонкой очистки топлива (4).
Для обеспечения постоянного удаления из топлива пузырьков воздуха, в фильтре тонкой очистки имеется калиброванное отверстие.
После фильтра топливо попадает в корпус топливного насоса (5).
В корпусе топливного насоса (5) расположены насосные секции, работой которых управляет электронный блок.
Насосные секции подают топливо под высоким давлением (прибл. 1600 бар) к форсункам.
В конце канала подачи топлива имеется перепускной клапан (6), соединяющий между собой канал подачи топлива и сливной канал при определенном давлении в канале подачи топлива.
Перепускной клапан обеспечивает надлежащие условия заполнения насосных секций. Сливной канал соединен с трубопроводом возврата топлива в топливный бак (1) через фильтр тонкой очистки топлива.
Перепускной топливопровод соединен с трубопроводом возврата топлива в топливный бак (1) через обратный клапан в фильтре тонкой очистки топлива.
Если система «открывалась», систему питания необходимо прокачать при помощи ручного подкачивающего насоса, встроенного в топливоподкачивающий насос (3).
ОПИСАНИЕ УЗЛОВ
ЭЛЕКТРОННЫЙ БЛОК

Электронный блок (1) непрерывно обрабатывает все входные сигналы, поступающие от датчиков и переключателей.
Все эти данные сравниваются с параметрами (программы управления и контрольные значения количества топлива), хранящимися в памяти электронного блока.
На основе этих данных электронный блок рассчитывает оптимальный момент впрыска топлива и его необходимое количество.
В соответствии с этим напряжение подается на насосные секции отдельных цилиндров.
В электронный блок встроен датчик, измеряющий атмосферное давление.
Атмосферное давление измеряется через вентиляционное отверстие (2) блока.
Влияние атмосферного давления на систему
Результаты измерений атмосферного давления влияют на:
1. количество топлива, впрыскиваемого в режиме полной нагрузки.
При слишком низком значении атмосферного давления количество впрыскиваемого топлива уменьшается, во избежание чрезмерно-высокой частоты вращения турбонагнетателя.
ДАТЧИК ПЕДАЛИ АКСЕЛЕРАТОРА

Датчик педали акселератора (F672), подсоединенный к электронному блоку, представляет собой потенциометр.
Выходное напряжение потенциометра является линейным сигналом и зависит от положения педали акселератора.
Выключатель оборотов холостого хода работает параллельно с потенциометром, подсоединенным к выводу В17 электронного блока.
При отсутствии нагрузки на педали акселератора контакты выключателя оборотов холостого хода разомкнуты, в то время как при нажатии на педаль, они замыкаются.
Выключатель оборотов холостого хода является частью системы защиты.
После того, как срабатывает выключатель режима «kickdown» (1), электронный блок определяет это положение педали акселератора на основании напряжения на выходе потенциометра.
Влияние выходного напряжения потенциометра на систему
Измеряемое выходное напряжение влияет на:
1. заданное количество впрыскиваемого топлива.
Заданное количество впрыскиваемого топлива корректируется по следующим функциям: ограничение дымности, регулировка максимальных оборотов двигателя и т.п. и, следовательно, не обязательно совпадает с реальным количеством впрыскиваемого топлива.
ДАТЧИК ТЕМПЕРАТУРЫ ОХЛАЖДАЮЩЕЙ ЖИДКОСТИ

Для измерения температуры охлаждающей жидкости используется датчик температуры.
Датчик температуры охлаждающей жидкости представляет собой терморезистор типа ОТК (с повышением температуры сопротивление терморезистора уменьшается).
В случае отказа датчика, электронный блок использует параметр сигнала датчика, запрограммированный в памяти блока.
Влияние температуры охлаждающей жидкости на систему
Результаты измерения температуры жидкости в системе охлаждения двигателя влияют на:
1. установку момента впрыска топлива при запуске двигателя.
2. установку момента впрыска топлива для уменьшения выброса двигателем белого дыма.
Примечание:
Данная регулировка осуществляется в сочетании с температурой воздуха на входе.
3. продолжительность предварительного (до запуска двигателя) и дополнительного разогрева свечи накаливания.
4. определение количества топлива, впрыскиваемого при запуске двигателя.
5. уменьшение мощности двигателя в случае чрезмерного повышения температуры охлаждающей жидкости.
6. управление частотой вращения вентилятора, если автомобиль оснащен вискомуфтой вентилятора с электронной регулировкой частоты вращения.
ДАТЧИК ТЕМПЕРАТУРЫ ТОПЛИВА

Для измерения температуры топлива используется датчик температуры.
Датчик температуры топлива представляет собой терморезистор типа ОТК (с повышением температуры сопротивление терморезистора уменьшается).
В случае отказа датчика, электронный блок использует параметр сигнала датчика, запрограммированный в памяти блока.
Влияние температуры топлива на систему
Результаты измерения температуре топлива влияют на:
1. коррекцию количества впрыскиваемого топлива при температуре топлива ниже 0°С.
2. время предварительного (до запуска двигателя) и дополнительного разогрева свечи накаливания.
3. коррекцию синхронизации работы электромагнитного клапана на насосной секции.
ДАТЧИК ДАВЛЕНИЯ НАДДУВА/ТЕМПЕРАТУРЫ ВОЗДУХА НА ВХОДЕ

Данный датчик сочетает функцию измерения давления наддува с функцией измерения температуры воздуха на входе в турбонагнетатель.
Для измерения температуры воздуха на входе используется датчик температуры.
Датчик температуры воздуха наддува представляет собой терморезистор типа ОТК (с повышением температуры сопротивление терморезистора уменьшается).
В случае отказа датчика, электронный блок использует параметр сигнала датчика, запрограммированный в памяти блока.
Влияние температуры воздуха на входе на систему
Измеряемая температура воздуха наддува влияет на:
1. установку момента впрыска топлива для уменьшения выброса двигателем белого дыма;
Примечание:
Данная регулировка осуществляется в сочетании с температурой охлаждающей жидкости.
2. время предварительного и дополнительного разогрева свечи накаливания.
3. функцию ограничения дымности выхлопа (коррекция измеряемого давления наддува).
Для измерения давления наддува используется датчик давления.
Датчик давления наддува представляет собой пьезоэлектрический датчик.
Данный датчик передает информацию о давлении на электронный блок в форме электрического сигнала (напряжения).
В случае отказа датчика, электронный блок использует параметр сигнала датчика, запрограммированный в памяти блока.

Влияние давления наддува на систему
Измеряемое давление наддува влияет на:
1. количество впрыскиваемого топлива (функция ограничения дымности выхлопа).
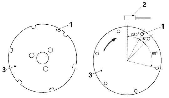
ДАТЧИК ПОЛОЖЕНИЯ КОЛЕНЧАТОГО ВАЛА

Для регистрации частоты вращения двигателя и точного определения момента впрыска, а, следовательно, косвенно и синхронизации подачи напряжения на насосную секцию соответствующего цилиндра, датчик положения коленчатого вала (4) регистрирует частоту вращения и положение коленчатого вала двигателя.
Для этой цели на маховике (5) имеются три сегмента (соответствующие цилиндрам 1-6, 5-2 и 3-4), через 120° угла поворота коленчатого вала, каждый из которых имеет 18 отверстий на расстоянии 6° друг от друга. Для распознавания следующего «сегмента коленчатого вала», сегменты отделены друг от друга расстоянием, равным двум пропущенным отверстиям.
Метка верхней мертвой точки (ВМТ) на маховике находится между отверстиями 10 и 11 сегмента цилиндров 3-4.
Датчик положения коленчатого вала (4) расположен на картере маховика таким образом, что если поршень цилиндра 1 или 6 находится в верхней мертвой точке, датчик (4) будет находиться перед отверстием 11 сегмента цилиндров 1-6.

Датчик положения коленчатого вала представляет собой индуктивный датчик, что означает то, что он выдает синусоидальный сигнал напряжения переменного тока (2) при регистрации отверстия (1).
Электронный блок преобразует синусоидальный сигнал в цифровой сигнал (3), который может быть использован системой управления.
Датчик положения коленчатого вала является полярно-зависимым.
Сигнал должен быть поляризован таким образом, чтобы положительная половина синусоиды шла первой, обеспечивая возможность надлежащего включения при прохождении нуля.
В точке прохождения нуля синусоидального сигнала происходит изменение амплитуды цифрового сигнала, служащее для синхронизации.
Влияние сигнала датчика положения коленчатого вала на систему
Сигнал датчика положения коленчатого вала влияет на:
1. регистрацию момента впрыска топлива;
2. регистрацию частоты вращения двигателя;
3. регистрацию частоты вращения двигателя для следующих целей:
- Установки момента впрыска топлива
- Установки продолжительность впрыска топлива
- Ограничения дымности выхлопа
ДАТЧИК ПОЛОЖЕНИЯ РАСПРЕДЕЛИТЕЛЬНОГО ВАЛА

Для установки момента впрыска используется датчик положения распределительного вала (2), который при помощи электронной системы, синхронизирует впрыск в цилиндр 1.
Для синхронизации на кулачковом вале в корпусе насоса имеется импульсный диск (3).
На импульсном диске имеется отверстие синхронизации (1), соответствующее цилиндру 1.
На импульсном диске имеется еще шесть отверстий, разделенных 60-градусными интервалами.
Функция данных отверстий заключается в определении частоты вращения двигателя и установки момента впрыска топлива в случае отказа датчика положения коленчатого вала.
В момент, когда датчик положения распределительного вала регистрирует отверстие синхронизации (1), положение поршня первого цилиндра соответствует угловому расстоянию 57 градусов поворота коленчатого вала до верхней мертвой точки (ВМТ) на такте сжатия.

Датчик положения распределительного вала представляет собой индуктивный датчик, что означает то, что он выдает синусоидальный сигнал напряжения переменного тока (2) при регистрации отверстия (1).
Электронный блок преобразует синусоидальный сигнал в цифровой сигнал (3), который может быть использован системой управления.
Датчик положения распределительного вала является полярно-зависимым.
Сигнал должен быть поляризован таким образом, чтобы положительная половина синусоиды шла первой, обеспечивая возможность надлежащего включения при прохождении нуля.
В точке прохождения нуля синусоидального сигнала происходит изменение амплитуды цифрового сигнала, служащее для синхронизации.
Влияние сигнала датчика положения распределительного вала на систему
Сигнал датчика положения распределительного вала влияет на:
1. регистрацию синхронизации.
2. регистрацию частоты вращения двигателя и установку момента впрыска в случае отказа датчика положения коленчатого вала.
НАСОСНАЯ СЕКЦИЯ
Принцип работы

Положение А
В этом положении плунжер насосной секции (2) совершает такт всасывания.
Благодаря тому, что во всасывающем трубопроводе топливной системы постоянно присутствует избыточное давление, через каналы подачи топлива (3) заполняется нагнетательный канал над плунжером (2).
Положение В
В этом положении плунжер насосной секции (2) совершает такт сжатия.
Так как клапан (5) еще не перекрыл соединение с каналами подачи топлива (3), роста давления не происходит.

Положение С
В этом положении определяется момент впрыскивания топлива.
Электронный блок активирует электромагнитный клапан (4).
Таким образом, клапан (5) перекрывает соединение между пространством над плунжером (2) и каналами подачи топлива (3).
При этом растет давление в пространстве над плунжером (2), заставляя топливо впрыскиваться через форсунку (6).
Положение D
В этом положении определяется количество впрыскиваемого топлива.
Электронный блок уже не подает напряжение на электромагнитный клапан (4).
Это приводит к тому, что клапан (5) открывает соединение между пространством над плунжером (2) и каналами подачи топлива (3).
Давление топлива над плунжером (2) резко уменьшается.
ФУНКЦИИ УПРАВЛЕНИЯ
СИНХРОНИЗАЦИЯ ПРИ ЗАПУСКЕ ДВИГАТЕЛЯ

Датчик положения коленчатого вала (F552) и датчик положения распределительного вала (F558) подсоединены к электронному блоку (D814).
Для определения момента впрыска топлива электронному блоку необходима информация о положении поршня цилиндра 1 во время запуска. Синхронизация обеспечивается посредством данного «распознавания положения».
Положение поршня цилиндра 1 во время запуска регистрируется при помощи датчика положения распределительного вала (F558).

На кулачковом вале в корпусе насоса установлен импульсный диск (3).
На импульсном диске имеется отверстие синхронизации (1), соответствующее цилиндру 1.
На маховике (5) имеются три сегмента (соответствующие цилиндрам 1-6, 5-2 и 3-4), через 120° угла поворота коленчатого вала, каждый из которых имеет 18 отверстий на расстоянии 6° угла поворота коленчатого вала друг от друга. Для распознавания следующего «сегмента коленчатого вала», сегменты отделены друг от друга расстоянием, равным двум пропущенным отверстиям.
При запуске двигателя датчик положения коленчатого вала (4) регистрирует первое отверстие «сегмента коленчатого вала» после двух пропущенных отверстий на маховике (5).
После регистрации первого отверстия, электронный блок сравнивает положение коленчатого вала с положением кулачкового вала в корпусе насоса, посредством импульсного диска (3).
Если в этот момент датчик положения распределительного вала регистрирует отверстие синхронизации (1), «система» синхронизируется по первому цилиндру (положение поршня первого цилиндра соответствует угловому расстоянию 57 градусов поворота коленчатого вала до верхней мертвой точки) и электронный блок после этого может активировать насосные секции (момент впрыска и количество впрыскиваемого топлива).
Синхронизация в случае отказа датчика положения распределительного вала
В случае отказа датчика положения распределительного вала (2), синхронизация при помощи датчика положения распределительного вала становится невозможным.
При запуске, если электронный блок регистрирует область между первым и вторым отверстием «сегмента коленчатого вала», вместо секции первого цилиндра, он активирует насосную секцию четверного цилиндра (В134). Данный способ активации продолжается до тех пор, пока обороты двигателя не увеличатся. После регистрации увеличения частоты вращения двигателя электронный блок определяет, что перед первым цилиндром находится следующий «сегмент коленчатого вала», после чего вновь может осуществляться установка момента впрыска и количества впрыскиваемого топлива.
Синхронизация в случае отказа датчика положения коленчатого вала
В случае отказа датчика положения коленчатого вала (4) напряжение на насосную секцию первого цилиндра (В131) подается тогда, когда датчик положения распределительного вала регистрирует отверстие синхронизации (1).
С этого момента синхронизация впрыска топлива и регулировка количества впрыскиваемого топлива определяются при помощи остальных 6 отверстий импульсного диска (3).
ОПРЕДЕЛЕНИЕ МОМЕНТА ВПРЫСКА И КОЛИЧЕСТВА ВПРЫСКИВАЕМОГО ТОПЛИВА

Количество впрыскиваемого топлива, рассчитываемое электронным блоком (D814) необходимо преобразовать в момент времени и продолжительность подачи напряжения на электромагнитные клапаны насосных секций.
Момент впрыска, рассчитываемый электронным блоком, также преобразуется во временной промежуток, в течение которого на электромагнитные клапаны подается напряжение.

Для определения момента впрыска и количества впрыскиваемого топлива и, следовательно, косвенно, времени включения/отключения насосной секции, на маховике (5) имеется три сегмента (соответствующие цилиндрам 1-6, 5-2 и 3-4), через 120° угла поворота коленчатого вала, каждый из которых имеет 18 отверстий на расстоянии 6° друг от друга.
Для распознавания следующего «сегмента коленчатого вала», сегменты отделены друг от друга расстоянием, равным двум пропущенным отверстиям.
Регистрация отверстий в маховике осуществляется посредством датчика положения коленчатого вала (4).
Определение момента впрыска топлива и требуемого количества впрыскиваемого топлива происходит посредством отверстий, благодаря преобразованию «угол поворота коленчатого вала/время».
РЕГУЛИРОВАНИЕ МОМЕНТА ВПРЫСКА И КОЛИЧЕСТВА ВПРЫСКИВАЕМОГО ТОПЛИВА

В зависимости от значения различных сигналов, электронный блок (D814) рассчитывает необходимый момент впрыска и необходимое количество впрыскиваемого топлива. В этом отношении исходной точкой является максимальное снижение выброса вредных газов (NOx и углеводородов).
Слишком ранний впрыск топлива увеличивает содержание NOx в отработанных газах.
Поздний впрыск топлива увеличивает содержание углеводородов в отработанных газах.
В нижеследующем обзоре представлена общая картина факторов, влияющих на момент впрыска топлива и количество впрыскиваемого топлива.
Момент впрыска зависит от:
− частоты вращения двигателя в сочетании с необходимым моментом впрыска.
Эти два фактора определяют момент впрыска, обеспечиваемый программой.
− температуры охлаждающей жидкости.
Момент впрыска при запуске определяется текущей температурой охлаждающей жидкости в двигателе.
− температуры воздуха на входе в турбонагнетатель в сочетании с температурой охлаждающей жидкости. Эти два фактора определяют момент впрыска, обеспечиваемый программой, для уменьшения выброса белого дыма.
Количество впрыскиваемого топлива зависит от:
− частоты вращения двигателя в сочетании с. температурой охлаждающей жидкости.
Эти два фактора определяют количество топлива, впрыскиваемого при запуске.
− положения педали акселератора.
Датчик положения педали акселератора определяет необходимую мощность и, следовательно, количество впрыскиваемого топлива.
Примечание:
Под влиянием различных функций регулирования, количество впрыскиваемого топлива может корректироваться электронным блоком.
− температуры топлива.
Если топливо имеет низкую температуру, его плотность возрастает.
Для компенсации этого, при низких температурах количество впрыскиваемого топлива уменьшается.
− температуры охлаждающей жидкости в двигателе.
При слишком высокой температуре количество впрыскиваемого топлива уменьшается, для обеспечения защиты двигателя.
− давления наддува в сочетании с температурой воздуха на входе.
Эти два фактора определяют количество впрыскиваемого топлива в связи с функцией ограничения дымности выхлопа.
− атмосферного давления.
При слишком низком атмосферном давлении, количество топлива уменьшается, для предотвращения слишком высокой частоты вращения турбонагнетателя.
КОРРЕКЦИЯ ВРЕМЕНИ ПОДАЧИ НАПРЯЖЕНИЯ НА ЭЛЕКТРОМАГНИТНЫЙ КЛАПАН

В насосной секции имеется клапан, закрывающий или открывающий канал между секцией высокого давления и сливной магистралью. Для перекрывания канала между секцией высокого давления и сливной магистралью требуется некоторое время.
Это время зависит от заводских допусков иглы клапана и электромагнитного клапана в насосных секциях, частоты вращения двигателя (F552), напряжения аккумуляторных батарей и температуры топлива (F565). По этой причине в электронном блоке (D814) имеется программа коррекции времени подачи напряжения на электромагнитный клапан.
Время подачи напряжения на электромагнитный клапан программа управления корректирует динамически, в то время как фиксированное значение момента впрыска может быть взято в любое время из программы синхронизации.
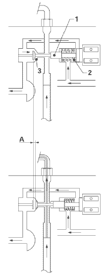
Если на электромагнитный клапан подается напряжение, игла клапана (1) под воздействием магнитного поля прижимается к конической стопорной поверхности (3), преодолевая сопротивление пружины (2).
Время, необходимое для преодоления расстояния А зависит не только от заводских допусков иглы клапана и электромагнитного клапана, но еще и от:

Напряжения аккумуляторных батарей
Падение напряжения аккумуляторных батарей (например, во время запуска) меняет напряженность магнитного поля, увеличивая время преодоления расстояния А.
Температуры топлива
При низкой температуре топливо обладает большей вязкостью, способствуя увеличению времени преодоления расстояния А.
Частоты вращения двигателя
При высокой частоте вращения двигателя динамика движения топлива возрастает.
Вследствие пульсации давления, время преодоления расстояния А увеличивается.

Пояснения к графику
1. Ток активации электромагнитного клапана
2. Опознание факта прижатия иглы клапана к конической стопорной поверхности. Это положение опознается электронным блоком по изменению самоиндукции, возникающему вследствие уменьшения воздушного зазора между диском якоря и магнитным сердечником.
3. Ток удержания электромагнитного клапана.
4. Клапан закрылся.
ВКЛЮЧЕНИЕ/ВЫКЛЮЧЕНИЕ ЗАЖИГАНИЯ

Включение зажигания
При включении зажигания входное напряжение подается на вывод В15.
Примечание:
Тип напряжения, подаваемого на вывод В15, зависит от даты изготовления автомобиля.
После подачи входного напряжения на вывод В15, прежде всего, осуществляется внутренняя самодиагностика системы, после чего напряжение подается на реле (G126).
Перед подачей напряжения на реле (G126) вывод В27 замыкается на «массу» через электронный блок (D814).
После срабатывания реле (G126) напряжение подается на В3 и В4.
Если на выводах В3 и В4 присутствует напряжение, обеспечивается энергоснабжение различных датчиков.
На данном этапе происходит проверка и обработка показаний различных датчиков, включая расчет подачи топлива при запуске, продолжительность предварительного и дополнительного разогрева свечи накаливания, установку момента впрыска топлива и т.п.
Через шину CAN блок связывается с иммобилайзером, для разблокирования подачи топлива.
Выключение электропитания
При выключении зажигания подача напряжения на вывод В15 прекращается.
При этом начинается передача накопленных ошибок из оперативной памяти в постоянное запоминающее устройство.
После этого вывод В27 перестает быть замкнутым на «массу», таким образом, реле (G126) отключается.
При этом прекращается подача напряжения на выводы В3 и В4.
ПРЕДВАРИТЕЛЬНЫЙ И ДОПОЛНИТЕЛЬНЫЙ РАЗОГРЕВ СВЕЧИ НАКАЛИВАНИЯ

На основе различных входных сигналов, поступающих от датчиков температуры, электронный блок (D814) автоматически определяет необходимую продолжительность предварительного (до запуска двигателя) и дополнительного разогрева свечи накаливания.
После включения зажигания, измеряются температура топлива (F565), температура воздуха на входе (F649) и температура жидкости в системе охлаждения двигателя (F566). Самая низкая из измеренных температур определяет продолжительность предварительного и дополнительного разогрева свечи накаливания.
Условия для функции предварительного разогрева
Предварительный разогрев свечи накаливания включается только, если:
1. напряжение аккумуляторных батарей выше 15 В;
2. измеренная температура ниже значения, запрограммированного в электронном блоке для включения функции предварительного разогрева;
3. отсутствует сигнал о частоте вращения двигателя (функция предварительного разогрева свечи накаливания отключается, если электронный блок регистрирует сигнал о частоте вращения двигателя).
Примечание:
В течение всего времени прокручивания двигателя стартером, функция предварительного разогрева свечи накаливания остается включенной.
Условия для функции дополнительного разогрева
Дополнительный разогрев свечи накаливания включается только если:
1. напряжение аккумуляторных батарей выше 15 В;
2. измеренная температура ниже значения, запрограммированного в электронном блоке для включения функции дополнительного разогрева;
3. присутствует сигнал о частоте вращения двигателя.
Если необходимо активировать функцию разогрева свечи накаливания, вывод В10 электронного блока замыкается на «массу».
В результате этого активируется реле (G014).
ПОДАЧА ТОПЛИВА ПРИ ЗАПУСКЕ ДВИГАТЕЛЯ

Для обеспечения быстрого запуска двигателя в любых обстоятельствах, при минимально-возможном выбросе белого дыма, электронным блоком (D814) рассчитывается подача топлива при запуске двигателя.
Количество топлива, впрыскиваемого при запуске, рассчитывается на основе:
- температуры жидкости в системе охлаждения двигателя (F566).
Температура определяет исходную подачу топлива.
- частоты вращения двигателя (F552).
С ростом числа оборотов двигателя, количество впрыскиваемого топлива уменьшается.
- продолжительности запуска.
Через определенное время количество впрыскиваемого топлива увеличивается.
Кроме того, устанавливается опережение момента впрыска для ограничения выброса белого дыма.

Пояснения к графику подачи топлива при запуске двигателя
Исходная подача топлива (1) зависит от температуры охлаждающей жидкости.
Если двигатель не запустился сразу же, через определенное время количество впрыскиваемого топлива плавно увеличивается до достижения им максимальной величины (2).
Максимальное количество впрыскиваемого топлива ограничено температурой охлаждающей жидкости в двигателе.
КОНТРОЛЬ ПОДАЧИ ТОПЛИВА

Как только включается электропитание, начинается процедура идентификации между иммобилайзером и ключом зажигания.
Во время данной процедуры идентификации, через шину CAN начинается вторая процедура идентификации между электронным блоком UPEC и иммобилайзером.
После того, как электронный блок UPEC опознал код, блокировка постоянной подачи топлива снимается.
Если идентификационные коды не совпадают, либо в случае неисправности в соединении по CAN, насосные секции будут отключены электронным блоком и на дисплее DIP появится сообщение об ошибке.
Кроме того, электронный блок UPEC включит лампу «stop» на приборном щитке, которая будет мигать с определенной частотой.
Лампа «stop» включается через вывод В6, соединенный с VIC.
Примечание:
Начиная с версии 6.4 UPEC, возможность включения лампы «stop» с определенной частотой в случае отказа иммобилайзера отсутствует.
УПРАВЛЕНИЕ ЧЕРЕЗ СЕТЬ CAN

Электронный блок UPEC связывается с другими электронными системами, установленными на автомобиле, через выводы шины CAN В11 и В12.
Через эту шину происходит обмен данными, обеспечивая возможность взаимодействия других электронных систем с функциями управления UPEC или использование данных UPEC для их собственных функций управления.
Информация, получаемая блоком UPEC, помимо прочего, включает в себя:
- запрос на отключение моторного тормоза при включении ABS.
- запрос на уменьшение мощности двигателя/отключение круиз-контроля при работе ASR.
- запрос на включение моторного тормоза в случае чрезмерного повышения температуры охлаждающей жидкости, или если тормозного усилия недостаточно при работе замедлителя в режиме «V-постоянная».
- запрос на включение моторного тормоза, если торможение автомобиля происходит под контролем EBS.
- запрос на включение механизма отбора мощности/регулирования частоты вращения двигателя.
- запрос на отключение функции моторного тормоза при отключении автоматической блокировки трансмиссии.
- идентификационный код иммобилайзера для разблокирования постоянной подачи топлива.
- запрос на «ускорение» при управлении тормозным моментом буксируемого транспортного средства системой EBS.
Информация, посылаемая блоком UPEC, включает в себя:
- информацию о температуре охлаждающей жидкости.
- Информацию о частоте вращения двигателя.
- Информацию о крутящем моменте двигателя.
- Информацию о номере шасси в связи с проверкой номера шасси.
- Информацию, относящуюся к измеряемому давлению наддува.
- Информацию о расходе топлива.
- Информацию об отказе в системе UPEC
- Информацию о положении педали акселератора.
- Информацию в отношении того, включен моторный тормоз или нет.
- Информацию о положении стояночного тормоза.
- Информацию о положении педали сцепления.
- Информацию о возможном крутящем моменте двигателя, по отношению к частоте вращения двигателя.
ОГРАНИЧЕНИЕ ДЫМНОСТИ

Если топлива впрыснуто больше, чем это необходимо, возрастает выброс сажи.
Момент, когда начинается выброс сажи, является пределом дымности отработанных газов.
Как только достигается предел дымности отработанных газов, количество впрыскиваемого топлива ограничивается.
Диапазон ограничения количества впрыскиваемого топлива определяется давлением наддува в сочетании с измеряемой температурой воздуха на входе в турбонагнетатель. Оба эти параметра измеряются датчиком давления наддува/температуры воздуха на входе (F649).
РЕГУЛИРОВАНИЕ МАКСИМАЛЬНОЙ ЧАСТОТЫ ВРАЩЕНИЯ ДВИГАТЕЛЯ

По достижении максимальной частоты вращения двигателя, количество впрыскиваемого топлива регулируется таким образом, чтобы при нормальных условиях эксплуатации не превысить максимальную частоту вращения двигателя.
Для предупреждения чрезмерного износа двигателя, максимальная частота вращения двигателя в течение определенного времени после запуска ограничена 1500 об/мин.
Время действия ограничения зависит от температуры охлаждающей жидкости в двигателе (см. график).

УПРАВЛЕНИЕ ЧАСТОТОЙ ВРАЩЕНИЯ ВЕНТИЛЯТОРА

Если этого требует система охлаждения, на автомобиле устанавливается вискомуфта вентилятора с электрическим управлением (В335).
Применение данной муфты вентилятора обеспечивает точную регулировку частоты вращения вентилятора.
Электронный блок UPEC (D814) контролирует и регулирует частоту вращения вентилятора в целях гарантированного пропускания достаточного потока охлаждающего воздуха через систему охлаждения и поддержания температуры охлаждающей жидкости и/или температуры воздуха на входе в определенных пределах.
Частота вращения вентилятора регулируется сигналом ШИМ (коэффициент заполнения) на выводе А9.
Низкое значение коэффициента заполнения ведет к снижению частоты вращения вентилятора.
Высокое значение коэффициента заполнения ведет к увеличению частоты вращения вентилятора.
Сигнал обратной связи о частоте вращения вентилятора на электронный блок UPEC приходит от датчика, соединенного с выводом В30.
Регулировка частоты вращения вентилятора зависит от ряда факторов, таких как:
− температуры охлаждающей жидкости
− температуры воздуха на входе в турбонагнетатель.
− использования замедлителя в сочетании со скоростью автомобиля.
− Частоты вращения двигателя.
Для включения муфты вентилятора используется наивысшее значение частоты вращения вентилятора, рассчитанное на основе вышеназванных факторов.
ЗАЩИТА ОХЛАЖДАЮЩЕЙ ЖИДКОСТИ ОТ ПЕРЕГРЕВА


Температура охлаждающей жидкости измеряется при помощи датчика температуры охлаждающей жидкости (F566).
При слишком высоком значении температуры, осуществляется корректировка крутящего момента двигателя (количества впрыскиваемого топлива).
ВКЛЮЧЕНИЕ МОТОРНОГО ТОРМОЗА

Моторный тормоз состоит из тормоза в выпускной системе двигателя и DEB.
При включении выключателя моторного тормоза (Е564) на вывод В14 электронного блока (D814) поступает входной сигнал.
Если удовлетворены условия включения моторного тормоза, для обеспечения срабатывания клапана моторного тормоза (В192) вывод В9 замыкается на «массу», а если используется DEB, для включения DEB на массу замыкаются выводы В18 и А8.
Если включены моторный тормоз в выпускной системе/DEB, впрыскивание топлива прекращается до тех пор, пока двигатель не выйдет на обороты холостого хода. В этот момент электронный блок подает напряжение на насосные секции, обеспечивая впрыскивание такого количества топлива, какое соответствует ненажатой педали акселератора.
Условия включения моторного тормоза в выпускной системе
Выводы В9, В18 и А8 будут замкнуты на «массу», если частота вращения двигателя больше или равна 1000 об/мин и скорость автомобиля превышает 3,5 км/ч.
После замыкания на «массу» выводов В9, В18 и А8, соединение с «массой» снова разрывается после падения частоты вращения двигателя ниже 800 об/мин или уменьшения скорости автомобиля ниже 3 км/ч.
Примечание:
1. Если выключатель моторного тормоза (Е564) нажат в отсутствии необходимых условий, выводы В9, В18 и А8 не будут замкнуты на «массу».
В этой ситуации электронный блок активирует насосные секции, обеспечивая впрыскивание такого количества топлива, какое соответствует ненажатой педали акселератора.
2. Выводы В9, В18 и А8 перестают быть замкнутыми на «массу», если электронный блок получил сообщение по сети CAN о том, что моторный тормоз должен быть отключен.
3. Через сеть CAN электронный блок UPEC (D814) может получить сообщение от замедлителя или системы EBS о необходимости включения моторного тормоза.
УПРАВЛЕНИЕ ЧАСТОТОЙ ВРАЩЕНИЯ ДВИГАТЕЛЯ ПОСРЕДСТВОМ ПОДРУЛЕВОГО ПЕРЕКЛЮЧАТЕЛЯ

Используя подрулевой переключатель (С831), управление частотой вращения двигателя можно включить двумя способами, а именно:
1. нажав на кнопку «RES» (3).
2. кратковременно однократно переместив подрулевой переключатель (1) в направлении А (set+).

Включение посредством кнопки «RES» на подрулевом переключателе
При нажатии кнопки «RES» (3), напряжение подается на вывод В33 электронного блока (D814).
В этот момент частота вращения двигателя увеличивается до значения, запрограммированного в электронном блоке (заводская установка – 1200 об/мин).
Примечание:
Значение, запрограммированное в электронном блоке, можно изменить при помощи DAVIE.
Включение посредством перемещения подрулевого переключателя в положение функции set+
Кратковременное однократное перемещение подрулевого переключателя (1) в направлении А (set+) включает режим управления частотой вращения двигателя, в том случае, если текущие обороты двигателя равны или выше значения, запрограммированное в электронном блоке.
Примечание:
Значением, запрограммированным в электронном блоке, является минимально-достижимое значение частоты вращения двигателя в режиме управления частотой вращения двигателя.
Это значение можно изменить при помощи DAVIE.
Если удовлетворяется данное условие, при вертикальном перемещении подрулевого переключателя (входное напряжение на выводе В34), включается режим управления частотой вращения двигателя. При этом частота вращения двигателя увеличится
Увеличение или уменьшение частоты вращения двигателя
Если включено управление частотой вращения двигателя, значение частоты вращения можно уменьшить, переместив подрулевой переключатель в положение В (set-).
При этом перемещении входное напряжение подается на вывод В32.
При перемещении подрулевого переключателя в положение А (set+), частота вращения двигателя увеличивается.
При этом перемещении входное напряжение подается на вывод В34.
Минимальное и максимальное значения частоты вращения двигателя, которые можно задать, определяются значением, запрограммированным в электронном блоке.
Примечание:
Значение, запрограммированное в электронном блоке, можно изменить при помощи DAVIE.
Условия включения режима управления частотой вращения двигателя
В зависимости от параметров, запрограммированных в электронном блоке при помощи DAVIE, включение режима управления частотой вращения двигателя возможно при наличии ряда условий.
Можно запрограммировать следующие условия:
1. Включенный или выключенный стояночный тормоз.
2. Нажатая или ненажатая педаль сцепления.
3. Нажатая или ненажатая педаль тормоза.
Кроме того, можно запрограммировать сохранение или отключение функции педали акселератора при данных условиях.
В дополнение, возможно движение автомобиля при включенном режиме управления частотой вращения двигателя. Естественно, это зависит от запрограммированных условий.
Максимальная скорость автомобиля при этом ограничена значением, запрограммированном в электронном блоке (заводская установка – 9 км/ч).
Примечание:
Значение, запрограммированное в электронном блоке, можно изменить при помощи DAVIE, при этом максимальное значение составляет 30 км/ч. Данное значение может повлиять на значение скорости автомобиля, при которой может быть включен круиз-контроль.
Отключение управления частотой вращения двигателя
1. Установкой поворотного переключателя (2) подрулевого переключателя в положение «OFF» (выключено) (входное напряжение на выводе В24).
2. При включении моторного тормоза (входное напряжение на выводе В14).
3. Если активна функция замедлителя (сигнал по сети CAN).
4. Если автомобиль двигается в режиме управления частотой вращения двигателя и скорость автомобиля выше, чем прибл. 20 км/ч (например, на спуске).
5. Если перестают соблюдаться условия включения режима управления частотой вращения двигателя.
6. Если отключается подрулевой переключатель, вследствие включения режима управления частотой вращения двигателя через функциональный разъем (А068).
КРУИЗ-КОНТРОЛЬ

Режим круиз-контроля включается посредством подрулевого переключателя (С831).
Режим круиз-контроля можно включить, если скорость автомобиля превышает определенное значение. Это значение может составлять от 30 до 45 км/ч.

Примечание:
Значение скорости, при котором может быть включен круиз-контроль, зависит от параметров, запрограммированных заказчиком, в качестве максимальной скорости, на которой возможно движение автомобиля в режиме управления частотой вращения двигателя.
Режим круиз-контроля включается посредством кратковременного однократного перемещения подрулевого переключателя в направлении А (set+) или В (set-) (входное напряжение на выводе В32 или В34).
При перемещении подрулевого переключателя текущее значение скорости автомобиля сохраняется в электронном блоке в качестве заданного значения скорости и поддерживается постоянным.
Примечание:
После включения режима круиз-контроля педаль акселератора (F672) продолжает функционировать.
Если включен режим круиз-контроля, при перемещении подрулевого переключателя в направлении А (set+) или В (set-), скорость автомобиля можно, соответственно, увеличить или уменьшить.
При установке поворотного переключателя (2) на подрулевом переключателе в положение «OFF» (входное напряжение на выводе В24), круиз-контроль отключается.
При нажатии на кнопку «RES» (3) на подрулевом переключателе (входное напряжение на выводе В33) круиз-контроль вновь включается с использованием последнего заданного значения скорости автомобиля.
Отключение режима круиз-контроля
1. Если поворотный переключатель (2) установлен в положение «OFF» (выключено) (входное напряжение на выводе В24).
2. При нажатии на педаль тормоза (входное напряжение с вывода В26 снимается).
3. При включении моторного тормоза (входное напряжение на выводе В14).
4. Если активна функция замедлителя (сигнал по сети CAN).
5. Если скорость автомобиля в режиме круиз-контроля падает на 5 км/ч ниже скорости, при которой может быть включен круиз-контроль.
6. При включении стояночного тормоза (входное напряжение на выводе В22).
7. Если активна система ASR (сигнал по сети CAN).
8. При выжимании сцепления (входное напряжение на выводе В20 отсутствует).
Примечание:
Если при выжимании сцепления входной сигнал на выводе В20 продолжает присутствовать (неисправен бесконтактный выключатель), управление скоростью автомобиля будет отключено, вследствие того, что электронный блок зарегистрирует резкое изменение частоты вращения двигателя относительно текущей скорости автомобиля в данный момент.
9. При включении регулируемого ограничителя скорости установкой поворотного переключателя на подрулевом переключателе в положение «LIM» (входное напряжение на выводе В31).
10. Если замедление автомобиля составляет > 2 м/с2 (при измерении на выводе В29).
ОГРАНИЧЕНИЕ СКОРОСТИ АВТОМОБИЛЯ


Ограничение скорости автомобиля в соответствии с законом
Максимально-допустимая скорость автомобиля запрограммирована в электронном блоке (D814). При повороте поворотного переключателя (2) на подрулевом переключателе в положение «LIM», запрограммированное значение появляется на приборном щитке.
Электронный блок регистрирует скорость автомобиля через вывод В29.
Регулируемый ограничитель скорости
Регулируемый ограничитель скорости обеспечивает возможность ограничения скорости автомобиля необходимым значением. Регулируемый ограничитель скорости можно включить, если скорость автомобиля превышает 30 км/ч.
Регулируемое ограничение скорости включается установкой поворотного переключателя (2) на подрулевом переключателе в положение «LIM» (входное напряжение на выводе 31).
Примечание:
Если на выводе В31 присутствует входное напряжение, управление скоростью автомобиля (круиз-контроль) отключается.
Если активировано регулируемое ограничение скорости автомобиля, скорость, на которой автомобиль двигается в данный момент, заносится в память электронного блока в качестве заданного предельного значения скорости автомобиля.
По сети CAN электронный блок получает информацию о сохраненном текущем предельном значении скорости автомобиля. Информация об этом появляется на дисплее приборного щитка.
В случае, если скорость автомобиля ограничена электронным блоком, предельное значение скорости автомобиля, занесенное в память, может быть увеличено или уменьшено перемещением подрулевого переключателя в положение А (set+) или В (set-).
Регулируемое ограничение скорости автомобиля отключается, если:
1. поворотный переключатель (2) возвращен в среднее положение (входное напряжение с вывода В31 снимается).
2. педаль акселератора (F672) нажата до упора, что вызвало срабатывание выключателя режима «kickdown». Электронный блок распознает эту ситуацию по напряжению на выходе потенциометра на выводе В23.
Примечание:
Если впоследствии скорость автомобиля падает до ранее сохраненного в памяти предельного значения скорости автомобиля, функция ограничения скорости автомобиля вновь активируется.
РАБОТА СИСТЕМЫ УПРАВЛЕНИЯ В СЛУЧАЕ ОТКАЗА ДАТЧИКА ПЕДАЛИ АКСЕЛЕРАТОРА

Неработающий потенциометр
В случае, когда не работает потенциометр в датчике педали акселератора (F672), автомобиль (с полной загрузкой) может доехать до безопасного места за счет использования выключателя оборотов холостого хода в датчике педали акселератора.
В датчике педали акселератора выключатель оборотов холостого хода (F672) установлен параллельно с потенциометром.
Когда педаль акселератора не нажата, контакты выключателя оборотов холостого хода разомкнуты, таким образом соединения между выводами В17 и В25 электронного блока (D814) нет.
В этой ситуации электронный блок активирует насосные секции таким образом, чтобы частота вращения двигателя плавно увеличивалась до повышенных оборотов, прибл. 1000 об/мин для двигателя ХЕ и 1150 об/мин для двигателя РЕ.
Как только нажимается педаль акселератора, контакты реле оборотов холостого хода замыкаются, обеспечивая, таким образом, соединение между выводами В17 и В25 электронного блока.
В данной ситуации происходит плавное увеличение количества впрыскиваемого топлива. Максимальное количество впрыскиваемого топлива при этом ограничено определенным процентом от количества топлива, впрыскиваемого обычно при выжимании педали акселератора до упора, при полной нагрузке.
Неработающий выключатель оборотов холостого хода
В случае обрыва цепи в выключателе оборотов холостого хода отсутствует соединение между выводами В17 и В25 электронного блока (D814), при нажатии на педаль акселератора.
В данной ситуации электронный блок, при нажатии педали акселератора, активирует насосные секции таким образом, чтобы частота вращения двигателя плавно увеличивалась до максимальных оборотов, прибл. 1000 об/мин для двигателя ХЕ и 1150 об/мин для двигателя РЕ.
В случае короткого замыкания реле оборотов холостого хода, возникает соединение между выводами В17 и В25 электронного блока (D814) при ненажатой педали акселератора. В данной ситуации, при ненажатой педали акселератора, электронный блок активирует насосные секции таким образом, чтобы частота вращения двигателя плавно увеличивалась до максимальных оборотов, прибл. 1000 об/мин для двигателя ХЕ и 1150 об/мин для двигателя РЕ. Функция педали акселератора отключена.
ФУНКЦИИ УПРАВЛЕНИЯ ЧЕРЕЗ ФУНКЦИОНАЛЬНЫЙ РАЗЪЕМ РЕГУЛИРОВАНИЯ ЧАСТОТЫ ВРАЩЕНИЯ ДВИГАТЕЛЯ

Через функциональный разъем регулирования частоты вращения двигателя (А068) реализуются следующие возможности/функции управления:
- Аварийное отключение двигателя
- Ограничение скорости автомобиля при перевозке особых грузов
- Регистрация частоты вращения двигателя
- Регулируемое управление частотой вращения двигателя (отбор мощности)
- Нерегулируемое управление частотой вращения двигателя (отбор мощности) n2 и n3
АВАРИЙНОЕ ОТКЛЮЧЕНИЕ ДВИГАТЕЛЯ
Если вывод 2 функционального разъема (А068) замыкается на «массу», под напряжение ставится реле (G328).
При этом прекращается подача напряжения на вывод В15 электронного блока (D814), таким образом, вывод В27 перестает быть замкнутым на «массу» через электронный блок.
Напряжение перестает подаваться на реле (G126) и, таким образом, прекращается подача напряжения на выводы В3 и В4.
Примечание:
На дисплее приборного щитка, при этом, возможно появление сообщений об ошибках, относящихся к другим электронным системам, поскольку электронный блок UPEC теряет возможность связи по сети CAN.
ОГРАНИЧЕНИЕ СКОРОСТИ АВТОМОБИЛЯ ПРИ ПЕРЕВОЗКЕ ОСОБЫХ ГРУЗОВ
Максимальная скорость автомобиля может быть ограничена (вариант, применяющийся для мусоровозов и т.п.); стандартное значение составляет 20 км/ч. Данное значение запрограммировано в электронном блоке. Его можно изменить при помощи DAVIE.
Данный режим включен, если на вывод В21 электронного блока (D814) подано входное напряжение.
Вывод В21 соединен с выводом 4 функционального разъема (А068).
РЕГИСТРАЦИЯ ЧАСТОТЫ ВРАЩЕНИЯ ДВИГАТЕЛЯ
Частота вращения двигателя регистрируется датчиком положения коленчатого вала (F552).
Выходной сигнал датчика положения коленчатого вала представляет собой синусоидальный сигнал, частота которого соответствует числу отверстий в маховике и частоте вращения маховика.
Для выходного напряжения на выводе В5 электронного блока (D814) синусоидальный сигнал в электронном блоке «преобразуется» в прямоугольный сигнал с частотой 30 импульсов на оборот коленчатого вала.
Этот сигнал передается на вывод 3 функционального разъема (А068).
УСЛОВИЯ, РАЗРЕШАЮЩИЕ УПРАВЛЕНИЕ ЧАСТОТОЙ ВРАЩЕНИЯ ДВИГАТЕЛЯ
Все контактные выводы функционального разъема (А068), относящиеся к системе управления частотой вращения двигателя (отбор мощности) подключены к электронному блоку VIC.
Электронный блок UPEC получает эту информацию от блока VIC по сети CAN.
Электронный блок UPEC не даст разрешение на управление частотой вращения двигателя через функциональный разъем (А068) до тех пор, пока не будут соблюдены все нижеприведенные условия.
Условие 1
Электронный блок UPEC получил от блока VIC сообщение «разрешить управление частотой вращения двигателя».
Данное сообщение посылается электронным блоком VIC в случае, если на блок VIC через вывод 7 (провод 3143) функционального разъема подано входное напряжение.
Примечание:
Если электронный блок UPEC получил сообщение «разрешить управление частотой вращения двигателя», все функции подрулевого переключателя, относящиеся к управлению частотой вращения двигателя, отключаются.
Условие 2
Должны быть соблюдены условия включения режима управления частотой вращения двигателя.
В зависимости от параметров, запрограммированных в электронном блоке при помощи дигностического сканера, включение режима управления частотой вращения двигателя возможно при соблюдении ряда условий.
Эти условия аналогичны условиям включения режима управления частотой вращения двигателя при помощи подрулевого переключателя.
РЕГУЛИРУЕМОЕ УПРАВЛЕНИЕ ЧАСТОТОЙ ВРАЩЕНИЯ ДВИГАТЕЛЯ (ОТБОР МОЩНОСТИ)
Если условия включения режима управления частотой вращения двигателя соблюдены и, если через вывод 8 (провод 3144) функционального разъема на электронный блок VIC подается непрерывный сигнал, режим управления частотой вращения двигателя включится в случае, когда текущее значение частоты вращения двигателя больше или равно значению, запрограммированному в электронном блоке.
Примечание:
Значение, запрограммированное в электронном блоке, можно изменить при помощи диагностического сканера.
Частоту вращения двигателя можно увеличить, подавая входное напряжение на электронный блок VIC через вывод 6 («set+», провод 3142) функционального разъема.
Частоту вращения двигателя можно уменьшить, подавая входное напряжение на электронный блок VIC через вывод 5 («set -», провод 3141) функционального разъема.
Если во время данной регулировки регулируемое управление частотой вращения двигателя будет отключено (перестанет подаваться напряжение на вывод 8, провод 3144) и, впоследствии, вновь включено (будет подано напряжение на вывод 8, провод 3144), управление частотой вращения двигателя включится с использованием последнего значения скорости, заданного при помощи «set+» или «set-».
НЕРЕГУЛИРУЕМОЕ УПРАВЛЕНИЕ ЧАСТОТОЙ ВРАЩЕНИЯ ДВИГАТЕЛЯ N2 И N3 (ОТБОР МОЩНОСТИ)
Нерегулируемые режимы управления частотой вращения двигателя n2 и n3 (при отборе мощности) можно включить, если соблюдены условия, разрешающие управление частотой вращения двигателя и, если через вывод 9 (провод 3145) или вывод 10 (провод 3146) функционального разъема на электронный блок VIC подается непрерывный сигнал, включится режим управления частотой вращения двигателя, с использованием запрограммированного значения n2 (1300 об/мин) или n3 (1400 об/мин), соответственно.
Примечание:
Значение, запрограммированное в электронном блоке, можно изменить при помощи диагностического сканера
Определение приоритетов режимов управления частотой вращения двигателя
При управлении частотой вращения двигателя через функциональный разъем, n2 имеет наивысший приоритет, затем следует n3, а регулируемое управление частотой вращения двигателя обладает самым низким приоритетом.
Отключение режима управления частотой вращения двигателя (отбор мощности)
1. При включении моторного тормоза (входное напряжение на выводе В14).
2. Если активна функция замедлителя (сигнал по сети CAN).
3. Если автомобиль двигается в режиме управления частотой вращения двигателя и скорость автомобиля превышает 20 км/ч (например, при движении на спуске).
4. Если перестают соблюдаться условия включения режима управления частотой вращения двигателя.
5. Если через функциональный разъем (А068) на блок VIC не подается входное напряжение «разрешения управления частотой вращения двигателя»..
ОГРАНИЧЕНИЕ ЧАСТОТЫ ВРАЩЕНИЯ/ КРУТЯЩЕГО МОМЕНТА ДВИГАТЕЛЯ

Если вывод В28 замыкается на «массу», включается режим ограничения частоты вращения двигателя/ограничения крутящего момента двигателя.
В зависимости от того, как запрограммирован электронный блок, либо частота вращения двигателя, либо крутящий момент двигателя ограничиваются определенной запрограммированной величиной.
Частота вращения двигателя ограничивается определенной величиной, запрограммированной в электронном блоке (стандартная установка 1500 об/мин).
На двигателях, установленных на автобусах, вместо ограничения частоты вращения двигателя, в действие вступает режим ограничения крутящего момента двигателя.
При активизации данной функции, используя педаль акселератора (F672), подрулевой переключатель (С831) или выводы функционального разъема (А068), частоту вращения или крутящий момент двигателя нельзя увеличить свыше величины, запрограммированной в электронном блоке.
Примечание:
Параметр, запрограммированный в электронном блоке, можно изменить при помощи диагностического сканера.