FOTON AUMAN - Неисправность зеркал заднего вида с электроприводом
(ведомая диагностика)
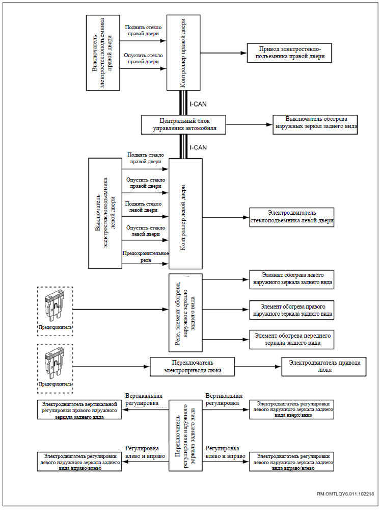
Принципиальная электросхема

Описание и анализ неисправности
Базовая проверка

Таблица признаков неисправностей
Таблицу ниже следует использовать при определении причин неисправностей. Порядковый номер указывает на вероятность приведенных причин неисправности. Проверить в указанном порядке каждую деталь и при необходимости заменить ее.

Наружное зеркало заднего вида с электроприводом не регулируется
Вероятно неисправные детали и узлы: плавкий предохранитель / жгут проводов / переключатель регулировки наружного зеркала заднего вида с электроприводом
Этапы диагностики

Правое наружное зеркало заднего вида не регулируется в вертикальной плоскости
При поиске причин неисправности регулировки другого наружного зеркала заднего вида использовать аналогичный порядок действий.
Вероятно неисправные детали и узлы: электродвигатель регулировки / жгут проводов / переключатель регулировки наружного зеркала заднего вида с электроприводом
Этапы диагностики


Наружное зеркало заднего вида с электроприводом не обогревается
При поиске причин неисправности регулировки другого наружного зеркала заднего вида использовать аналогичный порядок действий.
Вероятно неисправные детали и узлы: плавкий предохранитель / центральный блок управления автомобиля / жгут проводов / выключатель обогрева зеркал заднего вида
Этапы диагностики


Неисправность элемента обогрева наружного зеркала заднего вида
Вероятно неисправные детали и узлы: центральный блок управления автомобиля / жгут проводов / выключатель обогрева наружных зеркал заднего вида
Описание кода неисправности

Этапы диагностики

Продолжение смотри в энциклопедии