Замок зажигания DAF серии CF/XF EL2/9 EURO 6
Замок зажигания в кабине используется для управления питанием бортовых электронныхсистем, а также запуска и остановки двигателя. Его нельзя использовать для больших токов, поэтому в контурах больших токов должны быть установлены реле. Будут использоваться два различных вида замков
зажигания. Замок зажигания (E504522) используется в качестве стандартного оборудования на всех грузовых автомобилях;
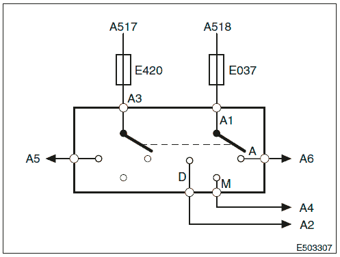
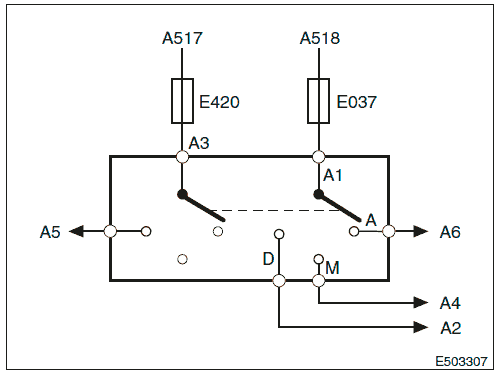
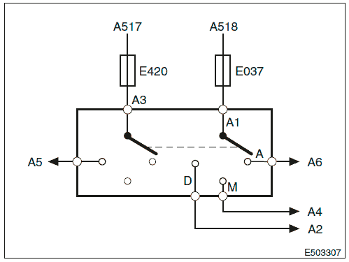
замок зажигания (E503307) используется только для специальных областей применения, когда клемма электропитания до включения зажигания подключается к другому источнику питания (например, к двойной аккумуляторной батарее).
- Соединение A1= провод 1000
- Соединение A2= провод 4004
- Соединение A4= провод 4001
- Соединение A6= провод 1399

Реле пробуждения
Активизация обоих контактных реле G015 и G426 при включении зажигания подает питание в определенные секции электрической системы (электропитание после включения зажигания). Это не
оказывает влияния на секции системы, на которые уже было подано питание до того, как были активированы реле и повернут ключ в замке зажигания (электропитание до включения зажигания).

Стандартный замок зажигания (C933) имеет одну входную цепь, провод 1000 и три выходных цепи, провода 1399, 4001 и 4004.
Провод 1000
Провод 1000 — это постоянная (защищенная предохранителем) цепь 24 В, подключенная напрямую к аккумуляторам. Цепь провода 1000 в грузовом автомобиле используется для всех (высоких) токов нагрузки, а также для индуктивных и емкостных нагрузок.
Провод 1399
Подача питания на провод 1399 означает подачу сигнала состояния замка зажигания.
Он может использоваться как слаботочный сигнал для определения положения "Дополнительное оборудование" замка зажигания или для включения реле, если необходим большой ток ( ≥ 1 А).
Механическое положение для дополнительного оборудования замка зажигания предшествует положению зажигания (провод 4001). Возможными устройствами, которые станут доступны в
положении для дополнительного оборудования, являются радио, CB и прочее автономное дополнительное оборудование, которое должны использоваться в неподвижном положении, но не нуждается в связи по сети CAN. При запуске двигателя (провод 4004) напряжение питания в положении для дополнительного оборудования составляет 0 В (цепь разомкнута). Когда замок зажигания
находится в положении зажигания (провод 4001), напряжение питания в положении для дополнительного оборудования составляет 24 В.
Провод 4001
Подача питания на провод 4001 (положение зажигания) выполняет различные функции.
Для всех систем CAN подача питания на провод 4001 должна использоваться как слаботочный сигнал для определения положения замка зажигания (ВКЛ. или ВЫКЛ.). Все системы CAN получают нагрузку
от клеммы 1000. Эти системы не могут передавать нагрузку через провод 4001, в противном случае возможно рассогласование переднего и заднего фронта сигнала 4001 под воздействием других емкостных или индуктивных нагрузок на проводе 4001.
Поэтому создается дополнительный сигнал в проводе 4001, предназначенный для систем CAN. Для этого используется так называемое реле пробуждения. Только в особых случаях, таких как применение интеллектуальных датчиков или ECU очень низкого тока, разрешена подача питания по проводу 4001
на компонент.
- 1 режим питания в проводе 4001, из-за емкостных нагрузок
- 2 режим питания в проводе 4001, для систем CAN после реле пробуждения

Из-за слаботочной нагрузки соединения питания на проводе 4001, используемые для систем шины CAN, можно собрать на паре "низкоамперных" предохранителей. В целях безопасности и вследствие риска
воздействия емкостных или индуктивных нагрузок подключение каких-либо систем, не использующих шину CAN, к этим предохранителям недопустимо. Все остальные системы, использующие провод
питания 4001, подключаются через реле.
Запрещается подключать любые нагрузки на проводе 4001 напрямую к замку зажигания.
Подача питания на все системы, не использующие шину CAN, которые имеют подключение к проводам 4001 и 1000, осуществляется через провод 1000. При запуске двигателя напряжение питания в проводе 4001 составляет 24 В.
Провод 4004
В положении замка зажигания A2 подается питание на провод 4004, данное положение используется в качестве команды для запуска двигателя. Этот сигнал равен 24 В только при запуске двигателя. Он используется как управляющий сигнал для управления вспомогательным реле стартера или ECU
двигателя, а также может использоваться другими системами как входной слаботочный сигнал.
Замок зажигания двойной аккумуляторной батареи
