Электросхема HINO 238, 258LP, 268, 338, 358
ЦЕПЬ ПИТАНИЯ


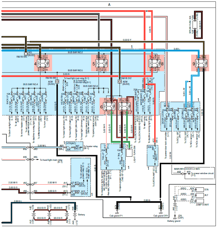
1 Блок предохранителей и реле B
2 Выключатель стартера
3 Реле дополнительных устройств питания 1
4 Силовое реле 1
5 Силовое реле 2
6 Реле заднего фонаря 1
7 Реле 2 задних фонарей
8 Силовое реле 3
9 Силовое реле 4
10 Датчик нагревателя топливного фильтра
11 Блок реле 2
12 Реле дополнительных устройств питания 2
13 Блок предохранителей и реле A
2 Выключатель стартера
3 Реле дополнительных устройств питания 1
4 Силовое реле 1
5 Силовое реле 2
6 Реле заднего фонаря 1
7 Реле 2 задних фонарей
8 Силовое реле 3
9 Силовое реле 4
10 Датчик нагревателя топливного фильтра
11 Блок реле 2
12 Реле дополнительных устройств питания 2
13 Блок предохранителей и реле A
Все схемы в высоком качестве смотрите в