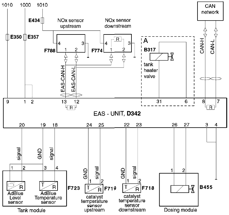
Электросхема системы EAS-2 DAF XF105


B317 Клапан, подогреватель бака, EAS
B455 Модуль дозирования
D342 Блок, EAS-2
E350 Предохранитель, электрические системы
E357 Предохранитель, EAS
E434 Предохранитель, датчик NOx
F718 Датчик, температура отработавших газов после каталитического нейтрализатора
F719 Датчик, температура отработавших газов до каталитического нейтрализатора
F723 Датчик, температура/уровень AdBlue
F774 Датчик, NOx после каталитического нейтрализатора
F788 Датчик, NOx до каталитического нейтрализатора