HINO XZU600, XZU700, WU600, WU700 модели
оснащенных двигателями N04C и W04D
(тренинг персонала)
- ОБЩИЕ СВЕДЕНИЯ
- СХЕМА ЭЛЕКТРООБОРУДОВАНИЯ В СООТВЕТСТВИИ С СИСТЕМОЙ
- РАЗЪЕМ ТИПА «ПРОВОД-ПРОВОД»
- РАЗЪЕМ КОММУТАЦИОННОГО БЛОКА
- МЕСТОПОЛОЖЕНИЕ
- МЕСТОПОЛОЖЕНИЕ РЕЛЕ/БЛОКА ПЛАВКИХ ПРЕДОХРАНИТЕЛЕЙ И РЕЛЕ
- УКАЗАТЕЛЬ
Сокращения Наименование
ABS Антиблокировочная тормозная система
ASR Антипробуксовочная система
ATM Автоматическая коробка передач
CAN Шина данных
DPR Система очистки от микрочастиц выхлопов дизеля
ECO Экология
ECU (ЭБУ) Электронный блок управления
EDU Узел с электроприводом
EGR Рециркуляция отработавших газов
FL Плавкая вставка
FR Передний
J/B Коммутационный блок
J/C Разъем коммутационного блока
LED Светоизлучающий диод
LH Левый
PTO Коробка отбора мощности
R/B Блок реле
RH Правый
RR Задний
SCV Клапан управления всасыванием
SRC Витой кабель
VCS Система управления автомобилем
VNT Турбокомпрессор с изменяемой геометрией турбины
СХЕМА ЭЛЕКТРООБОРУДОВАНИЯ

РАЗЪЕМ ТИПА «ПРОВОД-ПРОВОД»

РАЗЪЕМ КОММУТАЦИОННОГО БЛОКА

МЕСТОПОЛОЖЕНИЕ

МЕСТОПОЛОЖЕНИЕ ЭЛЕКТРИЧЕСКИХ КОМПОНЕНТОВ

БЛОК ПЛАВКИХ ПРЕДОХРАНИТЕЛЕЙ И РЕЛЕ/КОММУТАЦИОННЫЙ БЛОК
РЕЛЕ

КОММУТАЦИОННЫЙ БЛОК

ПРИ РАБОТЕ С РАЗЪЕМАМИ
ОТОБРАЖЕНИЕ РАЗЪЕМА
На схемах электрооборудования имеются различные типы разъемов в зависимости от числа выводов, разницы между штыревым и
охватывающим разъемом и т. д.

№ КОНТАКТА РАЗЪЕМА
Если смотреть на пару разъемов (штыревой, охватывающий) со стороны сопряжения контактов, номера контактов обеих частей разъема располагаются симметрично (зеркально относительно вертикальной плоскости).
В данном руководстве нумерация контактов с № 1 начинается с верхней правой стороны штыревой части и с верхней левой стороны
охватывающей части.

РАБОТА С РАЗЪЕМАМИ
1. Запрещается соединять и разъединять разъемы без необходимости.
2. Для разъединения следует потянуть разъем прямолинейно, одновременно удерживая корпус и отпустив фиксатор, если он имеется.
ПРИМЕЧАНИЕ
Для разъединения следует потянуть разъем прямолинейно, одновременно удерживая корпус и отпустив фиксатор, если он имеется.
3. Категорически запрещается разъединять разъем за провод или с помощью рычага, поскольку это может привести к обрыву
провода или деформации контактов.
4. Попадание в разъем воды, масла или грязи может привести к отказу контакта.
ПРИМЕЧАНИЕ
В частности, следует отменить, что при соединении водонепроницаемого разъема с водой внутри, в нем останется вода.

СХЕМА ЭЛЕКТРООБОРУДОВАНИЯ В СООТВЕТСТВИИ С СИСТЕМОЙ
- СХЕМА ЭЛЕКТРООБОРУДОВАНИЯ
- ОБОЗНАЧЕНИЕ ЖГУТА ПРОВОДА
- AA. ЦЕПЬ ЭЛЕКТРОПИТАНИЯ [24 В]
- AC. ЦЕПЬ ЭЛЕКТРОПИТАНИЯ [12 В]
- AD. ЦЕПЬ ПРЕОБРАЗОВАТЕЛЯ ПОСТОЯННОГО НАПРЯЖЕНИЯ
- AE. ЦЕПЬ ЭЛЕКТРОПИТАНИЯ [24 В (W-ENG)]
- AF. ЦЕПЬ МАССЫ
- AG. ЦЕПЬ ЗАРЯДКИ
- AI. СИСТЕМА ЗАПУСКА ДВИГАТЕЛЯ
- AJ. СИСТЕМА ЗАПУСКА [A860]
- AL. ЦЕПЬ ПЕРЕДАЧИ ДАННЫХ ШИНЫ CAN [N04C]
- AP. ЦЕПЬ ПЕРЕДАЧИ ДАННЫХ ШИНЫ CAN [W04]
- BA. ЦЕПЬ ЭБУ ДВИГАТЕЛЯ [N04C (24 В)] 1/2
- BB. ЦЕПЬ ЭБУ ДВИГАТЕЛЯ [N04C (24 В)] 2/2
- BC. ЦЕПЬ ЭБУ ДВИГАТЕЛЯ [ЕВРО 3]
- BE. ЦЕПЬ ЭБУ ДВИГАТЕЛЯ [N04C (12 В)] 1/2
- BF. ЦЕПЬ ЭБУ ДВИГАТЕЛЯ [N04C (12 В)] 2/2
- BK. ЦЕПЬ ОСТАНОВКИ ДВИГАТЕЛЯ [W04]
- BM. ЦЕПЬ ТОРМОЗА-ЗАМЕДЛИТЕЛЯ [W04 ABS-LESS]
- BN. ЦЕПЬ СВЕЧЕЙ НАКАЛИВАНИЯ [N04C]
- BO. ЦЕПЬ СВЕЧЕЙ НАКАЛИВАНИЯ [W04]
- B P. ЦЕПЬ ПОДОГРЕВАТЕЛЯ ТОПЛИВА
- CB. ЦЕПЬ АВТОМАТИЧЕСКОЙ КОРОБКИ ПЕРЕДАЧ [A860E]
- CD. ЦЕПЬ БЛОКИРОВКИ ПЕРЕКЛЮЧЕНИЯ
- CH. ЦЕПЬ ВЫКЛЮЧАТЕЛЯ НЕЙТРАЛЬНОГО ПОЛОЖЕНИЯ
- DA. ЦЕПЬ ABS/PAB+VSC
- DB. ЦЕПЬ БЛОКИРОВКИ ТОРМОЗА
- DC. ЦЕПЬ КЛАПАНА БЛОКИРОВКИ ТОРМОЗА
- DD. ЦЕПЬ ЭБУ УПРАВЛЕНИЯ ДВИГАТЕЛЕМ
- EA. ЦЕПЬ ПРИВОДА ЗАМКА ДВЕРИ [ЛЕВОЙ]
- EB. ЦЕПЬ СИСТЕМЫ ДИСТАНЦИОННОГО УПРАВЛЕНИЯ ЗАМКАМИ ДВЕРЕЙ [ПРАВАЯ]
- EC. ЦЕПЬ ПРИВОДА ЗАМКА ДВЕРИ [ПРАВОЙ]
- EF. ЦЕПЬ ЭЛЕКТРИЧЕСКИХ СТЕКЛОПОДЪЕМНИКОВ [ПРАВАЯ ПЕРЕДНЯЯ]
- ЦЕПЬ ЭЛЕКТРИЧЕСКИХ СТЕКЛОПОДЪЕМНИКОВ [ЛЕВАЯ ПЕРЕДНЯЯ]
- EH. ЦЕПЬ ЭЛЕКТРИЧЕСКИХ СТЕКЛОПОДЪЕМНИКОВ [ЛЕВАЯ ЗАДНЯЯ]
- EI. ЦЕПЬ ЭЛЕКТРИЧЕСКИХ СТЕКЛОПОДЪЕМНИКОВ [ПРАВАЯ ЗАДНЯЯ]
- EJ. ЦЕПЬ ИММОБИЛАЙЗЕРА
- EK. ЦЕПЬ ПОДУШКИ БЕЗОПАСНОСТИ
- FA. ЦЕПЬ ЩИТКА ПРИБОРОВ
- FB. СИГНАЛЬНАЯ ЦЕПЬ СТОЯНОЧНОГО ТОРМОЗА
- FD. ЦЕПЬ РЕЛЕ ЗВУКОВОГО СИГНАЛА
- FE. ЦЕПЬ РЕЛЕ ЗВУКОВОГО СИГНАЛА [ВЬЕТНАМ]
- FF. ЦЕПЬ ДИАГНОСТИЧЕСКОГО МОНИТОРА
- FG. ЦЕПЬ ТАХОГРАФА
- GA. ЦЕПЬ ФАР
- GB. ДОПОЛНИТЕЛЬНАЯ ЦЕПЬ ФАР [ПРАВЫХ ОБЫЧНЫХ]
- GC. ДОПОЛНИТЕЛЬНАЯ ЦЕПЬ ФАР [ЛЕВЫХ ОБЫЧНЫХ]
- GD. ДОПОЛНИТЕЛЬНАЯ ЦЕПЬ ФАР [ШИРОКИХ]
- GE. ЦЕПЬ РЕГУЛИРОВКИ ФАР [РУЧНОЙ]
- GF. ЦЕПЬ РЕГУЛИРОВКИ ФАР [АВТОМАТИЧЕСКОЙ]
- GG. ЦЕПИ ЗАДНИХ ГАБАРИТНЫХ ФОНАРЕЙ..
- GH. ЦЕПЬ СТОП-СИГНАЛА
- GI. ЦЕПЬ СИГНАЛОВ ПОВОРОТА/АВАРИЙНОЙ СИГНАЛИЗАЦИИ [24 В]
- GJ. ЦЕПЬ СИГНАЛОВ ПОВОРОТА/АВАРИЙНОЙ СИГНАЛИЗАЦИИ [12 В]
- GK. ФОНАРЬ ЗАДНЕГО ХОДА
- GL. ЦЕПЬ ПОДСВЕТКИ ЩИТКА ПРИБОРОВ.
- GM. ЦЕПЬ ПРОТИВОТУМАННЫХ ФОНАРЕЙ [ПЕРЕДНИХ]
- GN. ЦЕПЬ ПРОТИВОТУМАННЫХ ФОНАРЕЙ [ЗАДНИХ]
- HA. ЦЕПЬ ЛАМПЫ ОСВЕЩЕНИЯ САЛОНА
- HB. ЦЕПЬ ЛЮМИНЕСЦЕНТНОЙ ЛАМПЫ
- JA. ЦЕПЬ СТЕКЛООЧИСТИТЕЛЯ И СТЕКЛООМЫВАТЕЛЯ
- JB. ЦЕПЬ ФАРООМЫВАТЕЛЯ
- JC. ЦЕПЬ ЭЛЕКТРОПРИВОДА НАРУЖНЫХ ЗЕРКАЛ
- JD. ЦЕПЬ ОБОГРЕВАТЕЛЯ НАРУЖНЫХ ЗЕРКАЛ..... 2-174
- JE. ЦЕПЬ ДИСТАНЦИОННОГО УПРАВЛЕНИЯ ПОЛОЖЕНИЕМ ЗЕРКАЛ ЗАДНЕГО ВИДА
- KA. ЦЕПЬ РАДИОПРИЕМНИКА
- KB. ЦЕПЬ ПРИКУРИВАТЕЛЯ
- LA. ЦЕПЬ ОТОПИТЕЛЯ И КОНДИЦИОНЕРА [N04C, W04]
- LE. ЦЕПЬ ЗАДНЕГО ОТОПИТЕЛЯ И КОНДИЦИОНЕРА [ПРАВАЯ]
- LF. ЦЕПЬ ЗАДНЕГО ОТОПИТЕЛЯ И КОНДИЦИОНЕРА [ЛЕВАЯ]
- MA. ЦЕПЬ ЭЛЕКТРОПИТАНИЯ РОЗЕТКИ
- MD. ЦЕПЬ УПРАВЛЕНИЯ КОРОБКОЙ ОТБОРА МОЩНОСТИ
ОБОЗНАЧЕНИЕ ЖГУТА ПРОВОДА
ПРИМЕЧАНИЕ
В зависимости от модели и технических характеристик схема электрооборудования в данном разделе может отличаться от схемы автомобиля.
Код Наименование
ca Жгут проводов капота № 1 ЖГУТ ПРОВОДОВ КАПОТА № 1
cb Жгут проводов капота № 2 ЖГУТ ПРОВОДОВ КАПОТА № 2
cc Жгут проводов капота № 3 ЖГУТ ПРОВОДОВ КАПОТА № 3
cd Жгут проводов щитка приборов № 1 ЖГУТ ПРОВОДОВ ЩИТКА ПРИБОРОВ № 1
ce Жгут проводов щитка приборов № 2 ЖГУТ ПРОВОДОВ ЩИТКА ПРИБОРОВ № 2
cf Жгут проводов передней правой двери ЖГУТ ПРОВОДОВ ПЕРЕДНЕЙ ПРАВОЙ ДВЕРИ
cg Жгут проводов передней левой двери ЖГУТ ПРОВОДОВ ПЕРЕДНЕЙ ЛЕВОЙ ДВЕРИ
ch Жгут проводов задней правой двери ЖГУТ ПРОВОДОВ ЗАДНЕЙ ПРАВОЙ ДВЕРИ
ci Жгут проводов задней левой двери ЖГУТ ПРОВОДОВ ЗАДНЕЙ ЛЕВОЙ ДВЕРИ
ck Жгут проводов пола № 1 ЖГУТ ПРОВОДОВ ПОЛА № 1
cm Жгут проводов пола № 2 ЖГУТ ПРОВОДОВ ПОЛА № 2
cn Жгут проводов рамы № 1 ЖГУТ ПРОВОДОВ РАМЫ № 1
co Жгут проводов рамы № 2 ЖГУТ ПРОВОДОВ РАМЫ № 2
cp Жгут проводов сиденья ЖГУТ ПРОВОДОВ СИДЕНЬЯ
cq Жгут проводов крыши № 1 ЖГУТ ПРОВОДОВ КРЫШИ № 1
cs Жгут проводов управления тормозами ЖГУТ ПРОВОДОВ УПРАВЛЕНИЯ ТОРМОЗАМИ
ea Жгут проводов моторного отсека № 1 ЖГУТ ПРОВОДОВ МОТОРНОГО ОТСЕКА № 1
eb Жгут проводов моторного отсека № 3 ЖГУТ ПРОВОДОВ МОТОРНОГО ОТСЕКА № 3
ec Жгут проводов моторного отсека № 4 ЖГУТ ПРОВОДОВ МОТОРНОГО ОТСЕКА № 4
ed Жгут проводов двигателя № 1 ЖГУТ ПРОВОДОВ ДВИГАТЕЛЯ № 1
ee Жгут проводов двигателя № 2 ЖГУТ ПРОВОДОВ ДВИГАТЕЛЯ № 2
ef Жгут проводов двигателя № 3 ЖГУТ ПРОВОДОВ ДВИГАТЕЛЯ № 3
eh Жгут проводов датчика детонации ЖГУТ ПРОВОДОВ ДАТЧИКА ДЕТОНАЦИИ
ei Дополнительный жгут проводов двигателя ДОПОЛНИТЕЛЬНЫЙ ЖГУТ ПРОВОДОВ ДВИГАТЕЛЯ
em Дополнительный жгут проводов двигателя № 1 ЖГУТ ПРОВОДОВ ДВИГАТЕЛЯ № 1
er Жгут проводов двигателя № 1 (N04C-VA) ЖГУТ ПРОВОДОВ ДВИГАТЕЛЯ № 1
ez Дополнительный жгут проводов двигателя № 1 ЖГУТ ПРОВОДОВ ДВИГАТЕЛЯ № 1
ob Жгут проводов вентилятора отопителя ЖГУТ ПРОВОДОВ ВЕНТИЛЯТОРА ОТОПИТЕЛЯ
oc Жгут проводов указателей поворота ЖГУТ ПРОВОДОВ УКАЗАТЕЛЯ ПОВОРОТА
od Жгут проводов контактного датчика давления масла ЖГУТ ПРОВОДОВ ДАТЧИКА ДАВЛЕНИЯ МАСЛА
og Жгут проводов заземления № 1 ЖГУТ ПРОВОДОВ ЗАЗЕМЛЕНИЯ № 1
oj Жгут проводов правого наружного зеркала ЖГУТ ПРОВОДОВ ПРАВОГО НАРУЖНОГО ЗЕРКАЛА
ow Жгут проводов левого наружного зеркала ЖГУТ ПРОВОДОВ ЛЕВОГО НАРУЖНОГО ЗЕРКАЛА
ta Жгут проводов коробки передач ЖГУТ ПРОВОДОВ КОРОБКИ ПЕРЕДАЧ
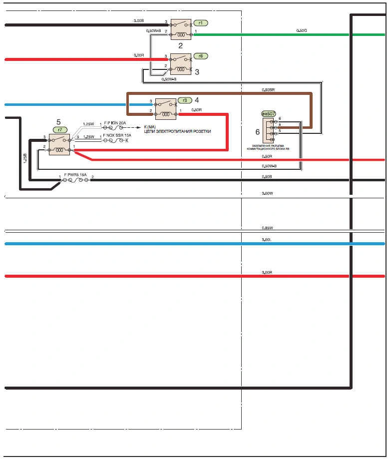
AA. ЦЕПЬ ЭЛЕКТРОПИТАНИЯ [24 В]


1. Стартер (контакт B)
2. Вспомогательное реле питания
3. Реле задних фонарей
4. Реле подогревателя топлива
5. Реле зажигания № 1
6. Заземление разъема коммутационного блока RB 1
7. Разъем коммутационного блока RB 2
8. Пусковой переключатель
9. Коммутационный блок
IP-12 [ЩИТОК ПРИБОРОВ]
(Модели: правостороннее рулевое управление/обычная кабина/автоматическая коробка передач)

ce7 Прикуриватель
ce13 Предупреждающий световой сигнал ремня безопасности (со стороны пассажира)
.
.
И так дплее...
Весь мануал в