Электросхемы IVECO TRAKKER EURO 4/5
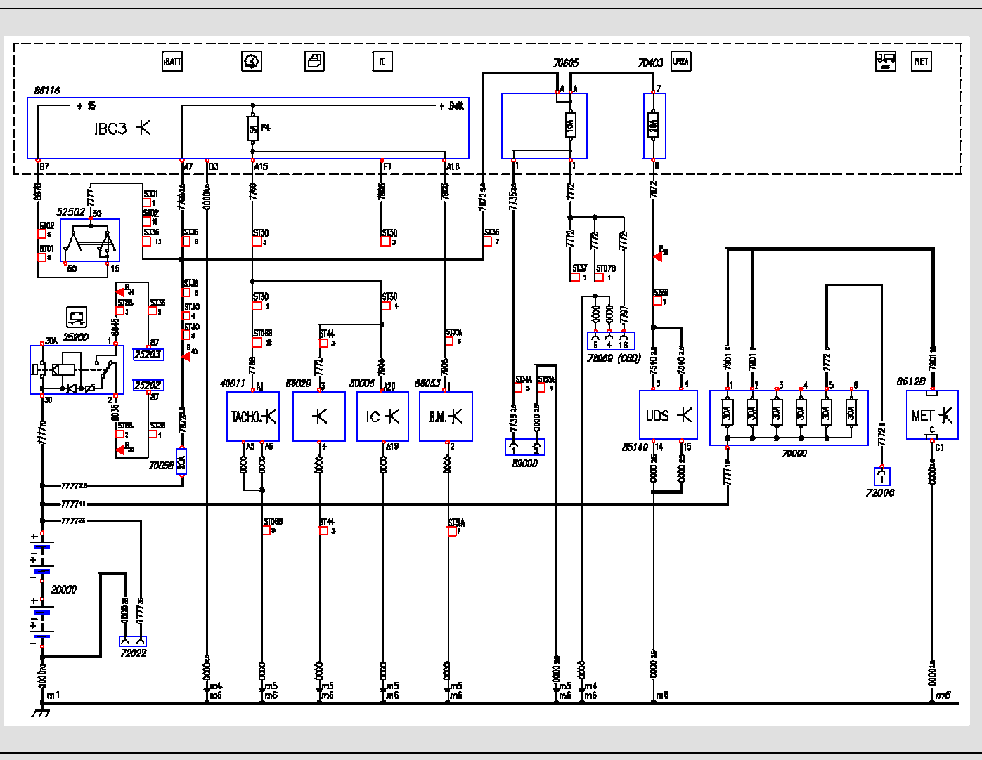
DIRECT POSITIVE TO BATTERY
POSITIVE AFTER TGC (+30)
POSITIVE AFTER TGC (+30)

POSITIVE AFTER TGC (+30)

POSITIVE AFTER TGC (+30)

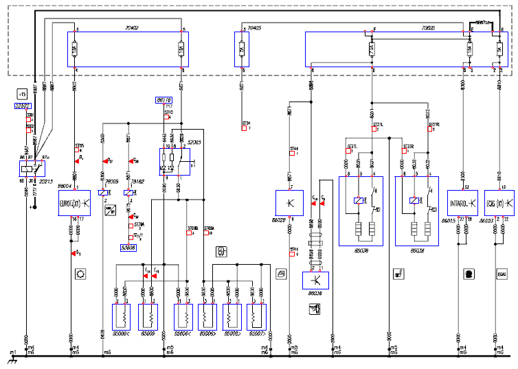
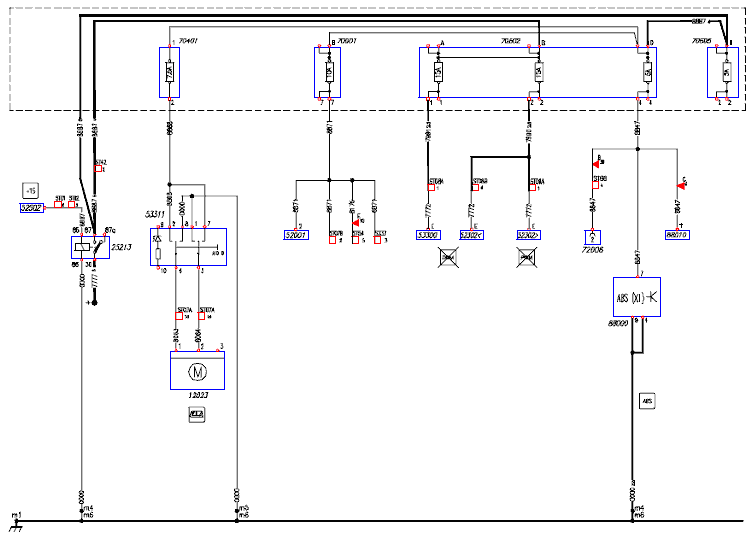
POWER SUPPLY (+15)

POWER SUPPLY (+15)

POWER SUPPLY (+15)

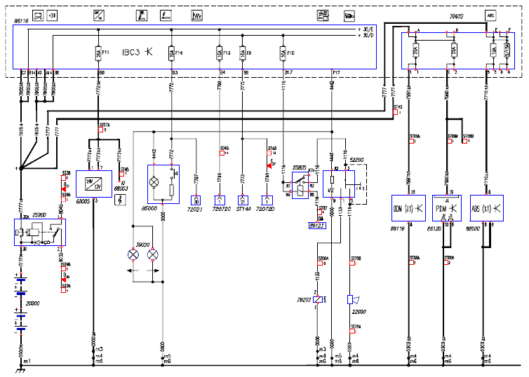
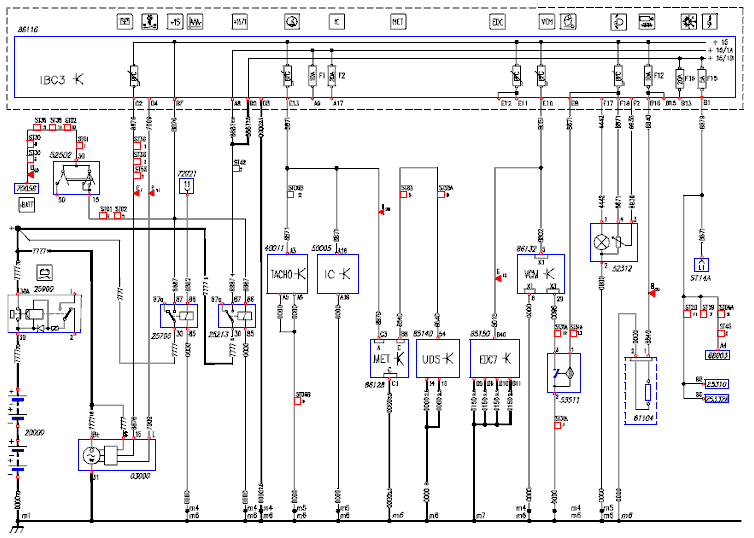
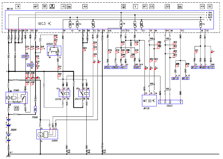
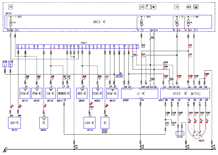
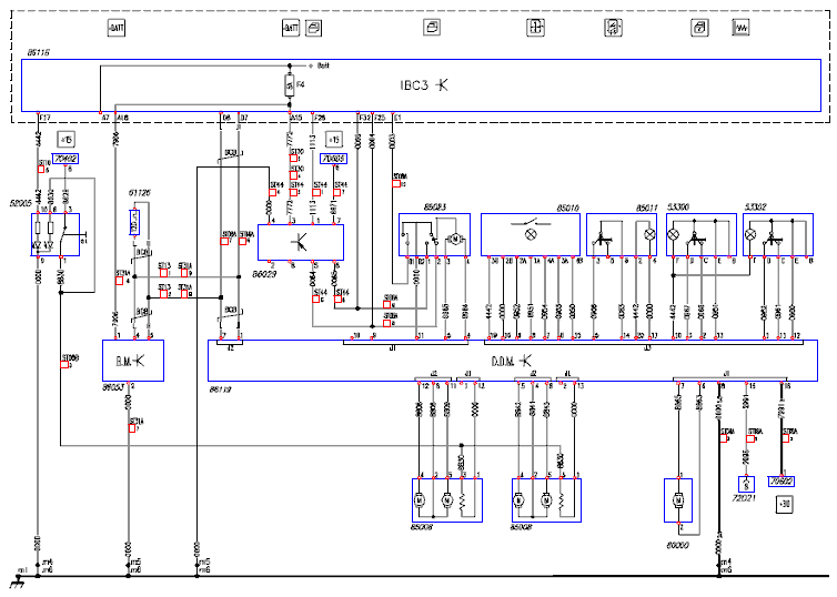
BODY CONTROLLER

BODY CONTROLLER

BODY CONTROLLER

BODY CONTROLLER

IC CONTROL UNIT

TACHOGRAPH / DIAGNOSIS SOCKET

STEERING WHEEL INTERFACE (SWI)

DDM-BM CONTROL UNIT

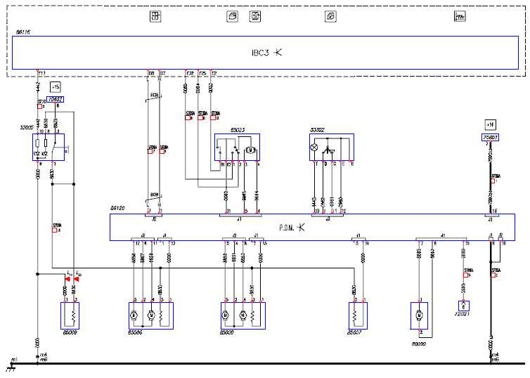
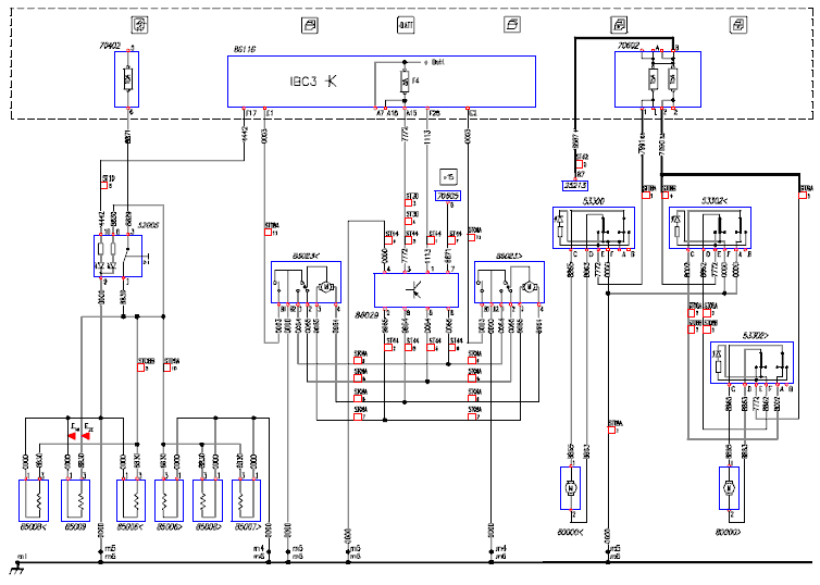
PDM CONTROL UNIT

THERMAL MIRRORS / CENTRALISED LOCKING / WINDOW WINDERS (WITHOUT DDM-PDM)

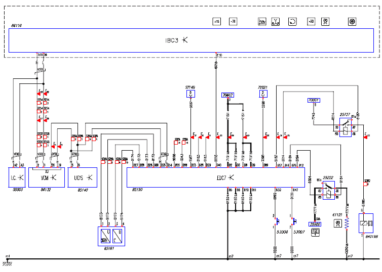
VCM CONTROL UNIT

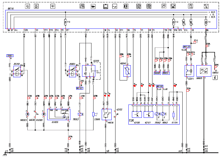
EDC (CONNECTOR B)

EDC (CONNECTOR A/C - F2B)

Все схемы - в энциклопедии

