Пневматические схемы торможения DAF
В связи с большим количеством модификаций каждого типа автомобиля в каждой стране, отображаются только выбранные схемы. Отображаемые схемы являются базовыми для других модификаций и не зависят от типа шасси.
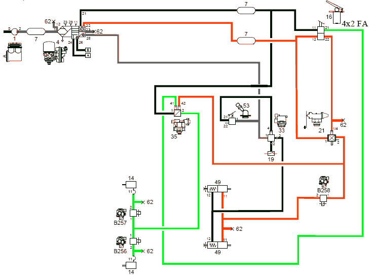
Автомобиль 4x2, модификация FA
Без прицепа
С задней осью с листовой рессорой
С АБС, без системы ASR

- 1 Компрессор
- 4 Блок подачи воздуха
- A = ECAS, точка подключения ASR
- B = точка подключения дополнительных потребителей энергии
- 7 Воздушный резервуар
- 14 Тормозной цилиндр
- 16 Клапан ножного тормоза
- 19 Переключатель низкого давления стояночного тормоза
- 21 Ограничительный клапан давления, рессорная подвеска
- 33 Клапан реле
- 35 Клапан реле опустошения/загрузки
- 49 Цилиндр пружинного тормоза
- 53 Клапан стояночного тормоза с управлением прицепом
- 62 Соединение для подкачки шин/аварийного заполнения/проверки
- B256 Клапан, АБС, левый передний
- B257 Клапан, АБС, правый передний
- B258 Клапан АБС, задняя ось
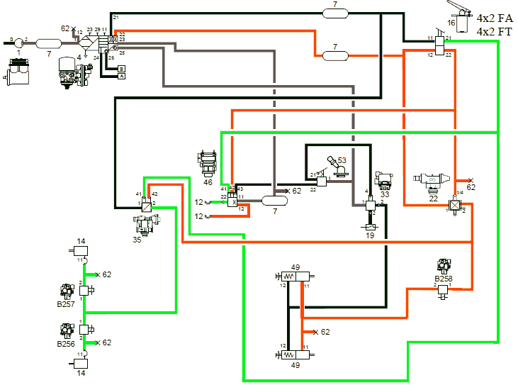
Автомобиль 4x2, модификация FA/FT
С прицепом
С задней осью с пневматической подвеской
С ABS, без системы ASR

- 1 Компрессор
- 4 Блок подачи воздуха
- A = ECAS, точка подключения ASR
- B = точка подключения дополнительных потребителей энергии
- 7 Воздушный резервуар
- 12 Соединительная головка
- 14 Тормозной цилиндр
- 16 Клапан ножного тормоза
- 19 Переключатель низкого давления стояночного тормоза
- 22 Ограничительный клапан давления, пневматическая подвеска
- 33 Клапан реле
- 35 Клапан реле опустошения/загрузки
- 46 Клапан управления прицепом
- 49 Цилиндр пружинного тормоза
- 53 Клапан стояночного тормоза с прицепом
- 62 Соединение для подкачки шин/аварийного заполнения/проверки
- B256 Клапан, ABS, левый, передний
- B257 Клапан, ABS, правый, передний
- B258 Клапан, ABS, ведомая ось, левый
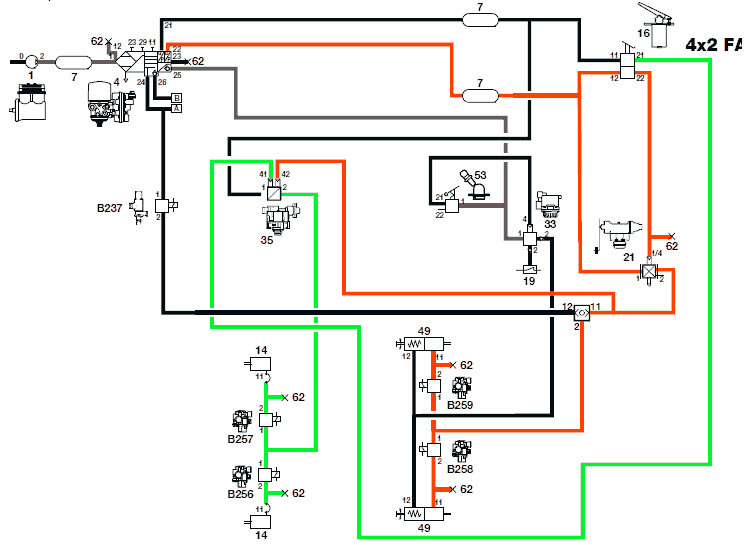
Автомобиль 4x2, модификация FA
Без прицепа
С задней осью с листовой рессорой
С АБС, с системой ASR

- 1 Компрессор
- 4 Блок подачи воздуха
- A = ECAS, точка подключения ASR
- B = точка подключения дополнительных потребителей энергии
- 7 Воздушный резервуар
- 14 Тормозной цилиндр
- 16 Клапан ножного тормоза
- 19 Переключатель низкого давления стояночного тормоза
- 21 Ограничительный клапан давления, рессорная подвеска
- 33 Клапан реле
- 35 Клапан реле опустошения/загрузки
- 49 Цилиндр пружинного тормоза
- 53 Клапан стояночного тормоза с прицепом
- 62 Соединение для подкачки шин/аварийного заполнения/проверки
- B237 Клапан, ASR
- B256 Клапан, АБС, левый передний
- B257 Клапан, АБС, правый передний
- B258 Клапан АБС, задняя ось
- B259 Клапан АБС, задняя ось
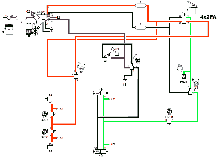
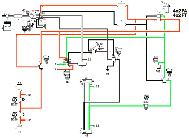
Автомобиль 4x2, модификация FA
Без прицепа
С АБС, без системы ASR

- 1 Компрессор
- 4 Блок подачи воздуха
- A = ECAS
- B = точка подключения дополнительных потребителей энергии
- 7 Воздушный резервуар
- 14 Тормозной цилиндр
- 16 Клапан ножного тормоза
- 19 Переключатель низкого давления стояночного тормоза
- 33 Клапан реле
- 49 Цилиндр пружинного тормоза
- 53 Клапан стояночного тормоза с управлением прицепом
- 62 Соединение для подкачки шин/аварийного заполнения/проверки
- B256 Клапан, АБС, левый, передний
- B257 Клапан, АБС, правый, передний
- B258 Клапан, АБС, ведущая ось
- F821 Датчик, давление EBL
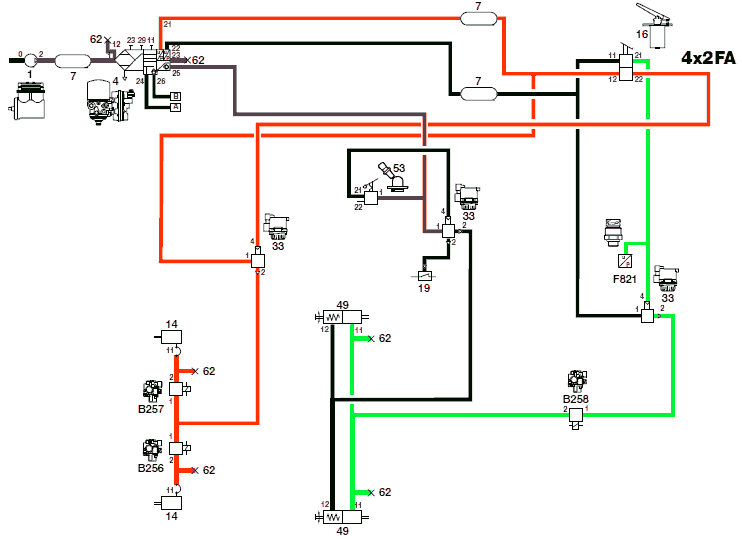
Автомобиль 4x2, модификация FA/FT
С прицепом
С АБС, без системы ASR

- 1 Компрессор
- 4 Блок подачи воздуха
- A = ECAS
- B = точка подключения дополнительных потребителей энергии
- 7 Воздушный резервуар
- 12 Соединительная головка
- 14 Тормозной цилиндр
- 16 Клапан ножного тормоза
- 19 Переключатель низкого давления стояночного тормоза
- 33 Клапан реле
- 46 Клапан управления прицепом
- 49 Цилиндр пружинного тормоза
- 53 Клапан стояночного тормоза с прицепом
- 62 Соединение для подкачки шин/аварийного заполнения/проверки
- B256 Клапан, АБС, левый, передний
- B257 Клапан, АБС, правый, передний
- B258 Клапан, АБС, ведущая ось
- F821 Датчик, давление EBL
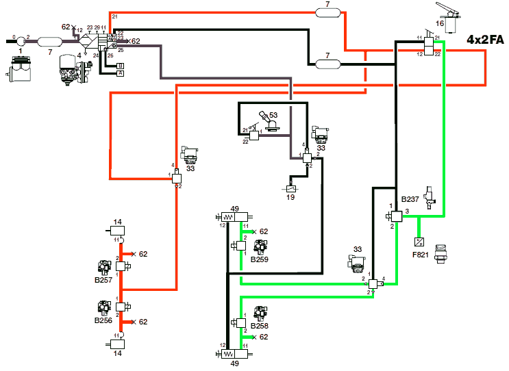
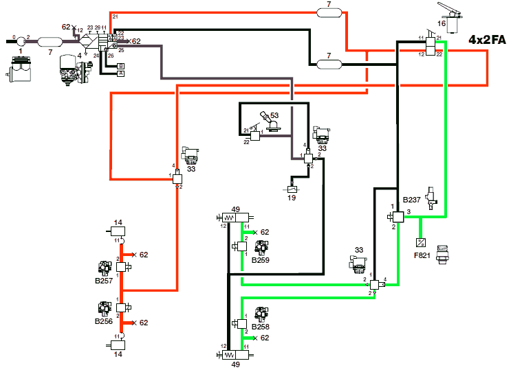
Автомобиль 4x2, модификация FA
Без прицепа
С АБС, с системой ASR

- 1 Компрессор
- 4 Блок подачи воздуха
- A = ECAS
- B = точка подключения дополнительных потребителей энергии
- 7 Воздушный резервуар
- 14 Тормозной цилиндр
- 16 Клапан ножного тормоза
- 19 Переключатель низкого давления стояночного тормоза
- 33 Клапан реле
- 49 Цилиндр пружинного тормоза
- 53 Клапан стояночного тормоза с прицепом
- 62 Соединение для подкачки шин/аварийного заполнения/проверки
- B237 Клапан, ASR
- B256 Клапан, АБС, левый, передний
- B257 Клапан, АБС, правый, передний
- B258 Клапан, АБС, ведомая ось, левый
- B259 Клапан, АБС, ведомая ось, правый
- F821 Датчик, давление EBL
Автомобиль 6x2, модификация FAN
Без прицепа
С задней осью с пневматической подвеской
С АБС, без системы ASR

- 1 Компрессор
- 4 Блок подачи воздуха
- A = ECAS, точка подключения ASR
- B = точка подключения дополнительных потребителей энергии
- 7 Воздушный резервуар
- 13 Клапан быстрого оттормаживания
- 14 Тормозной цилиндр
- 16 Клапан ножного тормоза
- 19 Переключатель низкого давления стояночного тормоза
- 22 Ограничительный клапан давления, пневматическая подвеска
- 33 Клапан реле
- 35 Клапан реле опустошения/загрузки
- 49 Цилиндр пружинного тормоза
- 53 Клапан стояночного тормоза с управлением прицепом
- 62 Соединение для подкачки шин/аварийного заполнения/проверки
- B256 Клапан, АБС, левый передний
- B257 Клапан, АБС, правый передний
- B258 Клапан АБС, задняя ось
- B259 Клапан АБС, задняя ось
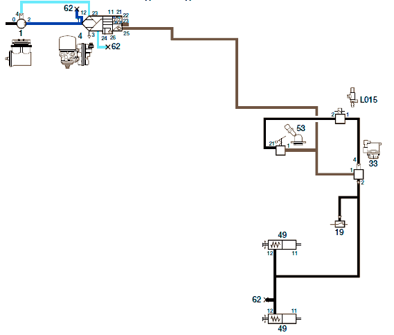
На мусоровозе

- 1 Компрессор
- 4 Блок подачи воздуха
- 19 Переключатель низкого давления стояночного тормоза
- 33 Клапан реле
- 49 Цилиндр пружинного тормоза
- 53 Клапан стояночного тормоза без управления прицепом
- 62 Соединение для подкачки шин/аварийного заполнения/проверки
- L015 Клапан, управление стояночным тормозом, мусоровоз