Система предупреждения о покидании полосы движения (LDWA) DAF
Работа системы предупреждения о покидании полосы движения (LDWS)
Обзор системы

Система LDWS предупреждает водителя о непреднамеренном покидании автомобилем полосы движения. В системе LDWS используется программное обеспечение распознавания изображений, чтобы обнаруживать сплошные белые или желтые линии, прерывистые белые или желтые линии, а также выпуклые точки. При непреднамеренном покидании полосы движения раздается звуковой сигнал оповещения (звук как при движении по шумовой полосе) в левом или правом переднем динамике.
Система LDWS предупреждает водителя только при наличии хорошо распознаваемых линий разметки. Система выполняет информационные функции. Система не может гарантировать точный контроль линий разметки во всех условиях. Для точной и правильной работы системы LDWS требуется хорошая видимость и распознавание разметки полос. Неблагоприятные погодные условия могут негативно повлиять на работу системы LDWS. Например:
- снег и/или лед
- проливной дождь или туман
- сильно загрязненное ветровое стекло
- изношенные очистители ветрового стекла
- наличие нескольких или плохо распознаваемых разметок полос
- езда на крутых виражах
- частичное покрытие дороги, например, снегом, песком или
- гравием
- отражение света, вызванное стоячей водой
- отражение света, вызванное дорожными работами
- следы колес на мокрых дорогах
Электронный блок LDWA (D332)

≤ 200812
Обзор системы, неделя спецификации не позднее 12 недели 2008 г.

≥ 200813, ≤ 200924
Обзор системы, неделя спецификации не ранее 13 недели 2008 г. и не позднее 24 недели 2009 г.

≥ 200925
Обзор системы, неделя спецификации не ранее 25 недели 2009 г.

Система LDWA предупреждает водителя о непреднамеренном покидании автомобилем полосы
движения. В системе LDWA используется программное обеспечение распознавания изображений, чтобы обнаруживать сплошные белые или желтые линии, пунктирные белые или желтые линии, а также выпуклые точки. При покидании полосы движения раздается звуковой сигнал оповещения (звук предохранительной полосы) в левом или правом переднем динамике.
Система LDWA состоит из следующих компонентов:
Электронный блок LDWA (D332)

Электронный блок LDWA (D332) со встроенной камерой расположен по центру грузовика за ветровым
стеклом. Камера фиксирует изображения дороги на расстоянии 6 - 30 м от камеры. ЭБУ обрабатывает
эти изображения и рассчитывает положение грузового автомобиля по отношению к полосе движения.
Водитель получает предупреждение в случае пересечения автомобилем разметок полос движения.
Расстояние от земли до центра объектива камеры (A) программируется в электронном блоке. Когда в
конструкцию автомобиля вносятся изменения, влияющие на его высоту, например, применяются шины
другого размера, это расстояние необходимо перепрограммировать в электронном блоке.

Переключатель LDWA (C935/C957)
Переключатель LDWA (C935/C957) является переключателем с возвратной пружиной и размещается
на приборной панели. При включении зажигания автоматически включается LDWA. При включенном зажигании водитель может самостоятельно включать и отключать функцию LDWA.
Если система LDWA включена, светодиодный индикатор состояния внутри переключателя загорается,
чтобы водитель знал, что система включена.
Радиоприемник (B365)
Громкоговорители радиоприемника (B365) также используются системой LDWA. Предупреждения LDWA
учитывают направление движения.
При покидании полосы движения в левую сторону предупреждение прозвучит из переднего левого
громкоговорителя. При покидании полосы движения в правую сторону предупреждение прозвучит из
переднего правого громкоговорителя.
≤ 200812
ЭБУ, блок приглушения звука, левый или правый канал (D335/D336), неделя спецификации не позднее 12 недели 2008 г.
Громкоговорители подключены к радиоприемнику (B365) через ЭБУ блока приглушения звука
(D335/D336). Блоки приглушения звука переключают громкоговорители на радиоприемник или систему LDWA.
Когда звуковое предупреждение LDWA отсутствует, громкоговорители переключаются на радиоприемник (B365). Когда есть звуковое предупреждение LDWA, громкоговорители переключаются на систему LDWA. Соединение с радиоприемником отключается.
≥ 200813, ≤ 200924
ЭБУ, блок приглушения звука, левый и правый канал (D355), неделя спецификации не ранее 13 недели 2008 г. и не позднее 24 недели 2009 г.
Громкоговорители подключены к радиоприемнику (B365) через ЭБУ блока приглушения звука (D355).
Блок приглушения звука переключает громкоговорители на радиоприемник или систему LDWA. Когда звуковое предупреждение LDWA отсутствует, громкоговорители переключаются на радиоприемник (B365). Когда есть звуковое предупреждение LDWA, громкоговорители переключаются на систему LDWA. Соединение с радиоприемником отключается.
≥ 200925
ЭБУ, блок приглушения звука, левый или правый канал (D355/D367), неделя спецификации не ранее 25 недели 2009 г.
Передние громкоговорители подключены к радиоприемнику (B365) через ЭБУ блока приглушения звука
(D355). Блок приглушения звука переключает громкоговорители на радиоприемник или систему LDWA.
Когда звуковое предупреждение LDWA отсутствует, громкоговорители переключаются на радиоприемник (B365). Когда есть звуковое предупреждение LDWA,
громкоговорители переключаются на систему LDWA. Соединение с радиоприемником отключается.
Если автомобиль оборудован комплектом громкоговорителей класса high-end, задние
громкоговорители подключаются к радиоприемнику (B365) через ЭБУ блока приглушения звука (D367).
Блок приглушения звука переключает громкоговорители на радиоприемник или прерывает сигнал от
радиоприемника (B355). Когда звуковое предупреждение LDWA отсутствует, громкоговорители
переключаются на радиоприемник (B365). При наличии предупреждения LDWA сигнал на громкоговорители от радиоприемника прерывается.
≤ 200812
Преобразователь 24 В/12 В 10 A (D895), неделя спецификации не позднее 12 недели 2008 г.
Преобразователь используется в качестве источника электропитания радиоприемника (B365) и ЭБУ блока приглушения звука (D335/D336).
VIC (D310/D358)
VIC используется для отображения сообщений на DIP-4. Возможно отображение следующих сообщений, относящихся к LDWA:
- Сообщение "No lines" (отсутствие разметки)
При отсутствии линий в течение 25 секунд, на главном дисплее и в строке индикации отображается
сообщение об отсутствии разметки.
Через 3 секунды сообщение на главном дисплее исчезает.
Сообщение в строке индикации отображается все время, пока система LDWA не может определить
наличие линий. При определении линий в течение 10 секунд это сообщение исчезает.
Когда скорость автомобиля составляет менее 60 км/ч, сообщение об отсутствии разметки не
отображается.
При определении только одной линии сообщение об отсутствии разметки также отображается.

- Предупреждение LDWA
Предупреждение LDWA загорается, когда система функционирует неправильно.
Включение системы предупреждения о покидании полосы движения (LDWA)
Условия включения
В левом или правом переднем динамике раздается звуковой сигнал оповещения, если выполнены все
следующие условия:
- Зажигание включено.
- Система LDWA включена, функция LDWA не выключена водителем.
- Скорость автомобиля более 60 км/ч.
- Работа обеих линий (левой и правой) отслеживается не менее одного раза после запуска системы.
- Педаль тормоза не нажата и не нажималась в течение последних 30 секунд.
- Указатель поворота не включен и не использовался в течение последних 30 секунд.
- Автомобиль покидает полосу движения.
Разметка полос движения

Система LDWA создает предупреждение, когда превышается запрограммированное расстояние между одной из сторон автомобиля и ближайшей линией. Водитель предупреждается, когда грузовой
автомобиль пересекает внутреннюю (1) или наружную (2) разметку и превышает расстояние (A).
Расстояние (A) измеряется от внутренней стороны линии и зависит от ширины полосы (B).
Предупреждение остается включенным, пока действуют условия его включения, но не более 3 секунд.
Впоследствии предупреждение не включается, пока расстояние (A) между автомобилем и разметкой не
превысит значение (A).
Блок приглушения звука (D335, D336)
Исходное положение
Три реле (Y1, Y2, Y3) установлены внутри блока приглушения звука. В зависимости от положения этих
реле громкоговорители переключаются на радиоприемник или систему LDWA.

Радиоприемник включен
Когда включен радиоприемник и выключена система LDWA, выходные сигналы громкоговорителей
радиоприемника подключаются к громкоговорителям через блок приглушения звука. Осуществляется
соединение между контактами 10 и 2 и контактами 21 и 13 блока приглушения звука.

Система LDWA включена
При включении системы LDWA выходной сигнал приглушения звука ЭБУ системы LDWA переключается на "массу". Реле (Y1, Y2, Y3) внутри блока приглушения звука получают питание, и выходные сигналы
громкоговорителей ЭБУ системы LDWA переключаются на громкоговорители через блок приглушения звука.
Осуществляется соединение между контактами 17 и 2 и контактами 16 и 13.

Блок приглушения звука (D355, D367)
Исходное положение
Два реле (Y1, Y2) установлены внутри блока приглушения звука. В зависимости от положения этих реле
передние громкоговорители переключаются на радиоприемник или систему LDWA.

Радиоприемник включен
Когда включен радиоприемник и выключена система LDWA, выходы громкоговорителей радиоприемника подключаются к громкоговорителям через блок приглушения звука. Для левого громкоговорителя осуществляется соединение между контактами 22 и 13 и контактами 11 и 2 блока приглушения звука. Для правого громкоговорителя осуществляется соединение между контактами 10 и 1 и контактами 21 и 12 блока приглушения звука.

Система LDWA включена
При включении системы LDWA выходной сигнал приглушения звука ЭБУ системы LDWA переключается на "массу". Реле (Y1, Y2) внутри блока приглушения звука получают питание, и оба выходных сигнала
громкоговорителей ЭБУ системы LDWA переключаются на громкоговорители через блок приглушения звука. Для левого громкоговорителя осуществляется соединение между контактами 20 и 13 и контактами 9 и 2. Для правого громкоговорителя осуществляется соединение между контактами 8 и 1 и
контактами 19 и 12. В зависимости от того, в какую сторону автомобиль съезжает с полосы, ЭБУ LDWA
передает предупреждение на левый или правый громкоговоритель.

Блок-схема
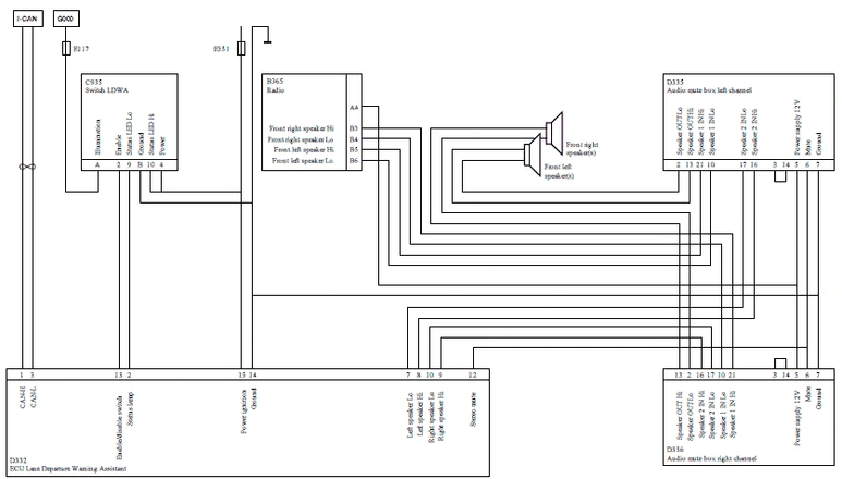
≤ 200812
LDWA
Блок-схема E503242 относится к:
CF65 IV, CF75 IV, CF85 IV, XF105, неделя спецификации не позднее 12 недели 2008 г.

- B365 Радиоприемник
- C935 Переключатель, LDWA, включение
- D332 ЭБУ, предупреждение о покидании полосы движения
- D335 ЭБУ, приглушение звука, левый
- D336 ЭБУ, приглушение звука, правый
- E351 Предохранитель, электрические системы
- E117 Предохранитель, прожектор
- G000 Реле, прожекторы
CF75IV, CF85IV, XF105, ≥ 200813, ≤ 200924
Блок-схема E503450 относится к:
CF75 IV, CF85 IV, XF105, неделя спецификации не ранее 13 недели 2008 г. и не позднее 24 недели 2009 г.

- B365 Радиоприемник
- C935 Переключатель, LDWA, включение
- D332 ЭБУ, предупреждение о покидании полосы движения
- D355 ЭБУ, приглушение звука
- E351 Предохранитель, электрические системы
XF105, ≥ 200925
Блок-схема E503594 относится к:
XF105, неделя спецификации не ранее 25 недели 2009 г.
Объяснение блок-схемы
A: Устанавливается только, если автомобиль оборудован комплектом громкоговорителей класса high end

- B365 Радиоприемник
- C957 Переключатель, LDWA, включение
- D332 ЭБУ, предупреждение о покидании полосы движения
- D355 ЭБУ, приглушение звука
- D367 ЭБУ, приглушение звука
- E351 Предохранитель, электрические системы
- I050 Диод, FCW, приглушение звука громкоговорителей
- R024 Реле, LDWA функциональная лампа
Информация о расположении, LDWA
≤ 200924
Информация о расположении E503353 относится к:
XF105, неделя спецификации не позднее 24 недели 2009 г.

≥ 200925
Информация о расположении E503598 относится к:
XF105, неделя спецификации не ранее 25 недели 2009 г.
