Элeктpoннaя пpoтивoyгoннaя 6лoкиpoвкa MAN

Структура противоугонной блокировки
Электронная противоугонная блокировка предназначена для предотвращения возможности
неправомерного использования транспортного средства. Блокировка срабатывает на основании сигнала
"напряжение клемма 50 ВКЛ", прекращая допуск необходимого объема впрыска топлива.
Это происходит при отсутствии действительного кода транспондера или в случае распознавания попытки неправомерного использования.
Электронная противоугонная блокировка состоит из следующих компонентов:
- Ключ зажигания
- Интегрированный в ключ зажигания транспондер
- Катушка считывания - также называемая электроникой противоугонной блокировки (установлена на замке рулевого колеса)
- Электронный дешифратор (выполняется управляющим процессором автомобиля)
При попытке запуска двигателя автомобиля электроника противоугонной блокировки отправляет на
интегрированный в ключе транспондер модулирующую частоту.
Данная частота обеспечивает передачу транспондером хранящегося в его памяти кода транспондера на
электронику противоугонной блокировки.
Сигнал электроники противоугонной блокировки поступает на управляющий процессор автомобиля, где происходит анализ кода транспондера.
Если считанный код совпадает с введенным ранее в управляющий процессор автомобиля кодом, водитель имеет право запустить двигатель автомобиля этим ключом.
При выполнении всех условий для выключения противоугонной блокировки управляющий процессор
автомобиля передает через шину данных CAN "Управление двигателем" (M-CAN) соответствующий сигнал на электронную систему управления впрыском топлива EDC. Блок управления EDC разрешает впрыск топлива и автомобиль может быть введен в эксплуатацию.
Если условия для выключения противоугонной блокировки не выполнены, так как, например, используется недействительный ключ, это сигнализируется контрольными лампами (центральная сигнальная лампа, контрольная лампа сбоя EDC) и пиктограммой на дисплее приборной панели.
Необходимый для этого сигнал передается управляющим процессором автомобиля через шину данных
CAN "Трансмиссия" (T-CAN) на центральный бортовой компьютер, который направляет этот сигнал дальше через шину данных CAN “Приборная панель" (I-CAN) на дисплей приборной панели.
Блок управления EDC блокирует впрыск топлива, что вызывает остановку стартера.

- (1) Ключ зажигания (с интегрированным транспондером)
- (2) Замок рулевого колеса (Q101)
- (3) Электроника противоугонной блокировки (А477)
- (4) Управляющий процессор автомобиля (А403)
- (5) Электронная система управления впрыском дизельного топлива (А435)
- (6) Стартер (М100)
- (7) Впрыск (Y130)
- (8) Центральный процессор 2 (А302)
- (9) Дисплей (на приборной панели А407)
- (I) CAN трансмиссии
- (II) CAN управления двигателем
- (III) CAN приборной панели
Компоненты
Транспондерный ключ
Ключи оснащены системой механической кодировки с 2500 вариантами.
Для автомобилей, которые оборудованы электронной противоугонной блокировкой, требуются ключи с
интегрированным транспондером.
При этом транспондер встроен в ключ таким образом, что при установке ключа в замок рулевого колеса обеспечивается двусторонняя электромагнитная коммуникация между электроникой противоугонной блокировки и транспондером.
Для того, чтобы передать на электронику противоугонной блокировки хранящуюся в памяти транспондера кодовую последовательность, транспондер использует модулирующую частоту электроники противоугонной блокировки в качестве питающего напряжения.
Таким образом транспондер рассматривается как пассивный компонент системы. Поэтому подача
напряжения в самом ключе не является необходимой.
Замок рулевого колеса (Q101)
На замке рулевого колеса расположена электроника противоугонной блокировки (А477). Ключ зажигания вставляется в замок рулевого колеса и водитель может запустить двигатель автомобиля после выключения электронной противоугонной блокировки.
Электроника противоугонной блокировки (А477)
Электроника противоугонной блокировки установлена на замке рулевого колеса (Q101) и соединена через линию передачи данных с управляющим процессором автомобиля (А403).
Электроника считывает код транспондера ключа зажигания и передает группу двоичных знаков на
управляющий процессор автомобиля, для этого она посылает на встроенный в ключе транспондер
модулирующую частоту.
Данная частота обеспечивает передачу транспондером через собственную резонансную частоту
хранящегося в его памяти кода транспондера на электронику противоугонной блокировки.
Функции (анализ)
В управляющем процессоре автомобиля происходит реализация функций противоугонной блокировки.
- Активация
Под понятием активации противоугонной блокировки подразумевается процесс, при котором в
управляющем процессоре автомобиля (А403) происходит уставка параметра "Противоугонная
блокировка присутствует". После активации для запуска двигателя автомобиля необходим
действительный код транспондера.
- Включение противоугонной блокировки
Включение противоугонной блокировки происходит автоматически при активированной противоугонной блокировке по сигналу "Напряжение клемма 15 ВЫКЛ",
- Выключение противоугонной блокировки
Выключение противоугонной блокировки происходит по сигналу "Напряжение клемма 15 ВКЛ", если
управляющий процессор автомобиля (А403) распознал действительный код транспондера и правильную
пару: управляющий процессор автомобиля - блок управления EDC (А435). Правомочность запуска
двигателя автомобиля и пара проверяются через короткий промежуток времени после поступления
сигнала "напряжение клемма 15 ВКЛ".
Контроль права доступа
Чтобы выключить противоугонную блокировку, следует провести запуск двигателя действительным ключом.
Предварительно коды транспондера всех ключей, дающих право запуска двигателя автомобиля, должны быть введены в память управляющего процессора автомобиля (А403).
Контроль пары: управляющий процессор автомобиля - электронная система управления впрыском дизельного топлива (EDC)
Замена управляющего процессора автомобиля (А403) не позволяет разблокировать активированную
противоугонную блокировку.
Поэтому перед запуском двигателя управляющий процессор автомобиля и блок управления EDC (А435)
обмениваются уникальным идентификационным номером, чтобы установить возможную замену блоков
управления и при необходимости прервать запуск двигателя (контроль пары).
Идентификационный номер имеет обозначение WSP_ID_EDC:
- WSP Электронная противоугонная блокировка
- ID Идентификационный номер
- EDC Этот номер передается в виде сигнала от EDC на управляющий процессор автомобиля (А403)
Уникальный идентификационный номер должен быть введен в память как блока управления EDC (А435), так и управляющего процессора автомобиля.
Защита от замены блоков управления достигается только в том случае, когда контроль пары происходит даже на автомобилях без электронной противоугонной блокировки или при еще не активированной электронной противоугонной блокировке. Уникальный идентификационный номер должен быть запрограммирован в блоке управления EDC и управляющем процессоре автомобиля уже перед первым запуском двигателя автомобиля.
После получения сигнала "Напряжение клемма 50 ВКЛ" блок управления EDC (А435) проводит
однократный запуск стартера (М100) и ожидает сигнала от управляющего процессора автомобиля (А403), который должен сообщить о выключении или активном статусе электронной противоугонной блокировки.
При получении сигнала "Противоугонная блокировка выключена" блок управления EDC разрешает впрыск топлива.
При получении сигнала "Противоугонная блокировка не выключена" впрыск топлива блокируется и стартер останавливается.
Вид дисплея

Интерфейсы к другим системам
Благодаря интеграции в шину данных CAN, управляющий процессор автомобиля FFR обеспечивает
соединение противоугонной блокировки, которая является компонентом управляющего процессора
автомобиля, в сеть с другими системами.
Обмен данными происходит в основном только между управляющим процессором автомобиля и
электронной системой управления впрыском топлива EDC через шину данных CAN "Управление
двигателем" (M-CAN).
TG-A

- А143 Электронная пневматическая подвеска/электронная система регулирования ходовой части
- А144 Система управления тормозом-замедлителем/трансмиссионным тормозом
- А302 Центральный процессор 2 с нагрузочным сопротивлением I-CAN
- А312 Спецмодуль заказчика
- АЗЗ0 Система управления коробкой передач Tipmatic AS-Tronic
- А384 рулевое управление поддерживающего моста RAS-EC
- А402 Электронная тормозная система
- I-CAN Шина данных CAN приборной панели
- M-CAN Шина- данных CAN управления двигателем
- А403 Управляющий процессор автомобиля с нагрузочными сопротивлениями M-CAN и T-CAN
- А407 Приборная панель
- А408 Тахоспидограф с нагрузочным сопротивлением I-CAN
- А409 Электронная пневматическая система с нагрузочным сопротивлением T-CAN
- А435 Электронная система управления впрыском дизельного топлива с нагрузочным сопротивлением M-CAN
- А551 Датчик уровня масла модуля привода
- T-CAN Шина данных трансмиссии
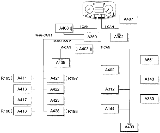
Автобусы R02 и R03 (мультиплекс)

- А408 Тахоспидограф с нагрузочным сопротивлением I-CAN
- А435 Электронная система управления впрыском дизельного топлива с нагрузочным сопротивлением M-CAN
- А403 Управляющий процессор автомобиля с нагрузочными сопротивлениями M-CAN и T-CAN
- А360 Мультиплексный центральный процессор
- А302 Центральный процессор 2 с нагрузочным сопротивлением I-CAN
- А402 Электронная тормозная система
- А312 Спецмодуль заказчика
- Basis-CAN 1 Шина данных CAN мультиплексной группы 1
- Basis-CAN 2 Шина данных CAN мультиплексной группы 2
- А411 Мультиплексный узел спереди слева
- А413 Мультиплексный узел блоков управления
- А417 Мультиплексный узел
- А418 Мультиплексный узел сзади справа
- R195 Нагрузочное сопротивление спереди, основная шина CAN 1
- R196 Нагрузочное сопротивление сзади, основная шина CAN 1
- А144 Система управления тормозом-замедлителем/трансмиссионным тормозом
- А143 Электронная пневматическая подвеска/электронная система регулирования ходовой части
- АЗЗ0 Система управления коробкой передач Tipmatic AS-Tronic
- А407 Приборная панель
- А551 Датчик уровня масла модуля привода
- А409 Электронная пневматическая система с нагрузочным сопротивлением T-CAN
- I-CAN Шина данных CAN приборной панели
- M-CAN Шина данных CAN управления двигателем
- T-CAN Шина данных трансмиссии
- А421 Мультиплексный узел спереди справа
- А422 Мультиплексный узел
- А423 Мультиплексный узел в середине автомобиля
- А428 Мультиплексный узел сзади слева
- R197 Нагрузочное сопротивление спереди, основная шина CAN 2
- R198 Нагрузочное сопротивление сзади, основная шина CAN 2
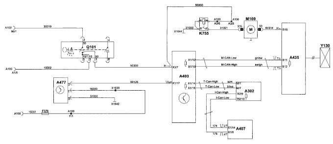
Замок рулевого колеса (Q101)
Электропитание осуществляется от центрального распределительного устройства (А100). При попытке
запуска двигателя сначала вращается стартер (М100). Входящий сигнал "Напряжение клемма 50 ВКЛ"
обрабатывается сначала управляющим процессором автомобиля (А403) для контроля выключенного или активного состояния противоугонной блокировки.
Затем сигнал пуска двигателя передается через шину данных CAN "Управление двигателем" (M-CAN) на
блок управления EDC (А435). Одновременно сигнал "Напряжение клемма 50" замка рулевого колеса
подается на предохранительное реле (К755). Таким образом происходит замыкание электрической цепи
модуля интегрированного механического реле (IMR), которое является коммутационным реле стартера.
Это позволяет исключить ошибочное включение стартера блоком управления EDC.
При получении сообщения "Противоугонная блокировка выключена" блок управления EDC разрешает
впрыск топлива (Y130). При получении сообщения "Противоугонная блокировка не выключена" впрыск
топлива блокируется и стартер (М100) останавливается.
Функция замка рулевого колеса

- Позиция 0 ВЫКЛ
- Позиция 1 Радио
- Позиция 2 Движение (клемма 15)
- Позиция 3 Пуск (клемма 50)
Характеристика сигнала замка рулевого колеса

Кабель 50300 (клемма 50) представляет собой линию передачи данных и служит для передачи кода
транспондера в интервале между сигналами "Напряжение клемма 15 ВКЛ" и 'Напряжение клемма 50 ВКЛ'.
При активации клеммы 15 транспондерным ключом после периода задержки происходит генерирование
пакета данных, который передается во время сигнала 'Напряжение клемма 15 ВКЛ".
Сигнал данных стабилизируется макс. 50 мс после активации клеммы 15. Время передачи всего пакета
данных, который передается циклично без паузы, составляет 31,25 мс.
Если код транспондера совпадает с хранящимся в памяти управляющего процессора автомобиля (А403)
кодом, противоугонная блокировка выключается.
Штекерная разводка контактов

Электроника противоугонной блокировки (А477)
Электропитание осуществляется от центрального распределительного устройства (А100). При попытке
запуска двигателя автомобиля электроника противоугонной блокировки отправляет на транспондер
модулирующую частоту (f = 131,072 кГц).
Данный сигнал является для транспондера питающим напряжением. Таким образом транспондер может
передать хранящийся в его памяти код на электронику противоугонной блокировки. Электроника получает асинхронный код транспондера длиной 64 бит в амплитудно-модулированной манчестерской кодировке и преобразует его в соответствующую группу двоичных знаков.
Затем сигнал передается дальше через линию передачи данных на управляющий процессор автомобиля
(А403), который проводит анализ кода транспондера. Управляющий процессор автомобиля сравнивает код транспондера с хранящимися в его памяти кодами. В случае распознавания правильного кода водитель имеет право запустить двигатель автомобиля этим ключом.
Полученный от электроники противоугонной блокировки сигнал преобразуется в управляющем процессоре автомобиля в формат шины передачи данных. Сигнал пуска двигателя передается через шину данных CAN "Управление двигателем" (M-CAN) на блок управления EDC (А435). Блок управления EDC получает от управляющего процессора автомобиля соответствующий сигнал, разрешающий или запрещающий запуск двигателя.
Штекерная разводка контактов

Активация противоугонной блокировки
После установки в автомобиль противоугонная блокировка должна быть активирована путем
программирования управляющего процессора автомобиля. Наличие отдельных компонентов
противоугонной блокировки не означает, что автомобиль оснащен противоугонной блокировкой.
Оснащение автомобиля противоугонной блокировкой проводится при помощи системы MAN-cats II.
Включение противоугонной блокировки
Включение противоугонной блокировки происходит автоматически при активированной противоугонной блокировке по сигналу "Напряжение клемма 15 ВЫКЛ". Управляющий процессор автомобиля (А403) ожидает окончания периода запаздывания блока управления EDO (А435). Для этого блоку управления EDC требуется сигнал частоты вращения = 0, период запаздывания блока управления EDC заканчивается не позднее 20 секунд после поступления сигнала "Напряжение клемма 15 ВЫКЛ".
После этого происходит включение противоугонной блокировки. Запуск двигателя автомобиля может
быть проведен только после выключения противоугонной блокировки.
Выключение противоугонной блокировки
Для выключения противоугонной блокировки необходимо соблюдение 2 условий:
- Управляющий процессор автомобиля распознал правильный код транспондера.
- Произведен успешный контроль пары: управляющий процессор автомобиля - электронная система
управления впрыском дизельного топлива. Данное мероприятие обеспечивает защиту от
несанкционированной замены блоков управления.
Запрограммированные в управляющем процессоре автомобиля (А403) или в блоке управления EDC
(А435) идентификационные номера должны быть идентичными.
Контроль соблюдения двух условий для выключения противоугонной блокировки происходит после
сигнала "Напряжение клемма 15 ВКЛ".Управляющий процессор автомобиля (А403) и блок управления
EDC (А435) распознают выключение или активный статус противоугонной блокировки.
Данное состояние сохраняется до следующего контроля.
Следующий контроль проводится только при включенной противоугонной блокировке.
Адаптация ключа
Как только управляющий процессор автомобиля (А403) получает сигнал "Напряжение клемма 15 ВКЛ",
управляющий процессор автомобиля проверяет сигнал транспондера на 2 признака:
- Наличие для системы "Электроника противоугонной блокировки (А477) - управляющий процессор
автомобиля (А403)" читаемого кода ("правильный"/"неправильный")?
- Наличие данного кода в памяти управляющего процессора автомобиля ("действительный" / "недействительный")?
Перед активацией противоугонной блокировки следует провести адаптацию как минимум одного
транспондерного ключа.
Адаптация ключа проводится в серийном производстве на выходе автомобиля со сборочного конвейера.
Кроме того имеется возможность провести дополнительную настройку электронной противоугонной
блокировки в авторизованных сервисных центрах при помощи системы MAN-cats II и индивидуального
пароля.
Код транспондера считывается управляющим процессором автомобиля (А403) только непосредственно
после получения сигнала "Напряжение клемма 15 ВКЛ" независимо от активации противоугонной
блокировки. Данный код транспондера проверяется на правдоподобность и сравнивается с хранящимся в памяти кодом. Управляющий процессор автомобиля (А403) проводит соответствующую уставку
последующих двоичных разрядов состояния "правильный'Т'неправильный" и "действительный" / "недействительный".
В общей сложности можно провести адаптацию 8 ключей. Количество занятых ячеек памяти запрашивается через статусную переменную. При введении кода в память функциональный статус противоугонной блокировки не имеет значения.
Существуют 2 различных варианта ввода актуального считанного кода в память:
- Адаптация ключа с удалением всех хранящихся в памяти кодов
Перед вводом нового кода в ячейку памяти 1 следует удалить из памяти все прежде введенные коды.
При адаптации ключа со стиранием всех хранящихся в памяти кодов новый код должен быть
"правильным".
- Адаптация ключа без стирания данных
Актуальный код вводится в память дополнительно к хранящимся в памяти кодам. Сохранение кода без
стирания данных имеет смысл только в том случае, если актуальный код на замке рулевого колеса
является "правильным" и "недействительным". Количество введенных в память кодов не должно
превышать 8. Многократный ввод в память одного кода невозможен.
Дополнительная статусная переменная сигнализирует об успешном или неудачном вводе кода в память.
Контроль пары "управляющий процессор автомобиля - электронная система управления впрыском дизельного топлива"
Контроль пары предусмотрен для того, чтобы исключить возможность обхода активированной
противоугонной блокировки путем замены управляющего процессора автомобиля (А403). Перед запуском двигателя управляющий процессор автомобиля (А403) и блок управления EDC (А435) обмениваются друг с другом идентификационными номерами.
Целью данного процесса является выявление возможной замены блоков управления и при необходимости прерывание запуска двигателя.
Защита от замены блоков управления достигается в том случае, когда контроль пары происходит даже на автомобилях без противоугонной блокировки или при еще не активированной противоугонной блокировке.
Ни один управляющий процессор автомобиля не может дать команду пуска двигателя неизвестному ему
блоку управления EDC (А435).
Кроме того, ни один блок управления EDC (А435) не запустит двигатель без получения правильного
идентификационного номера.
Таким образом, контроль пары является условием для каждого пуска двигателя независимо от статуса
противоугонной блокировки. Идентификационные номера должны быть запрограммированы в
управляющем процессоре автомобиля (А403) и в блоке управления EDC (А435) перед первым запуском
двигателя любого автомобиля.
Если противоугонная блокировка не отключается надлежащим образом, например, при использовании
недействительного ключа, происходит индикация на дисплее.
Необходимый для этого сигнал передается от управляющего процессора автомобиля (А403) через шину
данных CAN "Трансмиссия" (T-CAN) на центральный бортовой компьютер 2 (А302). В свою очередь
центральный бортовой компьютер 2 передает соответствующий сигнал через шину данных CAN
"Приборная панель" (I-CAN) на дисплей приборной панели.
Индикация рабочего состояния противоугонной блокировки (включена/выключена), а также индикация
изменения состояния блокировки (включение/выключение) не предусмотрена.
Коды сбоев записываются в регистраторе неисправностей блока управления EDC (А435) и могут быть
считаны при помощи диагностической системы MAN-cats II.
Электроника противоугонной блокировки (А477)
Конструкция

Электроника противоугонной блокировки может посылать модулирующую частоту на интегрированный в ключе зажигания транспондер, который передает хранящийся в его памяти код транспондера на
электронику противоугонной блокировки. В качестве электрического соединения служит 3-полюсный
штекерный разъем. Входящий сигнал обрабатывается через линию передачи данных (порог переключения:
low < 2B/high > 7В) управляющим процессором автомобиля, который проводит анализ кода
транспондера.
Монтажная позиция

Электроника противоугонной блокировки установлена на замке рулевого колеса.
Замок рулевого колеса (Q101)
Конструкция

Через замок рулевого колеса происходит запуск двигателя автомобиля. Срок службы замка составляет
примерно 125 ООО циклов включения. Электрическое соединение обеспечивается 6-полюсным штекерным разъемом, и при попытке запуска двигателя сигнал "Напряжение клемма 50" попадает на управляющий процессор автомобиля, который определяет статус противоугонной блокировки.
Монтажная позиция

Транспондер
Конструкция

Для автомобилей, которые оборудованы электронной противоугонной блокировкой, требуются ключи с
интегрированным транспондером. Транспондер встроен в ключ таким образом, что при установке
ключа в замок рулевого колеса обеспечивается двусторонняя электромагнитная коммуникация между
электроникой противоугонной блокировки и транспондером.
Транспондер состоит из чипа 3 , который не виден снаружи, и антенны 2.
Данные компоненты заключены в стеклянный корпус 1.
Для того, чтобы передать на электронику противоугонной блокировки (катушка считывания) хранящуюся в памяти транспондера кодовую последовательность, транспондер использует модулирующую частоту электроники противоугонной блокировки в качестве питающего напряжения.
Так как транспондер является пассивным компонентом, ключ не нуждается в собственном питающем
напряжении.
Данный компонент обозначается также как "read-only" - транспондер (только для чтения), так как он
передает код для электроники противоугонной блокировки только по ее запросу. Длина кода
транспондера составляет 64 бит. При этом реально используются только 32 бита. Таким образом
существуют 232 (ок. 4,3 миллиардов) различных вариантов кодов.
Монтажная позиция

Транспондер встроен в ключ зажигания.
Руководство по использованию электрических схем

1 Обозначение компонента (здесь: диод V100 на центральном распределительном устройстве, место 53)
2 Монтажная позиция на передней стороне центрального распределительного устройства (здесь: выбитый номер места 53)
3 Штекерное соединение на обратной стороне центрального распределительного устройства (здесь: штекер 78, разъем 8)
4 Номер кабеля; напечатан на кабеле через короткие промежутки (указание поперечного сечения, только если более 1 )
5 Номер листа (не номер страницы) и номер электрической цепи
Обозначение на каком листе и в какой электрической цепи продолжается кабель (здесь: дальнейшая проводка кабеля 31002 на листе 2 в электрической цепи 4)
6 Штекерное соединение (здесь: 1-полюсное штекерное соединение Х104 в секторе ЦРУ)
7 Монтажная позиция компонента (здесь: 21-полюсное штекерное соединение Х238 контакт R
- жгут проводов кабины к двигателю в средней части)
8 Номер электрической цепи (Внимание: каждый лист пронумеровывается заново с 1 по 55)
Важное указание по использованию экспликаций электрической схемы: За некоторыми позиционными
номерами в скобках приводится трехзначное число. Это число представляет собой закодированный номер данного компонента!
Краткий обзор противоугонной блокировки (TG-A)
- А100 Центральное распределительное устройство
- А302 Центральный бортовой компьютер
- А403 Управляющий процессор автомобиля
- А407 Приборная панель
- А435 Электронная система управления впрыском дизельного топлива - блок управления EDC
- А477 Электроника противоугонной блокировки
- F376 Предолранитель кабины внутри (клемма 15)
- К755 Предохранительное реле
- М100 Стартер
- Q101 Замок рулевого колеса
- Х1639 Обжимное соединение кабеля 16000
- Х1642 Точка массы кабины за приборной панелью
- Х1644 Точка массы кабины рядом с центральным распределительным устройством
- Y130 Регулятор ТНВД
Краткий обзор противоугонной блокировки (R02/R03)
- А100 Центральное распределительное устройство
- А302 Центральный бортовой компьютер
- А403 Управляющий процессор автомобиля
- А407 Приборная панель
- А413 Мультиплексный узел спереди, блоки управления 1.3
- А435 Электронная система управления впрыском дизельного топлива - блок управления EDC
- А477 Электроника противоугонной блокировки
- F104 Предохранитель замка зажигания
- К755 Предохранительное реле
- М100 Стартер
- Q101 Замок рулевого колеса
- V213 Диодная группа зажигания CNG
- V733 Диодная группа стартера/генератора
- Х2430 Штекерное соединение переключателя на рулевой колонке/замка зажигания
- Х362 Распределитель кабеля 16000
- Х616 Распределитель клеммника Х101, кабель 30000
- Х618 Распределитель клеммника Х102, кабель 31000
- Y130 Регулятор ТНВД
Противоугонная блокировка (TG-A)
- А = Противоугонная блокировка
- А100 (255) Центральное распределительное устройство
- А302 (352) Центральный процессор 2
- А403 (339) Управляющий процессор автомобиля
- А477 (371) Электроника противоугонной блокировки
- Q101 (110) Замок рулевого колеса
- Х669 Штекерное соединение блокировки стартера
- Х1639 Спай кабеля 16000
- Х1642 Точка массы кабины за приборной панелью
- Х1966 Штекерное соединение замка зажигания
- Х1971 Штекерное соединение противоугонной блокировки
Принципиальная электросхема (противоугонная блокировка R02/R03)
- А = Электропитание, замок зажигания
- А100 (255) Центральное распределительное устройство
- А302 (352) Центральный процессор 2
- А403 (339) Управляющий процессор автомобиля
- А477 (371) Электроника противоугонной блокировки
- F104 (111) Предохранитель замка зажигания
- F400 (101) Предохранитель замка рулевого колеса
- К171 (150) Реле потребителей (клемма 15)
- Q101 (110) Замок рулевого колеса
- Х616 (128) Распределитель клеммника Х101, кабель 30000
- Х1064 (104) Перемычка на ЦРУ 2 поз. 37 (контакт 1-2)
- Х1364 (176) Перемычка ЦРУ, центральный бортовой компьютер 90/1-90/2
- Х1365 (176) Перемычка ЦРУ, центральный бортовой компьютер 90/2-91
- Х1830 (221) Обжимное соединение кабеля 31002
- Х1966 Штекерное соединение замка зажигания
- Х1971 Штекерное соединение противоугонной блокировки
- Х2430 Штекерное соединение переключателя на рулевой колонке/замка зажигания
- Х3015 Штекерное соединение приборной панели 3
- Х3100 Штекерное соединение основной коммутационной платы FFR
- Х3103 Штекерное соединение основной коммутационной платы ZBR
Системная структура К-кабелей
- TG-A
Все блоки управления, которые могут контролироваться через диагностическую систему MAN-cats,
соединены через К-провод с диагностической розеткой Х200 контакт ... . Через К-кабель диагностическая система возбуждает определенный блок управления. Данный блок управления отвечает и переносит сохраненные в регистраторе неисправностей сбои через К-провод в цифровом формате.

- А143 Электронная пневматическая подвеска А451 Дверной модуль со стороны водителя
- А144 Система управления тормозом-замедлителем/трансмиссионным тормозом
- А452 Дверной модуль со стороны пассажира
- А302 Центральный процессор 2 А474 Кондиционер
- А312 Спецмодуль заказчика А483 Дополнительное воздушное отопление
- АЗЗО Система управления коробкой передач Tipmatic AS-Tronic
- А486 Блок управления подушки безопасности
- А402 Электронная тормозная система А487 Электрически регулируемое сиденье водителя
- А403 Управляющий процессор автомобиля А488 Электрически регулируемое сиденье пассажира
- А407 Приборы А494 Дополнительное водяное отопление
- А409 Электронная пневматическая система Х200 Диагностическая розетка
- А435 Электронная система управления впрыском дизельного топлива
- R02/R03
Все блоки управления, которые могут контролироваться через диагностическую систему MAN-cats,
соединены через К-провод с диагностической розеткой Х200 контакт ... . Через К-провод диагностическая система возбуждает определенный блок управления. Данный блок управления отвечает и переносит сохраненные в регистраторе неисправностей сбои через К-провод в цифровом формате.
Это касается также мультиплексного центрального процессора ZBRO (А360), который также соединен с
диагностической розеткой Х3090 контакт S через К-кабель.

- А143 Электронная пневматическая подвеска
- А144 Система управления тормозом-замедлителем/трансмиссионным тормозом
- А302 Центральный процессор 2
- АЗЗО Система управления коробкой передач Tipmatic AS-Tronic
- А402 Электронная тормозная система
- А403 Управляющий процессор автомобиля
- А407 Приборы
- А409 Электронная пневматическая система
- А435 Электронная система управления впрыском дизельного топлива
- А451 Дверной модуль со стороны водителя
- А452 Дверной модуль со стороны пассажира
- Х200 Диагностическая розетка
- Х3090 Диагностическая розетка мультиплексная



