Блок главного выключателя (D320) DAF

A1 Выходное напряжение блока главного выключателя Uбат В
A2 Входное напряжение блока главного выключателя Uбат В
A3 "Масса" 0 В
A4 "Масса" контактного реле G015 0 В
A5 Входное напряжение контактного реле G426 Uбат В
D1 Выходное напряжение блока главного выключателя Uбат В Реле "массы" (R001) включено, контакты B1 и C1 замкнуты.
D2 Входное напряжение блока главного выключателя 0 В
Работа главного выключателя (D320)

Модель с ADR
Блок главного выключателя состоит из одного механического реле с двумя устойчивыми положениями и электронных компонентов. При изменении импульса контакты размыкаются или замыкаются,
следовательно, питание на реле подается не постоянно, когда главный выключатель замкнут. Блок
главного выключателя (D320) используется для установки или прерывания соединения с
положительным выводом аккумулятора. Когда реле включено (контакты замкнуты), устанавливается
соединение с положительным выводом аккумулятора. Если реле выключено (контакты разомкнуты),
соединение с положительным выводом аккумулятора прерывается.
После включения главного выключателя блок главного выключателя также обеспечивает задержку прерывания соединения с положительным выводом аккумулятора. За счет данной задержки можно избежать появления неисправностей в различных электронных блоках.
Модель с SLP
В случае моделей с SLP замыкание на "массу" также прерывается вместе с подачей питания, когда главный выключатель выключается или включается. Для выполнения данной дополнительной функции
устанавливается реле главного выключателя с управлением низкого технического уровня (R001). Во всех других отношениях функции моделей с SLP аналогичны функциям модели с ADR. Включение (контакт замыкается) и выключение (контакт размыкается) на низком техническом уровне
осуществляется аналогично включению и выключению подачи питания.
Электрическое замыкание главного выключателя

Модель с ADR
Главный выключатель (D320) можно включить с помощью: электропривода внутри кабины, используя переключатель C853 электропривода на шасси, используя переключатель C854.
Переключатели C853 и C854 включаются последовательно. Когда оба переключателя замкнуты, питание подается через контакт A1 на контакт A2 блока главного выключателя. На реле внутри блока главного выключателя подается питание.
Контакты B1 и C1 соединяются, устанавливая соединение с положительным выводом аккумулятора.
Модель с SLP
Главный выключатель (D320) можно включить с помощью:
- электропривода внутри кабины, используя переключатель C853
- электропривода на шасси, используя переключатель C854
Переключатели C853 и C854 включаются последовательно. Когда оба переключателя замкнуты, питание подается через контакт A1 на контакт A2 блока главного выключателя. На реле внутри блока главного выключателя подается питание.
Контакты B1 и C1 соединяются, устанавливая соединение с положительным выводом аккумулятора.
Одновременно включается реле R001, имеется выход 24 В в блоке главного выключателя на контакте D1 для включения реле, и вход сигнала "массы" (0 В) на контакте D2 для проверки наличия соединения
"массы", B1 и C1 соединены.
Электрическое размыкание главного выключателя

Модель с ADR
Главный выключатель (D320) можно разомкнуть с помощью:
- электропривода внутри кабины, используя переключатель C853
- электропривода на шасси, используя переключатель C854
Переключатели C853 и C854 включаются последовательно. Когда один из выключателей размыкается,
подача питания на контакт A2 блока главного выключателя прекращается.
Подача питания на реле внутри блока главного выключателя прекращается.
Соединение между контактами B1 и C1 прерывается. Теперь соединение с положительным выводом аккумулятора прервано.
Модель с SLP
Главный выключатель (D320) можно разомкнуть с помощью:
- электропривода внутри кабины, используя переключатель C853
- электропривода на шасси, используя переключатель C854
Переключатели C853 и C854 включаются последовательно. Когда один из выключателей размыкается,
подача питания на контакт A2 блока главного выключателя прекращается.
Подача питания на реле внутри блока главного выключателя прекращается.
Соединение между контактами B1 и C1 прерывается. Теперь соединение с положительным выводом аккумулятора прервано.
Пока питание на реле R001 не подается, выходной сигнал (24 В) на контакт D1 блока главного
выключателя выключается, и отрицательный вывод аккумулятора отсоединяется.
Разные ситуации размыкания главного выключателя
Чтобы безопасно выключить электрические системы, определяется задержка между моментом выключения зажигания автомобиля (C539) и моментом выключения главного выключателя. Продолжительность такой задержки при выключении зависит от состояния зажигания автомобиля
(C539). Имеется три возможные ситуации.
Ситуация 1: главный выключатель выключается, когда зажигание автомобиля включено.

Когда главный выключатель выключается, выключатель C853 или выключатель C854 размыкается,
соединение "массы" контактных реле (G015 и G426) прерывается через контакт A4 блока главного
выключателя (D320). После задержки 10 секунд соединение с положительным выводом аккумулятора
прерывается через контакты B1 и C1 блока главного выключателя (D320).
Задержка 10 секунд необходимо для достижения правильной фазы завершения работы системы EAS.
Ситуация 2: главный выключатель выключается, когда зажигание автомобиля выключено более 10 секунд.

Когда главный выключатель выключается, выключатель C853 или выключатель C854 размыкается,
соединение "массы" контактных реле (G015 и G426) прерывается через контакт A4 блока главного
выключателя (D320). После задержки 3 секунды соединение с положительным выводом аккумулятора
прерывается через контакты B1 и C1.
Задержки 3 секунды необходима для того, чтобы электронные системы правильно выключились,
поскольку данный тип главного выключателя также используется на автомобилях без EAS.
Ситуация 3: главный выключатель выключается, когда зажигание автомобиля выключено менее 10 секунд.

Когда главный выключатель выключается, выключатель C853 или выключатель C854 размыкается,
соединение "массы" контактных реле (G015 и G426) прерывается через контакт A4 блока главного
выключателя (D320). После задержки 10 секунд минус T секунд соединение между аккумулятором
и источником электропитания автомобиля, контакты B1 и C1, прерывается.
Время T - это время, в течение которого зажигание уже выключено. На графике представлен
пример, в котором время T равно 2 секундам.
Состоянием зажигания автомобиля (C539), зажигание включено или выключено, управляет контакт A5
блока главного выключателя (D320).
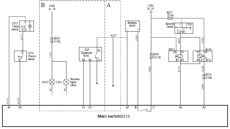
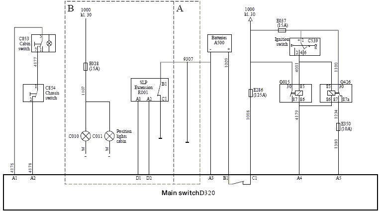
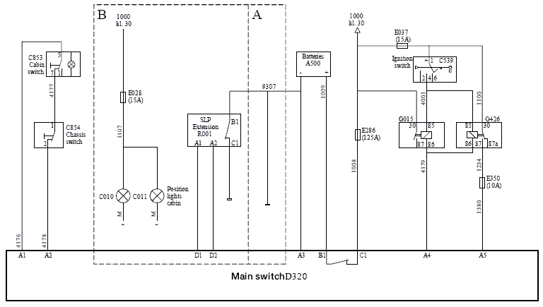
Блок-схема
Блок-схема E502677 относится к:
моделям LF45 IV/LF55 IV, CF75 IV/CF85 IV и XF105
A: Модель с ADR
B: Модель с SLP

- A500 Аккумуляторы (2x)
- C539 Выключатель зажигания/переключатель стартера
- C853 Главный выключатель, кабина
- C854 Главный выключатель, шасси
- D320 Электронный блок встроенного главного выключателя
- E037 Предохранитель, замок зажигания
- E286 Предохранитель, источник электропитания
- E350 Предохранитель, главный выключатель
- G015 Контактное реле
- G426 Контактное реле
- R001 Реле, главный выключатель, "масса"