Блок управления для внешнего обмена данными KSM MAN
TGL, TGM, TGA, TGS, TGX, FOC, HOC

Нагрузочный резистор шины A-CAN больше не встраивается в корпус системы KSM.
В целях электромагнитной совместимости (ЭМС) нагрузочные резисторы должны обязательно
устанавливаться в автомобиль. Если к шине A-CAN подключается дополнительное устройство,
необходимо снять нагрузочный резистор с серийного места установки и подсоединить к этому
дополнительному устройству.


Примерная схема соединений для грузовых автомобилей с KSM
A100 Центральный щит электрических соединений (ZE)
A302 ZBR
A312 KSM
F428 Предохранитель для KSM (гнездо 15)
F429 Предохранитель для KSM (гнездо 30)
R288 Нагрузочный резистор для A-CAN
X1644 Точка соединения с массой у центрального щита
X1996 Интерфейс ZDR (FFR/PTM)
X1997 Место соединения ZDR (KSM)
X2544 Распределитель потенциала информационного провода (сеть K-Line) диагностики
Примерная схема соединений для грузовых автомобилей с KSM, FMS 2.0 и функцией Remote Download для удаленного доступа к данным тахографа
A100 Центральный щит электрических соединений (ZE)
A302 ZBR
A312 KSM
F428 Предохранитель для KSM (гнездо 15)
F429 Предохранитель для KSM (гнездо 30)
R288 Нагрузочный резистор для A-CAN
X1644 Точка соединения с массой у центрального щита
X1996 Интерфейс ZDR (FFR/PTM)
X1997 Место соединения ZDR (KSM)
X2544 Распределитель потенциала информационного провода (сеть K-Line) диагностики

A100 Центральный щит электрических соединений (ZE)
A312 KSM
A408 Тахограф
F1048 Предохранитель розетки Remote Download
R289 Нагрузочный резистор для A-CAN
X2541 Распределитель потенциала для провода 31000
X3311 Место соединения ZDR (KSM)
X4845 Распределитель потенциала для провода 16000
X5079 Разъемное соединение Remote Download
X5080 Розетка Remote Download
NMV Коробка отбора мощности со стороны двигателя
Внешнее управление автомобилем по шине кузова A-CAN
Значения частоты вращения и крутящего момента, заданные блоком управления кузовом, могут быть
отправлены как сообщение CAN (сообщение KSM1_A).
ocm=0: Заданное значение частоты вращения/крутящего момента, а также ограничение частоты
вращения/крутящего момента отсутствуют
ocm=1: Любое заданное значение частоты вращения/ограничение крутящего момента
ocm=2: Любое заданное значение крутящего момента/ограничение частоты вращения
ocm=3: Ограничение крутящего момента и частоты вращения
Внимание! Частота вращения и крутящий момент не задаются одновременно.
Деактивация контроля шины кузова A-CAN в системе KSM (сервисный вариант)
Отключение проверки времени действия принимаемых сообщений KSM (KSM1_A и KSM2_A) во
избежание диагностической записи. Применение в случае меняющихся кузовов или если не гарантируется, что электроника кузова циклически отправляет сообщения с «КЛ. 15 вкл.».
Внешнее управление регулятором по шине кузова A-CAN
По шине A-CAN можно запросить набор параметров регулирования, отличающийся от серийного.
Набор параметров для программируемых функций 81.25890-2442 действителен только в сочетании с
набором параметров для программируемых функций 81.25890-1300 и, в зависимости от
установленного двигателя, дополнительно с набором параметров для программируемых функций
81.25890-1309 (D20, D26, D28) или 81.258590-2453 (D08).
Наборы параметров для программируемых функций 81.25890-1309 «ZDR-параметры регулирования
для сильного изменения нагрузки» и 81.25890-2453 «ZDR-параметры регулирования для сильного
изменения нагрузки TGL, TGM» с более резким регулированием требуются для того, чтобы избежать
субгармонических колебаний частоты вращения или остановки двигателя при подключении нагрузки.
Примеры использования:
- бетононасос;
- мешалка бетононасоса.
Набор параметров для программируемых функций 81.25890-2453 используется только для
двигателя D08, а набор параметров для программируемых функций 81.25890-1309 – только для
двигателей D20, D26 и D28.
Набор параметров для программируемых функций 81.25890-1309 автоматически содержится в пакете
программного обеспечения промежуточных частот вращения для отраслей бетононасоса (пакет
программного обеспечения 81.25890-7343 «Регулировка промежуточного числа оборотов у
автомобиля с бетононасосом при использовании коробки передач с ручным управлением») и
мешалки бетононасоса (пакет программного обеспечения 81.25890-7345 «Регулировка
промежуточного числа оборотов бетономешалки с насосом при использовании коробки передач с
ручным управлением»).
В сериях TGL и TGM набор параметров для программируемых функций 81.25890-2453 может
использоваться с любым отраслевым набором для промежуточных частот вращения.
Соответствующий пакет программного обеспечения 81.25890-7220 «Параметры управления для
режима промежуточной частоты вращения» необходимо заказать с помощью заявки на
параметрирование автомобиля.
Набор параметров для программируемых функций 81.25890-2442 можно использовать только для
автомобилей с блоком управления движением (FFR).
Расширение I-CAN
Нагрузочные резисторы I-CAN расположены в центральном бортовом компьютере (ZBR) и в панели
приборов. При подключении остальных блоков управления к шине I-CAN обжимают сразу по два
провода.
При расширении I-CAN нужно учесть следующее.
Дополнительный блок управления нужно подключать через разъёмное соединение на 2 контакта.
Обязательно используйте разъёмное соединение!
Для подключения можно использовать только витую пару, состоящую из двух отдельных проводов
(цвет проводов: синий/желтый, желтый/синий).
Для подключения дополнительного блока управления к шине I-CAN необходимо обжать сразу два
провода.
Работы
1. Обрежьте витую пару рядом с панелью приборов.
2. С одной стороны обрезанного провода (синего/желтого) для CAN high установите плоский штекер
07.91202-0848 и вставьте его в первое отделение двухконтактного гнезда 81.25475-0091.
3. С другой стороны установите прижимной контакт 07.91201-0222 и вставьте его в первое отделение двухконтактного гнезда 81.25432-0395.
4. С одного конца обрезанного провода для CAN low (желтого/синего) установите плоский штекер
07.91202-0848 и вставьте его во второе отделение гнезда.
5. С другой стороны установите прижимной контакт 07.91201-0222 и вставьте его во второе
отделение гнезда.
6. Чтобы получить соединительные провода, обрежьте витые провода так, чтобы их можно было
расположить между штекером дополнительного блока управления и местом разъединения CAN.
7. На провод для CAN high (синий/желтый) одной витой пары установите плоский штекер
07.91202-0848 и вставьте его в первое отделение двухконтактного гнезда 81.25475-0091.
8. На провод для CAN low (желтого/синего) данной витой пары установите плоский штекер
07.91202-0848 и вставьте его во второе отделение гнезда.
9. На провод для CAN high (синий/желтый или 173) другой витой пары установите прижимной
контакт 07.91201-0222 и вставьте его в первое отделение двухконтактного гнезда 81.25432-0395.
10. На провод для CAN low (желтый/синий) данной витой пары установите прижимной контакт
07.91201-0222 и вставьте его во второе отделение гнезда.
11. Оба провода для CAN high (синий/желтый) соединить с местом подключения для CAN high
дополнительного блока управления, обжав сразу оба провода, (в KSM Step 2: соедините провода
пружинным контактом 07.91201-0224 и вставьте в пятое отделение штекера X3).
12. Оба провода для CAN low (синий/белый) соедините с местом подключения для CAN low
дополнительного блока управления, обжав сразу оба провода, (в KSM Step 2: соедините провода
пружинным контактом 07.91201-0224 и вставьте в девятое отделение штекера X3).
13. Подключите соединительные провода к проводам шины I-CAN.


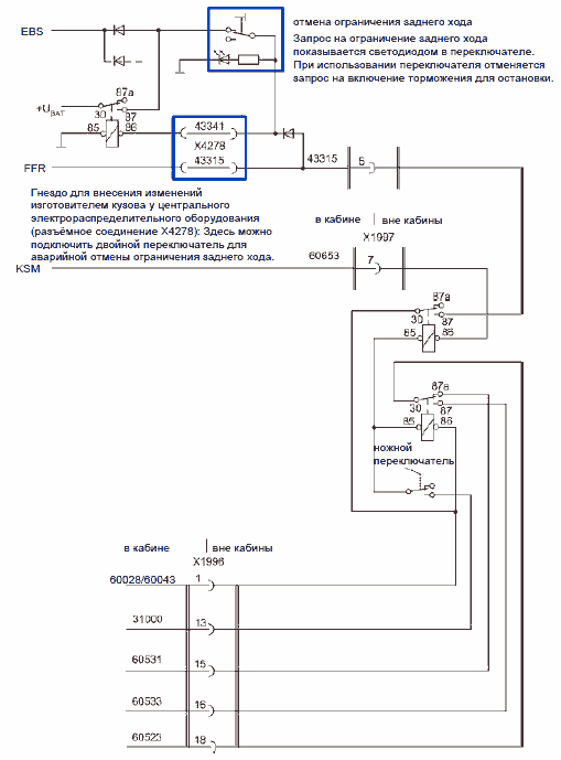
Пример подключений для "2-го ограничения макс. скорости движения" в зависимости от используемого ножного переключателя, а также для включения "Модифицированной блокировки заднего хода" в зависимости от используемого ножного переключателя и включённой задней передачи


A100 центр. распред. устройство
A302 ZBR
A312 KSM
A403 FFR
F428 предохранитель KSM (гнездо 15)
F429 предохранитель KSM (гнездо 30)
X1124 точка заземления главной панели управления
X2544 штекерный соединитель для K-провода (диагностика)
X3498 разъёмное соединение для T-CAN
X3499 разъёмное соединение для T-CAN

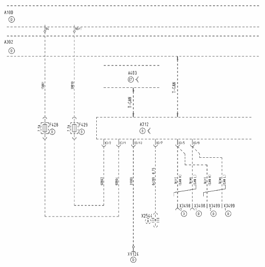
A100 центр. распред. устройство
A302 ZBR
A312 KSM
A403 FFR
X1997 шина ZDR в KSM

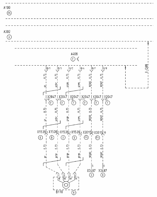
A100 центр. распред. устройство
A302 ZBR
A408 тахограф
B100 датчик импульсов тахографа
X1536 разъёмное соединение тахографа
X2047 разъёмное соединение тахографа
X3015 разъёмное соединение для приборной доски
X3487 разъём 2 для соединения главной панели управления с кузовом
Шина в передней стенке со стороны пассажира (в FOC на базе TGL, TGM)
Шина за местом водителя (в FOC на базе TGA)
Место установки

Дополнительные возможности
По сравнению с предыдущей версией в шине KSM Step 1 также появились такие функции:
⇒ Свободно программируемые выходы
Следующие сигналы могут свободно программироваться на трех выходах low side и пяти high side
- нейтральное положение КПП
- задняя передача
- сцепление
- ABS включен
- стояночный тормоз
- тормозной механизм
- kick-down
- холостой ход
- сигнал давления масла
- сигнал уровня топлива
- делитель КПП
- сигнал осевой нагрузки 1
- сигнал осевой нагрузки 2
- ответный сигнал NA 1
- ответный сигнал na 2
- ответный сигнал nmv
- предел частоты вращения 1 включен
- предел частоты вращения 1 вкл/откл
- предел частоты вращения 2 включен
- предел частоты вращения 2 вкл/откл
- предел скорости движения 1 включен
- предел скорости движения 1 вкл/откл
- предел скорости движения 2 включен
- предел скорости движения 2 вкл/откл
- сигнал температуры охлаждения
- ограничение педали акселератора вкл/откл
- ограничение педали тормоза вкл/откл
- сигнал блокировки кабины
⇒ Автоматический выбор ZDR при использовании отбора мощности
⇒ Внешний запрос нейтрального положения возможен в виде "функции переключения" или "функции проверки".
⇒ Дополнительные данные для оборудования кузова, передаваемые по шине A-CAN1:
• первичный и вторичный ретардер (если установлен)
• недопустимое давление масла
• сигнал превышения температуры охлаждения
Эти данные не показываются стандартными средствами вывода приборов управления.
Коды неисправностей (не передаются по A-CAN)
Скорость автомобиля.......................................................................... 00084
Положение педали акселератора...................................................... 00091
Уровень топлива.................................................................................. 00096
Гнездо 15 (включение зажигания)...................................................... 00158
Гнездо 30 (питание от батареи) ......................................................... 00168
Частота вращения вала двигателя.................................................... 00190
Крутящий момент ретардера ............................................................. 00520
Положение педали тормоза ............................................................... 00521
Выбранная передача .......................................................................... 00523
Переключатель холостого хода педали акселератора.................... 00558
Переключатель режима kick-down..................................................... 00559
Осевая нагрузка .................................................................................. 00582
Сигнал переключателя тормоза ........................................................ 00597
Сигнал переключателя сцепления .................................................... 00598
Выход для стояночного тормоза........................................................ 00617
Отключение T-CAN (Bus-Off).............................................................. 00639
Настраиваемый выход
переключатель заземления 1 (LS1_Konfig)................................ 00702
переключатель 1 гнезда 30 (HS1_Konfig) ................................... 00703
переключатель 2 гнезда 30 (HS2_Konfig) ................................... 00704
переключатель 3 гнезда 30 (HS3_Konfig) ................................... 00705
переключатель 4 гнезда 30 (HS4_Konfig) ................................... 00706
переключатель 5 гнезда 30 (HS5_Konfig) ................................... 00707
переключатель заземления 2 (LS2_Konfig)................................ 00708
переключатель заземления 3 (LS3_Konfig)................................ 00709
Выбор задней передачи ..................................................................... 00767
Делитель H........................................................................................... 00770
Делитель L ........................................................................................... 00771
Нейтральная передача ....................................................................... 00780
Датчик для педали .............................................................................. 00974
KSM готов к работе ............................................................................. 00975
Датчик для педали .............................................................................. 00974
Выход сигнала готовности.................................................................. 00976
Ёмкости с воздухом для
контура 3........................................................................................ 01086
контура 1........................................................................................ 01087
контура 2........................................................................................ 01088
контура 4........................................................................................ 01089
контура 5........................................................................................ 01090
Выход сигнальной лампы ................................................................... 01213
Отключение A-CAN (Bus-Off).............................................................. 01669
Коды неисправностей (не показываются в A-CAN)
Шина CAN: превышение времени при получении
сообщения ETC1 от FFR ............................................................... 03000
сообщения ETC2 от FFR ............................................................... 03001
сообщения ETC3 от FFR ............................................................... 03002
сообщения EBC1 от EBS............................................................... 03003
сообщения CcVeh_speed от EDC ................................................. 03004
сообщения EEC1 от EDC............................................................... 03005
сообщения EEC2 от EDC............................................................... 03006
сообщения Eng_Temp от EDC ...................................................... 03007
сообщения EngFlui_LevPre от EDC .............................................. 03008
сообщения Amb_Cond от EDC...................................................... 03009
сообщения ECAM1 от ECAM......................................................... 03010
сообщения Aux_Stat_Zbr1 от ZBR ................................................ 03011
сообщения Time_Date от ZBR....................................................... 03012
сообщения Veh_Dist от ZBR.......................................................... 03013
сообщения KSM1_A от CAN кузова.............................................. 03014
Блок управления
RAM ................................................................................................. 03015
ROM................................................................................................. 03016
сторожевое устройство.................................................................. 03017
EEPROM для записи параметров................................................. 03018
внутреннее реле для питания или короткого замыкания
выхода через гнездо 30 на UBAT)................................................... 03019
EEPROM для записи неисправностей.......................................... 03020
Шина CAN: превышение времени при получении
сообщения Fuel_Cons от FFR ........................................................ 03021
сообщения Dash_Disp от ZBR........................................................ 03022
сообщения Veh_Weight от EBS/ECAS ........................................... 03023
сообщения Eng_Hour/Rev от FFR .................................................. 03024
сообщения Veh_Ident от тахографа............................................... 03025
сообщения Service от FFR.............................................................. 03026
сообщения TCO1 от тахографа ..................................................... 03027
сообщения ERC1_RX от FFR ......................................................... 03028
сообщения BAM_TCO_VIN от тахографа...................................... 03029
сообщения P_TCO_VIN от тахографа ........................................... 03030
Вход DKR (закрытие дроссельной заслонки) ................................... 03031
Частота сигнала на входе DKR
(закрытие дроссельной заслонки) ..................................................... 03032
Шина CAN: превышение времени при получении сообщения KSM2_A шины кузова.......................................................................... 03033
Выход для отбора мощности.............................................................. 03034
Шина CAN: превышение времени при получении
сообщения ERC1_RE от первичного ретардера ......................... 03035
сообщения ERC1_RD от вторичного ретардера ......................... 03036
сообщения Fuel_Eco от FFR........................................................... 03042
Давление масла .................................................................................. 03211
Температура охлаждения................................................................... 03311
Первый неисправный EOL-LID........................................................... 03500
Блокировка кабины ............................................................................. 05600

A100 центр. распред. устройство
A302 ZBR
A312 KSM
A403 FFR
F428 предохранитель на гнезде 15 KSM
F429 предохранитель на гнезде 30 KSM
X1644 точка для массового провода у ЦРУ
X1996 разъём для шины ZDR (FFR)
X1997 разъём для шины ZDR (KSM)
X2544 штекерный соединитель для K-провода (диагностика)

A100 центр. распред. устройство
A302 ZBR
A312 KSM
A403 FFR
A408 контроллер EG
B110 датчик импульсов контроллера EG
X1428 разъём для импульса расстояния (имеется, если шина установлена на заводе)
X1536 разъём для контроллера EG
X1537 разъём для датчика импульсов
X1627 контроллер EG
X1644 разъём для фар заднего хода, точка заземления у распред.устройства
X1754 паяное соединение провод 59104
X3311 разъём для шины ZDR (KSM)
Область применения
Данная спецификация шины используется всеми производителями кузовов, использующими
"внешнее управление частотой вращения" в промышленных автомобилях MAN. Эта шина является
усовершенствованием стандартной "шины ZDR с FFR" с множеством дополнительных возможностей.
По шине CAN модуля KSM (A-CAN) возможен доступ к шине системы Fleet Management (FMS).
Данная версия шины используется в автомобилях Trucknology Generation (TG).
Понятия и сокращения
В обозначениях выводов используются следующие термины и сокращения:
- A-CAN шина CAN для оборудования кузова
- AUS отключение функции FGR/FGB/ZDR
- DBG предельная частота вращения
- DE цифровой вход
- EMV электромагнитная совместимость
- FFR управляющий компьютер
- FGR/FGB/ZDR изменение скорости движения / ограничение скорости движения / изменение промежуточных значений частоты
- FIN идентификационный код автомобиля согласно ISO 3779 или стандарту
- MAN M 1036-7 (VIN)
- FMS система Fleet Management
- FUP набор программных параметров блока управления
- GETRIEBE-N нейтральное положение коробки передач
- GMT всемирное время
- HGB ограничение максимальной скорости
- Переключатель high side выход, переключающий на гнездо 30 (+UBAT)
- HP автоматическая коробка передач ZF HP
- KSM заказной модуль управления
- KS короткое замыкание
- LED светодиод
- Переключатель low side выход, переключающий на гнездо 31 (-UBAT)
- M3135 заводской стандарт MAN (буква M с 4-значным кодом)
- MAN-cats II система компьютерной диагностики для сервисных предприятий MAN
- MBG ограничение крутящего момента
- MEMORY использование функции из памяти
- NA механизм отбора мощности
- NMV передний механизм отбора мощности (зависимый от двигателя)
- PIN вывод разъёмного соединения
- PWM широтно-импульсное управление
- PTO механизм отбора мощности
- R_gang задняя передача
- SAE Ассоциация автомобилестроительных предприятий
- (Society of Automotive Engineers)
- SET- снижение скорости движения или замедление и установка частоты вращения
- SET+ увеличение скорости движения или ускорение и установка частоты вращения
- SG Блок управления
- T-CAN шина CAN для трансмиссии (CAN = Controller Area Network)
- +UBAT положительное напряжение батарей
- -UBAT отрицательное напряжение батарей
- UTC всемирное время
- VIN идентификационный код автомобиля согласно ISO 3779 или стандарту
- MAN M 1036-7
- WSK разделительное сцепление
- ZBR центральный бортовой компьютер
- ZDR регулирование/регулятор промежуточных значений частоты
Используемые директивы и стандарты
• Директивы для производителей кузовов грузовых автомобилей и тягачей.
• Спецификация MAN по реле для промышленных автомобилей
• Стандарт MAN M 3285 (EMV), а также директивы ЕС 72/245/EWG и 95/94/EWG
• Стандарт MAN M 3135 (провода для электрооборудования)
• Стандарт MAN M 3331/1-2 (высокоскоростная шина CAN для электронных систем промышленных автомобилей MAN)
• Стандарт MAN 1036-7 (идентификационный код автомобиля)
• DIN 40 050
• DIN 40 839, часть 1, 3 и 4
• DIN 57 879, часть 3
• VDE 0879, часть 3
• VG с 95 370 по 95 377
• MIL-STO 461 и 462
• ISO 11898-24V
• SAE J1939/ff
• Спецификация Bosch 2.0B
• ISO 3779
• Стандарт FMS (www.fms-standard.com)
Общие указания по шине ZDR с KSM
• Шина отсутствует в стандартном оборудовании автомобиля и заказывается отдельно.
• Чтобы нужные настройки были установлены на заводе, при размещении заказа сообщите отделу
сбыта MAN желаемые значения для блока управления KSM: предельные значения частоты вращения, крутящего момента и др.
• Оборудование для пуска/останова - система, отдельная от шины для внешнего управления частотой вращения, и заказывается дополнительно.
Провода для внешнего пульта управления (пуск/останов двигателя) скручены и уложены в торце рамы.
• Оборудование для блокировки заднего хода в автомобилях для сбора мусора не входит в комплект шины и заказывается отдельно.
• Монтаж шины означает серьезное вмешательство в бортовую электросеть, а также электропроводку электроники и потому требует повышенного внимания.
• Используйте только провода, отвечающие требованиям стандарта MAN M 3135.
• Для подключения снаружи используйте реле только в соответствии со спецификациями MAN.
• Обеспечить правильный обжим контактов с соблюдением указаний изготовителя.
• Наружные пульты управления производителя кузова должны соответствовать степени защиты IP69K согласно DIN 40 050 и быть защищены от случайного доступа.
• Электропитание (+UBAT) на узлы и приборы управления в кузове должно поступать от батарей
через отдельный и соответствующий предохранитель. Получение +12 В от одной батареи запрещено.
• В качестве проводника тока заземления проложить отдельный провод к общей точке заземления на опоре двигателя. Не использовать раму автомобиля в качестве проводника тока заземления!
• Не соединять между собой провода наружной проводки с разными потенциалами заземления!
• Проводка шины должна быть отсоединена от цепи тока нагрузки системы управления кузова.
• Наружная проводка должна удовлетворять стандарту MAN M 3285 для промышленных автомобилей. Например, не допускаются воздействия таких радиоприборов как пульт дистанционного управления на функции, описанные в спецификации.
• Примеры схем подключения, которые предоставляет MAN в виде образцов, обычно не подлежат обязательному выполнению. Специалисты или организация, выполняющие подключение шины, также несут ответственность за эти работы.
• Изменения стандартных возможностей шины могут осуществляться сервисными предприятиями или партнерами MAN Для этого нужно использовать сервисный компьютер с MAN-cats.
Сотрудники сервисных предприятий, использующие MAN-cats, могут заказать дополнительные
системные решения для внедрения на заводе (например в особых случаях), выходящие за рамки
предложений, доступных через сервисный компьютер. Для этого служба TDB предлагает сервисным центрам услугу Fahrzeugparametrierung ab Werk (Программирование на заводе).
Указания по программированию KSM
Принцип работы системы управления промежуточной частотой вращения
Программирование отдельных режимов ZDR проходит в FFR. Стандартная шина ZDR (FFR) обеспечивает выбор отдельных режимов снаружи (вне кабины).
Шина ZDR с KSM позволяет использовать вне кабины функции SET+, SET-, MEMORY и AUS, уже
известные по пульту управления Tempomat.
Включение ограничения числа оборотов позволит получить дополнительно промежуточные
значения частоты вращения.
Возможности программирования KSM
В KSM разные функции можно задать через MAN-cats:
Предельные значения частоты вращения и крутящего момента
При включении соответствующих выводов DrzMomBgr (X1997/вывод 1 и 2) выбирается введенное
значение частоты вращения и крутящего момента.
Заводские настройки:

Схема параметров для выходов
Всего доступны 5 настраиваемых сигнальных выходов для high side (Hs1_konfig, ..., Hs5_konfig), а
также 3 настраиваемых выхода для low side (Ls1_konfig, …, Ls3_konfig). В таблице указаны сигналы/функции, которые можно задать любым образом для 8 выходов (5 на high side, 3 - low side). Один сигнал или одна функция могут быть назначены сразу нескольким выходам.

Шина ZDR с KSM для управления частотой вращения вне кабины в TGA
Параметры и назначение сигналов
• Нейтральной передачи
Заданный выход включается при выборе нейтральной передачи.
• ABS включен
Заданный выход включается при использовании ABS.
• Стояночный тормоз
Заданный выход включается при использовании стояночного тормоза.
• Тормозной механизм
Заданный выход включается при использовании педали тормоза.
• Задняя передача
Заданный выход включается при использовании задней передачи.
• Сцепление
- Коробка передач с ручным переключением:
Заданный выход включается в раскрытом состоянии механизма сцепления.
- автоматизированная коробка передач:
Заданный выход включается в раскрытом состоянии трансмиссии, т.е. при раскрытом сцеплении или нейтральном положении КПП.
- Коробка передач HP (ECOMAT):
Заданный выход включается при выборе нейтральной передачи.
• Kick-down
Заданный выход включается, если педаль акселератора в положении Kick-down.
• Холостой ход
Заданный выход включается, если педаль акселератора в положении для холостого хода.
• Предел скорости движения 1 включен
Заданный выход включается, если скорость движения выше или равна заданному пределу скорости. Выход не отключается даже когда скорость снова находится в заданных пределах.
Заводские настройки:
Предел скорости движения 1: 5 км/ч
• Предел скорости движения 1 вкл/откл
Заданный выход включается, если скорость движения выше или равна заданному верхнему пределу 1. Выход отключается, если скорость движения ниже или равна заданному нижнему пределу 1.
Заводские настройки:
Предел_скорости1_верхний: 5 км/ч
Предел_скорости1_нижний: 3 км/ч
• Предел частоты вращения 1 включен
Заданный выход включается, если частота вращения вала двигателя выше или равна заданному пределу. Выход не отключается даже когда частота снова находится в заданных пределах.
Заводские настройки:
Предел_частоты1: 640 об/мин
Предел частоты вращения 1 вкл/откл
Заданный выход включается, если частота вращения выше или равна заданному верхнему пределу. Выход отключен, если частота вращения ниже или равна заданному нижнему пределу частоты.
Заводские настройки:
Предел_частоты1_верхний: 640 об/мин
Предел_частоты1_нижний: 630 об/мин
• сигнал низкого уровня топлива
Заданный выход включается, если топливо занимает менее чем прибл. 20% (заводская установка) от вместимости бака. Эти данные одновременно выводятся на дисплей в виде сообщения "TANKEN" - низкий уровень топлива. Через MAN-cats можно снизить это значение до 11,2%. Пока эти данные действительны только для автомобилей с одним датчиком уровня.
При включении гнезда 15 питание подается на выход автоматически в течение ок. 3 сек - проверка ламп.
• Предел скорости движения 2 включен
Заданный выход включается, если скорость движения выше или равна заданному пределу скорости. Выход не отключается даже когда скорость снова находится в заданных пределах.
Заводские настройки:
Предел скорости движения 2: 10 км/ч
• Предел скорости движения 2 вкл/откл
Заданный выход включается, если скорость движения выше или равна заданному верхнему пределу 2. Выход отключается, если скорость движения ниже или равна заданному нижнему пределу.
Заводские настройки:
Предел_скорости2_верхний: 10 км/ч
Предел_скорости2_нижний: 8 км/ч
• Предел частоты вращения 2 включен
Заданный выход включается, если частота вращения вала двигателя выше или равна заданному пределу. Выход не отключается даже когда частота снова находится в заданных пределах.
Заводские настройки:
Предел_частоты2: 980 об/мин
• Предел частоты вращения 2 вкл/откл
Заданный выход включается, если частота вращения выше или равна заданному верхнему пределу. Выход отключен, если частота вращения ниже или равна заданному нижнему пределу частоты.
Заводские настройки:
Предел_частоты2_верхний: 980 об/мин
Предел_частоты2_нижний: 970 об/мин
• Ответ NA 1
Заданный выход включается при наличии ответного сигнала от NA 1.
• Ответ NA 2
Заданный выход включается при наличии ответного сигнала от NA 2.
• Ответ NMV (передний ОМ)
Заданный выход включается при наличии ответного сигнала от NMV.
• Недопустимое давление масла
Заданный выход включается при пониженном давлении масла двигателя. Эти данные одновременно выводятся на дисплей приборов управления. Функция используется только при работе двигателя. При включении гнезда 15 питание подается на выход автоматически в течение ок. 3 сек - проверка ламп.
• Превышена температура охлаждения
Заданный выход включается при повышенной температуре охлаждающей жидкости. Эти данные одновременно выводятся на дисплей приборов управления. При включении гнезда 15 питание подается на выход автоматически в течение ок. 3 сек - проверка ламп.
• Делитель
Заданный выход включается при использовании соответствующего делителя коробки передач.
Заводские настройки:
медленный делитель X
быстрый делитель -
• положение педали акселератора
Заданный выход включается, если положение педали акселератора выше или равно заданному верхнему положению. Выход отключается, если положение педали акселератора ниже или равно заданному нижнему положению.
Заводские настройки:
Верх_педали_акселератора: 10%
Низ_педали_акселератора: 5.2%
• Положение педали тормоза
Заданный выход включается, если положение педали тормоза выше или равно заданному верхнему положению. Выход отключается, если положение педали тормоза ниже или равно заданному нижнему положению.
Заводские настройки:
Верх_педали_тормоза: 10%
Низ_педали_тормоза: 5.2%
• Высокая осевая нагрузка 1
Заданный выход включается, если осевая нагрузка выше или равна заданному верхнему пределу. Выход отключается, если нагрузка ниже или равна заданному нижнему пределу.
Заводские настройки:
Номер оси: 1
Предел_нагрузки1_верхний: 0 kg
Предел_нагрузки1_нижний: 0 kg
Пример: Если на двухосном автомобиле датчик установлен на задней ведущей оси, при программировании нужно задать номер 2.
• Высокая осевая нагрузка 2
Заданный выход включается, если осевая нагрузка выше или равна заданному верхнему пределу. Выход отключается, если нагрузка ниже или равна заданному нижнему пределу.
Заводские настройки:
Номер оси: 1
Предел_нагрузки2_верхний: 0 kg
Предел_нагрузки2_нижний: 0 kg
Пример: Если на двухосном автомобиле датчик установлен на задней ведущей оси, при программировании нужно задать номер 2.
• Блокировка кабины
Заданный выход включается, если кабина поднята или не заблокирована.
Определение неисправностей на выходах
• переключатели high side
• Hs1_konfig (X1997/вывод 5)
• Hs2_konfig (X1997/вывод 6)
• Hs3_konfig (X1997/вывод 7)
• Hs4_konfig (X1997/вывод 8)
• сигнальная лампа (X1997/вывод 10)
• сигнал готовности (X1997/вывод 12)
• Hs5_konfig (X1997/вывод 11)
• переключатели low side
• Ls1_konfig (X1997/вывод 3)
• Ls2_konfig (X1997/вывод 4)
• Ls3_konfig (X1997/вывод 9)
Варианты определения неисправностей:
• Не определяются -
слежение за выходом не ведется.
• Определяются -
⇒ Определение на переключателях high side:
сигнал high: определение замыкания на корпус
сигнал low: определение разрыва цепи и замыкания на +UBAT
⇒ Наблюдение на переключателях low side
сигнал high: определение замыкания на корпус и разрыва цепи
сигнал low: определение замыкания на +UBAT
• с определением и тестовыми импульсами ("расширенное определение")
⇒ тестовые импульсы во время пуска системы KSM (прибл. до 3 сек после включения гнезда 15)
При запуске системы происходит проверка наличия замыкания на +UBAT, замыкания на корпус и разрыва цепи, после чего поиск неисправностей зависит от используемой версии сигнального выхода.
⇒ Тестовые импульсы
Независимо от версии выхода, начиная с включения гнезда 15, происходит проверка наличия замыкания на +UBAT, замыкания на корпус и разрыва цепи.
Условие для определения неисправностей:
Нагрузка на выходах переключателей high side - не выше 400 Ом, low side - не выше 2000 Ом.
Примечание:
При включении поиска неисправностей значительно увеличивается глубина диагностики оборудования, подключенного к "шине ZDR с KSM". Это повышает безотказность и надёжность автомобиля.
Пример неисправностей на выходе Hs3_konfig (занятого сигналом задней передачи) в зависимости от
настроек:
• Выход не поддерживается (нагрузка подключена):
Поиск неисправностей отключен [Режим 0] -

• Выход поддерживается (Нагрузка должна быть подключена!):
Поиск неисправностей включен: наблюдение текущего состояния выхода [Режим 1]

• Выход поддерживается (Нагрузка должна быть подключена!):
Поиск неисправностей включен: наблюдение текущего состояния выхода и тестовые импульсы только при запуске блока управления KSM (проверка замыкания на корпус для переключателей high side и замыкания на UBAT для low side) [Режим 2]

• Выход поддерживается (Нагрузка должна быть подключена!):
Поиск неисправностей включен: наблюдение текущего состояния выхода и тестовые импульсы циклично (постоянная проверка замыкания на корпус для переключателей high side и замыкания на UBAT для low side) [Режим 3]

Примечание:
Длительность тестовых импульсов - ок. 1 мс, интервал - ок. 300 мс.

Защита от неисправностей на выходах
Для разных сигналов можно задать поведение на соответствующем выходе в случае сбоя. Если
возбудитель включен, можно задать поведение при получении неизвестных или неверных данных
- неисправности CAN или (датчика) сигнала:
• Без остановки сигнала
При неисправности CAN или (датчика) сигнала возбудитель (Hs1_konfig, ..., Hs5_konfig; Ls1_konfig, ..., Ls3_konfig), настроенный на этот сигнал, переходит из активного, включенного состояния в пассивное.
• С остановкой сигнала
При неисправности CAN или (датчика) сигнала возбудитель (Hs1_konfig, ..., Hs5_konfig; Ls1_konfig, ..., Ls3_konfig), настроенный на данный сигнал, "замораживается" в активном, включенном состоянии до появления сигнала без ошибок.
После сброса значений для гнезда 15 и при продолжающейся неисправности CAN или (датчика) сигнала возбудитель остается пассивным.
Эти настройки позволяют избежать нежелательных последствий (открытия или закрытия доступа, отключения узлов и др.) устройств кузова, подключенных к шине, из-за неисправности CAN или (датчика) сигнала.
Примеры поведения с защитой от неисправностей на выходе Hs1_konfig для сигнала стояночного
тормоза при разных параметрах
• Без остановки сигнала для стояночного тормоза:
При неисправности CAN или (датчика) сигнала выход Hs1_konfig переходит в пассивное состояние.

• С остановкой сигнала для стояночного тормоза:
При неисправности CAN или (датчика) сигнала выход остается в активном, включенном состоянии.

Заводские установки защиты от неисправностей

Продолжение и полное описание - доступно только пользователям

