Электропитание до и после зажигания DAF CF/XF EL2 euro 6
ЦЕНТРАЛЬНЫЙ БЛОК, ЭЛЕКТРООБОРУДОВАНИЕ
Печатная плата центрального блока Печатную плату центрального блока можно повернуть и вынуть из приборной панели. Для этого требуется только отвернуть два болта из центрального блока.
- Введены групповые предохранители для разделения групп функций и предотвращения повреждения
автомобиля при использовании предохранителей неверного номинала.
- В передней части печатной платы подключена группа проводов высокой мощности для использования инверторов 230 В~ в кабине, позиция 4, на печатной плате (1x 40 А).


1 2 мини предохранителя для клиента, (2x 10 А), питание после включения зажигания.
2 В общем: 106 мини предохранителей, 5 предохранителей макси, 2 предохранителя JCASE, 13 реле
3 6 гнезд для запасных мини предохранителей
4 2 мини предохранителя для клиента (2x 20 А), 1 предохранитель макси для клиента 40 А, питание до включения зажигания.
5 2 гнезда для запасных предохранителей макси
6 2 группы предохранителей JCASE
Внутренний вид, печатная плата центрального блока

Диоды
Диоды, установленные на печатной плате, являются диодами подавления обратного сигнала.
Диоды подавления обратного сигнала установлены для обеспечения защиты систем от взаимного влияния. На печатной плате установлено 8 диодов: 3 специальных и 5 свободных для использования, все диоды имеют тип 1N4007.
Вид сзади сбоку, печатная плата, центральный блок

Разъемы электропитания
1: Разъем провода электропитания; (B, на D400) провод 1000 и провод 1017.
2: Разъем провода электропитания; (A, на D400) провод 1017, с предохранителем 125 А.
Эта группа проводов высокой мощности подключена для использования инверторов 230 В~ в кабине.
3: Разъем провода электропитания (Z, на D400); 2x провода 40 А для питания полки над лобовым стеклом.
Соединения с дорожкой печатной платы 1017
- A: Разъем, дополнительное оборудование 125 А (D400, задняя сторона).
- B: Разъем, электропитание (D400, задняя сторона).
- Z: Разъем, электропитание полки над лобовым стеклом 2x 40 А (D400, задняя сторона).
- S: Разъем, дополнительное оборудование 30 А (D400, верхняя сторона).
- V: Разъем, дополнительное оборудование 30 А (D400, верхняя сторона).
- T: Разъем, дополнительное оборудование 40 А (D400, верхняя сторона).
- D: Блок предохранителей D, (D400, верхняя сторона).
ПРИМЕЧАНИЕ: При подключении дополнительного оборудования и компонентов к дорожке печатной
платы 1017 важно учитывать коэффициент использования.

Коэффициент использования
Для устройства или единицы оборудования, которые используются непостоянно: цикл запуска, работы и остановки.
А также промежуток времени, который занимает такой цикл.
Наклейка на центральном блоке.
Не должна превышаться максимальная сила тока, обеспечиваемая характеристиками предохранителя, указанными на наклейке на крышке центрального блока.
Электропитание до включения зажигания
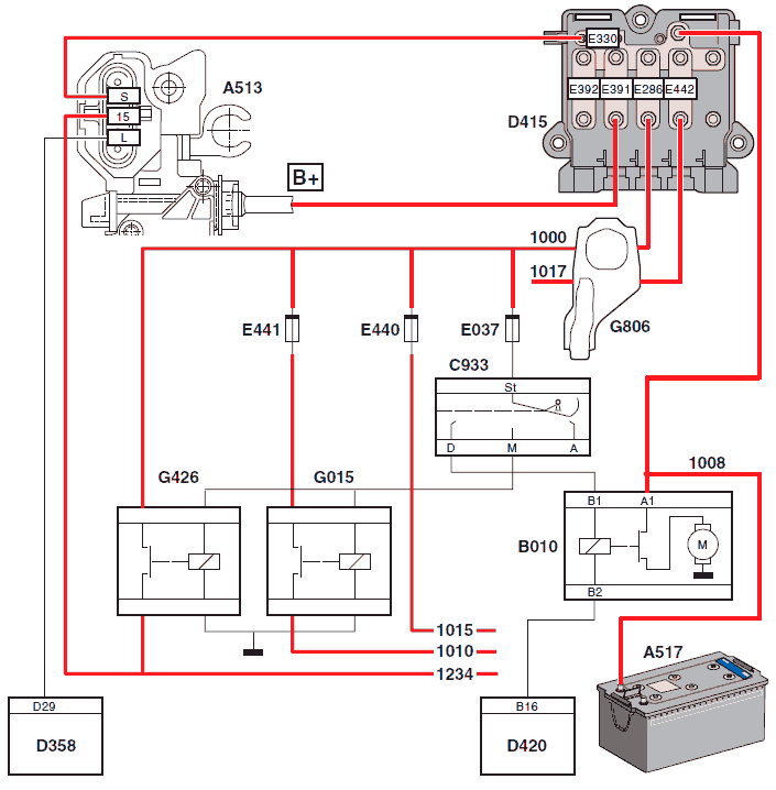
Положительная клемма аккумулятора (A) подключается к проводу 1008 стартера (B).
Провод от клеммы стартера подключается к блоку распределения питания (D) на двигателе. От блока питания провода 1000 и 1017 подключаются через систему распределения питания в кабине (E) к
центральному блоку (F).

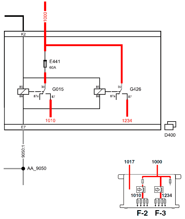
Питающие провода 1000 и 1017 подсоединены к центральному блоку (D400).
Внутри центрального блока на печатной плате провод 1000 соединен с дорожкой печатной платы 1000 с ответвлением в дорожку печатной платы 1015 через предохранитель (E440).
Провод 1017 подключается к дорожке печатной платы 1017. Дорожки печатной платы 1017 и 1015 подключаются к электропитанию до включения зажигания с группой предохранителей (F-1 и F-4).

Электропитание после зажигания
Питающие провода 1000 и 1017 подсоединены к центральному блоку (D400).
Внутри центрального блока на печатной плате провод 1000 подсоединяется к трем дорожкам
печатной платы: дорожке печатной платы 1015, а также к дорожкам печатной платы 1010 и 1234 через реле G015 и G024.
Дорожки печатной платы 1010 и 1234 подключаются к электропитанию после включения зажигания с группой предохранителей (F-2 и F-3).

Электропитание до и после зажигания

СОЕДИНЕНИЯ КЛИЕНТА
СОЕДИНЕНИЯ ПОДАЧИ НАПРЯЖЕНИЯ И "МАССЫ" ДЛЯ ИСПОЛЬЗОВАНИЯ КЛИЕНТОМ В СООТВЕТСТВИИ С НОРМАТИВАМИ DAF
Печатная плата подачи напряжения, центральный блок

Запрещается использовать любые соединения электропитания для использования клиентом, кроме
резервных соединений электропитания! Соединения питания для использования клиентом (после включения зажигания)
Позиция 1: 2 предохранителя 7,5 A.
Соединения питания для использования клиентом (до включения зажигания)
Позиция 4: 2 предохранителя 30 A , 1 предохранитель 40 A.
Соединение 125 A, до включения зажигания
На задней стороне печатной платы центрального блока предусмотрено соединение 125 A с маркировкой: "A".
Это соединение защищено предохранителем 125 A (E442) в блоке распределения мощности (D415), установленном на двигателе.
Соединения "массы" для использования клиентом
Запрещается использовать любые соединения на "массу", кроме резервных соединений на "массу" для использования владельцем!
Резервные соединения на "массу" для использования пользователем, со стороны кабины.
Позиция 11: 4 1-контактных разъема "массы".
Позиция 2: 7 1-контактных разъемов "массы".
Позиция 9: 1 болт M8, кольцевое-язычковое соединение "массы" для дополнительного оборудования.
