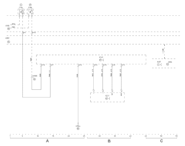
ECAS электронно управляемая пневматическая подвеска 4x2
MAN TGL / TGM
A Электропитание
B Дистанционное управление
C Сигнальные лампы
- A100 Электрическая бортовая сеть
- A143 Устройство управления ECAS
- A221 Дистанционное управление ECAS
- A302 Центральный процессор 2
- A407 Приборная панель
- F164 Предохранитель ECAS (клемма 30)
- F366 Предохранитель ECAM/ECAS/TPM (клемма 15)
- H394 Сигнальная лампа ECAS неисправности/предупреждения
- X1644 Точка заземления кабины рядом с электрической бортовой сетью
- X1809 Штекерное соединение - ECAS (клемма 15)
A Датчики перемещения
B Датчики давления
C Магнитные клапаны
- A100 Электрическая бортовая сеть
- A143 Устройство управления ECAS
- A302 Центральный процессор 2
- B129 Датчик перемещения заднего моста слева
- B130 Датчик перемещения заднего моста справа
- X1945 Штекерное соединение - ECAS/EFR
- Y132 Магнитный клапан ECAS (поднятие/опускание)

