См. также:
Функциональное описание CAN шины MAN
Для современных транспортных средств для перевозки грузов и пассажиров наряду с надежностью, безотказностью и длительным сроком службы предъявляется требование к максимальной безопасности дорожного движения, экологической совместимости и экономичности.
Эти требования осуществимы только с применением электронных систем управления, которые благодаря их эффективности реализуют необходимые сложные характеристики автоматического регулирования и управления. Это достигается с применением электронных блоков управления, а также ЭКУ (электронных контрольных устройств) со встроенным микрокомпьютером.
ЭКУ образуют с периферийными элементами (напр., датчиками педального механизма, датчиками частоты вращения, температурными щупами и т.д.)/подсистему, которая независимо от задачи регулирования всегда отличается той же структорной схемой.

- 1 Сенсорная техника
- 2 Приводная техника
Ряд датчиков (сенсорная техника), физические значения которых сначала преобразуются в читаемые компьютером сигналы (аналого-цифровое преобразование, A/D-преобразование), дают ЭКУ информацию о фактическом состоянии подсистемы. На основе этого микропроцессор вычисляет отклонение от заданного состояния и необходимые управляющие действия исполнительных элементов (сервоэлементов), чтобы получить это заданное состояние.
Сначала подсистемы автомобиля были размещены раздельно друг от друга, при этом датчики и исполнительные элементы были привязаны к соответствующим ЭКУ, так что подсистемы были по своему исполнению зависимы от системы. Каждая из этих систем имеет большое количество собственных линий сигнализации и управления.

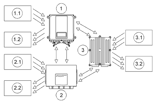
- 1 Блок управления EDC
- 1.1 Сенсорная техника двигателя
- 1.2 Приводная техника двигателя
- 2 Блок управления EBS
- 2.1 Сенсорная техника ABS/EBS
- 2.2 Приводная техника ABS/EBS
- 3 Система управления коробкой передач
- 3.1 Сенсорная техника коробки передач
- 3.2 Приводная техника коробки передач
Связи выполняются принудительно там, где должны обрабатываться определенные состояния нескольких ЭКУ, напр., „объем впрыскиваемого топлива“ (EDC, противобуксовочная система и автоматическая коробка передач) или для противобуксовочной системы с EDC (в блоке управления ABS/EBS находится модуль распознавания проскальзывания, регулировать должен все же EDC). Обмен данными осуществляется здесь при помощи отдельных соединений, единственной задачей которых является дальнейшее направление соответствующего сигнала (напр., частота вращения). Для этого используют интерфейс PWM (широтно-импульсной модуляции), т.е., выдается импульс напряжения с переменной широтой, временная длительность которого дает величину передаваемого измеренного значения.
Чем интенсивней управляется автомобиль регулировочными техническими средствами, тем больше количество подсистем. Так как отдельные подсистемы неоднозначно отделены друг от друга и выполняют взаимодействие, возникают требования к полной сетевой систематизации транспортного средства.

- 1 Управление EDC
- 1.1 Сенсорная техника двигателя
- 1.2 Приводная техника двигателя
- 2 Управление ABS/EBS
- 2.1 Сенсорная техника ABS/EBS
- 2.2 Приводная техника ABS/EBS
- 3 Система управления коробкой передач
- 3.1 Сенсорная техника коробки передач
- 3.2 Приводная техника коробки передач
Все более обширный обмен информацией между отдельными блоками управления все же ограничен через отдельные соединения, так как количество кабельных жгутов и разъемных соединений может привести к увеличению уязвимости помехам и также к отсутствию возможности размещения из-за нехватки места.
Большое количество линий сигнализации и управления, которые сегодня уже установлены в транспортном средстве, дополнительные расходы на кабельную разводку сети, а также связанная с этим электромагнитная совместимость и облучение (EMV) или дополнительные возможные источники сбоев требуют применения принципиально новой структуры соединений ЭКУ.
Для этого была разработана сеть, обозначенная как шина CAN. После технической и физической переработки с определением структуры эту систему начали применять в новых поколениях автомобилей.
Структура шины CAN
Структура шины CAN создана по многоабонентской концепции. Это означает, что многие равноправные модули управления связаны друг с другом через линейную структуру шины. Отсутствует центральное место, которое решает, какой блок управления должен иметь доступ к шине. Информация не должна управляться через параметры сети. Отсюда получают разгрузку модулей управления и тем самым экономию времени при передаче информации.

Преимущество линейной структуры шины лежит в том, что при выходе из строя ЭКУ все же возможен бесперебойный информационный поток для остальных ЭКУ. Кроме того, при этой структуре CAN имеется возможность дополнять их по необходимости другими ЭКУ.
Каждое ЭКУ получает все назначенные датчики, которые для них важны. Много раз используемые датчики находятся только на одном ЭКУ. Величины сенсорной техники, которые имеют значение для нескольких ЭКУ, а также дополнительные важные состояния автомобиля передаются в цифровой форме через шину CAN. Все объединяемые в сеть ЭКУ соединены друг с другом через две линии данных CAN. Дополнительно обращается внимание на то, что датчики не устанавливаются попарно, поскольку в этом нет необходимости по причинам безопасности, а установлено только одно ЭКУ, которое затем дает определенное ним измеряемое значение в качестве кодированного ссобщения на шину CAN и тем самым позволяет осуществлять доступ других ЭКУ к измеряемому значению. Тем самым линия шины имеет центральное значение. Имеется рецессивное (вспомогательное, подчиненное) и доминирующее (ведущее) состояние напряжения. Скорость передачи применяемых сейчас в MAN высокоскоростных шин CAN (по стандарту SAE J1939) составляет 250 кбит/с, тем самым передача данных длится 1 бит в 4 мкс.
Структура системы шины данных CAN
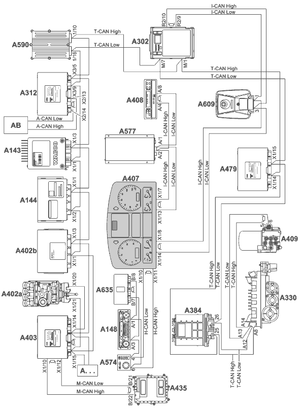
TGL/TGM/TGA

- A143 Устройство управления ECAS
- A144 Система управления тормозом-замедлителем/трансмиссионным тормозом
- A148 Радиоприемник/кассетный проигрыватель
- A302 Центральный бортовой компьютер 2 (ZBR2) с нагрузочным резистором I-CAN
- A312 Заказной модуль управления с нагрузочным резистором A-CAN
- A330 Блок управления AS-TRONIC (на коробке передач) (только TGA)
- A384 Блок управления колесами заднего моста (RAS-EC)
- A402a Блок управления EBS WABCO (только TGL/TGM)
- A402b Блок управления EBS KNORR (только TGA)
- A403 Управляющий процессор автомобиля с нагрузочными резисторами М-CAN и T-CAN
- A407 Приборная панель с нагрузочными резисторами H-CAN и I-CAN
- A408 Тахоспидограф с нагрузочным резистором I-CAN
- A409 Блок управления/ECAM с нагрузочным резистором T-CAN
- A435 Блок управления/EDC с нагрузочным резистором M-CAN
- A479 Управление ACC (TGA)
- A574 Устройство управления MMI
- A577 Бортовой модуль Telematik
- A590 Блок управления EMOS (на коробке передач) (TGL/TGM)
- A609 Блок управления LGS (TGA)
- A635 Truck-Gate с нагрузочным резистором H-CAN
- A ... Другие системы, объединенные в сеть
- AB Построитель
- A-CAN Шина данных CAN построителя (одновременно соединение для интерфейса FMS)
- H-CAN Шина данных CAN Highline
- I-CAN Шина данных CAN приборной панели
- M-CAN Шина данных CAN управления двигателем
- T-CAN Шина данных CAN трансмиссии
TGA (большегрузный тягач)

- A143 Устройство управления ECAS
- A266 Блок управления гидротрансформаторного тормоза-замедлителя WSK
- A302 Центральный бортовой компьютер 2 (ZBR2) с нагрузочным резистором I-CAN
- A312 Заказной модуль управления с нагрузочным резистором A-CAN
- A330 Блок управления AS-TRONIC (на коробке передач)
- A384 Блок управления колесами заднего моста (RAS-EC)
- A402 Блок управления EBS KNORR
- A403 Управляющий процессор автомобиля с нагрузочными резисторами М-CAN и T-CAN
- A407 Приборная панель с нагрузочными резисторами К-CAN и I-CAN
- A408 Тахоспидограф с нагрузочным резистором I-CAN
- A409 Блок управления/ECAM с нагрузочным резистором T-CAN
- A435 Блок управления EDC (Common Rail, Master (главный))
- A479 Управление ACC
- A570 Блок управления/EDC (Common Rail, Slave (подчиненный)) с нагрузочным резистором M-CAN
- A574 Устройство управления MMI с нагрузочным резистором K-CAN
- A577 Бортовой модуль Telematik
- A609 Блок управления LGS
- A688 Дополнительный процессор
- A ... Другие системы, объединенные в сеть
- AB Построитель
- A-CAN Шина данных CAN построителя (одновременно соединение для интерфейса FMS)
- K-CAN Шина данных CAN Komfort (только для приборной панели Highline)
- I-CAN Шина данных CAN приборной панели
- M-CAN Шина данных CAN управления двигателем
- T-CAN Шина данных CAN трансмиссии
Грузовые автомобили высокой проходимости (тип Х)

- A146 Блок управления коробки передач
- A302 Центральный бортовой компьютер 2 (ZBR2) с нагрузочным резистором I-CAN
- A312 Заказной модуль управления с нагрузочным резистором A-CAN
- A402 Блок управления EBS KNORR
- A403 Управляющий процессор автомобиля с нагрузочными резисторами М-CAN и T-CAN
- A407 Приборная панель с нагрузочными резисторами I-CAN и K-CAN
- A408 Тахоспидограф с нагрузочным резистором I-CAN
- A435 Блок управления/EDC с нагрузочным резистором M-CAN
- A574 Устройство управления MMI с нагрузочным резистором K-CAN
- A ... Другие системы, объедимненные в сеть
- AB Построитель
- A-CAN Шина данных CAN построителя (одновременно соединение для интерфейса FMS)
- I-CAN Шина данных CAN приборной панели
- K-CAN Шина данных CAN Komfort (только для приборной панели Highline)
- M-CAN Шина данных CAN управления двигателем
- T-CAN Шина данных CAN трансмиссии
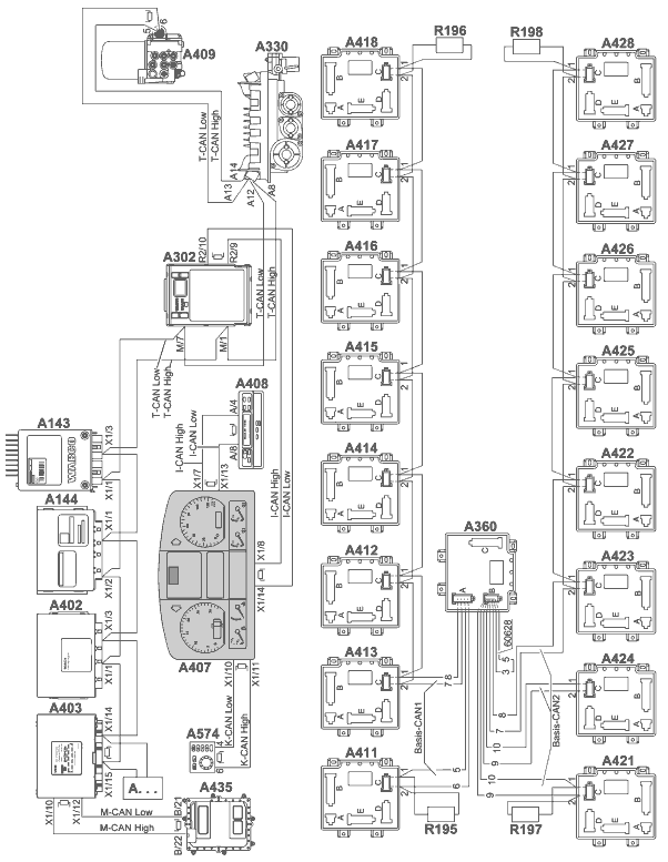
Автобус с мультиплексным методом

- A142 Блок управления EDC
- A146 Блок управления коробки передач
- A300 Узел приборного щитка с нагрузочным резистором I-CAN
- A360 Мультиплексный центральный процессор (ZBRO) с нагрузочными резисторами I-CAN, K-CAN
- A402 Блок управления EBS KNORR
- A561 Блок управления двери с нагрузочным резистором K-CAN
- A ... Другие системы, объединенные в сеть
- A411 Мультиплексный узел передней части кузова слева 2-М 1.1
- A412 Мультиплексный узел (cпециальный заказ клиента) 2-M 1.2
- A413 Мультиплексный узел блоков управления 2-М 1.3
- A414 Мультиплексный узел (cпециальный заказ клиента) 2-M 1.4
- A415 Мультиплексный узел потолка 2-М 1.5
- A416 Мультиплексный узел (cпециальный заказ клиента) 2-M 1.6
- A417 Мультиплексный узел (cпециальный заказ клиента) 2-M 1.7
- A418 Мультиплексный узел задней части кузова справа 2-М 1.8
- A421 Мультиплексный узел передней части кузова справа 2-М 2.1
- A422 Мультиплексный узел (cпециальный заказ клиента) 2-M 2.2
- A423 Мультиплексный узел середины транспортного средства 2-М 2.3
- A424 Мультиплексный узел IBIS 2-М 2.4
- A425 Мультиплексный узел задней части кузова 3 2-М 2.5
- A426 Мультиплексный узел (cпециальный заказ клиента) 2-M 2.6
- A427 Мультиплексный узел прицепа 2-М 2.7
- A428 Мультиплексный узел задней части кузова слева 2-М 2.8
- R155 Нагрузочный резистор шины данных CAN
- R195 Нагрузочный резистор спереди Basis-CAN 1
- R196 Нагрузочный резистор сзади Basis-CAN 1
- R197 Нагрузочный резистор спереди Basis-CAN 2
- R198 Нагрузочный резистор сзади Basis-CAN 2
- I-CAN Шина данных CAN приборной панели
- K-CAN Шина данных CAN Komfort (только для приборной панели Highline)
- T-CAN Шина данных CAN трансмиссии
Автобус с NES
(NES - Neue Elektronik Struktur (новая электронная структура)

- A143 Устройство управления ECAS
- A144 Блок управления тормоза-замедлителя
- A302 Центральный бортовой компьютер 2 (ZBR2) с нагрузочным резистором I-CAN
- A330 Блок управления AS-TRONIC (на коробке передач)
- A360 Мультиплексный центральный процессор (ZBRO)
- A402 Блок управления EBS KNORR
- A403 Управляющий процессор автомобиля с нагрузочными резисторами М-CAN и T-CAN
- A407 Приборная панель с нагрузочными резисторами I-CAN и K-CAN
- A408 Тахоспидограф с нагрузочным резистором I-CAN
- A409 Блок управления/ECAM с нагрузочным резистором T-CAN
- A435 Блок управления/EDC с нагрузочным резистором M-CAN
- A574 Устройство управления MMI с нагрузочным резистором K-CAN
- A ... Другие системы - участники сети
- A411 Мультиплексный узел передней части кузова слева 2-М 1.1
- A412 Мультиплексный узел (cпециальный заказ клиента) 2-M 1.2
- A413 Мультиплексный узел блоков управления 2-М 1.3
- A414 Мультиплексный узел (cпециальный заказ клиента) 2-M 1.4
- A415 Мультиплексный узел потолка 2-М 1.5
- A416 Мультиплексный узел (cпециальный заказ клиента) 2-M 1.6
- A417 Мультиплексный узел (cпециальный заказ клиента) 2-M 1.7
- A418 Мультиплексный узел задней части кузова справа 2-М 1.8
- A421 Мультиплексный узел передней части кузова справа 2-М 2.1
- A422 Мультиплексный узел (cпециальный заказ клиента) 2-M 2.2
- A423 Мультиплексный узел середины транспортного средства 2-М 2.3
- A424 Мультиплексный узел IBIS 2-М 2.4
- A425 Мультиплексный узел задней части кузова 3 2-М 2.5
- A426 Мультиплексный узел (cпециальный заказ клиента) 2-M 2.6
- A427 Мультиплексный узел прицепа 2-М 2.7
- A428 Мультиплексный узел задней части кузова слева 2-М 2.8
- R195 Нагрузочный резистор спереди Basis-CAN 1
- R196 Нагрузочный резистор сзади Basis-CAN 1
- R197 Нагрузочный резистор спереди Basis-CAN 2
- R198 Нагрузочный резистор сзади Basis-CAN 2
- I-CAN Шина данных CAN приборной панели
- K-CAN Шина данных CAN Komfort (только для приборной панели Highline)
- M-CAN Шина данных CAN управления двигателем
- T-CAN Шина данных CAN трансмиссии
Автобус с TEPS
(TEPS - Тwin-Electronic-Platform-System, (платформенная система сдвоенной электроники, общий обмен данными)

- A143 Устройство управления ECAS
- A144 Блок управления тормоза-замедлителя
- A302 Центральный бортовой компьютер 2 (ZBR2) с нагрузочным резистором I-CAN
- A330 Блок управления AS-TRONIC (на коробке передач)
- A360 Мультиплексный центральный процессор (ZBRO)
- A402 Блок управления EBS KNORR
- A403 Управляющий процессор автомобиля с нагрузочными резисторами М-CAN и T-CAN
- A407 Приборная панель с нагрузочными резисторами I-CAN и K-CAN
- A408 Тахоспидограф с нагрузочным резистором I-CAN
- A409 Блок управления/ECAM с нагрузочным резистором T-CAN
- A435 Блок управления/EDC с нагрузочным резистором M-CAN
- A574 Устройство управления MMI с нагрузочным резистором K-CAN
- A ... Другие системы, объединенные в сеть
- A411 Мультиплексный узел передней части кузова слева 2-М 1.1
- A412 Мультиплексный узел (cпециальный заказ клиента) 2-M 1.2
- A413 Мультиплексный узел блоков управления 2-М 1.3
- A414 Мультиплексный узел (cпециальный заказ клиента) 2-M 1.4
- A415 Мультиплексный узел потолка 2-М 1.5
- A416 Мультиплексный узел (cпециальный заказ клиента) 2-M 1.6
- A417 Мультиплексный узел (cпециальный заказ клиента) 2-M 1.7
- A418 Мультиплексный узел задней части кузова справа 2-М 1.8
- A421 Мультиплексный узел передней части кузова справа 2-B 2.1
- A422 Мультиплексный узел (cпециальный заказ клиента) 2-M 2.2
- A423 Мультиплексный узел середины транспортного средства 2-М 2.3
- A424 Мультиплексный узел IBIS 2-М 2.4
- A425 Мультиплексный узел задней части кузова 3 2-М 2.5
- A426 Мультиплексный узел (cпециальный заказ клиента) 2-M 2.6
- A427 Мультиплексный узел прицепа 2-М 2.7
- A428 Мультиплексный узел задней части кузова слева 2-М 2.8
- R195 Нагрузочный резистор спереди Basis-CAN 1
- R196 Нагрузочный резистор сзади Basis-CAN 1
- R197 Нагрузочный резистор спереди Basis-CAN 2
- R198 Нагрузочный резистор сзади Basis-CAN 2
- I-CAN Шина данных CAN приборной панели
- K-CAN Шина данных CAN Komfort (только для приборной панели Highline)
- M-CAN Шина данных CAN управления двигателем
- T-CAN Шина данных CAN трансмиссии
Состояние напряжения в шине данных CAN
Физическая передача данных осуществляется при помощи рецессивных и доминирующих состояний напряжения в области мкс. Во время пауз передачи преобладает рецессивное состояние (ок. 2,5В).

- 1 рецессивное: CAN-H (макс.) - CAN-L (мин.) = 0В (±120 мВ)
- 2 доминирующее: CAN-H - CAN-L = 1В - 5В
Уровень напряжения при передаче данных через CAN согласно стандарту SAE J1939
Cодержание сообщения
Каждое ЭКУ может передавать и принимать сообщения. Сообщение состоит из семи битовых полей и объединено в один формат данных (Data Frame).

- 1 Начало формата (формат данных), отмечает начало сообщения, синхронизирует все блоки управления
- 2 Поле арбитража, содержит идентификатор, принимает решение о приоритете также во время отправки
- 3 Контрольное поле, содержит код количества байтов данных в поле данных
- 4 Поле данных, имеет информационное содержание в пределах 0 и 8 байтов = 64 битов (собственно информация)
- 5 Поле CRC (циклического избыточностного контроля), распознавание возможных возникающих сбоев при передаче
- 6 Поле ACK, содержит сигнал подтверждения всех приемных устройств, которые приняли без ошибок сообщение
- 7 Окончание формата, отмечает окончание сообщения
- 8 Прерывание, минимальное количество битов, которое разделяет следующие друг за другом сообщения. Если после этого не осуществляется доступ к шине через какое-то ЭКУ, то шина свободна (IDLE).
На шине может всегда передаваться только одно сообщение. Сообщения имеют в поле арбиража (2) приоритет, вводится ли доминирующая (ведущая) или рецессивная (подчиненная) информация. Передача данных прерывается сообщением высшего приоритета. После окончания этого сообщения передача снова начинается.
Системные компоненты
Сеть состоит из ЭКУ, линии шины, а также двух нагрузочных резисторов по 120 Ом каждый. Они могут устанавливаться в блоках управления (1) или отдельно (5) (смотри также "Структура системы шины данных CAN"). Нагрузочные резисторы препятствуют возникновению "эха" на концах линий и предотвращают таким образом искажение сигнала. Шина состоит из двух или четырех витых и неэкранированных проводов. Чтобы предотвратить помехи от электромагнитных воздействий или отражений, длина шлейфов между точками соединения шины к соответствующим блокам управления составляет < 100 см и расстояние между двумя точками соединения > 30 см (максимально до 40 м). Раскручивание провода является основной причиной возникновения электромагнитных воздействий извне, которые приводят к неисправностям шин CAN
Сетевая структура CAN (пример)

- 1 Встроенный нагрузочный резистор
- 2 Линия шины CAN
- 3 Шлейф
- 4 Точки соединения
- 5 Внешний нагрузочный резистор
Обмен сообщением
Если ЦП (центральный процессор) блока управления (1) мог бы отправлять сообщение одному или нескольким блокам управления (4), то ЦП передает передаваемые данные и их идентификатор с требованием передачи на соответствующий модуль CAN (подготовка). Тем самым задача ЦП инициирования обмена данными закончена. Модуль CAN (2) принимает на себя составление и передачу данных сообщения. Как только блок управления (1) получает доступ к шине (отправка сообщения), все другие блоки управления становятся получателями этого сообщения (прием сообщения). Все сетевые блоки управления после правильного получения сообщения на основе идентификатора проверяют, актуальны ли принятые данные для них или нет (Выбор). Если данные для блока управления имеют значение, то они подвергаются дальнейшей обработке (приемка), в противном случае игнорируются (3).
Проверка на подтверждение

Обычные ошибки CAN
В системе данных CAN могут появляться ошибки, ведущие к сбоям или отказу передачи информации. В протоколе CAN различают ошибки уровня формата сообщения и разрядного уровня.
Уровень формата сообщения
Помехи, которые по сравнению с сообщением имеют долгую длительность или препятствуют передаче данных.
Пояснение: CRC (циклический избыточностный контроль) обеспечивает наличие информации формата, в котором со стороны отправки добавляются избыточные контрольные биты. Со стороны получения эти контрольные биты заново рассчитываются из принятых битов информации и сравниываются с принятыми контрольными битами. При несоответствии выясняется ошибка. Контроль формата данных проверяет структуру переданного формата, проверяя битовые поля с заданным фиксированным форматом, а также длину формата. Обнаруженные контролем формата данных ошибки обозначаются как ошибки формата. Получатели регистрируют принятые форматы с положительным подтверждением приема (ACK-Check). При отсутствии подтверждения приема для передатчика указывается на ошибку передачи, возможно распознанную только приемными устройствами, на искажение сообщения о приеме или на отсутствующих приемных устройств.
Такие ошибки могут в одной системе коммуникации привести к временному или продолжительному прерыванию передачи сообщений. Каждое подсоединенное устройство имеет способность сохранять свойства при сбое и при этих условиях, как минимум, продолжать еще частично работать.
В системе данных CAN эти ошибки можно распределить на 3 категории:
- линейные ошибки (линий передач данных и контактов), объяснение смотри на следующей странице
- внутренние ошибки блока управления
- прекращение электропитания блоков управления
Ошибки блока управления и прекращение электропитания распознаются и проверяются программным обеспечением и внутренней проверкой (смотри выше) и регистрируются как ошибка передачи.
Разрядный уровень
Помехи, которые при цифровой передаче данных располагаются в порядке величины одного бита или искажают сообщение.
Пояснение: Способность передатчика распознавать ошибки основана на мониторинге шины (контроль). Каждый блок управления, который отправляет сообщение, наблюдает между тем за уровнем шины и распознает при этом различия между отправленным и принятым битом. Тем самым могут надежно распознаваться все глобальные ошибки и битовые ошибки, возникающие в локальном режиме на передатчике. Блок проверки кода проверяет на разрядном уровне кодирование отдельных битов. Для битового представления протокол CAN применяет кодирование NRZ (без возвращения к нулю), которое обеспечивает максимальную скорость передачи данных. При этом вырабатываются фронты синхронизации по методу заполнения битами (битовый сдвиг в пределах формата без изменения длины формата), при этом после пяти следующих друг за другом равноправных битов вводится так называемый бит вставки с дополняющим (дополнительным) значением в группу двоичных знаков передатчиком и снова удаляется приемными устройствами. В CAN ограничивается контроль кода на проверку правила вставки бит.
При помехах такого типа сообщения искажаются одним или несколькими неправильно переданными битами. При обнаружении одной или нескольких ошибок, как минимум, одним любым блоком управления в системе данных CAN выполняется прерывание во время текущей передачи данных отправкой сообщения об ошибке, признаке ошибки. Тем самым предотвращается прием переданного сообщения другими блоками управления и обеспечивается сетевая целостность данных. После прекращения передачи данных блок управления снова начинает передавать данные. Блоки управления имеют функцию самоконтроля и в случае сбоя тем самым предотвращают прекращение передачи всех (также правильных) сообщений и вместе с тем блокирование шины.
Поэтому протокол CAN имеет механизм, способный различать случайно появившиеся помехи от постоянных помех и локализовать сбои блоков управления. Это происходит благодаря статистическим оценкам ошибочных ситуаций, присущих блокам управления, с целью распознавания собственных дефектов и перехода в рабочее состояние, в котором система CAN работает без ошибок. Это может привести к самоотключению блока управления с тем, чтобы неверные сообщения больше не могли прерываться такой станцией.
Линейные ошибки
Могут появляться следующие линейные ошибки:

- 1 короткое замыкание CAN-H после U-BAT. (ошибка ведет к отключению шины)
- 2 короткое замыкание CAN-H после массы. (ошибка ведет к отключению шины)
- 3 короткое замыкание CAN-H после CAN-L. (ошибка ведет к отключению шины)
- 4 короткое замыкание CAN-L после U-BAT. (ошибка ведет к отключению шины)
- 5 короткое замыкание CAN-L после массы
- 6 CAN-H имеет короткое замыкание на любой потенциал
- 7 CAN-L имеет короткое замыкание на любой потенциал
- 8 CAN-H прерван. (ошибка ведет к отключению шины)
- 9 CAN-L прерван. (ошибка ведет к отключению шины)
- 10 CAN-H и CAN-L прерваны в одном месте. (ошибка ведет к отключению шины)
- 11 Соединение с нагрузочным резистором прервано
- 12 GND - минусовый потенциал
- 13 X-потенциал - любой потенциал
- 14 UBat - напряжение аккумуляторной батареи
Ошибки отключения шины регистрируются ЭКУ, если больше невозможен обмен данными.
Передача данных при ошибках шины согласно стандарту SAE J1939
Ошибки 1, 2, 3, 4: передача данных невозможна. Относится ко всем блокам управления.
Ошибка 5: передача данных возможна с ослабленным сигналом через оставшийся, исправный провод.
Ошибки 6, 7: последствие нельзя предсказать.
Ошибка 8, 9, 10: обмен данными между узлами на противоположной стороне прерывания невозможен. Обмен данными между узлами на той же стороне прерывания возможен с ослабленным сигналом.
Ошибка 11: обмен данными между узлами еще возможен с ослабленным сигналом.
Ошибка 5: передача данных возможна с ослабленным сигналом через оставшийся, исправный провод.
Ошибки 6, 7: последствие нельзя предсказать.
Ошибка 8, 9, 10: обмен данными между узлами на противоположной стороне прерывания невозможен. Обмен данными между узлами на той же стороне прерывания возможен с ослабленным сигналом.
Ошибка 11: обмен данными между узлами еще возможен с ослабленным сигналом.