Технический тренинг по экскаваторам - погрузчикам серий SL JOHN DEERE
Трансмиссия

Гидротрансформатор

Гидротрансформатор : Вихревой поток
Скорость насосного колеса выше скорости турбинного колеса
Статор зафиксирован

Гидротрансформатор : Центробежное направление потока
Скорость насосного колеса выравнивается со скоростью турбинного колеса
Статор вращается вместе с насосным колесом

Демонстрация работы гидротрансформатора


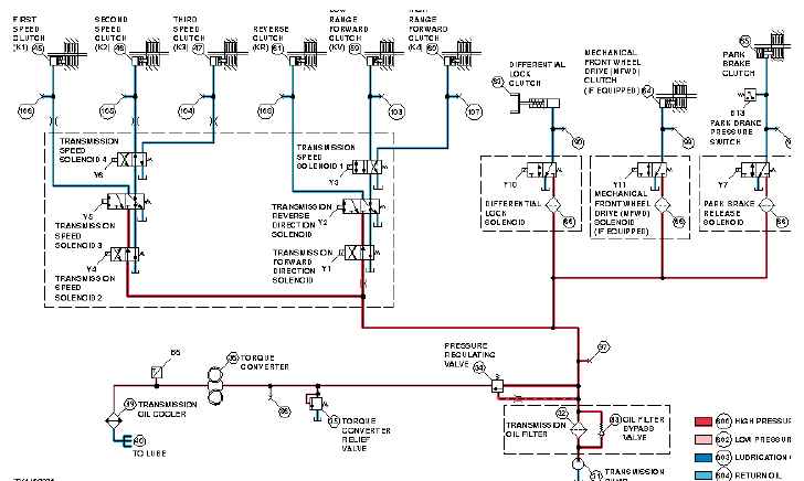
Гидравлическая схема трансмиссии

Принцип плавности включения муфт (модуляция)

Принцип работы пакета муфт

Расположение муфт сцепления

Таблица включения муфт 315SL и 325SL

Полный тренинг смотри в