FENDT 700 Vario С4
(полные руководства по ремонту)

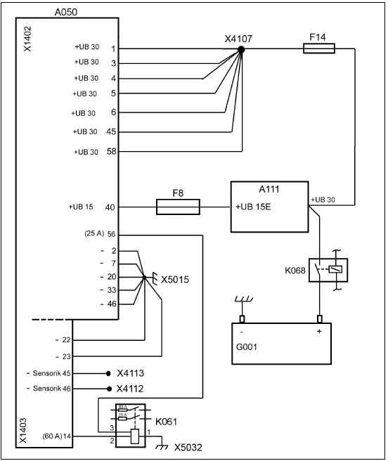
Схема подключения: + электропитание основного ЭБУ A050

А050 Основной блок управления, ЭБУ
А111 ЭБУ центральной электрической системы
G001 Аккумуляторная батарея 1
К061 Реле отключения шины ISO
К068 Импульсное реле отключения аккумуляторной батареи
Схема подключения: Подключение шины CAN

A007 Приборная панель
A013 PCB, микропредохранители
A050 Основной блок управления, ЭБУ
A100 MFA, многофункциональный подлокотник
A103 Терминал NT01/02
A111 ЭБУ центральной электрической системы
A128 Правая/левая панель управления приборной панели
Все инструкции по ремонту в