Схемы TATA Daewoo MAXIMUS LHD E3
CIRCUIT DIAGRAM BY SYSTEMS
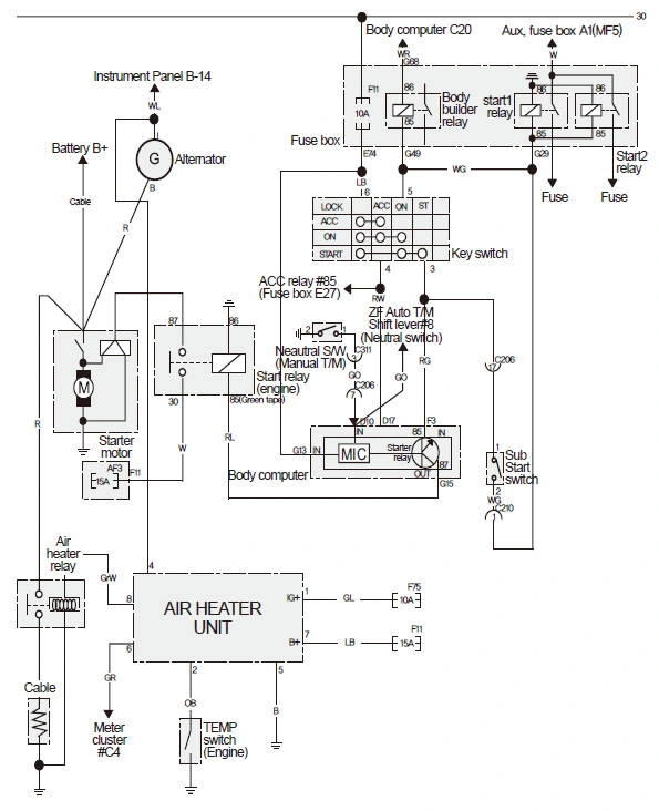
1. AUX. FUSE BOX CIRCUIT DIAGRAM
2. STARTER CIRCUIT DIAGRAM
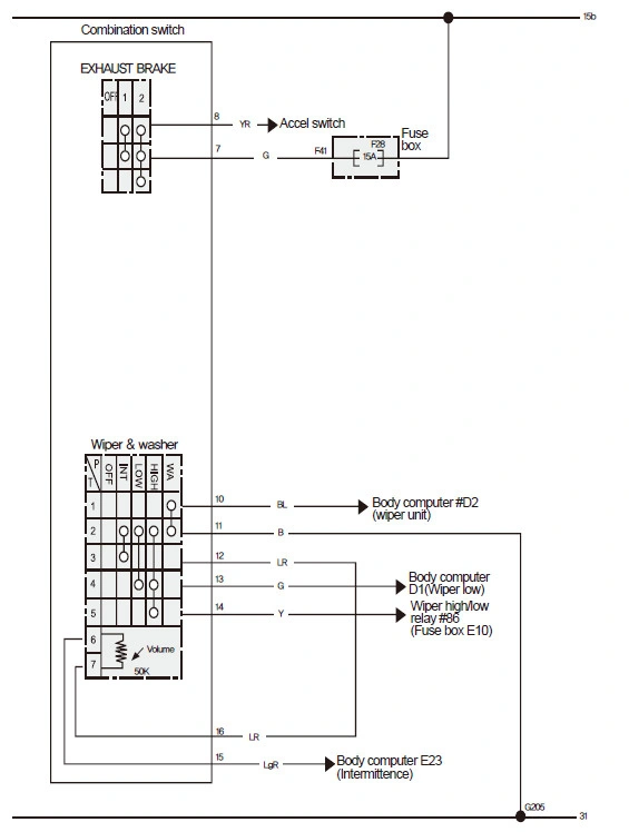
3. COMBINATION SWITCH CIRCUIT DIAGRAM(1)
4. COMBINATION SWITCH CIRCUIT DIAGRAM(2)
5. WIPER CIRCUIT DIAGRAM
6. POWER WINDOW, AUTO MIRROR SWITCH CIRCUIT DIAGRAM
7. AUDIO CIRCUIT DIAGRAM
8. 12V CONVERT, CIGAR LIGHTER, STARTER SWITCH "ACC" CIRCUIT DIAGRAM
9. SEAT BELT, SEAT HEATER, SEAT HEIGHT CONTROL, AIR DRYER CIRCUIT DIAGRAM
10. HEATER AND AIR CONDITIONER CIRCUIT DIAGRAM
11. AUTO AIR CONDITIONER CIRCUIT DIAGRAM
12. AUTO GREASE CIRCUIT DIAGRAM
13. CAB TILT SYSTEM CIRCUIT DIAGRAM
14. HORN, TRAILER ABS/EBS, DIRTY STORAGE LAMP CIRCUIT DIAGRAM
15. BUNK CONTROL MODULE CIRCUIT DIAGRAM
16. BUNK CONTROL MODULE(AUX.HEATER) DIAGNOSTIC CODE
17. DIAGNOSIS CONNECTOR CIRCUIT DIAGRAM
18. TACHOGRAPH CONNECTOR CIRCUIT DIAGRAM
19. METER CLUSTER CIRCUIT DIAGRAM(1)
20. METER CLUSTER CIRCUIT DIAGRAM(2)
21. METER CLUSTER EOL DATA
22. METER CLUSTER FAULT CODE
23. AIR TANK PRESSURE SENSOR, FUEL SENSOR CIRCUIT DIAGRAM
24. DIFFERENTIAL LOCK(F/R) CIRCUIT DIAGRAM
25. DIFFERENTIAL LOCK MODULE DIAGRAM
26. BODY COMPUTER CIRCUIT DIAGRAM(1)
27. BODY COMPUTER CIRCUIT DIAGRAM(2)
28. BODY COMPUTER CIRCUIT DIAGRAM(3)
29. BCM EOL LIST
30. BRAKE CIRCUIT DIAGRAM(STOP, PARK)
31. LIGHT CIRCUIT DIAGRAM(ILLUMINATION, HEAD LAMP, FOG LAMP)
32. BACK UP, REVERSE CASTER, PRESSURE VALVE, TOWING HOOK, PUSHER AXLE CIRCUIT DIAGRAM
33. PTO, WORKING LAMP, REAR FOG LAMP CIRCUIT DIAGRAM
34. AUTO DOOR LOCK, FOCUS LAMP, STEERING COLUMIN SWITCH CIRCUIT DIAGRAM
35. BLINK UNIT, MIRROR&FUEL HEATER CIRCUIT DIAGRAM
36. T/M BLOCKING, T/M RANGE CIRCUIT DIAGRAM
37. INHIBITOR FREQUENCY SWITCH SETTING.
38. KEYLESS ENTRY SYSTEM, DOOR SWITCH, ENGINE STOP MOTOR CIRCUIT DIAGRAM
39. ABS/ASR ELECTRIC CIRCUIT DIAGRAM(E-VERSION)
40. ABS/ASR PRESSURE VALVE, WHEEL SPEED SENSOR CIRCUIT DIAGRAM(E-VERSION)
41. ABS FAULT CODE
42. CAN(CONTROLLER AREA NETWORK) CIRCUIT DIAGRAM
43. DRL(DAYTIME RUNNING LAMP) CONTROL UNIT
44. BATTERY CUT OFF SWITCH CIRCUIT DIAGRAM
45. SPEED LIMIT CIRCUIT DIAGRAM
1. AUX. FUSE BOX CIRCUIT DIAGRAM

1) CONNECTOR AND PIN NUMBER

2. STARTER CIRCUIT DIAGRAM

1) CONNECTOR AND PIN NUMBER

3. COMBINATION SWITCH CIRCUIT DIAGRAM

1) CONNECTOR AND PIN NUMBER

Все схемы смотри в