Электросхема автобуса МАЗ 206
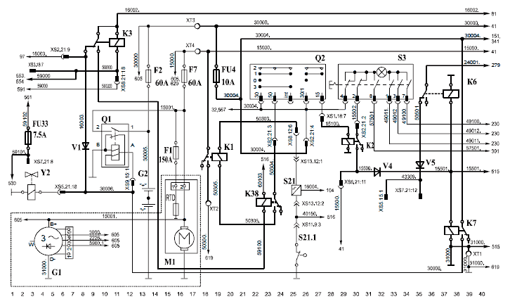
Система электропитания:
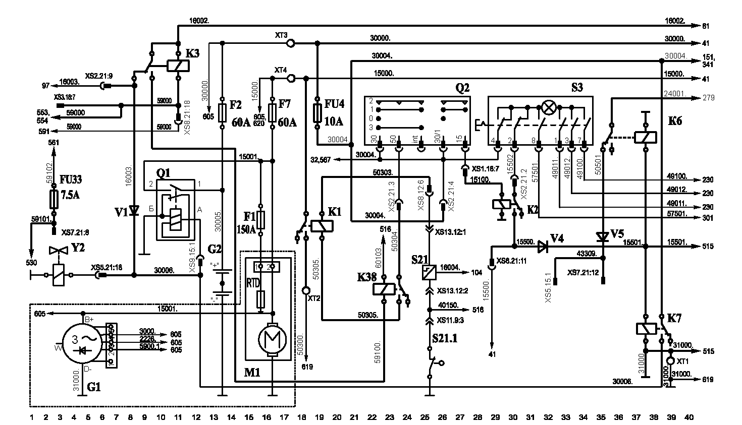
F2 - предохранитель цепи, не отключаемой контактором;
F7 - предохранитель цепи, отключаемой контактором;
FU4 - предохранитель системы зажигания;
FU33 - предохранитель тахометра;
G1 - генератор;
G2 - аккумуляторные батареи;
K1 - реле стартера;
K2 - реле;
K3 - реле работы генератора;
K6 - реле остановки двигателя;
K7 - реле включения контактора;
M1 - стартер;
Q1 - контактор;
Q2 - замок зажигания;
S3 - аварийный выключатель;
S21 - датчик крышки моторного отсека;
S21.1 - датчик «нейтрали»;
V1, V4, V5 - диоды;
Y2 - вентиль сиденья водителя;
K38 - реле блокировки стартера.
И2 - КИП и датчики:
B1 - датчик указателя температуры охлаждающей жидкости;
В1.1 - датчик аварийной температуры охлаждающей жидкости;
В2 - датчик давления масла в системе смазки двигателя;
В2.1 - датчик аварийного давления масла в системе смазки двигателя;
В3 - датчик уровня топлива в топливном баке;
B6, B6.1 - датчики аварийного давления воздуха в ресиверах подвески;
B7 - датчик аварийного давления воздуха в контуре рабочих тормозов передней оси;
B8 - датчик аварийного давления воздуха в контуре рабочих тормозов заднего моста;
B10 - датчик указателя давления воздуха в контуре рабочих тормозов передней си;
B11 - датчик указателя давления воздуха в контуре рабочих тормозов заднего моста;
В18 - датчик засоренности воздушного фильтра;
FU1 - предохранитель питания КИП
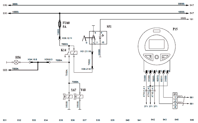
Аварийная звуковая сигнализация, КИП и датчики:
В4 - датчик аварийного уровня охлаждающей жидкости;
В5 - датчик аварийного давления воздуха в ресивере стояночного тормоза;
В70 - датчик аварийного уровня масла в бачке ГУР;
FU2 - предохранитель питания аварийных и контрольных ламп;
FU50 - предохоанитель преобрахователя напряжения;
FU72 - предохранитель питания датчиков;
Н50 - зуммер;
К20 - реле контрольной лампы предельного износа тормозных накладок;
КК3 - реле-прерыватель стояночного тормоза;
S6 - кнопка теста контрольных ламп;
S71.. .S74 - датчик предельного износа тормозных накладок;
Х7 - розетка 12V;
U1 - преобразователь напряжения;
V6...V20, V31, V32 - диоды
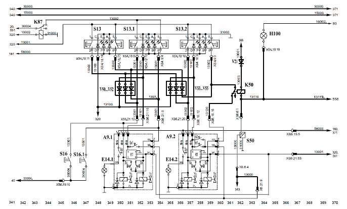
Система автоматического пожаротушения, звуковые сигналы и датчики:
А12 - пульт управления системой автоматического пожаротушения;
А13 - блок управления системой автоматического пожаротушения;
В5.1 - датчик аварийного давления в тормозной системе;
В27 - датчик аварийного уровня масла в двигателе;
В31, В32 - линейный температурный извещатель;
ЕТ1, ЕТ2, ЕТ3 - генератор огнетушащего аэрозоля;
FU7 - предохранитель питания звуковых сигналов;
FU75, FU76 - предохранитель системы пожаротушения;
H17, H17.1 - звуковой сигнал;
K12 - реле звуковых сигналов;
51 - кнопка звукового сигнала на переключателе указателей поворотов;
52 - кнопка звукового сигнала на переключателе стеклоочистителя;
V22...V25, V67 - диоды
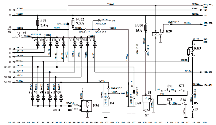
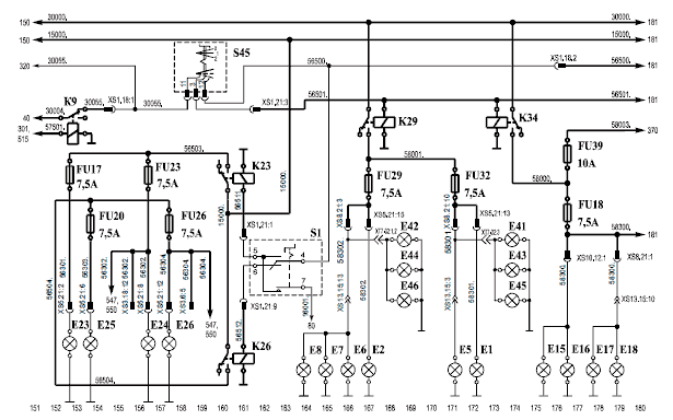
Головные фары, габаритные огни:
Е1, Е2 - передние габаритные огни;
Е5, Е6 - задние габаритные фонари;
Е7...Е8 - фонари освещения номерного знака;
Е15, Е16 - передние верхние габаритные фонари;
Е17, Е18 - задние верхние габаритные фонари;
Е23, Е24 - фары дальнего света;
E25, E26 - фары ближнего света;
Е41 - Е52 - фонари боковые маркерные;
FU17 - предохранитель левой фары дальнего света;
FU18 - предохранитель верхних габаритных огней и подсветки приборов;
FU20 - предохранитель левой фары ближнего света;
FU23 - предохранитель правой фары дальнего света;
FU26 - предохранитель правой фары ближнего света;
FU29 - предохранитель правых габаритных огней;
FU32 - предохранитель левых габаритных огней;
FU39 - предохранитель подсветки рейсоуказателей и освещения выхода;
К9 - реле включения освещения салона;
К23 - реле включения дальнего света;
К26 - реле включения ближнего света;
К29 - реле включения габаритных огней (нижних);
К34 - реле включения габаритных огней (верхних)
S1 - переключатель указателей поворотов;
S45 - главный выключатель света

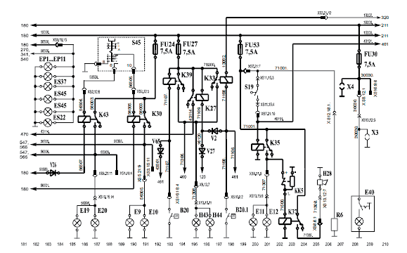
Подсветка стрелочных приборов, противотуманные фары и фонари, фонари заднего хода, освещение моторного отсека, осушитель воздуха:
В20, B20.1 - датчики включения стоп-сигналов;
Е9, Е10 - противотуманная фара;
Е11, Е12 - фонарь заднего хода;
Е19, Е20 - противотуманный фонарь;
Е40 - фонарь освещения моторного отсека;
ЕР1...ЕР11 - лампы подсветки панели приборов;
Е822, ES37, ES45 - лампа подсветки переключателя;
FU24 - предохранитель противотуманных фар и фонарей;
FU27 - предохранитель стоп-сигналов, фонарей заднего хода, осушителя воздуха;
FU30 - предохранитель дежурного освещения и розеток;
FU53 - предохранитель;
Н28 - звуковой сигнал заднего хода;
Н43, Н44 - фонари стоп-сигналов;
К30 - реле включения противотуманных фар;
К27, К33, К39 - реле включения стоп-сигналов;
К35 - реле включения фонарей заднего хода;
К37 - реле включения звукового сигнала заднего хода;
К43 - реле включения противотуманных фонарей;
КК5 - реле-прерыватель звукового сигнала заднего хода;
R6 - осушитель воздуха;
S19 - датчик включения заднего хода;
S45 - главный выключатель света;
V2, V26...V28, V65

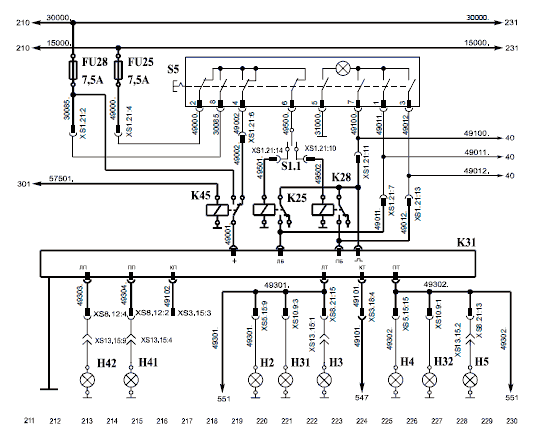
Указатели поворотов:
FU25 - предохранитель указателей поворотов;
FU28 - предохранитель аварийной световой сигнализации;
H2, Н4 - передние фонари указателя поворотов;
H3, H5 - задние фонари указателей поворотов;
H31, H32 - боковой повторитель указателей поворотов;
Н42, Н41 - задние верхние фонари указателей поворотов;
K25 - реле включения указателей поворотов левого борта;
K28 - реле включения указателей поворотов правого борта;
K31 - реле-прерыватель указателей поворотов;
K45 - реле аварийного сигнала;
S1.1 - переключатель указателей поворотов;
S5 - кнопка аварийной сигнализации

Стеклоочиститель, стеклоомыватель:
FU5 - предохранитель привода стеклоочистителей;
К8 - реле стеклоочистителя;
К8 - реле стеклоочистителя;
М7 - мотор-редуктор стеклоочистителя;
S2.2 - переключатель стеклоочистителя

Управление вентиляторами системы отопления:
FU14 - предохранитель отопителя места водителя;
FU16, FU38 - предохранители отопителей пассажирского салона;
K15 - реле отопителя места водителя, 2 скорость;
K17 - реле отопителя места водителя, 3 скорость;
К18 - реле отопителей пассажирского салона, 2 скорость;
K19 - реле отопителей пассажирского салона, 1 скорость;
К20 - реле заслонки отопителя водителя;
K21 - реле отопителей пассажирского салона, 1 скорость;
К22- реле отопителей пассажирского салона, 2 скорость;
K24 - реле отопителя места места водителя, 1 скорость;
М2 - электродвигатель заслонки отопителя места водителя;
M4 - электродвигатели отопителя места водителя;
M9, M10, M23 - электродвигатели отопителей пассажирского салона;
523 - кнопка переключения забора воздуха отопителя места водителя;
524 - выключатель отопителя места водителя;
S62 - выключатель отопителей пассажирского салона
















