Автономный отопитель Eberspächer
с электронным модулем ACH-EA DAF

Питание и "масса" электронного блока ACH-EA (D871)


Напряжение питания
Минимальное напряжение 21 В
Максимальное напряжение 32 В
Номинальное напряжение 24 В
Топливодозирующий насос (B122)

Топливодозирующий насос (1) передает топливо, необходимое для сгорания из топливного бака в печку. Под давлением в топливодозирующем насосе топливо впрыскивается и распыляется через отверстия в печке в камеру сгорания теплообменника.
Топливодозирующий насос представляет собой плунжерный насос, который приводится в действие за счет импульсов, подаваемых от электронного блока.
Для обеспечения автоматического стравливания топливодозирующий насос всегда устанавливается нагнетательной стороной вверх. На стороне всасывания топливодозирующего насоса установлен фильтр (4) для предотвращения подачи загрязненного топлива из бака в печку дополнительного обогревателя. Данный фильтр предотвращает блокировку маленьких выходных отверстий печки.
Сигналы состояния электронного блока ACH-EA (D871)

Свеча предпускового подогрева, дополнительный нагрев (B168)

Свеча предпускового подогрева обеспечивает воспламенение топлива при запуске дополнительного обогревателя.
Когда дополнительный обогреватель включается, электронный блок подает напряжение на свечу предпускового подогрева. За счет этого свеча предпускового подогрева нагревается.
Свеча предпускового подогрева нагревает воздух, нагнетаемый вентилятором горения, что создает идеальную среду горения. После того как свеча предпускового подогрева достаточно нагреет камеру сгорания теплообменника, печка распыляет топливо в данной камере. В результате распыления топлива в камере сгорания и высокой температуры топливо воспламеняется. Тепло от сгорания поглощается теплообменником.
Когда дополнительный обогреватель выключается, свеча предпускового подогрева снова включается. Таким образом удаляются остатки процесса сгорания.
Если электрический блок обнаруживает неисправную свечу предпускового подогрева, дополнительный обогреватель не запускается.
Линия K электронного блока ACH-EA (D871)

Комбинированный датчик (F691)
Комбинированный датчик состоит из двух датчиков:
- датчик обнаружения пламени
- датчик обнаружения перегрева
Датчик обнаружения пламени имеет три функции:
1. Для запуска обогревателя температура датчика обнаружения пламени должна быть ниже 60°C. Если температура выше, обогреватель не запустится.
2. Вентилятор и свеча предпускового подогрева включаются, когда включен дополнительный обогреватель. Топливо распыляется в камере сгорания, когда достаточно нагрето предварительно. Датчик обнаружения пламени определяет, сгорело ли распыленное топливо. Если в начале распыления пламя отсутствует, электрический блок прекращает подачу топлива в печку. Электрический блок
автоматически выполняет попытку повторно запустить дополнительный обогреватель.
Если он снова не запускается в течение 90 секунд, включается режим неисправности дополнительного обогревателя.
3. После запуска дополнительного обогревателя датчик обнаружения пламени определяет горящее пламя. Если пламя затухает, оно не сможет поджечь все распыленное топливо, поэтому несгоревшее топливо остается в камере сгорания. Для предотвращения этого датчик обнаружения пламени проверяет, чтобы сгорело все распыленное топливо. Если пламя не обнаружено, электрический блок прекращает подачу топлива в печку. Электрический блок автоматически выполняет попытку
повторно запустить дополнительный обогреватель. Если дополнительный обогреватель не включается повторно или если пламя снова затухает в течение 15 минут, включается режим неисправности дополнительного обогревателя.
Датчик перегрева следит за тем, чтобы обогреватель не перегрелся. Если в обогревателе сжигается лишком большое количество топлива или если из теплообменника поглощается слишком маленькое количество топлива, температура внутри обогревателя растет. Датчик обнаружения перегрева обнаруживает перегрев обогревателя, и электронный блок прекращает впрыск топлива. За счет этого процесс сгорания останавливается. Вентилятор обогревателя остается включенным для охлаждения обогревателя. Затем включается режим неисправности дополнительного обогревателя, и он не запускается повторно. После устранения причины перегрева дополнительный обогреватель можно запустить повторно, выключив и снова включив обогреватель.
Топливный насос, обогреватель кабины (B122)

Включение топливодозирующего насоса

Топливодозирующий насос
Коэффициент сопротивления 34,2 - 37,8 Ом при 25°C
Камера сгорания (B305)

Камера сгорания состоит из трех компонентов:
- печка (3)
- теплообменник (5)
- электродвигатель (1)
Печка
Печка (3) распыляет топливо, которое подает топливодозирующий насос.
После впрыска распыленного топлива в воздух, нагреваемый нитью предпускового подогрева, топливо
самовозгорается. Нить предпускового подогрева выключается после возгорания топлива. Печка работает постоянно для сохранения пламени.
Теплообменник
Теплообменник (5) передает теплоту сгорания воздуху, нагнетаемому в кабину. Внутри теплообменника
топливо, подаваемое топливодозирующим насосом, сгорает вместе с воздухом, нагнетаемым
вентилятором воздуха горения.
Полученное тепло поглощается теплообменником. Ребра охладителя, расположенные за пределами
теплообменника, увеличивают область распространения тепла.
Электродвигатель
Встроенный электродвигатель (1) приводит в движение два вентилятора. Вентилятор наружной
циркуляции забирает воздух из кабины и пропускает его через теплообменник. Теплообменник
нагревает воздух, полученный от вентилятора циркуляции. Через переднюю часть обогревателя
нагретый воздух выдувается в кабину.
Вентилятор воздуха горения пропускает воздух, необходимый для сгорания, через трубопровод за
пределами кабины. Воздух подается в камеру сгорания в теплообменнике.
Вентилятор воздуха горения является внутренним вентилятором электродвигателя. По трубопроводу
воздух через калиброванный воздушный зазор (1) поступает от вентилятора воздуха горения в
камеру сгорания в теплообменнике.
Воздушный зазор обеспечивает поступление в камеру сгорания необходимого количества воздуха.
Отклонение в размере зазора приводит к неправильному процессу горения и повышенному содержанию
CO2% в отработавших газах.
Запрещается измерять или регулировать зазор, так как обжимное соединение оси с вентилятором горения очень хрупкое.

Чтобы убедиться, что сгорание проходит чисто, в теплообменник необходимо подать соответствующее
количество воздуха. Вентилятор имеет разные положения для разных этапов процесса сгорания. Данные положения зависят от рабочего цикла. Таким образом блок управления может постоянно
изменять скорость электродвигателя.
Электронный блок непрерывно отслеживает скорость электродвигателя. Электронный блок
отключает дополнительный обогреватель при обнаружении отклонения включения электродвигателя на 10% от текущей скорости в течение более чем 30 секунд.
Свеча предпускового подогрева (B168)


Свеча предпускового подогрева
Сопротивление 1,2 - 2,5 Ом при 25 °C
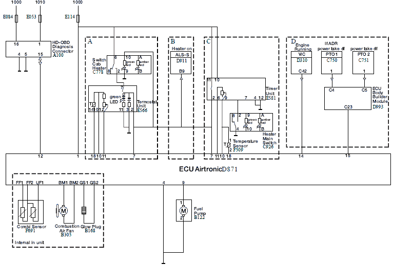
Панель управления блоком термостата (E566)

1. Поворотный переключатель для регулирования температуры
2. Контрольный индикатор
3. Вкл./выкл.
Комбинированный датчик (F691)


Комбинированный датчик:
Номинальное сопротивление детектора перегрева

Номинальное сопротивление детектора воспламенения

Панель управления блоком термостата (E566)

1. Поворотный переключатель для регулировки температуры
Камера сгорания (B305)

Обороты двигателя
Пусковой режим 4000 ± 120 об/мин
Высокая мощность 3100 ± 120 об/мин
Средняя мощность 2200 ± 80 об/мин
Низкая мощность 1600 ± 50 об/мин
Расход топлива
Пусковой режим 0,44 л/ч ± 10%
Высокая мощность 0,33 л/ч ± 10%
Средняя мощность 0,20 л/ч ± 10%
Низкая мощность 0,13 л/ч ± 10%
Емкость
Мощность при:
Температура окружающей среды между 20 °C и 25 °C
Напряжение систем автомобиля 24 В
Давление воздуха 100 кПа
Пусковой режим 3,5 кВт ± 10%
Высокая мощность 2,5 кВт ± 10%
Средняя мощность 1,85 кВт ± 10%
Низкая мощность 1,0 кВт ± 10%
Топливо: дизельное топливо
CO2 % в газе сгорания
разрешенн. при "высокой мощности" 7,5 - 12,5 объем. %
Панель управления таймера (E586)

1. Настройка времени
2. Время включения программы
3. Вкл./выкл. дополнительного обогревателя
4. Уменьшение
5. Увеличение
6. Программа памяти
7. День
8. Время
9. Температура
10.Дополнительный обогреватель включен
11.Поворотный переключатель для регулировки температуры
Панель управления блоком термостата (E566)


Потенциометр для настройки температуры на панели управления

Работа дополнительного обогревателя
На следующем рисунке представлен поэтапный обзор работы различных деталей.

A Насос
B Свеча предпускового подогрева
C Электродвигатель
P Мощность
H Высокая мощность
M Средняя мощность
L Низкая мощность
Панель управления таймера (E581)


Потенциометр для настройки температуры на панели управления

Дополнительный обогреватель
Дополнительный обогреватель Airtronic выполняет следующие функции:
- Предварительный обогрев внутреннего пространства кабины.
- Обогрев внутреннего пространства кабины.
- Обогрев внутреннего пространства кабины, когда двигатель вырабатывает недостаточно тепла для поддержания требуемой температуры в кабине, например, в случае пробок при очень низких наружных температурах.
Дополнительный обогреватель можно использовать при выключенном или работающем двигателе.
Если дополнительный обогреватель используется при выключенном двигателе, емкость аккумуляторной батареи снижается.

Конструкция дополнительного обогревателя
Дополнительный обогреватель состоит из внешнего обогревательного аппарата, который нагревает воздух в кабине независимо от двигателя.
Обогревательный аппарат располагается в кабине на плите пола.
Встроенный электродвигатель (15) приводит в движение два вентилятора. Вентилятор циркуляции
(1) забирает воздух (F) из кабины и пропускает его через теплообменник (6). Через переднюю часть
обогревателя нагретый воздух (W) выдувается в кабину.
Необходимый воздух горения (V) забирается вентилятором воздуха горения (3) через трубопровод (20),
расположенный за пределами кабины, и направляется в камеру сгорания (18).
Необходимое топливо подается топливодозирующим насосом (21) из топливного бака в камеру сгорания (18).
Топливодозирующий насос (21) представляет собой плунжерный насос, управляемый с помощью
импульсов.
Печка и свеча предпускового подогрева (4) расположены внутри камеры сгорания (18). Свеча
предпускового подогрева (4) обеспечивает воспламенение топлива при запуске дополнительного
обогревателя.
Тепло, вырабатываемое при сгорании, поступает в теплообменник (6), вокруг которого циркулирует
воздух, который требуется нагреть.
Газ сгорания (A) выпускается через трубопровод для газа сгорания (24) в атмосферный воздух.
Емкостью дополнительного обогревателя можно управлять за счет повышения и понижения
количества топлива, подаваемого в печку, а также за счет необходимого количества воздуха горения.
Всеми функциями дополнительного обогревателя управляет электронный блок (2), встроенный в
дополнительный обогреватель.
Включение
Переключатель (13) на щитке приборов и переключатель (11) на панели управления должны быть
установлены в положение "on" (Вкл.).
Если заданная температура выше фактической температуры в кабине, дополнительный обогреватель
включается. Температура в кабине измеряется с помощью внутреннего датчика температуры (10). Данный датчик температуры измеряет температуру воздуха, забираемого из кабины обогревателем.
Датчик температуры в блоке управления не используется.
Если дополнительный обогреватель включен, загорается проверочный светодиодный индикатор (12) на
панели управления. Вентилятор циркуляции начинает медленно вращаться, и включается свеча
предпускового подогрева.
Если в дополнительном обогревателе все еще содержится остаточное тепло после предыдущего цикла
работы, включается только вентилятор циркуляции (1) для рассеивания оставшегося тепла.
Запуск начинается после рассеивания оставшегося тепла.
По прошествии приблизительно 60 секунд топливодозирующий насос (21) начинает подачу топлива, и
смесь из топлива и воздуха загорается. По прошествии 60 секунд датчик пламени обнаруживает
повышение температуры, свеча предпускового подогрева (4) выключается.
Подача топлива и соответствующая подача воздуха горения непрерывно повышается. По прошествии
приблизительно 120 секунд дополнительный обогреватель достигает положения "power" (Мощность).
Выключение
Если дополнительный обогреватель выключен, проверочный светодиодный индикатор (12) гаснет,
и подача топлива прекращается.
Вентилятор циркуляции (1) продолжает работать в течение приблизительно 4 минут для охлаждения теплообменника (6).
Свеча предпускового подогрева (4) включается на 40 секунд (последующий подогрев), чтобы удалить остатки процесса сгорания.
Вентилятор циркуляции не работает, если топливо не было подано в режиме запуска или если
дополнительный обогреватель находится в режиме ожидания и затем выключается.
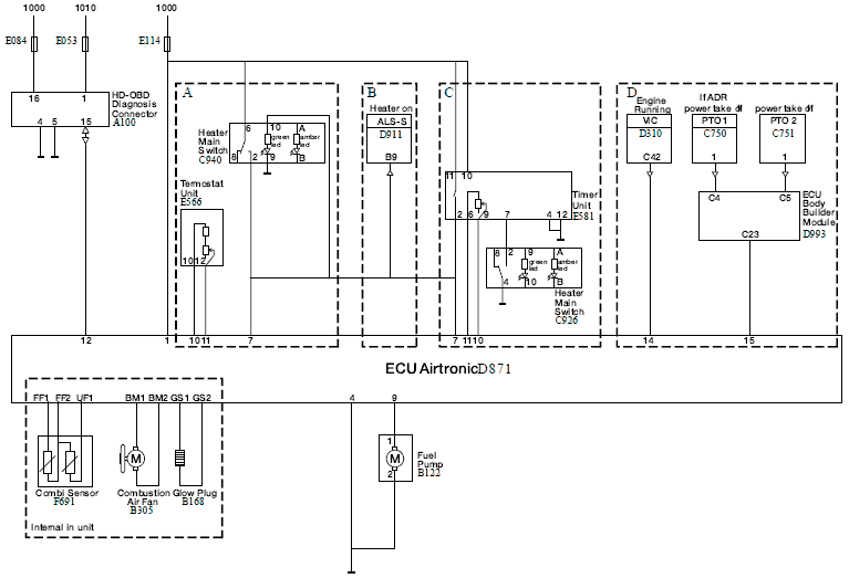
Транспортировка опасных веществ
На автомобилях, оборудованных для перевозки опасных веществ, таймер на дополнительный обогреватель не устанавливается.
Следующие модификации автомобилей для транспортировки опасных веществ оснащаются
дополнительным обогревателем Airtronic:
≤ 200640
Блок-схема, дата выпуска не позднее 40 недели 2006 г.

≥ 200641, ≤ 200924
Блок-схема, дата выпуска не ранее 41 недели 2006 г.

≥ 200925
Блок-схема, дата выпуска не ранее 41 недели 2006 г.

Версия EU-ADR, Airtronic-D4S
На автомобилях, оборудованных для перевозки опасных веществ, дополнительный обогреватель в
соответствии с требованиями EU-ADR отключается, когда:
включается МОМ. При этом напряжение подается на контакт 15 электронного блока (D871).
В результате электронный блок отключает дополнительный обогреватель с периодом завершения работы 40 секунд двигатель отключается.
Прекращается подача напряжения на контакт 14 электронного блока (D871).
В результате электронный блок отключает дополнительный обогреватель с периодом завершения работы 40 секунд.
Автоматическое включение дополнительного обогревателя, отключившегося при включении МОМ или
выключении двигателя, не предусмотрено.
Сбросьте систему защиты, коротко выключив и снова включив дополнительный обогреватель.
Дополнительный обогреватель
Дополнительный обогреватель Airtronic выполняет следующие функции:
Предварительный обогрев внутреннего пространства кабины.
Обогрев внутреннего пространства кабины.
Обогрев внутреннего пространства кабины, когда двигатель вырабатывает недостаточно тепла для поддержания требуемой температуры в кабине, например, в случае пробок при очень низких наружных температурах.
Дополнительный обогреватель можно использовать при выключенном или работающем двигателе.
Если дополнительный обогреватель используется при выключенном двигателе, емкость аккумуляторной батареи снижается.

Конструкция дополнительного обогревателя
Дополнительный обогреватель состоит из внешнего обогревательного аппарата, который нагревает воздух в кабине независимо от двигателя.
Обогревательный аппарат располагается в кабине на плите пола.
Встроенный электродвигатель (15) приводит в движение два вентилятора. Вентилятор циркуляции
(1) забирает воздух (F) из кабины и пропускает его через теплообменник (6). Через переднюю часть
обогревателя нагретый воздух (W) выдувается в кабину.
Необходимый воздух горения (V) забирается вентилятором воздуха горения (3) через трубопровод (20),
расположенный за пределами кабины, и направляется в камеру сгорания (18).
Необходимое топливо подается топливодозирующим насосом (21) из топливного бака в камеру сгорания (18). Топливодозирующий насос (21) представляет собой плунжерный насос, управляемый с помощью импульсов.
Печка и свеча предпускового подогрева (4) расположены внутри камеры сгорания (18). Свеча
предпускового подогрева (4) обеспечивает воспламенение топлива при запуске дополнительного
обогревателя.
Тепло, вырабатываемое при сгорании, поступает в теплообменник (6), вокруг которого циркулирует
воздух, который требуется нагреть.
Газ сгорания (A) выпускается через трубопровод для газа сгорания (24) в атмосферный воздух.
Емкостью дополнительного обогревателя можно управлять за счет повышения и понижения количества топлива, подаваемого в печку, а также за счет необходимого количества воздуха горения.
Всеми функциями дополнительного обогревателя управляет электронный блок (2), встроенный в
дополнительный обогреватель.
Устройства управления и защитные устройства
Для запуска обогревателя температура датчика обнаружения пламени должна быть ниже 60°C. Если температура выше, обогреватель не запустится.
≥ 200813
Чтобы избежать наполнения обогревателя кабины дизельным топливом, перед началом запуска выполняется проверка мощности зажигания. В ходе данной проверки определяется, имеется ли достаточное количество энергии искры зажигания для включения свечи предпускового подогрева и, следовательно, для начала сгорания. Если результаты проверки положительные, процесс запуска обогревателя продолжается. В противном случае, временем работы свечей увеличивается на 20 секунд. Если после этого энергии искры зажигания все еще недостаточно, обогреватель кабины не
запускается, и включается режим неисправности.
Если зажигание не включается по прошествии 90 секунд после включения топливного насоса, выполняется автоматический повторный запуск. Если зажигание не включается по прошествии еще 90 секунд, включается режим неисправности обогревателя кабины, и начинается работа после выключения.
Если пламя гаснет само по себе во время работы, комбинированный датчик обнаруживает это, и выполняется автоматический повторный запуск. Если смесь топлива и воздуха не зажигается по прошествии 90 секунд или если пламя снова гаснет в течение 15 минут, включается режим неисправности обогревателя кабины, и начинается работа после выключения. Отключение можно отменить, выключив и снова включив обогреватель кабины.
Запрещается повторять процесс выключения и включения повторно более двух раз.
Если температура обогревателя кабины поднимется слишком высоко, комбинированный датчик обнаружит это, и подача топлива прекратится. Включается режим неисправности обогревателя кабины. После устранения причины перегрева обогреватель кабины можно перезапустить, выключив и снова включив его.
По достижении верхнего и нижнего пределов напряжения система выключается по прошествии 20 секунд.
В случае неисправности свечи предпускового подогрева или электродвигателя или прерывания в электрическом кабеле, ведущем к топливодозирующему насосу, обогреватель кабины не запускается.
В случае неисправности комбинированного датчика или обрыва цепи электрического кабеля обогреватель кабины не запускается и включается режим неисправности.
Скорость электродвигателя постоянно отслеживается. Если двигатель не запускается или если скорость отклоняется более чем на 10%, система выключается по прошествии 30 секунд.
Если обогреватель кабины выключается, свеча предпускового подогрева включается на первые 40 секунд периода работы после выключения (последующий подогрев), чтобы удалить остатки процесса сгорания.
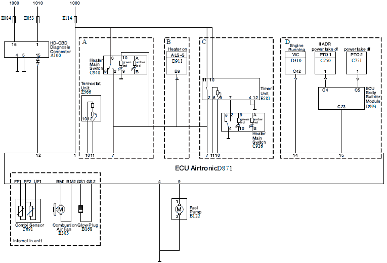
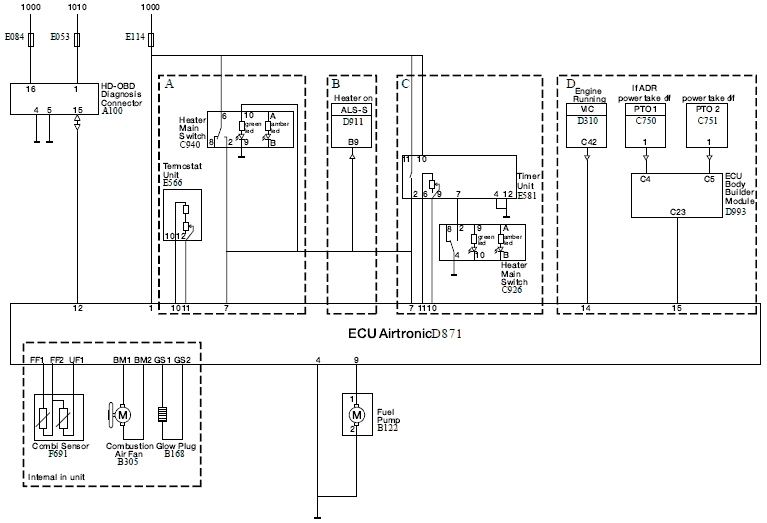
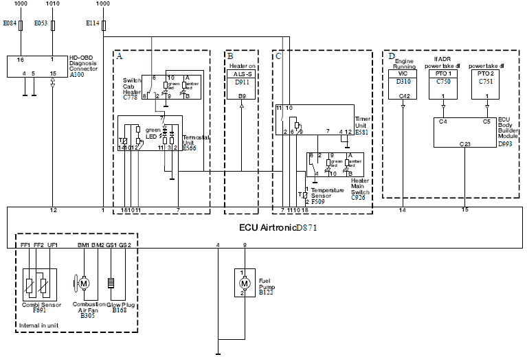
Блок-схема
Блок-схема K102209 относится к:
модель XF105, дата выпуска не позднее 40 недели 2006 г.
A: Версия с термостатом
B: Версия с системой сигнализации
C: Версия с таймером
D: Версия для транспортировки опасных веществ (ADR)
На автомобилях, не предназначенных для транспортировки опасных веществ (не ADR), проводка на контактах 14 и 15 блока управления разомкнута.

- A100 Разъем, диагностика HD-OBD (16-контактный)
- B122 Топливный насос, обогреватель кабины
- B168 Свеча предпускового подогрева, доп. обогрев
- B305 Вентилятор, доп. обогрев
- C750 Переключатель, управление МОМ 1
- C751 Переключатель, управление МОМ 2
- C778 Переключатель, обогреватель кабины
- C926 Переключатель, обогреватель кабины
- D871 ЭБУ, ACH-EA
- D310 ЭБУ, VIC-2
- D911 ЭБУ, сигнализация ALS-S
- D993 ЭБУ, электронный модуль Body Builder Module
- E053 Предохранитель, диагностика
- E084 Предохранитель, освещение
- E114 Предохранитель, обогреватель кабины
- E566 Переключатель, термостат, Airtronic
- E581 Таймер, доп. обогрев
- F691 датчик, комбинированный
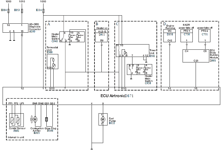
Блок-схема K102408 относится к:
Модель XF105, дата выпуска не ранее 41 недели 2006 г. и не позднее 24 недели 2009 г.
A: Версия с термостатом
B: Версия с системой сигнализации
C: Версия с таймером
D: Версия для транспортировки опасных веществ (ADR)

- A100 Разъем, диагностика HD-OBD (16-контактный)
- B122 Топливный насос, обогреватель кабины
- B168 Свеча предпускового подогрева, доп. обогрев
- B305 Вентилятор, доп. обогрев
- C750 Переключатель, управление МОМ 1
- C751 Переключатель, управление МОМ 2
- C926 Переключатель, обогреватель кабины
- C940 Переключатель, обогреватель кабины
- D871 ЭБУ, ACH-EA
- D310 ЭБУ, VIC-2
- D911 ЭБУ, сигнализация ALS-S
- D993 ЭБУ, электронный модуль Body Builder Module
- E053 Предохранитель, диагностика
- E084 Предохранитель, освещение
- E114 Предохранитель, обогреватель кабины
- E566 Переключатель, термостат, Airtronic
- E581 Таймер, доп. обогрев
- F691 датчик, комбинированный
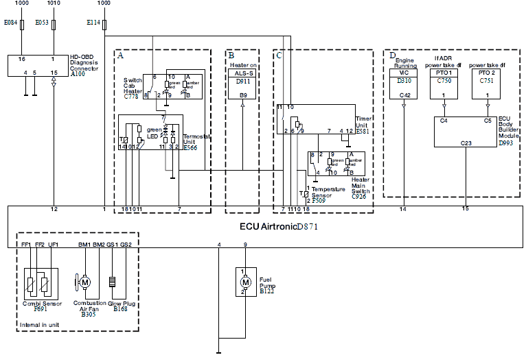
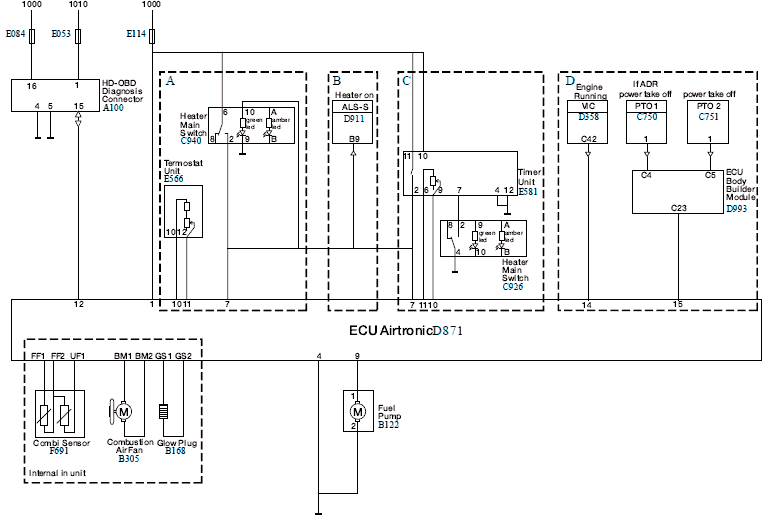
Блок-схема K102773 относится к:
модель XF105, дата выпуска не ранее 25 недели 2009 г.
A: Версия с термостатом
B: Версия с системой сигнализации
C: Версия с таймером
D: Версия для транспортировки опасных веществ (ADR)

- A100 Разъем, диагностика HD-OBD (16-контактный)
- B122 Топливный насос, обогреватель кабины
- B168 Свеча предпускового подогрева, доп. обогрев
- B305 Вентилятор, доп. обогрев
- C750 Переключатель, управление МОМ 1
- C751 Переключатель, управление МОМ 2
- C926 Переключатель, обогреватель кабины
- C940 Переключатель, обогреватель кабины
- D871 ЭБУ, ACH-EA
- D358 ЭБУ, VIC-3
- D911 ЭБУ, сигнализация ALS-S
- D993 ЭБУ, электронный модуль Body Builder Module
- E053 Предохранитель, диагностика
- E084 Предохранитель, освещение
- E114 Предохранитель, обогреватель кабины
- E566 Переключатель, термостат, Airtronic
- E581 Таймер, доп. обогрев
- F691 датчик, комбинированный
Информация о расположении, Airtronic (ACH-EA)
