Описание и электросхемы систем DAF XF95
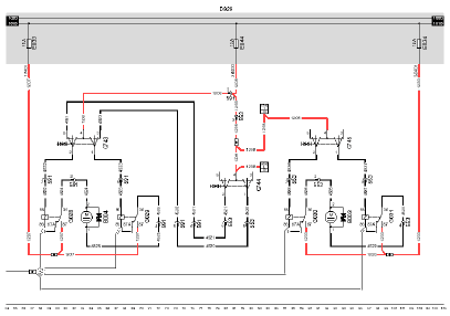
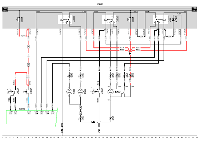
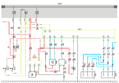
КОНДИЦИОНЕР / КЛАПАН РЕЦИРКУЛЯЦИИ / ВЕНТИЛЯТОР ОТОПИТЕЛЯ
КОНДИЦИОНЕР
При включении переключателя С802 (соединение между контактами 2 - 3), подается напряжение на контактные выводы 1 реле G257 и G258 через предохранитель Е031, провод 1201, контакты 2 - 3 переключателя С802 и провод 4659. Эти реле активируются и, в результате, замыкаются контакты 3 и 5. При этом напряжение подается через предохранитель Е031, провод 1201, контакты 5 - 3 реле G257 и провод 5053 на контактный вывод 1 реле В252. Другой контактный вывод 2 соединен с «массой» через провод 5054 и контакты 3 - 5 реле G258. При этом клапан рециркуляции, приводимый в действие посредством реле В252, закрывается.
VIC (D900) также получает напряжение на контактный вывод D8. VIC через систему связи I-CAN активирует сигнальный индикатор «рециркуляция» на приборном щитке.
ВЕНТИЛЯТОР ОТОПИТЕЛЯ
Питание подается на контактный вывод 8 В015 (4-скоростной вентилятор отопителя) через предохранитель Е031 (вентилятор отопителя) и провод 1201.
В зависимости от положения С882 (выключатель вентилятора отопителя), вентилятор начнет функционировать.
Выключатель имеет пять положений:
Off: (Положение 0) Вентилятор отопителя (В015) выключен.
Положение 1: (Соединение между контактами 2 и 6). Вентилятор работает на самой малой скорости. Напряжение подается на контактный вывод 8 переключателя В015 через предохранитель Е031 и провод 1201. «Масса» обеспечивается через контактный вывод 7 переключателя В015, провод 4658, контакты 6 - 5 термовыключателя В015, провод 4654, через три резистора (В015), провод 4650 и контакты 2 - 6 переключателя С882.
Положение 2: (Соединение между контактами 2 и 6). Вентилятор работает несколько быстрее.
Напряжение подается на контактный вывод 8 переключателя В015 через предохранитель Е031 и провод 1201. «Масса» обеспечивается через контактный вывод 7 переключателя В015, провод 4658, контакты 6 - 5 термовыключателя В015, провод 4654, через два резистора (В015), провод 4654 и контакты 4 - 6 переключателя С882.
Положение 3: (Соединение между контактами 3 и 6). Вентилятор работает на скорости ниже максимальной на одну степень.
Напряжение подается на контактный вывод 8 переключателя В015 через предохранитель Е031 и провод 1201. «Масса» обеспечивается через контактный вывод 7 переключателя В015, провод 4658, контакты 6 - 5 термовыключателя В015, провод 4654, через один резистор (В015), провод 4652 и контакты 3 - 6 переключателя С882.
Положение 4: (Соединение между контактами 1 и 6). Вентилятор работает на максимальной скорости.
Напряжение подается на контактный вывод 8 переключателя В015 через предохранитель Е031 и провод 1201. «Масса» обеспечивается через контактный вывод 7 переключателя В015, провод 4654, контакты 3 – 6 переключателя С882.
ВАРИАНТЫ
Расположение
30 Блок DVB: в жгуте проводов рядом с центральной печатной платой.
СОЕДИНЕНИЕ ДЛЯ ДОПОЛНИТЕЛЬНОГО ОБОРУДОВАНИЯ / ОБОГРЕВА СИДЕНИЙ
ОБОГРЕВ СИДЕНИЙ
Если включено электропитание автомобиля, напряжение подается на выключательС697 (выключатель обогрева водительского сиденья) и С698 (выключатель обогрева пассажирского сиденья) через предохранитель Е091 и провод 1240.
Если включен один из переключателей (С697 или С698), включается нагревательный элемент В032 или В033. По достижении максимальной температуры, термовыключатель в сидении отключает нагревательный элемент.
СОЕДИНЕНИЕ ДЛЯ ДОПОЛНИТЕЛЬНОГО ОБОРУДОВАНИЯ
В центре антресоли имеется 2-штырьковый разъем (номер разъема: 180, основной од А038). К данному разъему можно подключить микроволновую печь. Провод подсоединен к бортовому источнику электропитания до замка зажигания (провод 1000) и защищен предохранителем Е168 (40 А).
Розетка с двумя выводами (А043) установлена в водительском сиденье. Провод подсоединен к бортовому источнику электропитания после замка зажигания (провод 1240) и защищен предохранителем Е191 (15 А).
ЗВУКОВОЙ СИГНАЛ/ПРИКУРИВАТЕЛЬ / ЛАМПА РАБОЧЕГО ОСВЕЩЕНИЯ / ОСУШИТЕЛЬ ВОЗДУХА
ЗВУКОВОЙ СИГНАЛ
Напряжение подается на контактный вывод 5 С832 правый выключатель на рулевой колонке (указатели поворотов / очиститель лобового стекла), через предохранитель Е036 и провод 1103. При включении переключателя (соединение между контактами 5 - 12), напряжение подается на контактный вывод 1 клапана В028 (звуковой сигнал) через провод 4535. Этот клапан срабатывает. При этом открывается воздушный канал в пневматическом звуковом сигнале.
ПРИКУРИВАТЕЛЬ
Напряжение подается на контактный вывод 1 переключателя В030 (прикуриватель со стороны водителя) через предохранитель Е026 (энергоснабжение до замка зажигания) и провод 1105. При нажатии на патрон прикуривателя (соединение между контактами 1 - 3), ток протекает через внутренний резистор. При превышении температурой определенного значения, патрон прикуривателя возвращается в исходное положение и электрическая цепь разрывается.
ЛАМПА РАБОЧЕГО ОСВЕЩЕНИЯ
При включении переключателя С622 в положение «ближний свет», реле G000 (реле задних фонарей / габаритных огней) активировано. Напряжение подается на реле G462 (реле лампы рабочего освещения) через контакты 30 – 87 реле G000, предохранитель Е117 и провод 2630. При этом напряжение подается через предохранитель Е037, провод 1100, контакты 30 и 87 реле G462, через предохранитель Е052, на контактный вывод 5 переключателя С725 (лампа рабочего освещения). Если включен выключатель лампы рабочего освещения (замыкание контактных выводов 5 - 1), на лампу рабочего освещения (С071) поступает питание по проводу 2155, и лампа загорается. VIC (D900) также получает сигнал напряжения на контактный вывод 9. VIC, через систему связи I-CAN, зажигает сигнальный индикатор «лампа рабочего освещения» на приборном щитке.
ОСУШИТЕЛЬ ВОЗДУХА
Напряжение подается на контактный вывод 1 В042 (нагревательный элемент осушителя воздуха) через предохранитель Е091 (энергоснабжение после замка зажигания) и провод 1240. При замкнутых контактах встроенного термовыключателя (соединение между контактами 1 - 2), ток проходит через внутренний резистор. При превышении температурой определенного значения, термовыключатель отключает нагревательный элемент.
РОЗЕТКА 24В
Через предохранитель Е036 (предохранитель гнезда разъема 24В) и провод 1103, напряжение в 24В до замка зажигания подается на А007 (двухштырьковая розетка разъема на 24В).
ВАРИАНТЫ
Расположение
46 Разъем А070 устанавливается. Только для автомобилей типа FA.
ABS / ASC-D
Расположение
22, 25, 27 На автомобилях типа FA устанавливается разъем.873.

DEB
Питание подается через предохранитель Е118 и реле G126 на D814 (электронный блок UPEC), а через предохранитель Е184 – на клапаны В192, В247 и В248.
В зависимости от сигналов блока D814, реле G126 активируется, после чего напряжение подается на клапан моторного тормоза (В192) и клапаны моторного тормоза (DEB) В247 и В248.
Эти клапаны соединены с «массой» или не соединены с «массой», в зависимости от сигналов, подаваемых блоком D814.
Расположение
18 G469 устанавливается на коробке передач AS Tronic.

РЕТАРДЕР EST42
Расположение
16 Корпус соединен с «массой» отдельным проводом.
26 Разъем 583 напрямую замкнут на «массу», в случае если установлена коробка передач AS Tronic.

СИСТЕМА EBS
Расположение
13, 19, 22, 24, 33, 36:
Для автомобилей типа FA: разъем 873.
122 Е511 для системы EBS не установлен.



СИСТЕМА AGS

СИСТЕМА EMAS
Расположение
42 Провода от разъемов: 679 и 680 НЕ имеют маркировки компании DAF


AS TRONIC


КОНЦЕВОЙ ВЫКЛЮЧАТЕЛЬ ИЗНОСА ТОРМОЗНЫХ НАКЛАДОК
Если одна из тормозных накладок становится слишком тонкой, тогда контактный вывод В17 блока D900 VIC размыкается посредством соответствующего датчика износа тормозной накладки (или F108 или F111 или F112 или F113 или F114) через провод 3406. Блок VIC подает сигнал на приборную панель, на которой активируется сигнальная лампа износа тормозных накладок.

РТО (МЕХАНИЗМ ОТБОРА МОЩНОСТИ)
«ЗАПРОС» РТО 1 (= ВКЛЮЧЕНИЕ)
При включении переключателя управления механизмом РТО (С750), питание подается контактный вывод D27 электронного блока D900 (VIC) через предохранитель Е091, провод 1240, контакты 5 - 1 переключателя С750 и провод 4594. Механизм отбора мощности также можно включить посредством подачи питания и на контактный вывод 11 разъема А068 (управляющий разъем контроля над частотой вращения вала двигателя). Это означает, что сделан «запрос» на использование механизма отбора мощности.
В зависимости от условий, запрограммированных в электронном блоке VIC, этот «запрос» будет удовлетворен. Условие может предусматривать обязательное включение стояночного тормоза. В этом случае, напряжение будет подаваться на контактный вывод 1 контрольного переключателя для стояночного тормоза F000 через предохранитель Е035, провод 1211. Если контакты контрольного переключателя стояночного тормоза (F000) замкнуты (соединение между контактами 1 - 2), это напряжение будет также подано на контактный вывод В22 D814 (электронный блок UPEC) через провод 3402 и на контактный вывод D26 электронного блока VIC D900. ФУНКЦИОНИРОВАНИЕ
Если «запрос РТО» удовлетворен, происходит следующее:
Напряжение подается с контактного вывода В23 разъема электронного блока VIC D900 на контактный вывод 1 регулирующего клапана механизма отбора мощности РТО В245. Таким образом, механизм отбора мощности РТО включается.
VIC проверяет, включился ли РТО на самом деле или нет. Это происходит следующим образом:
Если механизм отбора мощности включился, выключатель управления механизмом отбора мощности F087 будет включен механически. Контакты 1 – 2 переключателя F087 замкнутся. Контактный вывод В14 электронного блока VIC при этом замыкается на «массу».
При этом VIC посылает на DIP сообщение и зажигается сигнальная лампа «РТО active»
(включен механизм отбора мощности РТО). Если механизм отбора мощности НЕ включился, тогда контрольный выключательF087 НЕ активируется и контактный вывод В14 электронного блока VIC НЕ замыкается на «массу». По истечении запрограммированного (в VIC) времени, на DIP посылается «сообщение» и загорается сигнальная лампа «PTO fault» (неисправность механизма отбора мощности).
«ОТМЕНА» РТО 1 (= ОТКЛЮЧЕНИЕ)
Механизм отбора мощности РТО отключается при размыкании контактов 5 - 1 переключателя С750. Этим прерывается питание от контактного вывода D27 на электронный блок D900 (VIC). При этом одно из условий работы механизма отбора мощности РТО перестает существовать. VIC реагирует на это переключением подачи напряжения также и на контактный вывод В23 и, в результате, подача напряжения на контактный вывод 1 регулирующего клапана В245 прекращается. Подача напряжения на клапан прекращается, и механизм отбора мощности РТО отключается.
«ЗАПРОС» РТО 2 (= ВКЛЮЧЕНИЕ)
При включении переключателя управления механизмом РТО (С750), питание подается контактный вывод D22 электронного блока D900 (VIC) через предохранитель Е091, провод 1240, контакты 5 - 1 переключателя С750 и провод 5241. Это означает, что сделан «запрос» на использование механизма отбора мощности.
В зависимости от условий, запрограммированных в электронном блоке VIC, этот «запрос» будет удовлетворен. Условие может предусматривать обязательное включение стояночного тормоза. В этом случае, напряжение будет подаваться на контактный вывод 1 контрольного переключателя для стояночного тормоза F000 через предохранитель Е035, провод 1211. Если контакты контрольного переключателя стояночного тормоза (F000) замкнуты (соединение между контактами 1 - 2), это напряжение будет также подано на контактный вывод В22 D814 (электронный блок UPEC) через провод 3402 и на контактный вывод D26 электронного блока VIC D900.
ФУНКЦИОНИРОВАНИЕ
Если «запрос РТО» удовлетворен, происходит следующее:
Напряжение подается с контактного вывода C46 электронного блока D900 через провод 4595 на контактный вывод 1 Е570 (бесконтактный выключатель сцепления механизма отбора мощности РТО N10) (если таковой установлен) и на контактный вывод 3 реле G259 (реле управления механизмом отбора мощности РТО) (если таковое установлено). При переключении переключателя Е570 посредством нажатия педали сцепления (соединение между контактами 1 и 2), напряжение подается на контактный вывод 1 реле G259 через провод 4595 и на контактный вывод 1 регулирующего клапана механизма отбора мощности РТО В245. На реле G259 подается напряжение и, в результате, замыкаются контакты 3 – 5 реле G259. Реле G259 остается под напряжением вне зависимости от положения переключателя Е570 (эта функция сохранена в памяти). На регулирующий клапан В246 также подается напряжение, таким образом, механизм отбора мощности РТО включается.
VIC проверяет, включился ли РТО на самом деле или нет. Это происходит следующим образом:
Если механизм отбора мощности включился, выключатель управления механизмом отбора мощности F088 будет включен механически. Контакты 1 – 2 переключателя F088 замкнутся. Контактный вывод В11 электронного блока VIC при этом замыкается на «массу».
При этом VIC посылает на DIP сообщение и зажигается сигнальная лампа «РТО active» (включен механизм отбора мощности РТО). Если механизм отбора мощности НЕ включился, тогда контрольный выключательF088 НЕ активируется и контактный вывод В11 блока VIC НЕ замыкается на «массу». По истечении запрограммированного (в VIC) времени, на DIP посылается «сообщение» и загорается сигнальная лампа «PTO fault» (неисправность механизма отбора мощности).
«ОТМЕНА» РТО 2 (= ОТКЛЮЧЕНИЕ)
Механизм отбора мощности РТО отключается при размыкании контактов 5 - 1 переключателя С751. Этим прерывается питание от контактного вывода D22 на электронный блок D900 (VIC). При этом одно из условий работы механизма отбора мощности РТО перестает существовать. VIC реагирует на это переключением подачи напряжения также и на контактный вывод С46. Напряжение на реле G259 больше не подается и, в результате, на катушку также не подается напряжения. Контакты 5 – 3 размыкаются и, в результате, подача напряжения на контактный вывод 1 регулирующего клапана В246 прекращается. Подача напряжения на клапан прекращается, и механизм отбора мощности РТО отключается.
ВАРИАНТЫ
Расположение
7 Разъем А068: устанавливается по специальному заказу
36 DVB: в жгуте проводов над печатной платой, в случае если бесконтактный выключатель сцепление РТО N10 НЕ установлен.
24, 30, 32, 46 Разъем 626:
Разъем 626: для механической коробки передач.
Разъем 699: для коробки передач AS Tronic.

ФОНАРИ-ПРОЖЕКТОРЫ НА КРЫШЕ / ХОЛОДИЛЬНАЯ КАМЕРА / ПРОБЛЕСКОВЫЕ МАЯЧКИ
Габаритные / стояночные огни в фонарях-прожекторах на крыше.
Напряжение подается на контактный вывод 2 переключателя С622 (выключатель освещения) через предохранитель Е084 и провод 1101. При включении переключателя (замыкание контактов 2 - 1), напряжение подается на контактный вывод 85 реле G000 (реле фонарей заднего хода / габаритных боковых фонарей) через провод 2100. Это реле активируется. При этом напряжение подается через контакты 30 - 87 реле G000, предохранитель Е000 и провод 2102 на выключательС074 (левый задний габаритный фонарь) и на С012 (левый передний габаритный огонь) соответственно и на С163, С165, С167 и С169 (боковые фонари / фонари-прожекторы на крыше), соответственно. Лампы габаритных / стояночных огней в фонарях-прожекторах на крыше при этом загораются.
Фонари-прожекторы на крыше
Напряжение подается на контактный вывод 8 переключателя С832 (выключатель на рулевой колонке, указатели поворотов / очиститель лобового стекла) через предохранитель Е084 и провод 1101. При включении переключателя (замыкание контактов 8 - 9), напряжение подается на контактный вывод 85 реле G002 (реле дальнего света) через провод 2120. Это реле активируется. После этого ток идет через контакты 30 - 87 реле G002, предохранитель Е006 и провод 2122 на выключательС002 (левый фонарь дальнего света) и контактный вывод 6 переключателя С813 (выключатель фар-прожекторов на крыше).
При включении данного переключателя (замыкание контактов 6 - 2), напряжение также подается на контактный вывод 85 реле G299 (реле фар-прожекторов на крыше). Это реле активируется. После этого напряжение подается через предохранитель Е142, провод 1154, контакты 30 – 87 реле G299 и провод
2135 на контактный вывод 1 переключателей С162, С164, С166 и С168 (фонари-прожекторы на крыше), соответственно. Эти фонари-прожекторы загораются.
ХОЛОДИЛЬНАЯ КАМЕРА
Охладительная камера находится под напряжением до замка зажигания. Напряжение также подается на контактный вывод 1 переключателя В356 (холодильник) от предохранителя Е142 через провод 1154.
ПРОБЛЕСКОВЫЕ МАЯЧКИ
Проблесковые маячки становятся под напряжением до замка зажигания. Напряжение подается на контактный вывод 6 переключателя С716 (выключатель проблесковых маячков синего цвета) через предохранитель Е142 и провод 1154. При включении переключателя (замыкание контактов 6 - 2) напряжение через провод 2017 подается на С144 (синий проблесковый маячок со стороны водителя) и С145 (синий проблесковый маячок со стороны пассажира). Эти проблесковые маячки включаются. ВыключательС716 может быть заменен на выключатель С715.
ВАРИАНТЫ
Расположение
8, 10 Разъем 580: разъем на кузове устанавливается по
специальному заказу.

СИСТЕМА ECAS 3
ВАРИАНТЫ
Расположение
84 Клапан В250:
Для автомобиля типа FA: В250.
Для автомобиля типа FT: В238.


СИСТЕМА ECAS 2


СИСТЕМА ECAS 2 ДЛЯ НИЗКОРАМНЫХ АВТОМОБИЛЕЙ ТИПА FT И БОЛЬШЕГРУЗНЫХ ТИПА FA
ВАРИАНТЫ
Расположение
84 Клапан В250:
Для автомобиля типа FA: В250.
Для автомобиля типа FT: В238.


ЭЛЕКТРОКОРРЕКТОР ФАР ГОЛОВНОГО СВЕТА
Принцип действия
Положение для стояночных и габаритных огней
Напряжение подается на вывод 2 переключателя С622 (выключатель освещения) через предохранитель Е084 и провод 1101.
Положение для ближнего света
При замыкании контактов 2 и 4 через выключательС622, напряжение подается на контактный вывод 85 реле G000, через предохранитель Е084, провод 1101, выключательС622, провод 2110 через D609 (диод переключателя освещения). Кроме того, напряжение подается на В129 (электродвигатель корректора левой фары), контактный вывод 1 и на В130 (электродвигатель корректора правой фары), контактный вывод 1 и контактный вывод 5 С764 (потенциометра для регулировки направленности светового потока головного света). В зависимости от положения С764 (потенциометра для регулировки направленности светового потока головного света), двигатель привода в фаре включается. Электродвигатель регулировки направленности светового потока головного света остается включенным до момента достижения электрического равновесия. Это равновесие относится к разности напряжений, существующих в проводах 2110 и 4953, соединяющих С764, В129 и В130. Эта разность напряжений должна быть одинаковой для всех трех узлов.


ПРЕОБРАЗОВАТЕЛЬ 24В/12В ДЛЯ РАДИО / РАДИОСТАНЦИИ
Нижеприведенное описание функционирования и соединения приведено только в качестве общего руководства.
Руководствуйтесь также инструкциями изготовителя по установке, поставляемыми вместе с радиоприемником.
Если замок зажигания (С539) установлен в положение «дополнительные устройства», штырьковый вывод 1 соединяется со штырьковым выводом 6 (провод 1100 с проводом 1130). В результате этого, напряжение подается на контактный вывод 1 реле G377. Это реле активируется. Напряжение в 12В также подается на контактный вывод А7 разъема ‘ISO’ через провод 1108 и контакты 3 – 5 реле G377 и провод 1363.
Радиоприемник имеет гнездо для подключения антенны и два выхода, к которым могут быть подключены динамики В024 и В025. Кроме того, к радиоприемнику можно подключить два высокочастотных и два низкочастотных динамика (В178, В179 и В180 и В181).
РАДИОСТАНЦИЯ
Кроме того, в разъеме белого цвета имеется провод 1108, использующийся для подключения рации (В026). Этот разъем находится в антресоли, со стороны водителя.
См. дополнительную информацию в блоке 6: Подсоединение дополнительных устройств.
ВАРИАНТЫ
Расположение
20, 23 Разъем 190:
В кабине ХС: 190
В кабинах XH/XL: 291
33, 37 Разъем 291:
Используется только в кабинах XH/XL.
41, 44 Разъем 190:
В кабине ХС: 190
В кабинах XH/XL: 291

ПРИНЦИП ДЕЙСТВИЯ ЭЛЕКТРИЧЕСКИХ СТЕКЛОПОДЪЕМНИКОВ / ЦЕНТРАЛЬНОГО ЗАМКА / ЛЮКА В КРЫШЕ КАБИН XL/XC/XH
ПРИНЦИП ДЕЙСТВИЯ ЭЛЕКТРИЧЕСКИХ СТЕКЛОПОДЪЕМНИКОВ, СО СТОРОНЫ ВОДИТЕЛЯ (ОПУСКАНИЕ СТЕКЛА)
(Выключатель в облицовке двери, со стороны водителя)
При включении переключателя электрического стеклоподъемника со стороны водителя (С745) и замыкании контактов (контакты 2 и 4), напряжение подается на реле G030 через предохранитель Е044 и выключательС745 (провод 4526). В результате этого, напряжение питания подается на контактный вывод 2 электродвигателя (В003) через предохранитель Е034. Другой контактный вывод (1) соединен с «массой» через реле G031. Двигатель начинает вращаться против часовой стрелки и стекло в двери со стороны водителя опускается.
ПРИНЦИП ДЕЙСТВИЯ ЭЛЕКТРИЧЕСКИХ СТЕКЛОПОДЪЕМНИКОВ, СО СТОРОНЫ ВОДИТЕЛЯ (ПОДЪЕМ СТЕКЛА)
(Выключатель в облицовке двери, со стороны водителя)
При включении переключателя электрического стеклоподъемника (С745) и замыкании контактов (контакты 4 и 1), напряжение подается на реле G031 через предохранитель Е044 и выключательС745 (провод 4527). В результате этого, напряжение питания подается на контактный вывод 1 электродвигателя (В003) через предохранитель Е034. Другой контактный вывод (2) соединен с «массой» через реле G030. Двигатель начинает вращаться по часовой стрелке и стекло в двери со стороны водителя поднимается.
ПРИНЦИП ДЕЙСТВИЯ ЭЛЕКТРИЧЕСКИХ СТЕКЛОПОДЪЕМНИКОВ, СО СТОРОНЫ ПАССАЖИРА (ОПУСКАНИЕ СТЕКЛА)
(Выключатель в облицовке двери, со стороны водителя)
При включении переключателя электрического стеклоподъемника со стороны пассажира (С743) и замыкании контактов (контакты 2 и 4), напряжение подается на реле G028 через предохранитель Е044 и выключательС743 (провод 4522). В результате этого, напряжение питания подается на контактный вывод 2 электродвигателя (В004) через предохранитель Е033. Другой вывод (1) соединен с «массой» через реле G029.
Двигатель начинает вращаться против часовой стрелки и стекло в двери со стороны пассажира опускается.
ПРИНЦИП ДЕЙСТВИЯ ЭЛЕКТРИЧЕСКИХ СТЕКЛОПОДЪЕМНИКОВ, СО СТОРОНЫ ПАССАЖИРА (ПОДЪЕМ СТЕКЛА)
(Выключатель в облицовке двери, со стороны водителя)
При включении переключателя электрического стеклоподъемника (С743) и замыкании контактов (контакты 4 и 1), напряжение подается на реле G029 через предохранитель Е044 и выключательС743 (провод 4523). В результате этого, напряжение питания подается на контактный вывод 1 электродвигателя (В004) через предохранитель Е033. Другой контактный вывод (2) соединен с «массой» через реле G028. Двигатель начинает вращаться по часовой стрелке и стекло в двери со стороны пассажира поднимается.
ПРИНЦИП ДЕЙСТВИЯ ЭЛЕКТРИЧЕСКИХ СТЕКЛОПОДЪЕМНИКОВ, СО СТОРОНЫ ПАССАЖИРА
(Выключатель в облицовке двери, со стороны пассажира)
Управление электрическим стеклоподъемником со стороны пассажира с использованием С744 аналогично управлению электрическим стеклоподъемником со стороны водителя. При включении переключателя С744 (замыкание контактов 4 и 2), под напряжение ставится реле G028 через выключательС743 (контакты 5 и 2) и двигатель (В004) опускает стекло. При включении переключателя С744 (замыкание контактов 4 и 1), под напряжение ставится реле G029 через выключательС743 (контакты 3 и 1), двигатель (В004) вращается по часовой стрелке и стекло, в результате, поднимается.
Электрические стеклоподъемники функционируют только при включенном электропитании.
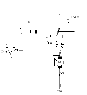
ЦЕНТРАЛЬНЫЙ ЗАМОК ДВЕРЕЙ, СО СТОРОНЫ ПАССАЖИРА (СТАНДАРТНАЯ КОМПЛЕКТАЦИЯ)
Назначение:
Запирание двери пассажира с использованием кнопки/ключа или переключателя С744. Водитель может запирать/отпирать дверь со стороны пассажира, находясь на своем месте, при помощи переключателя.
Электродвигатель привода центрального замка, со стороны пассажира (В200):
Двигатель снабжен двумя (внутренними) переключателями, а именно:
- Концевой выключатель (переключается в конце каждого хода) (нижний выключатель на схеме).
- Переключатель, механически соединенный с кнопкой запирания (переключается в начале каждого перемещения кнопки запирания вверх или вниз) (верхний выключатель на схеме).
Примечание:
Механическая связь (посредством тяг) между цилиндром замка и кнопкой запирания не нарушается.
Исходное положение: дверь открыта
- Запирание двери с использованием кнопки/ключа.
Посредством системы тяг немедленно переключается верхний переключатель. В результате этого, ток идет через предохранитель, соединение 30В, двигатель, нижний выключатель и верхний выключатель через соединение 31 на «массу». Благодаря механической связи между двигателем и кнопкой запирания, кнопка перемещается вниз. По достижении нижнего положения, «концевой» выключатель переключает полюса (нижний выключатель на схеме). Усилие передается от двигателя на кнопку запирания через систему угловых рычагов/соединительных тяг.
- Запирание двери с использованием переключателя С774.
Если подпружиненным переключателем С774 замыкаются выводы 3 и 7, контактный вывод DL двигателя запирания двери В200 замыкается на «массу». В результате, ток идет через предохранитель, соединение 30В, двигатель и нижний выключатель на «массу». Достаточно кратковременного нажатия на переключатель, чтобы двигатель заработал. Вследствие наличия механической связи между двигателем и кнопкой запирания, верхний выключатель немедленно переключается. Протекание тока продолжается до момента разрыва цепи «концевым» переключателем.

Исходное положение: дверь закрыта
- Отпирание двери с использованием кнопки/ключа.
Посредством системы тяг немедленно переключается верхний переключатель. В результате этого, ток идет через предохранитель, соединение 30В, двигатель, нижний выключатель и верхний выключатель через соединение 31 на «массу». Благодаря механической связи между двигателем и кнопкой запирания, кнопка перемещается верх. По достижении нижнего положения, «концевой» выключатель переключает полюса (нижний выключатель на схеме). Усилие передается от двигателя на кнопку запирания через систему угловых рычагов/соединительных тяг.
- Отпирание двери с использованием переключателя С774.
Если подпружиненным переключателем С774 замыкаются выводы 3 и 1, контактный вывод DO двигателя запирания двери В200 замыкается на «массу». В результате, ток идет через предохранитель, соединение 30В, двигатель и нижний выключатель на «массу». Достаточно кратковременного нажатия на переключатель, чтобы двигатель заработал. Вследствие наличия механической связи между двигателем и кнопкой запирания, верхний выключатель немедленно переключается. Протекание тока продолжается до момента разрыва цепи «концевым» переключателем.

ЗАПИРАНИЕ ЦЕНТРАЛЬНОГО ЗАМКА (УСТАНАВЛИВАЕТСЯ ПО СПЕЦИАЛЬНОМУ ЗАКАЗУ)
ЛЮК В КРЫШЕ КАБИН XL/XC/XH
ОТКРЫВАНИЕ ЛЮКА В КРЫШЕ
При включении переключателя привода люка в крыше (С736), замыкаются контакты 2 и 6, а, следовательно, и контакты 1 и 3. Напряжение подается на контактный вывод 1 двигателя привода люка в крыше (В175 в кабине XC и В009 в кабине XL/XH) через предохранитель Е028, провод 1107, выключательС736 и провод 4761. Люк в крыше открывается.
ЗАКРЫВАНИЕ ЛЮКА В КРЫШЕ
При включении переключателя привода люка в крыше (С736), замыкаются контакты 8 и 6, а, следовательно, контакты 7 и 3, напряжение подается на контактный вывод 2 двигателя привода люка в крыше (В175 в кабине XC и В009 в кабине XL/XH) через предохранитель Е028, провод 1107, выключательС736 и провод 4761. Люк в крыше закрывается.
ВАРИАНТЫ
Расположение
3, 7 Разъем 694:
В кабине XL/XH: двигатель В009
В кабине XC: двигатель В175
36 В стандартной версии не устанавливаются двигатель централизованного запирания водительской двери (В199), а также электронный блок системы централизованного запирания дверей (D905).
Соединения В200 следующие:

Провод 5062 напрямую соединен с контактным выводом 7 переключателя С774.


МЕХАНИЧЕСКОЕ ПОДЪЕМНОЕ УСТРОЙСТВО
Подъем вручную:
При включении переключателя С739 (выключатель механического подъемного устройства) (замыкание контактов 3 - 7), напряжение подается на контактный вывод 1 клапана подъема В071 через предохранитель Е062, провод 1221, контакты 3 - 7 переключателя С739, провод 4550, контакты 3 - 4 реле G381 и провод 5180. Этот клапан ставится под напряжение. Одновременно, напряжение подается на контактный вывод 85 реле G052 через диод D622, провод 4552, контакты 30 - 87а реле G066 и провод 4557. Это реле активируется и замыкает контакты 1 - 2. При этом напряжение подается на контактный вывод 1 насоса механического подъемного устройства В073 через контакты 1 - 2 реле G052 и провод 4554. При этом запускается электродвигатель масляного насоса.
При чрезмерном увеличении давления масла (>160 бар) активируется датчик давления масла Е524. После этого напряжение подается на контактный вывод 85 реле G066 через контакты 1 - 2 датчика давления масла Е524. Это реле, активируясь, размыкает соединение 30 - 87а. После этого питание подается на контактный вывод 85 реле G066 от провода 4552 через контакты 30 - 87 реле G066 и провод 4558. Это реле остается под напряжением. В то же время, напряжение с G025 снимается. Контакты 1 - 2 размыкаются, и напряжение снимается с контактного вывода 1 насоса механического подъемного устройства В073. Электродвигатель насоса отключается, и давление масла падает.
Опускание вручную:
При включении переключателя С739 (выключатель механического подъемного устройства) (замыкание контактов 3 - 1), напряжение подается на контактный вывод S1 электронного блока D503 через предохранитель Е062, провод 1221, контакты 3 - 1 переключателя С739, провод 4757, проходной соединитель G745 и провод 4551. Напряжение подается на контактный вывод 1 клапана опускания В072 через контактный вывод 87 электронного блока D503 и провод 4553. Этот клапан ставится под напряжение. Одновременно, напряжение подается на контактный вывод 85 реле G052 через диод D623, провод 4552, контакты 30 - 87а реле G066 и провод 4557. Это реле активируется и замыкает контакты 1 - 2.
После этого напряжение подается на контактный вывод 1 насоса механического подъемного устройства В073 через контакты 1 - 2 реле G052 и провод 4554. При этом электродвигатель масляного насоса запускается. При чрезмерном увеличении давления масла (>160 бар), замыкается датчик давления масла Е524. После этого напряжение подается на контактный вывод 85 реле G066 через контакты 1 -2 датчика давления масла Е524. Это реле, активируясь, размыкает соединение 30 - 87а. После этого питание подается на контактный вывод 85 реле G066 через провод 4552, контакты 30 - 87 реле G066 и провод 4558. Это реле остается под напряжением. В то же время, напряжение с G052 снимается. Контакты 1 - 2 размыкаются, и напряжение снимается с контактного вывода 1 насоса механического подъемного устройства В073. Электродвигатель насоса отключается, и давление масла падает.
Автоматическая защита моста от перегрузки
Если осевая нагрузка на ведущий мост превысит разрешенный максимум, активируется датчик Е584. При этом датчик Е507 переходит в режим «ожидания». Если происходит дальнейшее увеличение нагрузки на ось (> 10 тонн), датчик Е507 автоматически опускает вспомогательный мост.
Если мост поднят, F097 (бесконтактный выключатель механического подъемного устройства вспомогательного моста) обеспечивает подачу напряжения на реле G380 через провод 3661. После этого напряжение подается через предохранитель Е062, провод 1221, контакты 3 - 5 реле G380 на контактный вывод 1 датчика Е507. Этот датчик активируется.
Напряжение немедленно подается на контактный вывод S2 электронного блока D503. Посылка сигнала бесконтактным переключателем защиты от осевой перегрузки (Е507) на контактный вывод S2 должна продолжаться, по крайней мере, 10 секунд, прежде чем электронный блок механического подъемного устройства (D503) активирует клапан (В072), и электродвигатель насоса механического подъемного устройства (В073), после чего последует опускание вспомогательного моста. Это необходимо для предотвращения превышения максимально-допустимой осевой нагрузки.
Если в течение 2,5 минут вновь задействован выключатель на панели приборов, произойдет сброс параметров в электронном блоке и начнется отсчет следующего 2,5-минутного периода.
В результате, активируется реле электродвигателя механического подъемного устройства (G052), запуская, тем самым, электродвигатель насоса механического подъемного устройства (В073). Электродвигатель активируется через диод D623, реле G066 (соединение выводов 30 и 87а) на контактный вывод 85 реле G052. По достижении давления 160 бар, датчик давления масла (Е524) отключает электродвигатель насоса механического подъемного устройства (В073) через реле (G066) и реле (G052).
Подъемный мост нельзя поднять в течение 2,5-минутного срока, поскольку клапан (В072) остается под напряжением. Для подъема подъемного моста этот клапан не должен быть под напряжением.
ВАРИАНТЫ
Расположение
40 G745: В разъеме 882, от штырькового вывода 20 отходит провод 4757. С другой стороны имеется провод 4551. G745 формируется штырьковым соединением.


НАГРЕВАТЕЛЬНЫЙ ЭЛЕМЕНТ / ТОПЛИВНЫЙ ФИЛЬТР ВЛАГООТДЕЛИТЕЛЬ
НАГРЕВАТЕЛЬНЫЙ ЭЛЕМЕНТ
Если температура топлива опускается ниже 50С, автоматически активируется нагревательный элемент. Затем напряжение подается на контактный вывод А1 электронного блока В378 через провод 1000, предохранитель Е171 и провод 1179. Нагревательный элемент начинает подогрев топлива.
ТОПЛИВНЫЙ ФИЛЬТР ВЛАГООТДЕЛИТЕЛЬ
При включении контакта автомобиля, напряжение подается на оба контактных вывода А3 и В1 электронного блока (В378) через провод 1010, предохранитель Е170 и провод 1285. Если в топливном фильтре имеется влага, данный входной сигнал присутствует в блоке VIC через провод 3150. Затем блок VIC отправляет сообщение на приборный щиток DIP, после чего на приборном щитке DIP загорается сигнальная лампа.

СИСТЕМА ОЧИСТИТЕЛЯ / ОМЫВАТЕЛЯ ЛОБОВОГО СТЕКЛА
Скорость I (низкая скорость)
Если выключатель очистителя лобового стекла (С832) установлен в положение I (замыкание контактов 13 - 2), напряжение подается на контактный вывод D9 электронного блока D900 (VIC) через предохранитель Е035, провод 1211, контакты 13 - 2 переключателя С832 и провод 4501. VIC (D900) замыкает контактный вывод С50 на «массу». При этом напряжение подается на контактный вывод 1 реле G237 через предохранитель Е025 и провод 1205. Поскольку VIC замыкает провод 4505 на «массу» через контактный вывод С50, реле G237 ставится под напряжение.
После этого напряжение подается на контактный вывод 53 электродвигателя привода стеклоочистителя В000 через предохранитель Е025, провод 1205, контакты 5 - 3 реле G237 и провод 4507.
Скорость II (высокая скорость)
Если выключатель очистителя лобового стекла С832 установлен в положение II (замыкание контактов 3 - 10), реле G236 и G237 замыкаются на «массу» через предохранитель Е025, провод 1205, реле G236 и G237, провод 4505, диод D782, провод 4504 и выключательС832 (контакты 3 - 10). При этом оба реле ставятся под напряжение. После этого напряжение подается на контактный вывод 53b электродвигателя привода стеклоочистителя В000 через предохранитель Е025, провод 1205, контакты 5 - 3 реле G237, провод 4506, контакты 3 - 5 реле G236 и провод 4508.
Скорость II (высокая скорость) переключается без участия VIC.
Прерывистый режим
Если выключатель очистителя лобового стекла С832 установлен в положение прерывистого режима (замыкание контактов 13 – 1), напряжение подается на контактный вывод D37 системы VIC через предохранитель Е035, провод 1211, контакты 13 - 1 переключателя С832 и провод 4502. VIC замыкает контактный вывод С50 на «массу». После этого напряжение подается на контактный вывод 1 реле G237 через предохранитель Е025, провод 1205. Замыкание на «массу» обеспечивается через провод 4505 и контактный вывод C50 системы VIC. В результате, ставится под напряжение реле G237. Напряжение при этом подается на контактный вывод 53 электродвигателя привода стеклоочистителя В000 через предохранитель Е025, провод 1205, контакты 5 – 3 реле G237, провод 4506, контакты 3 – 4 реле G236 и провод 4507. Напряжение подается на контактный вывод D32 разъема VIC через предохранитель Е025, провод 1205, отключающий выключатель в электродвигателе
привода очистителя лобового стекла (В000) и провод 4509. Разрывается связь с «массой» контактного вывода С50, и, в результате этого, подача напряжения на реле G237 прекращается.
Если контактный вывод D32 вновь замкнуть на «массу» через отключающий переключатель, контактный вывод С50 через установленный интервал времени вновь окажется замкнутым на «массу» и, в результате, реле G237 вновь окажется под напряжением. При этом цикл возобновляется.
Одновременная работа очистителя/омывателя
При кратковременной подаче напряжения на контактный вывод D33 разъема VIC и последующем отключении питания (выключении переключателя С832) через предохранитель Е035, провод 1211, контакты 4 - 11 переключателя С832, провод 3648, , контактный вывод 50 разъема VIC замыкается на массу на определенный промежуток времени. При этом активируется реле (G237) и щетки стеклоочистителя совершают одно чистящее движение.
Если в течение прибл. 2 секунд на выключатель очистителя лобового стекла (С832) подается напряжение через предохранитель Е035, провод 1211, контакты 4 - 11 переключателя С832 и провод 3648, напряжение будет подано на контактный вывод А1 разъема VIC, после чего включится электродвигатель насоса очистителя лобового стекла (В001). Через прибл. 1 секунду, контактный вывод С50 на определенное время замкнется на «массу». При этом активируется реле (G237) и включится электродвигатель очистителя лобового стекла.
Омыватель фар головного света
Если происходит кратковременная подача напряжения на контактный вывод D33 системы VIC и последующее отключения подачи напряжения (выключатель очистителя лобового стекла на данном этапе не переключается) через предохранитель Е035, провод 1211, контакты 4 – 11 выключательС832 и провод 3648. При условии, что выключатель освещения установлен в положение ближний свет, напряжение подается на контактный вывод С48 на определенное время. На реле G238 подается напряжение. В результате напряжение подается на насос (В002) омывателя фар головного света чрез предохранитель Е205, провод 1205, контакты 3 – 5 реле G238 и провод 4511.

ОТОПИТЕЛЬ КАБИНЫ D3LC (ACH-EA) C ТАЙМЕРОМ / БЕЗ ТАЙМЕРА
ВАРИАНТЫ
Расположение
4, 7 Только если автомобиль оборудован для транспортировки опасных грузов в соответствии с требованиями RTMDR.
33, 51 Устанавливается только, если автомобиль оснащен термостатом. В этом случае также устанавливается выключательС778. Не применимо, в случае если автомобиль НЕ оборудован для перевозки опасных грузов.
Только если автомобиль оборудован для транспортировки опасных грузов в соответствии с требованиями PETREG.
43 Устанавливается только, если автомобиль оснащен таймером.
51 С844: Только если автомобиль оборудован для транспортировки опасных грузов в соответствии с требованиями RTMDR.

ОТОПИТЕЛЬ КАБИНЫ HYDRONIC 10 (ACH-EW) С ТАЙМЕРОМ
ВАРИАНТЫ
Расположение
4, 9 DBV: в жгуте проводов рядом с печатной платой.
16 Для ADR/VLG:
DVB: рядом с разъемом 582.


УПРАВЛЯЮЩИЙ РАЗЪЕМ UPEC / ФУНКЦИИ ОБОРУДОВАНИЯ КУЗОВА
ВАРИАНТЫ
Расположение
10 Разъем 658: устанавливается по специальному заказу.
40 Разъем 698: устанавливается по специальному заказу.
52 Разъем 657: Разъем кузова (устанавливается по специальному заказу).
68 провод подходит к проходному соединителю 575 на приборном щитке
94 Разъем А068: устанавливается по специальному заказу.


СИСТЕМА СИГНАЛИЗАЦИИ/ЗАРЯДНОЕ УСТРОЙСТВО АККУМУЛЯТОРНОЙ БАТАРЕИ СИСТЕМЫ СИГНАЛИЗАЦИИ BV3
ВАРИАНТЫ
Расположение
23 Провод 4004: устанавливается в случае, если на автомобиле НЕ устанавливается система сигнализации.
21, 25, 26 На коробке передач AS Tronic. На механической коробке передач устанавливается G303, вывод 30 подсоединен к проводу 4004.
49 НЕ устанавливается на модели Н1.
57 Устанавливается в случае, если на автомобиле НЕ устанавливается система сигнализации.
61 НЕ устанавливается на модели BV02.
69, 70 Устанавливается на модели BV03
91, 93, 96 Разъем 873: для автомобилей типа FA.
115 Разъем для F686 (устанавливается по специальному заказу).
152 D931, Е023, Е035: только в случае, если НЕ установлена система сигнализации, и автомобиль оборудован блоком светодиодов.



КОНТАКТНЫЕ ГНЕЗДА, FA/FT
ДИАГНОСТИЧЕСКАЯ РОЗЕТКА (А021), 16-штырьковая
Диагностическая розетка расположена справа внизу с внешней стороны центральной коробки. Это розетка предназначена для подсоединения DAVIE. После включения электропитания, напряжение подается на штырьковый вывод 1 через предохранитель Е053. Штырьковый вывод 2 замкнут на «массу». Остальные штырьковые выводы предназначены для связи с различными системами и подсоединяются к этим системам.
Вы-вод № Про-вод № Цвет Описание
1
1229
красный
Энергоснабжение DAVIE
2
9107
белый
«Масса»
3
3425
синий
ABS - ASC-D
4
5
4697
черный
UPEC
6
7
4732
черный
ECAS
8
3646
синий
CDS, ALS-S, EMAS
9
4047
черный
VIC
10
3065
синий
AS Tronic
11
4883
черный
Интардер ZF
12
4733
черный
DIP-4
13
3470
синий
AGS
14
3037
синий
Отопитель кабины
15
3700
желтый
V-CAN-L
16
3701
синий
V-CAN-H
РОЗЕТКА 24В (А007), 2-штырьковый
Штырьковый вывод 1 напрямую подсоединен к источнику питания через провод 1103, предохранитель Е036.
Штырьковый вывод 2 соединен с «массой».
РАЗЪЕМ ABS/EBS (А004), 7-штырьковый
Штырьковый вывод 1 напрямую подсоединен к источнику энергоснабжения при выключенном зажигании через предохранитель Е043 и провод 1119.
Штырьковый вывод 2 напрямую подсоединен к источнику энергоснабжения после замка зажигания через предохранитель Е172 и провод 1288.
Штырьковые выводы 3 + 4 оба соединены с «массой».
Штырьковый вывод 5 соединен с контактным выводом С32 электронного блока VIC (D900) через провод 3428.
Штырьковый вывод 6 соединен с контактным выводом В6 электронного блока D880 (EBS) через провод 3559. Только, если автомобиль оснащен системой EBS.
Штырьковый вывод 7 соединен со штырьковым выводом B3 электронного блока D880 (EBS) через провод 3558. Только если автомобиль оснащен системой EBS.
РОЗЕТКА ПРИЦЕПА (А000), (7-штырьковый)
Штырьковый вывод 1 соединен с «массой».
Штырьковый вывод 2 включает левый задний фонарь.
Штырьковый вывод 3 соединен через провод 2008 с контактным выводом А7 разъема VIC (D900) (указатель поворотов, левый)
Штырьковый вывод 4 соединен с реле G036 (реле стоп-сигналов) через провод 4601
Штырьковый вывод 5 соединен через провод 2009 с контактным выводом А8 разъема VIC (D900) (указатель поворотов, правый).
Штырьковый вывод 6 включает правый задний фонарь.
РОЗЕТКА ПРИЦЕПА (А058) 15-штырьковый
Штырьковый вывод 1 соединен через провод 2008 с контактным выводом А7 разъема VIC (D900) (указатель поворотов, левый).
Штырьковый вывод 2 соединен через провод 2009 с выводом А8 разъема VIC (D900) (указатель поворотов, правый).
Штырьковый вывод 3 соединен через провод 2152 с контактным выводом 87 реле G005 (реле задних противотуманных фонарей).
Штырьковый вывод 4 соединен с «массой».
Штырьковый вывод 5 включает левый задний фонарь через провод 2102.
Штырьковый вывод 6 включает правый задний фонарь через провод 2103.
Штырьковый вывод 7 подсоединен к контактному выводу 87 реле G036 (реле стоп-сигналов) через провод 4601.
Штырьковый вывод 8 соединен с контактным выводом 5 реле G350 (реле фонарей заднего хода) через провод 4591.
Штырьковый вывод 9 соединен напрямую с источником энергоснабжения до замка зажигания через предохранитель Е048 и провод 1113.
Штырьковый вывод 10 соединен через провод 3659 с контактным выводом В6 электронного блока D911 (ALS-S).
Штырьковый вывод 11 соединен через провод 3660 с контактным выводом B4 электронного блока D911 (ALS-S).
Штырьковый вывод 12 соединен с контактным выводом А10 электронного блока D911 (ALS-S) через провод 3651.
Штырьковый вывод 13 не подсоединен.
Штырьковый вывод 14 не подсоединен.
Штырьковый вывод 15 не подсоединен.
РАЗЪЕМ ЗАДНИХ ПРОТИВОТУМАННЫХ ФОНАРЕЙ И ФОНАРЕЙ ЗАДНЕГО ХОДА (А001), 7-штырьковый
Штырьковый вывод 1 соединен с «массой».
Штырьковый вывод 2 соединен через провод 3659 с контактным выводом В6 электронного блока ALS-S (D911).
Штырьковый вывод 3 соединен с контактным выводом 5 реле G350 (реле фонарей заднего хода) через провод 4591.
Штырьковый вывод 4 соединен напрямую с источником энергоснабжения до замка зажигания через 1113 и предохранитель Е048.
Штырьковый вывод 5 соединен через провод 3660 с контактным выводом В4 электронного блока D911 (ALS-S).
Штырьковый вывод 6 соединен с контактным выводом А10 электронного блока D911 (ALS-S) через провод 3651.
Штырьковый вывод 7 подсоединен через провод 2152 к контактному выводу 87 реле G005 (реле задних противотуманных фонарей).
ФУНКЦИОНАЛЬНЫЙ РАЗЪЕМ КУЗОВА (А070), 8-штырьковый
Штырьковый вывод 1 подсоединен к источнику энергоснабжения до замка зажигания через провод 1113 и предохранитель Е048.
Штырьковый вывод 2 соединен с контактным выводом 1 переключателя лампы рабочего освещения С725 через провод 2155.
Штырьковый вывод 3 соединен с контактным выводом 87 реле G036 (реле стоп-сигналов) через провод 4601.
Штырьковый вывод 4 соединен с контактным выводом 5 реле G350 (реле фонарей заднего хода) через провод 4591.
Штырьковый вывод 5 соединен с контактным выводом А10 электронного блока D911 (ALS-S) через провод 3651.
Штырьковый вывод 6 соединен через провод 3659 с контактным выводом В6 электронного блока D911 (ALS-S).
Штырьковый вывод 7 соединен через провод 3660 с контактным выводом В4 электронного блока D911 (ALS-S).
Штырьковый вывод 8 замкнут на «массу».
РАЗЪЕМ ТЕЛЕФОНА (А076)
Штырьковый вывод 1 соединен через провод 1353 с выводом В1 (12В) электронного блока D895.
Штырьковый вывод 2 соединен через провод 1108 с выводом А4 (12В) электронного блока D895.
Штырьковый вывод 3 замкнут на «массу».
РОЗЕТКА В ОСНОВАНИИ СИДЕНЬЯ ВОДИТЕЛЯ (А043), 2-штырьковая
Штырьковый вывод 1 подсоединен к источнику энергоснабжения после замка зажигания через провод 1240 и предохранитель Е091.
Штырьковый вывод 2 замкнут на «массу».
ГНЕЗДО ДОПОЛНИТЕЛЬНОГО ОБОРУДОВАНИЯ (А038), 2-штырьковая
Штырьковый вывод 1 подсоединен к источнику энергоснабжения до замка зажигания через провод 1175 и предохранитель Е168.
Штырьковый вывод 2 напрямую замкнут на «массу».
ГНЕЗДО ДОПОЛНИТЕЛЬНОГО ОБОРУДОВАНИЯ (А027), 6-штырьковая
Штырьковый вывод 1 подсоединен к источнику энергоснабжения до замка зажигания через провод 1154 и предохранитель Е142.
Штырьковый вывод 2 подсоединен к источнику энергоснабжения после замка зажигания через провод 1258 и предохранитель Е163.
Штырьковый вывод 3 напрямую замкнут на «массу».
ВАРИАНТЫ
Расположение:
29, 162 Разъем 873: для автомобилей типа FA.
23, 26 Разъем 585:
Система ABS: разъем 585.
Система EBS: разъем 584.
61 Соединение с электронными блоками D850 или D880.
60 Соединение с электронными блоками D851 или D802.
132, 150 Розетка А000 и А001. Для двух 7-штырьковых разъемов или одного 15-штырькового разъема.
132, 203 Применимо только для автомобилей типа FA.
29 – 46,
161 – 197 Разъем 873:
К ним могут быть подсоединены 7-штырьковые или 15-штырьковые разъемы.




СИСТЕМА CDM
ВАРИАНТЫ
Расположение:
37 Разъем подсоединен к проходному соединителю в приборной панели.
40 Подсоедините провод 3003 к разъему 862.
51 В кабине XC - разъем 190.
В кабине XL/XH – разъем 291.


Электросхемы в высоком качестве - доступны только пользователям



