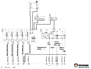
Система VIS SCANIA



Система VIS управляет работой:
• Фар(ближний/дальний свет)
• Габаритными огнями
• Корректора фар
• Омывателя фар
• Задних фонарей
• Стоп-сигналов
• Фонарей заднего хода
• Указателей поворота
• Боковых габаритных огней
• Противотуманных фар (передних/задних)
• Фар-прожекторов верхних/нижних
• Аварийной сигнализацией
• Фонарями прицепа
• Лампой освещения сцепного устройства
• Очистителями ветрового стекла
• Омывателями ветрового стекла
• Сигнальными маячками
• Звуковым сигналом
• Внутренним освещением = LAS




Это предохранители для различных функций. Здесь не приводится предохранителей внутри или вне (in out the CVU)




Интерпретация комбинаций сигналов от трех «цифровых» входов, подключенных к переключателю внешнего освещения (S1) :

DTC Диагностический код неисправности: Слишком большой ток
Описание:
Дальний свет (правая сторона) - не в порядке.
Проявление:
DTC проявляется как активный, если нагрузка на выходе - более чем 7,5А в течение 1 секунды.
DTC Не активный, когда функция вновь активируется и нагрузка - ниже 6А в течение 1 секунды.
Примечание:
Выход отключен, пока функция не активируется. Всякий раз при активации функции производится новое измерение нагрузки.
Действия:
Проверьте тип и количество ламп, подключенных на данный выход.
Также проверьте проводку и наличие контакта в разъемах.
Запоминане и удаление:
Код DTC стирается при диагностике.
Настройки с помощью Scania Programmer
• Скоростной порог рабочего освещения: Рабочее освещение может быть настроено на зависимость от скорости движения автомобиля.
Настройка не имеет ограничений.
• Управление верхними и нижними фарами-прожекторами: Для некоторых рынков допускается одновременное включение верхних и нижних фар-прожекторов.
• Осветить дорогу к дому: Подвиньте вверх переключатель ближнего/дальнео света, это включит наружное освещение.
• Движение в дневное время с ближним светом или передними противотуманными фарами.
• Некоторые клиенты могут захотеть включить (или отключить) все эти функции. На это нет никаких ограничений.
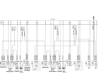
Проверка работы внешнего освещения
Описание:
Проверка внешних осветительных приборов может производиться при помощи дистанционного управления
- Ближний свет слева, ближний свет справа
- Задний ход
- Дальний свет справа, дальний свет слева
- Противотуманные фонари сзади
- Противотуманные фонари спереди
- Стоп сигналы
- Фары-прожекторы нижние
- Указатель поворота правый задний и правый прицепа
- Фары-прожекторы верхние
- Указатель поворота левый задний и левый прицепа
- Передние указатели поворота правый и левый
- Рабочее освещение
Одно нажатие включает габаритные огни
• Два нажатие - проверка работы внешнего освещения
• Третье нажатие после 120 сек выключает проверку

Проверка работы внешнего освещения CUV
Входные параметры:
• Положение ключа стартера
• Сигнал стояночного тормоза в ”круиз контроль/Скорость автомобиля - E”
• ”TCO1” параметр ’’Тахограф Скорость автомобиля”
Выходные функции:
• Проверка всех ламп системы наружного освещения.
• Состояние функции проверки (активирована/не активирована), сообщение по шине CAN
Проерка работы приборов внешнего освещения прекращается в случае:
• Отпускании стояночного тормоза и начала движения.
• Изменения положения стартерного ключа.
• По истечении 5 минут.
Защита от перегрузки по току, освещение
Описание:
Чтобы избежать перегреа ЭУБ или проводов, ЭУБ постоянно измеряет суммарное потребление тока.
Если величина тока превышает запрограммированный предел, ЭУБ переключается в режим
ограничения потребления тока путем отключения определенных потребтелей тока.
Объяснение:
Если общее потребление тока больше, чем запрограммированная в VIS величина общего потребления тока в течении более 1 секунды, будут отключены наименее важные потребители см.
табл. приоритетов :
Приоритет Потребление тока
Низкий Нижние фары-прожекторы
Верхние фары-прожекторы
Рабочее освещение
Высокий Передние противотуманные фары
Есть возможность задать величину запрограммированного проедела 1-255A. Рекомендуется
придерживаться стандартной величины - 80A.
Режим резервного дублирования головного освещения
Описание:
• Если ключ стартера в положениях «движение» или «запуск» активируется режим дублирования.
• Дальний свет дублируется (при выходе из строя) ближним и габаритным освещением.
• Дальний свет выключен, если включен дублирующий свет.
• Если активируется режим резервного дублирования, система предупреждения выдает сигнал на панель приборов (ICL).

Омыватель фар















