Кондиционирование воздуха DAF
СОДЕРЖАНИЕ
- ОБЩИЕ СВЕДЕНИЯ
- Введение
- Расположение узлов CF65/75/85
- Расположение узлов LF45/55
- ОПИСАНИЕ СИСТЕМЫ
- Принцип работы системы кондиционирования воздуха, контур охлаждения
- Принцип работы системы кондиционирования воздуха CF65/75/85, электрооборудование
- Принцип работы системы кондиционирования воздуха LF45/55, электрооборудование
- ОПИСАНИЕ УЗЛОВ
- Компрессор
- Конденсатор
- Осушитель
- Терморегулирующий вентиль
- Испаритель
- Вентилятор отопителя
- Температурный выключатель
- Датчик высокого/низкого давления
- ПРОВЕРКА И РЕГУЛИРОВКА
- Важные моменты, о которых необходимо помнить при проверке системы
- Проверка системы кондиционирования воздуха по температуре трубопроводов
ОБЩИЕ СВЕДЕНИЯ
ВВЕДЕНИЕ
В настоящем описании системы описывается система кондиционирования воздуха с хладагентом R134А. При необходимости, электрические и механические неисправности можно выявить и устранить, не открывая всю систему.
Примечание:
Система кондиционирования воздуха может открываться, помещаться в разреженную среду и заправляться только специалистом. Во многих странах, для осуществления подобной деятельности требуется официальная сертификация. Следовательно, в настоящем описании системы подробности данных операций не рассматриваются.
Различные элементы системы кондиционирования воздуха, такие как компрессор, осушитель, терморегулирующий вентиль и гибкие трубопроводы были специально разработаны под хладагент
РАСПОЛОЖЕНИЕ УЗЛОВ CF65/75/85

- 1. Компрессор (В043)
- 2. Осушитель
- 3. Конденсатор
- 4. Сервисный клапан, секция высокого давления
- 5. Терморегулирующий вентиль
- 6. Испаритель
- 7. Температурный выключатель (Е508) (температурный выключатель расположен позади испарителя) с датчиком, встроенным в испаритель
- 8. Сервисный клапан, секция низкого давления
- 9. Микро-реле кондиционера (G267)
- 10. Микро-реле кондиционера (G279)
- 11. Датчик высокого/низкого давления
РАСПОЛОЖЕНИЕ УЗЛОВ LF45/55

- 1. Компрессор (В043)
- 2. Осушитель
- 3. Конденсатор
- 4. Сервисный клапан, секция высокого давления
- 5. Терморегулирующий вентиль
- 6. Испаритель
- 7. Температурный выключатель (Е508) (температурный выключатель расположен позади испарителя) с датчиком, встроенным в испаритель
- 8. Сервисный клапан, секция низкого давления
- 9. Датчик высокого/низкого давления
ОПИСАНИЕ СИСТЕМЫ
ПРИНЦИП РАБОТЫ СИСТЕМЫ КОНДИЦИОНИРОВАНИЯ ВОЗДУХА, КОНТУР ОХЛАЖДЕНИЯ

А: Высокое давление, жидкость
В: Высокое давление, газ
С: Низкое давление, жидкость
D: Низкое давление, газ
Система кондиционирования воздуха представляет собой замкнутую систему, заполненную хладагентом R134А. Система состоит из секции высокого давления и секции низкого давления. Секция высокого давления идет от компрессора (1) через конденсатор (2) и осушитель (3) к терморегулирующему вентилю (4). Секция низкого давления идет от терморегулирующего вентиля (4) через испаритель (5) к компрессору (1). Парообразный хладагент под низким давлением поступает в компрессор (1). Компрессор (1) сжимает хладагент. В результате, давление и температура хладагента возрастают. Тем не менее, хладагент сохраняет газообразную форму.
После этого газообразный хладагент под высоким давлением и с высокой температурой попадает в конденсатор (2). В конденсаторе (2) хладагент с высокой температурой теряет тепло, отдавая его относительно более холодному окружающему воздуху (конденсатор расположен в потоке воздуха). Вследствие потери тепла, хладагент приобретает жидкую форму. Уже в виде жидкости, хладагент поступает из конденсатора (2) в осушитель (3), где из хладагента удаляются присутствующие в нем влага и грязь.
Жидкий хладагент, через осушитель (3) поступает в терморегулирующий вентиль (4). Терморегулирующий вентиль (4) является устройством, обеспечивающим изменение производительности системы. В вентиле хладагент расширяется, после чего поступает в испаритель (5), находясь при этом под низким давлением и имея низкую температуру. Поглощая тепло из воздуха, продуваемого через испаритель, хладагент испаряется и вновь поступает в компрессор. Весь цикл повторяется сначала.
Температура испарителя измеряется датчиком (7). Если температура в испарителе падает до определенного значения, отключается температурный выключатель. При этом разрывается электрическая цепь и, в результате, компрессор отключается. Если температура в испарителе увеличивается до определенного значения, температурный выключатель вновь включается.
Сервисный клапан секции низкого давления (9) расположен между компрессором и терморегулирующим вентилем.
Сервисный клапан секции высокого давления (10) расположен после осушителя (3).
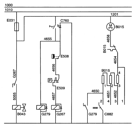
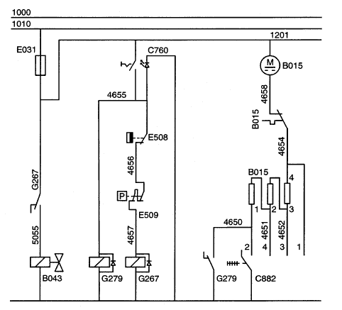
ПРИНЦИП РАБОТЫ СИСТЕМЫ КОНДИЦИОНИРОВАНИЯ ВОЗДУХА CF65/75/85, ЭЛЕКТРООБОРУДОВАНИЕ


После того, как система кондиционирования воздуха включена выключателем С760, через провод 4655, выключатели Е508 и Е509 и провод 4657 под напряжение ставится реле G267. В результате этого включается в работу компрессор В043. Выключатель С760 также непосредственно подает напряжение на реле G279. В результате этого, вентилятор отопителя включается в положение 1.
Примечание:
Выключатель Е508 представляет собой температурный выключатель, контакты которого размыкаются при чрезмерном падении температуры испарителя. Датчик-выключатель Е509 представляет собой выключатель, контакты которого размыкаются, когда давление в системе становится слишком низким или слишком высоким.
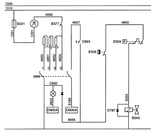
ПРИНЦИП РАБОТЫ СИСТЕМЫ КОНДИЦИОНИРОВАНИЯ ВОЗДУХА LF45/55, ЭЛЕКТРООБОРУДОВАНИЕ


Переключатель вентилятора отопителя ставится под напряжение блоком VIC через провод 5189. Выключатель кондиционера ставится под напряжение только после включения вентилятора отопителя.
После того, как система кондиционирования воздуха включена выключателем С893, через провод 4655, выключатели Е508 и Е509 и провод 4657 под напряжение ставится реле В043.
Примечание:
− Выключатель Е508 представляет собой температурный выключатель, контакты которого размыкаются при чрезмерном падении температуры испарителя. Датчик-выключатель Е509 представляет собой выключатель, контакты которого размыкаются, когда давление в системе становится слишком низким или слишком высоким.
− Если температура охлаждающей жидкости в системе охлаждения двигателя достигает значения 102°С, VIC обесточивает провод 5189. При этом отключается компрессор и система кондиционирования воздуха прекращает работу. Если температура охлаждающей жидкости падает до 98°С, компрессор автоматически включается и система кондиционирования воздуха вновь начинает работу.
ОПИСАНИЕ УЗЛОВ
КОМПРЕССОР

Компрессор представляет собой насос, повышающий давление хладагента.
При увеличении давления увеличивается и температура.
Газообразный хладагент с высокой температурой конденсируется в конденсаторе, отдавая тепло в окружающую среду. В результате, хладагент переходит из газообразного состояния в жидкое.
Компрессор включается и выключается посредством электромагнитной муфты.
Данная муфта состоит из катушки (1) и фрикционной пластины (2).
Когда на катушку подается напряжение, вокруг нее наводится магнитное поле. В результате этого, фрикционная пластина (2) притягивается к шкиву (3), и при этом компрессор приводится в действие.
На компрессоре имеется два места подсоединения трубопроводов. Соединение для впускного трубопровода, идущего от испарителя, имеет больший диаметр. На трубопроводе, в свою очередь, имеется надпись «SUCTION» (всасывание) или буква «S».
Соединение для напорного трубопровода, идущего к испарителю, имеет меньший диаметр. На трубопроводе, в свою очередь, имеется надпись «DISCHARGE» (нагнетание) или буква «D».
Компрессорное масло
В компрессор заливается специальное масло. Во время работы системы кондиционирования воздуха, компрессор вместе с хладагентом нагнетает в систему некоторое количество масла. Это масло циркулирует в системе для того, чтобы:
1. Осуществлять смазывание терморегулирующего вентиля.
2. Осуществлять смазывание компрессора со стороны всасывания и со стороны нагнетания.
При замене узлов, например, конденсатора или испарителя, следует всегда доливать масло, через наливную горловину.
КОНДЕНСАТОР

Конденсатор состоит из нескольких трубок, окруженных пластинами, для улучшения отвода тепла.
Как и у компрессора, у конденсатора имеется два места подсоединения трубопроводов. Один из трубопроводов соединен с компрессором, а другой – с осушителем.
В конденсаторе хладагент переходит из газообразного состояния в жидкое. Конденсатор расположен перед радиатором и использует для охлаждения поток набегающего воздуха.
ОСУШИТЕЛЬ

Осушитель поглощает всю попавшую в систему влагу, а также служит для фильтрации и накапливания жидкого хладагента, перед поступлением последнего в терморегулирующий вентиль. Влагопоглощающий материал (2), через который прокачивается хладагент, прежде чем покинуть осушитель, находится в нижней части осушителя. Хладагент, попадающий в осушитель, находится, в основном, в жидком состоянии. Для предотвращения прохождения через осушитель и попадания в терморегулирующий вентиль газообразного хладагента, последний по трубке (1) сбрасывается в нижнюю часть ресивера. До тех пор, пока в системе имеется достаточное количество хладагента, газ попасть в терморегулирующий вентиль не может.
Примечание:
Стрелка на осушителе показывает направление потока хладагента.
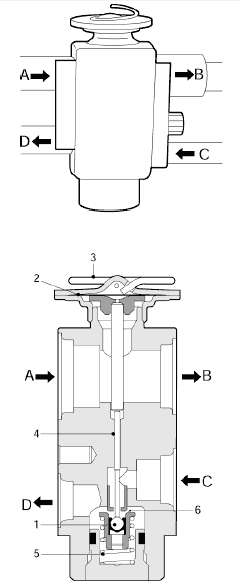
ТЕРМОРЕГУЛИРУЮЩИЙ ВЕНТИЛЬ

Терморегулирующий вентиль регулирует количество хладагента, подаваемого в испаритель.
Регулирование количества происходит за счет открывания и закрывания клапана-регулятора (1), в зависимости от температуры и давления хладагента в испарителе.
В верхней части терморегулирующего вентиля имеется мембрана (2). Полость над мембраной, соединенная с капиллярной трубкой (3), полностью закрыта и заполнена специальным газом.
Нижняя часть мембраны соединена с клапаном-регулятором (1) посредством нажимного штифта (4).
Пружина (5) в нижней части клапана-регулятора (1) толкает клапан-регулятор в направлении канала (6).
Хладагент, пройдя через канал, способен расширяться.
Хладагент в газоообразном состоянии, через впускное (А) и выпускное (В) отверстия терморегулирующего вентиля, из испарителя попадает в компрессор, таким образом, давление под мембраной (2) соответствует давлению в испарителе.
Жидкий хладагент из осушителя подается во впускное отверстие (С) терморегулирующего вентиля.
Выпускное отверстие (D) терморегулирующего вентиля соединено с впускным отверстием испарителя.
Если система кондиционирования воздуха включена, жидкий хладагент из осушителя поступает в терморегулирующий вентиль.
Жидкий хладагент под высоким давлением проходит через канал (6), после чего расширяется, превращаясь в жидкость с низким давлением.
Хладагент, все еще в жидком состоянии, но уже под низким давлением, поступает в испаритель, поглощает тепло и, в результате этого, испаряется.
В то же самое время в терморегулирующий вентиль постоянно поступает жидкий хладагент.
Испарившийся хладагент, все еще имеющий ту же самую низкую температуру, что и жидкий хладагент под низким давлением (температура хладагента в газообразном состоянии увеличится только тогда, когда испарится весь жидкий хладагент), закачивается компрессором внутрь.
Холодный хладагент в газообразном состоянии вызывает падение температуры в напорном трубопроводе испарителя, соединенным с впускным отверстием (А) терморегулирующего вентиля. В результате, давление газа в капиллярной трубке (3) падает и, как следствие, падает давление над мембраной (2) терморегулирующего вентиля.
Пружина (5) под клапаном-регулятором (1) обеспечивает перекрывание клапаном-регулятором канала (6), что приводит к прекращению поступления жидкости через канал.
Жидкий хладагент в испарителе, после этого, может полностью перейти в газообразное состояние.
После того, как испарилась вся жидкость, температура газообразного хладагента повышается. В результате, увеличивается давление в капиллярной трубке (3) и, как следствие, давление над мембраной (2).
Давление толкает мембрану вниз и клапан-регулятор вновь, под действием нажимного штифта, открывает канал (6), обеспечивая жидкому хладагенту возможность вновь попасть в испаритель.
В дальнейшем, открывание и закрывание клапана-регулятора (1) регулирует количество хладагента в испарителе.
На практике, терморегулирующий вентиль стремится к идеальному положению, которое изменяется только тогда, когда возникают (значительные) изменения в тепловой нагрузке или при изменении частоты вращения двигателя.
Надлежащая работа терморегулирующего вентиля имеет большое значение для срока службы компрессора.
Если терморегулирующий вентиль впрыскивает больше хладагента, чем может испарить испаритель, существует опасность возникновения гидроудара в компрессоре.
ИСПАРИТЕЛЬ

Хладагент попадает в испаритель в жидком состоянии и превращается в газ. Тепло, необходимое для процесса испарения, отбирается из воздушного потока. Так как поток воздуха охлаждается, содержащаяся в воздухе влага конденсируется. Данный водяной конденсат осаждается на испарителе, после чего сливается через шланг (для обеспечения надлежащего функционирования шланг должен быть направлен вниз).
Выделение из воздуха водяного конденсата означает, что воздух не только охлаждается, но и осушается.
Данный осушенный воздух можно использовать при повышенной влажности в кабине (запотевание лобового стекла).
Затем охлажденный и осушенный воздух можно вновь нагреть радиатором отопителя.
ВЕНТИЛЯТОР ОТОПИТЕЛЯ
CF65/75/85
Вентилятор отопителя обеспечивает циркуляцию воздуха в кабине. При включении системы кондиционирования воздуха вентилятор отопителя также включается на самой малой скорости.
Блок отопителя снабжен заслонками рециркуляции. При помощи выключателя, отвечающего за работу заслонок рециркуляции, поступление наружного воздуха можно частично прекратить. Необходимость в этом может возникнуть, например, для устранения запотевания лобового стекла (воздух подвергается дополнительному осушению).
LF45/55
Вентилятор отопителя обеспечивает циркуляцию воздуха в кабине. При включении системы кондиционирования воздуха следует также включить вентилятор отопителя.
Блок отопителя снабжен заслонками рециркуляции. При помощи выключателя, отвечающего за работу заслонок рециркуляции, поступление наружного воздуха можно частично прекратить. Необходимость в этом может возникнуть, например, для устранения запотевания лобового стекла (воздух подвергается дополнительному осушению).
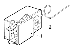
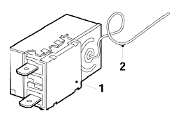
ТЕМПЕРАТУРНЫЙ ВЫКЛЮЧАТЕЛЬ

Для предотвращения замерзания воды, сконденсировавшейся на испарителе (образования инея), устанавливается температурный выключатель.
На температурном выключателе (1) имеется датчик (2). Это датчик вставляется в испарительный узел (между пластинами).
Если температура в испарителе падает до определенного значения, выключатель отключается. При этом разрывается электрическая цепь и, в результате, отключается компрессор.
Если температура в испарителе увеличивается до определенного значения, выключатель вновь включается. Компрессор при этом включается в работу.
Датчик заполнен специальным газом. При падении температуры в испарителе, давление в датчике уменьшается, и его контакты размыкаются и наоборот.
ДАТЧИК ВЫСОКОГО/НИЗКОГО ДАВЛЕНИЯ

Датчик-выключатель высокого/низкого давления установлен в секции высокого давления системы и служит для защиты системы от слишком низкого или чрезмерно-высокого давления в секции высокого давления.
Датчик-выключатель выполняет две функции.
Если давление в секции высокого давления падает ниже определенного значения, датчик-выключатель разрывает электрическую цепь.
Если давление в секции высокого давления становится слишком низким, как правило, это свидетельствует об утечке хладагента из системы.
Так как вместе с хладагентом циркулирует и полиалкиленово-гликолевое масло, во избежание возникновения проблем со смазкой компрессора, электрическую цепь необходимо разорвать.
При чрезмерном увеличении давления в секции высокого давления, например, вследствие наличия внешних загрязнений на конденсаторе, электрическая цепь также разрывается, во избежание повреждения системы.
ПРОВЕРКА И РЕГУЛИРОВКА
ВАЖНЫЕ МОМЕНТЫ, О КОТОРЫХ НЕОБХОДИМО ПОМНИТЬ ПРИ ПРОВЕРКЕ СИСТЕМЫ
1. Натяжение клинового ремня
Проверьте натяжение клинового ремня привода компрессора.
2. Шум компрессора
Шум может быть вызван износом подшипников, недостаточным количеством хладагента в системе или гидроударом.
3. Загрязнение пластин конденсатора
При наличии сильных загрязнений на пластинах конденсатора, охлаждающая способность последнего значительно снижается. Кроме того, возрастет давление в системе, что может вызвать разрыв электрической цепи.
4. Фильтрующий элемент внутреннего фильтра
Если фильтрующий элемент забит, объем воздуха, проходящий через него, уменьшается и снижается производительность системы охлаждения.
5. Наличие масляных пятен на соединениях
Появление масляных пятен свидетельствует об утечке хладагента.
Компрессорное масло в хладагенте вытекает из системы кондиционирования воздуха вместе с газообразным хладагентом, оставляя масляные пятна.
6. Слив конденсата из испарителя
Важно обеспечить надлежащий слив конденсата из испарителя. Застой конденсата может вызвать неприятный запах и запотевание лобового стекла при включенном отопителе.
ПРОВЕРКА СИСТЕМЫ КОНДИЦИОНИРОВАНИЯ ВОЗДУХА ПО ТЕМПЕРАТУРЕ ТРУБОПРОВОДОВ

Если система функционирует надлежащим образом, трубопровод между испарителем (5) и компрессором (1) должен быть холодным. Трубопровод между компрессором (1) и конденсатором (2) должен быть горячим, а температура трубопровода между конденсатором (2) и испарителем (5) (через осушитель 3) должна быть между «горячо» и «холодно».